Fórum témák
» Több friss téma |
Fórum » LED-es kivezérlésjelzők
Témaindító: KeserűCukor, idő: Márc 27, 2006
Témakörök:
Egyszerre ,nem villannak fel a ledek !! Most ezt nem is értem ! Szépen követve egymást villannak fel, természetesen mind felvillan, de egyáltalán nem egyszerre!
Igazad volt ! Az első leden mért feszültség 200mv tehát nyitott állapotban van az íc , így igazad van abban is ,hogy soros ellenállást képez a leddel , mivel mérhető feszültség van a ledeken !
Hát pedig egyszerre villognak , annyi különbséggel, hogy az első led az szinte teljes fénnyel villog a többi meg halványabban.Mint írtam, akkor tudnád látványosabbra csinálni , és hitelesebbre, ha egy egy szint közt feszültség értékben annyi különbség lenne, hogy a következő led ténylegesen, csak akkor villanjon, ha kell , és ne mindig.Lejhet még azt is csinálni, hogy a sorból egy egy ledet kihagysz .Már úgy is jobban látható lesz a különbség. De az még mindig messze lesz a valóságtól.
Figyelj , csinálhatok neked egy olyan videót is , mint amikor élesztettem , és szinuszos 50hz-es jelet adtam neki , és akkor látható volt ahogyan tekertem fel a potit , hogy nem egyszerre , hanem szépen egymást követve villanak fel ! Ezt komolyan nem értem , miért látod úgy , hogy egyszerre villognak, direkt onnan indítottam a zenét ,ahol még nincs dob , és pontosan látszik , hogy egy két hangeffektnél felvillannak azok a ledek is amik nem villognak! Egyébként bizonyára van vele probléma , lehet csak én nem látom!
Nincs azzal gond, bizonyos kompromisszumok mellett végzi azért a dolgát a kapcsolás. A 4066 kiváltható egyszerű ellenállásokkal.
Nos az olyan kivezérlésjelzők, amik általában tényleg azok, akkor azokat műszernek is szokták nevezni._Mert az adott DbdB szintet teljes mértékben hitelesen kell kijelezniük._Pláne, hogy ha felvételt készít az ember , de lejátszás üzemben is ez nagyon fontos._Viszont , ha egy ilyen kijelző, mint, amit csináltál nem tudsz pontos kalibrációt csinálni , mert sok led LED villan egyszerre ki, és nem tudsz mihez viszonyítani._Ebből kifolyólag ilyen célra használhatatlan. Ugyan működik, mert csinál valamit, de egyáltalán nem azt , amit kellene._És pláne pontatlan is. Ha egy led LED +3Db dB-nél villan k,i ami egy hivatalos kivezérlésjelzőnél van , akkor abban biztos lehetsz, hogy az annyi is lesz ._De a te esetedben amikor 3 led LED is villog, még ha halványabban is , akkor itt már nem eldönthető, hogy ennek milyen szintnek is kellene, hogy legyen._A csúcskivezérlés jelzőknél is nem véletlenül van az, hogy az adott jelszintnél csak az az egy led LED marad ott, ami jelzi a legmagasabb értéket ._És nem 3-4 led LED is ott maradjon ._Szóval villog villog , de szerintem ez ennyiben ki is merült.
A hozzászólás módosítva: Máj 9, 2018
Moderátor által szerkesztve
Javítottam valamelyest a kapcsoláson , így most már jel nélkül nincsen nyitva az ic-k bemenetei , és a ledeken eső feszültség is majdhogynem ugyan annyi , így legalább az utolsó ledek is akkora fénnyel villannak fel mint az előtte lévők! Gondolom én!
Az R1 mire szolgál amúgy? Nem látom értelmét, a 4066 adatlap alapján 20V-ig bírja.
Hát , most hogy mondod....
nem tudom miért ragaszkodtam annyira ,hogy 12 voltról működjön az ic, mert azért tettem azt oda egyébként , így 11.9 voltot kap az ic! De akár ki is lehet venni!
Hello! A napokban olvastam itt (meg a másik topikban is de miért kettőben) ezt a kialakult bokszmeccset. Hogy ki mit néz "kivezérlésmérőnek" az talán lehet egy egyén döntése is, igényei alapján. Minden estre ami nem igazán tetszett, az a hozzászólások stílusa és az erőszakosság.
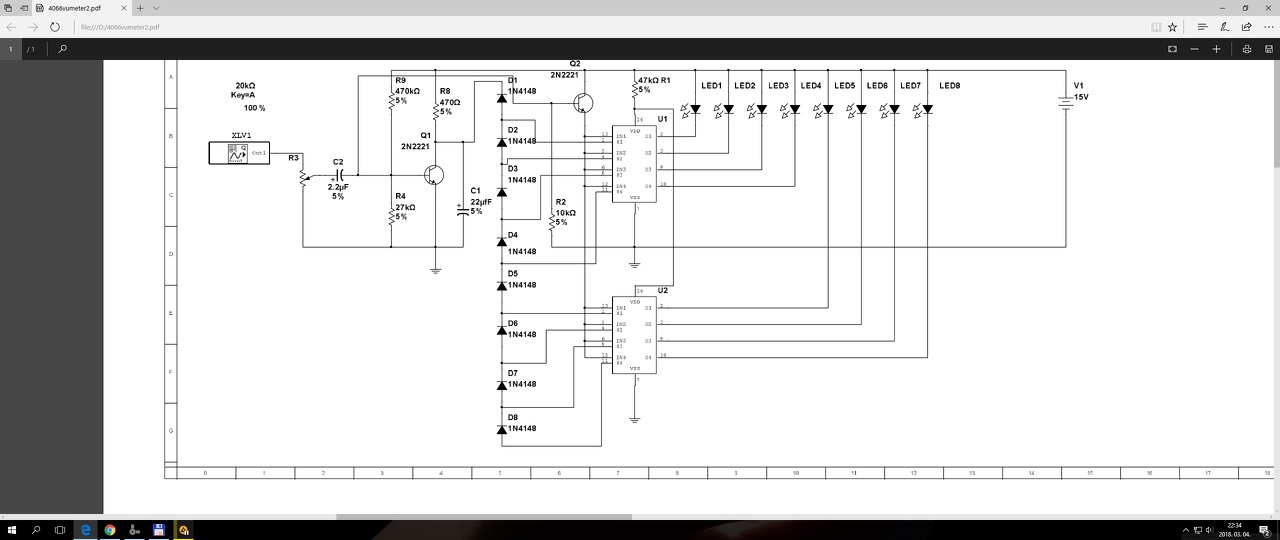
Azzal a kijelentéssel, hogy a "gyakorlat mindenek felett", nem tudok azonosulni. Ha az elmélet és gyakorlat nem közeledik egymáshoz, az általában tudáshiány miatt van, nem az elmélet hibája. Mert ha úgy építenénk áramköröket, hogy összekötözgetjük az alkatrészeket, és várjuk a csodát, akkor már a variációk száma miatt sem alakulna ki semmi használható dolog. (De ezeket leginkább black-nek mondom jószándékkal, nem vitaindítónak.) De hogy legyen min szkanderezni a továbbiakban is, itt a vita közben eszembe jutott egy megoldás amit meg is rajzoltam. Aztán majd eldöntitek, hogy minek lehet ezt nevezni. Kivezérlés jelzőnek vagy zenére villogó Led-eknek. Az áramkörben galvanikus csatolás van, tehát lehet egyenfeszültség méréssel is ellenőrizni a működését. De a GND-hez képest negatív bemeneti feszültség kell, pld. 0..-1,5V tartományban. Elvileg Line szintű kimenetre készült. De ha a meghajtó kimeneten DC feszültség is van, azt le kell választani. A bemeneten a C1 kondit akkor kell beültetni, ha leginkább a mély hangokra szeretnénk hogy működjön. Széles sávú üzem esetén, nem kell a kondi. A Led-ek meghajtását az ULN szolgálja, melynek bemeneteit diódák tolják el (analóg módon mint a tranyós kapcsolásban). Az ULN kimenete kb 120mA-ig terhelhető, természetesen a Led-ek előtét ellenállásait ennek, a Led nyitófeszültségének és a tápfeszültségnek függvényében kell megválasztani. A kimeneti darlington kb. 1V maradék feszültségét is figyelembe kell venni ekkor. Re=(Ut-Uled-Usat)/Iled Természetesen ha a táp megengedi, soros Led-eket is ehet alkalmazni egy-egy kimeneten. Nos, ha valaki ingert érez a kipróbálásához, akkor jó munkát kívánok Neki. (Annyi segítséget szándékozok nyújtani kezdők részére, hogy a nyákot is megterveztem hozzá.)
Hello, beszállok én is, ez milyen? Nem bonyolítottam tovább. Mindegyik LED beállítható feszültségű, ahová csak akarjuk. A másik csatorna rátűzhető, ugyanilyen referencia feszültségeket kap. Műszer (?)
Sziasztok!
Szükségem lenne egy buffer szakaszra a led-es kivezérlésjelzőm elé. tudtok ajánlani egy bevált kapcsolást? AN6884 a meghajtó.
Hello! Micsoda varázs kifejezéseket használsz. " buffer szakasz"
![]() Csak éppen számomra nem derül ki, mit is szeretnél. Az IC bemenete elé egy erősítő fokozatot, vagy a kimenete és a Led-ek közé egy meghajtót. Gondolom az utolsót szeretnéd, de nem tudni mekkora áramú/feszültségű vagy teljesítményű Led-eket szeretnél meghajtani, mekkora tápról stb. Mert ajánlani valamit ez alapján lehetne.
Szia!
Bocsánat a pontatlan fogalmazásért. Az IC bemenete elé szeretnék egy erősítő fokozatot, mert sajnos kicsi a forrás jelszintje, és a hangerő potméter után kötve már szinte semmit nem jelez. Ezt szeretném korrigálni, ha már beépítésre kerül. De ha van egy alternatív megoldásod amivel az IC-t kiválthatom, esetleg egy tranzisztoros kapcsolás, nos azt is szívesen venném. A hozzászólás módosítva: Júl 22, 2018
Hello! Én a helyedben nem ragaszkodnék a tranzisztoros erősítőhöz. De itt egy példa, előerősítőre. Az erősítés beállító trimmerpotikra nem biztos hogy szükség van, ha tudod a kívánt jelszintet, egy ellenállás is megfelel a vele soros 22k helyett.
Szia,
én sok helyre tettem AN6884-et és az adatlapján lévő ajánlott kapcsolásban nagyon érzékeny. 10k trimmer esetén, 0dB jelzésére 74k ellenállást teszek elé és még "marad benne" tartalék. Igaz azt az ellenállást a belső ellenállásának a növelésére teszem. Legközelebb ilyen buffert teszek elé, hogy ne terhelje le az előtte lévő fokozatot. Egyszerű, kevés alkatrésszel. Ha erősíteni kell, akkor ezzel tennék egy próbát, R4 elhagyásával és R3 trimmerre cserélésével.
Szia!
Tetszik az ötleted, ez kerül megépítésre, csak van egy kis bibi. Hol hagyjam el a szint szabályzó potmétert és a csatoló kondit? Az AN6884 bemenetén vagy az erősítő panelen?
Ésszerűbb, ha sz AN-nél meghagyod a szintszabályzót és a kondit. (Ahogy az adatlapon van.) Az erősírtőnél pedig elhagyod a kondit, és az erősítését egy fix ellenállással állítod be a kívánalmaknak. De ez akkor helyes választás, ha fix helyre építed be a kijelzőt és kb. tudod a jelszinteket.
A helye fix, de a jelszint értéke nem az. Mert sajna nem mindig ugyan az a forrás.
A hozzászólás módosítva: Aug 1, 2018
Akkor viszont az előerősítő állíthatóságát célszerű megtartani, és a kijelző potit egy 10k ellenállással helyettesíteni. Így biztos nem lesz túlvezérlés az előfokban.
Mivel az előerősítő kimenetén féltáp van, az adatlapi kondi polaritását meg kell fordítani. Vagy az előerősítőét meghagyni.
A kijelző áramkör potijánál a 10k-s ellenállást test felé kell kötnöm?
Természetesen, mert a kijelző bemente "nem lóghat a levegőben". (8 és 5 közé.)
Üdv!
Már teljesen felmérgel a BA6137-es IC alap kapcsolása. Megépítettem még egy verzióban, de még mindig semmi. A tünetek a következőek: - ha ujjal bármely oldal bemenetéhez hozzá érek azonnal az összes LED világít, ha elveszem akkor semmi, de jelen helyzetben a potméterrel szabályozható. - audio jellel az égvilágon semmit nem csinál. Valaki tud segíteni a hiba feltárásában?
Fényképezd le mind a 2 oldalt és ránézünk..
Szia!
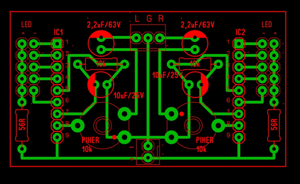
Ez van megépítve. Módosítás csak annyi, hogy 47R nem volt itthon, ezért került bele 56R. Kézzel készítettem el a NYÁK-ot, mert a tonerem is kifogyott. Mindjárt készítek képeket is, ha ez nem lenne elég. A hozzászólás módosítva: Aug 25, 2018
Lássuk a fotót, eddig úgy néz ki a poti csúszkát kötötted a testre a valóságban.
|
Bejelentkezés
Hirdetés |

















