Fórum témák
» Több friss téma |
Fórum » LED-es kivezérlésjelzők
Témaindító: KeserűCukor, idő: Márc 27, 2006
Témakörök:
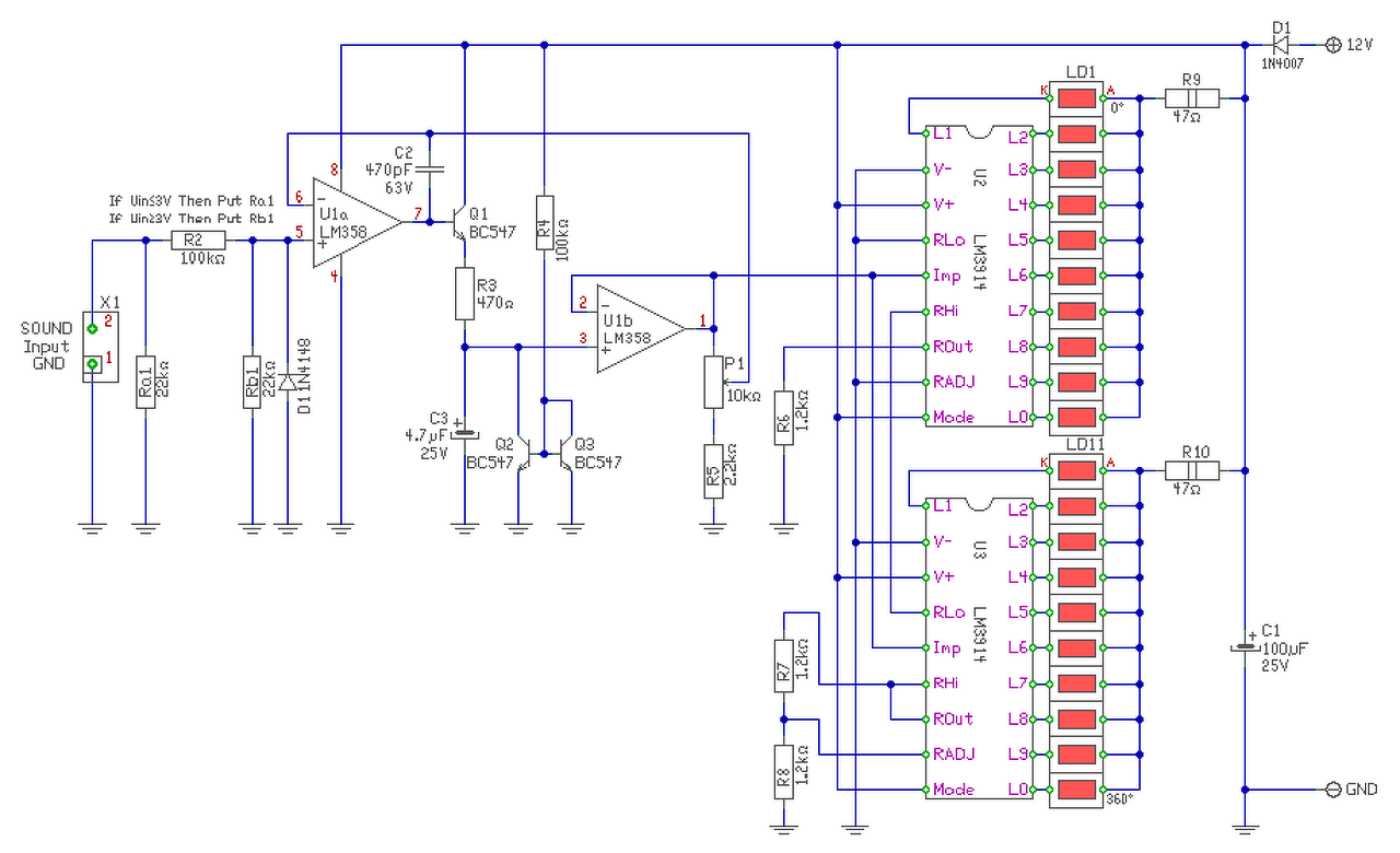
Csatolom a képeket.
Sajnos nincs változás. Össze fogom rakni dugdosós próbapanelen, ott gyorsabban lehet módosítani bármit.
Így elsőre a nyákterv jónak tűnik (bár egy-két smd átkötést meg lehetett volna spórolni).
Az jó ötlet, hogy rakd össze próbapanelon vagy csak deszkamodelként összeforrasztva is kipróbálhatod. Én mindig ki szoktam próbálni egy kapcsolást, mielőtt nyákot csinálok belőle, mert ha valami nem jó, könnyebb módosítani és nem kell a nyákot gányolni.
Szia!
Ha már ez az IC akkor ez működik. A *.lay kiterjesztésű fájlmellékletek felhasználói kérésre törlésre kerültek. A hozzászólás módosítva: Ápr 27, 2020
Moderátor által szerkesztve
Köszi, ha leülök gép elé, megfogom nézni.
Szép jó napot mindenkinek!
Adott a következő VU méter kapcsolás amit itt kaptam és kiválóan működik, de mivel látványelemként használom, az egyszínű LED-eket hamar meguntam. RGB LED-ekkel szeretném helyettesíteni a régieket és arra gondoltam hogy a barkácsáruházakban könnyen besszerezhető RGB LED szalagokkal oldanám meg a cserét ha lehetséges. Egy ilyen hosszabb szalagot ha feldarabolok olyan szalag darabokat kapnék amin 3 darab RGB LED található ami tökéletes lenne egy lépés megvilágítására. (most is 3 sima LED van lépésenként sorba kötve) A gond hogy ezeknek a szalagoknak külön áramellátásuk van vezérlővel egybeépítve amit megtartanék (A távirányítóval változtatható színváltás nagyon tetszik bennük) és fogalmam sincs hogy lehetne bekötni, hogy még működjön is és ne füstöljön el valami Segítségeteket, tanácsotokat előre is köszönöm.
A vezérlő a LED-ek GND-jét kapcsolja, neked pedig a pozitív kivezetését kell kapcsolnod. Az LM3915 GND-t kapcsol, amikor világítania kell egy LED-nek, ki kellene próbálnod PNP tranzisztorral, az GND-re vezet, ilyenkor ad 12V-ot a LED szalagnak. Ha nem megfelelő a megoldás, mert pl. az LM3915 nem ad ki elég magas szintet, amikor a LED-nek nem szabad világítani, akkor a jelet formálni kell. A PNP tranzisztornak 12V betáp esetén a bázisára 11.4V-nál magasabb feszültség kell, hogy ne vezessen semennyire.
Sikerült megoldanom az RGB LED szalagok vezérlését PNP tranzisztorokkal, köszönöm a tippet.
Egy következő kérdésem az lenne ,hogy lehetséges-e a fenti kapcsolást DOT és BAR módban is működtetni úgy, hogy a csúcsegyenirányító is megmaradjon? Csúcsegyenirányító nélkül sikerült megoldani de erős jelre van szükségem, hogy telefonról is működtetni tudjam, és a DOT mód az ami igazán tetszik és nem hagynám ki, hacsak nem muszáj.
Hello! Az adatlap 15. ábráján látható, hogyan kell DOT módban kaszkádolt kapcsolást létrehozni. Az, hogy csúcsegyenirányító nélkül DOT módban ment, az csak a látszat lehetett, ha a hangfrekit vezetted rá az IC-re..
A hozzászólás módosítva: Szept 23, 2018
Helló.Bekapcsolást jelző LED ha nagyobb fényerejű picit nagyobb az befolyásol valamit más alkatrészekre?
"Hínnye" micsoda mondat kerekedett ki....
Esetleg a vele sorba kötött ellenállást melegíti jobban a nagyobb fényerejű led teljesítménye végett.
Hello! Egy nagyobb fényerejű Led még nem jelenti azt óhatatlanul, hogy a teljesítmény igénye is nagyobb. De egyébiránt azt sem tudni alapvetően miről van szó.. "Bekapcsolást jelző LED"
Sziasztok. Egy ötlet vagy gondolat merült fel bennem. Hogyan lehetne azt megoldani, hogy RGB leddel lenne a kijelzés megoldva. Oly módon, hogy normál módon indulna, majd mikor eléri a sárga fokozatot minden addig világító LED sárgára vált és ugyan így pirosra a teljes sorban.
Csak egy kósza gondolat a részemről, szerintem jól mutatna az unokám készülő meglepetésén.Bocsánat ha túl nagy marhaságot találtam ki.
Nem nagy dolog ha tudsz mikrokontrollert vagy arduinót programozni. A többi megoldás viszont alkatrész temető lenne.
Hello! Azért ha átgondolod mi is a feladat, megoldható. A három színhez az RGB Led-ből csak két szín szükséges és két komparátor. Alaphelyzetben a zöld működik. Mikor eléri a sárga szintet hozzá jön a piros. És amikor eléri a piros szintet, kikapcsol a zöld.
Tehát így működik "zöld-zöld és piros- piros". Tekintve, hogy a zöld és piros együtt is világít, két meghajtó LM3915-öt kell használni egy időben. Egyet a zöldeknek, egyet a pirosaknak. A színenként közösített anódokat kell kapcsolni PNP tranyóval.
Sziasztok! Ebben a kapcsolásban az LM358-at mivel tudnám helyettesíteni?
Szia! A helyettesítői általában drágábbak és nehezebben beszerezhetőek, maradj az LM358-nál. Az általános műveleti erősítőket a be és kimenő feszültségtartományuk szűkössége nem teszik alkalmassá erre a feladatra.
Sziasztok! Egy látvány (tehát nem műszer!!!) VU-méterhez illesztettem kondenzátor-mikrofont (nem hanghűség a fontos). Sajnos valami tragédia az átvitele, mély hangokra alig érzékeny, pergőre, kb. normál A-ra kiemel. Most vagy bevásároltam ipari hulladék mikrofonból..vagy nem tudom. Igazából ha valakinek van sültgalamb ötlete, egyszerű illesztése, most szívesen fogadnám, mert idő, na az nincs sok. Előre is köszönet! Az IC típusa MC33201, ez lett a legjobb!
Sziasztok
Megèpítettem ezt a kijelzöőt,_megy is szèpen, csak èrdekelne, hogy hol lehet szabájLYozni a fènykövetès,_ès a vissza futás visszafutás sebessègèt. Tudnátok segíteni? Előre is köszi. A hozzászólás módosítva: Máj 3, 2019
Moderátor által szerkesztve
4.7/10µF és 18K.
Ez utóbbi a legfőképpen a visszafutást. Mellesleg a három érték összefügg (nagyobb hosszabb idő), de ezek körül próbálkozzál.
Köszönöm szépen
Próbálj ki a mikrofon helyett egy hangszórót. Csak vedd ki az egyenáramú előfeszítést. De kibírja egy próba erejéig.
Hello! Tegyél az R3-al párhuzamosan egy 10nF-os kondit, és lesz a mélyeknél "kiemelése". Az erősítést várhatóan ekkor feljebb kell emelni, mert igazából a magasakat csillapítja, így jön létre az emelés..
Köszönöm, bele is terveztem, azután meglátjuk. Igazából a kutya sem kifogásolta, csak engem zavar a dolog
Szia!
Ki próbáltamKipróbáltam, megy szèpen, de csak 11 ledLED-et vezèrel ki. Tudnál segíteni, hogy melyik ellenállást kell módosítanom ahhoz, hogy mind a 15 ledLED-et ki tudjam vezèrelni? A hozzászólás módosítva: Máj 3, 2019
Moderátor által szerkesztve
A C1-et kellene növelni, oda próbálj 1uF, vagy 10µF-t tenni!
Az az érdekes, hogy ha C1 nagyobb volt (1µF-al indultam), akkor a táp legkisebb mozgása is beszaladt és "gerjedt" az egész. Már ott tartottam, hogy a mikrofon előfeszítésén 220µF volt és úgy is . (WS2812-es 60 LED-es szalag van rajta, 0-1A között ingadozik az áramfelvétel, hiába volt stabil a táp, jött a baj).
Szerintem igen. Az eleje a tápnak biztos kapcsolóüzemű, nincs rajzom róla
|
Bejelentkezés
Hirdetés |







Segítségeteket, tanácsotokat előre is köszönöm. 









