Fórum témák
» Több friss téma |
Létezik ilyen készülék, de szerintem relatíve drága:
Bővebben: Link Bővebben: Link Jó lehetne még valamelyik pwm-es motorszabályzó is, amelyiknél állítható a fel- és lefutási idő.
Ah esélytelen. De köszönöm.
Készen kéne valami. Amit utána linkeltetek jó is lenne na de 10k ért? :o nincs semmi más a közelben?
A feladat a következő:
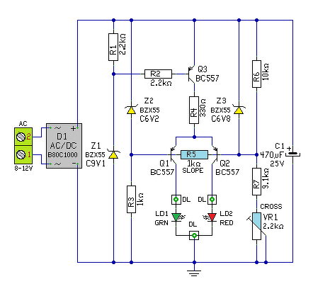
Van egy közös katódú kettős LED. AC 8 és 12 V közötti feszültségváltozást kellene neki indikálni úgy, hogy 8 V -nál az egyik 10 V nál mindkettő fél fényerővel, 12 V -nál a másik világít. A köztes állapotokban a feszültségek arányában tolódnak a fényerők. Egyszerű néhány tranzisztoros megoldásra gondolok, a kapcsolás a saját tápját is a változó AC 8-12 V -ból állítaná elő. Ki mit javasol?
Hello! Én lerajzoltam (bár nem túl korrekt módon), hogyan lehet ezt megoldani. Bár a látvány nem lesz olyan csilli-villi, mint gondolod. A feszültség értékek, az AC feszültség csúcsértékét mutatják, mert egyenirányítás után a puffer kb. csúcsértékre töltődik. Kicsit leírom, hátha csak elvi jellegű a kérésed.
- A T3-T4 egy áramgenerátor, mely biztosítja a Led-ek áramát változó táp esetén is. - Az áramgenerátort a T5 "kapcsolja be", ha a váltó eléri a 8V feszültséget. (Bár azt nem tudom, ez volt-e követelmény.) A bekapcsolási pontot a D1+Z1+T5be feszültsége határozza meg. - Az áram áttolását egyik Led-ről a másikra, a T1-T2 differenciál erősítő valósítja meg. (A Fehér Led nyitófeszültsége csak egy kb. 3V körüli "referencia feszültséget hoz létre a differenciál erősítő számára) - Alaphelyzetben a T1 nyitva, a T2 pedig zárva van. A T2 bázisáramát a T6 feszültségvezérelt áramgenerátor hajtja meg. A vezérléshez szükséges feszültséget az R6-on eső feszültség adja, melynek értéke U=Ut-D1-Z1-D2. Az áramgenerátor áramát az R3 állítja be. - Tekintve hogy a szükséges áramot a T2 áramerősítése is befolyásolja, célszerű az R3 ellenállást a egy 22k+220k trimmerből kialakítani. Azzal lehet beállítani, hogy a teljes átváltás az AC 12V-os értéke körül jöjjön létre.
Tökéletes, köszönöm mindkettőtök segítségét, én is valami olyasmin spekuláltam, mint a második megoldás - csak lusta voltam gondolkodni! Meg sejtettem, hogy már másnál, is felmerült hasonlóra igény.
Megvalósítom és beszámolok róla!
Hello! Közben eszembe jutott, hogy az áramgenerátort a a differenciál erősítővel is meg tudom oldani. Így egyszerűbb és frappánsabb lett a dolog, műszakilag is korrektebb.
A trimmerrel lehet beállítani a keresztezési pontot, és a Slope ellenállás értékével a váltás meredekségét.
Segítségeteket kérném. A forumban egy kapcsolásnál láttam, hogy LDR-el is meg lehet oldani. Nekem arra lenne szükségem, hogy egy 12V üzemelő ledsor kb 100 led fényerejét szabályozza. Nappal erősebben, éjszaka gyengüljön a fényereje. A kapcsolásban BC547-es Tranzisztor, és LM324 szerepel. Meg tudnátok nekem rajzolni a kapcsolást ami ezt működteti? Ha PIC-es verzióval lehet csak akkor egy hex fájlal is segítenétek?
Nagyon megköszönném. Üdv:Kopócs Attila
Szerintem egyszerűbb digitálisan, egy IRL540-es FET, egy fényérzékelő az egész. Ezt PWM kimenetről szépen el lehetne hajtani.
A lényeg rajta van, ami a fényérzékeléshez és a meghajtáshoz kell.
Még esetleg lehet cifrázni potméteres beállítási lehetőségekkel vagy hasonlókkal.
Nagyin jo, kösz, ha kérhetném még a Pic be való hexet elküldenéd? Nappal menjen100%on, éjszaka kb 30%, közte meg fénytől fuggöen.
Üdv Ati
Nemsokára gép elé kerülök és összedobom. Be tudod égetni?
Mekkora legyen a PWM frekvencia? Mekkora az összfogyasztás? Ezektől függően könnyen lehet, hogy nem jó a FET meghajtása.
A frekvenciát nem tudom, de ne legyen zavaró. Az összfogyasztást inkább kicsit túllőve kb 2A áramerősséggel 20-24W.
A FET és a kontroller közé tervezz egy FET meghajtót, az 1 kΩ-os ellenállás eleve túl nagy. Alacsonyabb érték esetén a kontroller lehet túlterhelve. 7805-ös és a kontroller lábairól is hiányoznak a kondenzátorok.
A hozzászólás módosítva: Júl 11, 2020
Berajzolnád. légyszíves a FET meghajtót? ua jó? (IRL540-es).A kondenzátorokat majd beteszem
Itt: Bővebben: Link. A TC4420 tápfeszültség lábai (mind a négyet kötelező használni) és a 100 nF-os kondenzátor a táplábai között nincs jelölve. Az IC tápfeszültsége legyen 12 V. Ha a PWM frekvencia 100-200 Hz körül lesz, akkor R4 és C1 elhagyható. Nem kötelező, de ajánlott a 100 nF-os kondenzátorral párhuzamosan kötni egy 4,7 - 10 µF-os kondenzátort.
Parancsolj, mellékletek, kapcsolási rajz és hex fájl a kontrollerhez (PIC12F1840).
Mivel LDR-ből kb. annyi típus létezik, mint égen a csillag, inkább paraméterezhető programot írtam. Az alapvető összefüggés az alábbi klasszikus függvény: y=ax+b y: a PWM kitöltési tényezője. Minimum 0.1 %, maximum 100 %, az egyenlet eredményétől függően. A PWM frekvenciája kb. 244 Hz. a: az RV1 poti értékével arányos. Minimum 0.1, maximum 10. x: az LDR felöl érkező feszültség. b: az RV2 poti értékével arányos. Kb. teljesen mindegy, milyen LDR-t veszel, 1 - 20 kΩ bármelyik jó lehet. Az érték elvileg 10 lx megvilágítás mellett értendő. Ha nagyobb ellenállásút kapsz vagy nem lehet normálisan beállítani a potikkal a megfelelő PWM kitöltést, variálhatsz az R5-ös ellenállással. Arra figyelj, hogy a fényérzékeny ellenállások csak kis teljesítményűek. A nagyáramú részhez érdemes külön vezetéket/vezetősávot tervezni, ahogy a kapcsolási rajzon is látszik.
Csak csendben kérdezem, mintha itt sem lennék. Minek a FET driver könyörgöm? Ez egy dimmer...
Még csak nem is kell kilohertzeken üzemelnie, de ha kell megy az 30kHz-en is FET driver nélkül. Ha már óvatosask akarunk lenni akkor inkább egy kisebb Gate-kapacitású FET-et ajánlanék az 540 helyett. Mondjuk az IRLZ34-nek kb feleakkora. Bár inkább az lenne jobb, ha ezt is azt is ajánlanánk aztán eldönti, hogy akar plusz 600Ft-ot költeni meg bonyolultabb nyákot építeni vagy másik FET-et használ. Vagy jelen esetben teljesen felesleges, pláne, hogy látom lentebb a frekvenciát csak 244Hz-re állítottad.De mondom, itt sem vagyok és csak félve érdeklődtem, nehogy támadásnak, vagy kötözködésnek vedd.
Az az igazság, hogy próbáltam többször FET meghajtó nélkül (hasonló frekvencián), nem az igazi, melegszik a FET. Persze nem nagyon, de kézzel érintve már-már fórrónak tűnik tíz perc után. Oszcilloszkópon szépen látszik, hogy viszonlag lassan nyit ki. Ugyanakkor én nem ajánlottam semmilyen FET-et, meghajtóval kb. bármelyik jó, ezért nincs a kapcsolási rajzon típus jelölve.
Ha másodpercenként kell egy kapcsolás, akkor nincs is kérdés, csak egy logikai FET.
Tényleg kösz, ezért kellett:
Mostmár tökéletes.
Sziasztok, ezt próbálta már valaki, most találtam....
https://www.aliexpress.com/item/33021060851.html? elvileg tud dimmelni fel és le is... ez meg a kapacitív testvére: https://www.aliexpress.com/item/4001116227270.html? A hozzászólás módosítva: Jan 5, 2021
A kapacitív verzió működik nálam 24V-ról, ledszalagot hajt. Néha rájön és elkezd villogni, egyébként tudja amit írnak róla.
Sziasztok!
Szeretnék építeni egy napfelkelte szimulátoros ébresztőt. A lehető legegyszerűbben szeretném megoldani, lehetőleg mikrovezérlő nélkül. A lényege az lenne, hogy egy időzítő kapcsolna be reggel, és az adna feszültséged egy 12V-os tápnak. A táp a kérdéses elektronikán keresztül hajtana meg egy LED szalagot ( <1A ). A lényeg viszont, hogy a fényt folyamatosan emelve 0-100%-ra kb 10-20 perc alatt (a változtathatóság jó lenne) érné el. A kérdés, hogy ezt a folyamatos fényerő növelést hogyan tudnám elérni, hogy ne 1-2mp legyen, hanem több, mint 10 perc? (elsősorban azért nem szeretném mikrovezérlővel, mert nincs programozóm )Köszi előre is
Visszalapozol a 2. oldalra, Proli007 egy hasonló kérést teljesített, a tőle megszokott profi módon működési leírással-kapcsolási rajzzal.
Sziasztok!
4 db LED-et sorba kötve szeretnék AC 6V-ról használni. Viszont szeretném a fényerejét beállítani. A LED-ek 2.2V / 75mA . Arra gondoltam, hogy egyenirányítás után egy sima trimmer is kibírná. Tudnátok valami egyszerű kapcsolást ajánlani? |
Bejelentkezés
Hirdetés |













)





