Fórum témák
» Több friss téma |
Nem. Ld: adatlapok.
A hozzászólás módosítva: Dec 19, 2014
Innen tudnál nekem mondani egy megfelelőt? Már van rendelésem és hozzá lehetne csapni.
A hozzászólás módosítva: Jan 9, 2015
Nincs nekik raktáron
Onnan sajnos nem, de a HeStore -ből tudok: TD62783AP
Rendeltem hestoreból, majd jövök az eredményekkel. Köszönöm mindenkinek a segítséget!
a 4543 és az ULN2003 közé kell ellenállás vagy mehet közvetlenül rá?
Az ULN 8 as lába GND a 9 es láb pedig mehet a +12V ra?
Köszönöm a segítségeket mostmár működik rendesen. Az lenne még a kérdésem hogy a kijelző adatlap szerint 8,8-10V ig működik. Én jelenleg 12V ról járatom viszont szépen világít és nem tűnik úgy mintha mindjárt szétmenne a fényerőtől. A biztonság kedvéért azért tegyek be előtét ellenállásokat ?
Mindenképpen tegyél! A segédprogramok között megvan a led előtétszámítás, ott ki tudod számolni az értékét. ( Sajnos a LED hajlamos arra, hogy ha túlhajtod, nem azonnal döglik meg, de az élettartama nagyon lecsökken)
Csak azt furcsállom bár szerintem a multiplex miatt van, ha simán rákötöm 12v DC re akkor szinte már sárgán világít, viszont az órával szép zöld.
A multiplex miatt van. Na, ezt a sárgán világítottat ne próbálgasd!
Tudom abba is hagytam gyorsan. Deakkor ha zöld akkor maradhat?Nem próbáltam még de ha csökkentem a feszültséget akkor szerintem veszít az így sem túl nagy fényerőből.
Maradhat a 12V, csak tegyél be áramkorlátozót.
Sziasztok!
Nagy méretű órát szeretnék készíteni. Adott egy óra amelyben egy "5641-es" 4 számjegyű közös katódos LED kijelző található (mellékeltem a képét és a kapcsolási rajzát) Meg tudom-e oldani tranzisztorokkal 4x7 tehát 28db külső szegmens meghajtását? Mielőtt belemerülnék a multiplex témába egy igen vagy nem válasz sokat segítene. Ha igen akkor 28 vagy 12 db meghajtóra lesz szükségem? Köszöntem előre is!
Szia!
Ezt nem értem, szerintem hét szegmenst kell meghajtanod, ennél amit feltettél, plusz négy common lábat, amivel kiválasztod, hogy melyik digit világítson. Vagy én értettem félre a külső szegmens dolgot. Esetleg az adott óra rajzát lenne jó látni.
Vagy, ha ezt akarod az óra nélkül meghajtani, akkor kell 7 tranzisztor a szegmensekhez, 1 a tizedespontokhoz, 4 a digitekhez, tehát megoldható.
Hát az óráról még nincs rajzom csak fényképem.
Készítek sok ledből álló szegmenseket amiből ugye 28 db kell. De nekem a kis kijelző helyett a saját nagy szegmenseimet szeretném meghajtani azzal a jellel amit az óra küld a gyári kijelző lábaira.
Szabad kérdeznem, honnan van a rajz, mert valamilyen hasonlo kitet keresek de timernek ( leszámolosnak).
Kösz
Azt látom és már meg is kaptam a linket, amit köszönök. Sajnos hasonlo kivitelben leszámolo idözitö alig van, s ami van azt is 10-20x drágábban vesztegetik.
Nekem kimondottan LEDes kell, mert az LCD-st sajnos az adott környezetben nem látni ( abbol persze Dunát lehet rekeszteni).
Minden megoldható, annyi módosítással,az eredetinek közös anódosnak kell lenni. Ha a kijelződ nagyobb feszültségről megy mint az eddigi, akkor minimum 4 plusz tranzisztor is kell, a szintillesztés miatt.
Feszültség az tulajdonképpen mindegy is mert hálózatról lesz táplálva a cucc.
Szegmensenként 50db LED kerül beépítésre amit 6-os csoportokra osztottam persze ez könnyedén megváltoztatható, minden javaslatot szívesen fogadok. Egy szegmens duplázva lenne mert az óra két oldalas lesz. Így a meghajtónak szegmensenként 100 LED-et kell meghajtania. (5mm diffúz)
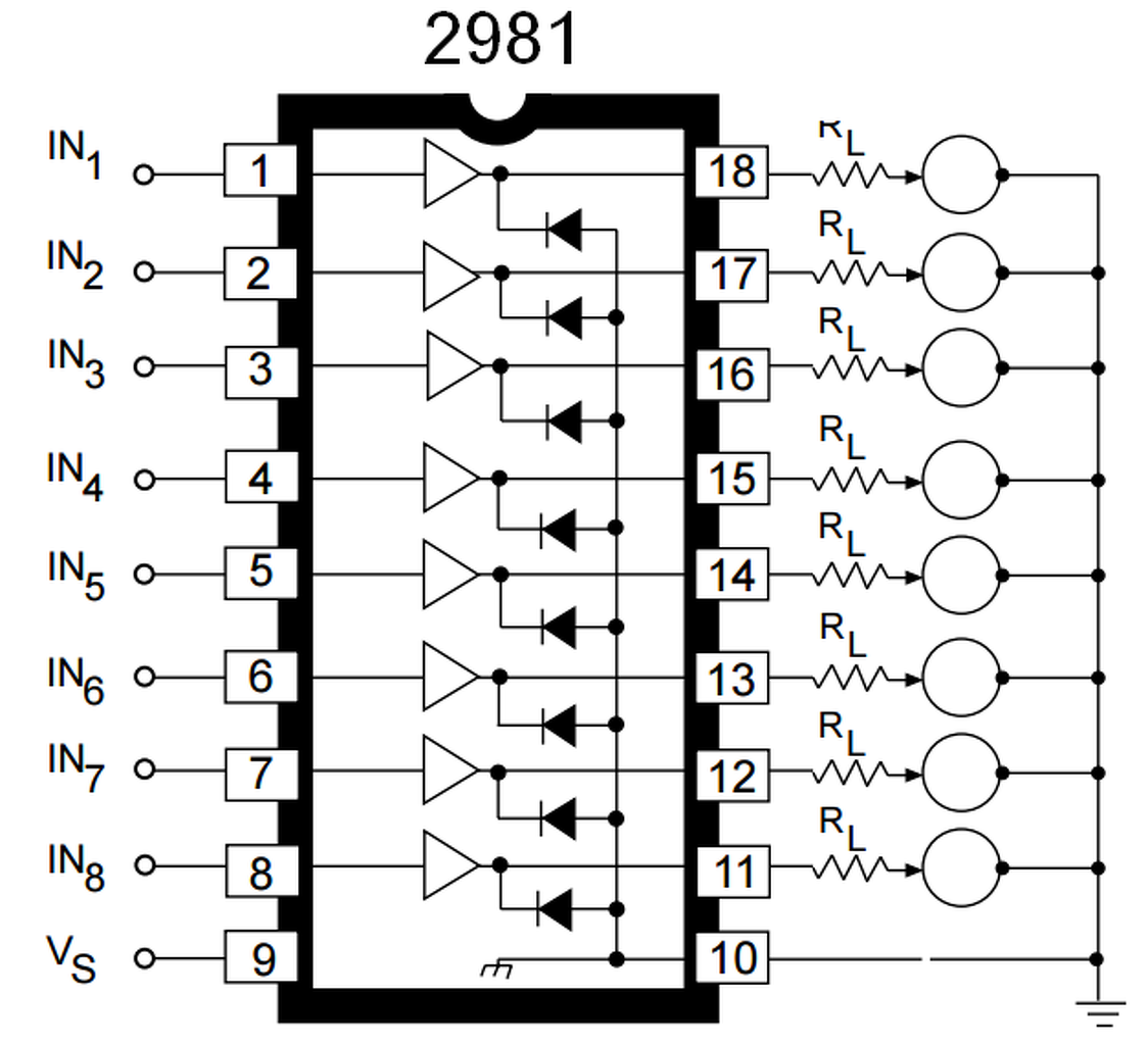
Hello! A meghajtónak neminvertálónak kell lenni. A szegmens oldalra megfelel az UDN2981 (az ábrán a jobb oldal helyettesíti) digit meghajtónak, meg négy kaszkód fokozat (baloldali rész).
(A Led-eket itt külön-külön modelleztem. Mert a digit meghajtónak akkor kell vezetni, mikor L szint van, a szegmensnek, meg amikor H.)
Nem nagyon értem a lényeget. Digit technikai ismeretem nem sok van. Szóval azt tudjuk, hogy a fent mellékelt kijelzőt hajtja meg egy AVR. Ha van nekem 28db 10x5 ledcsoportból álló szegmensem - rajza és feszültségérték a kép szerint - akkor mit hogyan kössek? Betettem mindent ide. A webshopban az van írva az UDN-ről, hogy 50V/500mA, na nekem 16V kell és 300mA szegmensenként. Tudnál segíteni még?
A hozzászólás módosítva: Júl 14, 2015
50V/500mA határérték, ha jól megnézed az adatlapot, akkor látod, hogy 5V-tól, 50V-ig lehet használni az IC-t. Vigyázz, mert az IC kimenete invertált, tehát +TTL bemeneti szintre a kimeneten alacsony szint lesz. Az 500mA a megengedett legnagyobb terhelőáram, természetesen lehet kisebb, sőt... Hajtsd a UDN-t 16V-ról, a csatornák kimenetén ~1,5V-al kisebb lesz a feszültség (szaturációs feszültség), tehát a kimeneten ~14,5V lesz. Ennek ismeretében és a LED-ek nyitüfeszültségének és a tervezett áram ismeretében már ki tudod számolni az előtőt ellenállás értékét. Ha ez megvan, akkor "PUI" törvényt alkalmazva ki tudod számolni az ellenállás teljesítményét is.
* A hozzászólás módosítva: Júl 15, 2015
Hello!
- Amit belinkeltél, abból az látszik, hogy az eredeti Led kijelző, közös katódos. Vagy is egy szegmens akkor világít, mikor az AVR szegmens kimenete magas szinten van, miközben a hozzá tartozó katód kimenet alacsony szintű. Ezt kell a továbbiakban is követni, csak a feszültség szinteket kell emelni a kijelződ miatt. Ha az egyedi kijelződet kijelződ közös katódos kiépítésben valósítod meg, akkor a meghajtónak nem szabad invertálnia. - A 2981 adatlap szerint nem invertál. (Ellentétben azzal, ahogy Vfr72 arja) Tehát ha az AVR szegmens kimenete magas szinten van, az UDN kimenete is magas szintű lesz, csak pld. 12V-on. Ez az egy IC-tok meghajtja mind a 7 szegmenset. Ha 50 Led lesz egy szegmensben és 5-ösével kapcsolod sorba, 20mA a Led-áram, akkor 10*20mA=200mA kell egy szegmensnek. - A közös katód meghajtó sem invertálhat. Vagy is ha az AVR katódmeghajtó kimenete alacsony szintű lesz, ennek kimenetnek is alacsony szintre kell váltania. Ezt meg is oldja a BD139/B140-es páros, amiből négy darabot kell építeni. A móka annyi, hogy amíg a szegmens kimenetnek 50 Led-et kell meghajtania, addig a katód meghajtónak 7*50-et legrosszabb esetben. Tehát annak nem 200mA, hanem 1,4A terhelhetőségűnek kell lenni. Mivel az AVR maximum 20mA áramot szolgáltat (ha jól tudom), a fokozat áramerősítésének illik minimum 70-nek lenni. Így célszerű BD441/442 párost használni, mert annak 1,4A áram mellett 100-as bétára lehet számítani. Így 14mA bázisárammal "beéri". A 470ohm bázisellenállás helyet 220ohm-ot használni. Ennek a fokozatnak a maradék feszültsége, kb. 1..1,5V lesz, amit figyelembe kell venni a Led előtét ellenállásainak (és tápfeszültségének) számításánál. (Mellesleg nem írtad a Led-ek nyitófeszültségét.) De talán célszerűbb a Led-ekből, közös anódos kijelzőt készíteni.. - Ekkor mind két meghajtónak invertálni kell. Így a szegmens meghajtáshoz, elég egy-egy logikai szinttel vezérelhető Fet. (Ez 7 darab, de használhatsz ULN2803-as meghajtót is.) - Az anód meghajtásánál is invertálni kell, így az ábra szerinti 4db. áramkört kell kialakítani. - Az egyszerűség kedvéért itt csak egy Led-et és előtét ellenállást ábrázoltam. De ez elviszi mint a 7*50db Led-et is. Ebből a fokozatból digitenként egy-egy, vagy is 4 db. kell.
Meg kell, hogy kövesselek. Igazad van, a 2981 nem invertál.
A hozzászólás módosítva: Júl 24, 2015
Na megjött az óra össze is raktam szépen megy is
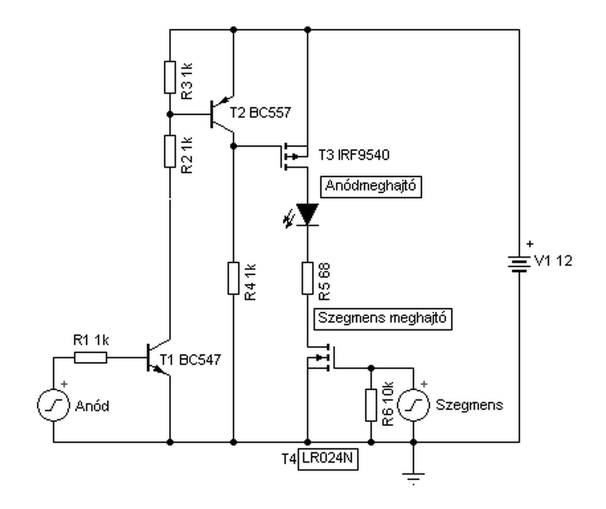
Itt mellékelem a kapcsolási rajzát, mostmár eggyel előrébb vagyok. A szegmensek lábai szépen kilógnak a panelből hátul 4mm-t úgyhogy azokra fogok majd forrasztani. Csak annyi eszem nem volt, hogy mikor júl 9-én mondtad a meghajtó IC-t abból nem rendeltem rögtön; eddigre már az is megjött volna lehet. Helyemben mit próbálnál ki így hétvégén amíg nincs meg az ULN? Bipolár tranyóim vannak itthon sokféle, FET nemnagyon.
Az ULN egy darlingtonmező, nézd meg a felépítését, és ha van cuccod hozzá, egyesével is felépíthető. ( ha nagyon építgetni akarsz)
|
Bejelentkezés
Hirdetés |















Itt mellékelem a kapcsolási rajzát, mostmár eggyel előrébb vagyok. A szegmensek lábai szépen kilógnak a panelből hátul 4mm-t úgyhogy azokra fogok majd forrasztani. Csak annyi eszem nem volt, hogy mikor júl 9-én mondtad a meghajtó IC-t abból nem rendeltem rögtön; eddigre már az is megjött volna lehet. 




