Fórum témák
» Több friss téma |
Ok, köszi.
Pár kérdésem azért még lenne, hogy tudom kiszámolni kondít hogy bírja e azt az áramot amit ledek felvesznek? Meg gondolom kerámia kondik kellenek bele. Most nem de nemsokára nekiülök. Köszönöm, ha elakadok majd kiabálok
Hi
Tehát fóliakondenzátor kellenek, köszi a táblázatot. Trafót azért nem akarok mert helyigényes, ezek a kis kütyük meg elférnek az izzós steklámpában .
Hello!
Táblázattal is rá lehet közelíteni más értékű kondenzátorok reaktanciájára, de ha pontos értéket akarsz számolni akkor a képlet Xc=1/(2*PI*f*C) f - hálózati frekvencia C - kondenzátor kapacitása (Farad)
Sziasztok
400V -os elektrolit kondenzátort használhatók előtét ellenállásnak ?
Normal elkot 220-on nem, mivel polarizalt, azaz csak egyenfeszultsegre jo. Unipolarist lehetne, csak nem tudom letezik-e ilyen feszultsegszintre, de szerintem fizikai meretei sokkal nagyobbak mint egy foliae, a tartossagrol nem is beszelve.
Használhatsz elkót is.
Néha nem ártana körülnézni más topikban is, vagy használni a keresőt. #370415 Bővebben: Link
Törpe feszültségre sem ajánlanám ezt a kapcsolást.
NEM hogy 240V-ra. De, ahogy a válaszodban is benne van! Idézet: „A mellékel ábra szerint esetleg.... Ajánlatos egy nyúzópróbát elvégezni.” ...
Hi
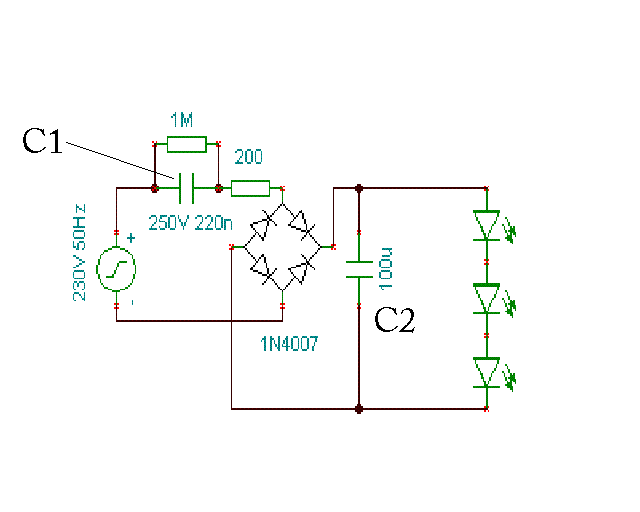
Na nekiültem összerakni, csak elakadtam. A C1 vagy a C2 értékét kell számolnom? Ha jól gondolom akkor nekem 14v és 0,23mA kell a 230v-ból. Tehát 230V/0,23A=1000ohm, és 1Kohmnak megfelelő reaktanciájú kondi kell nekem amit a Xc=1/(2*Pi*F*C) képletből tok meg. Gondolom ez a C1 értéke lesz. A C2 -őt, miből vagy hogy tudom kiszámolni, meg mit csinál az ott? Bocs hogy ennyit kérdezősködök.
> A C1 vagy a C2 értékét kell számolnom?
C1 állítja be az áramot. > Ha jól gondolom akkor nekem 14v és 0,23mA kell a 230v-ból. Ez hogy jött ki? A normál LED 20 mA-es, a biztonság kedvéért most 15 mA-rel számolok. 0,23 mA áramerősségnél feleslegesen kicsi lenne a fényerő. > Gondolom ez a C1 értéke lesz. Igen. U = 230 volt. I = 0,015 amper. R = 15333 ohm. C1 = 207 nF, de ami a közelében van, 220 nF. > A C2 -őt, miből vagy hogy tudom kiszámolni, meg mit csinál az ott? A lüktető egyenáramot simítja, hogy a diódák fénye ne villogjon. A rajzon szereplő 100 mikrofarad ( elektrolit ) kondenzátor megfelelő. --- A C1 hálózati zavarszűrő típusú legyen. A C2 és a diódák polarizáltak, csak egyik bekötési irány jó.
Köszi a választ
A ledek 14v -ról 230mA vettek fel. Azért írtam 0,23A-ert, vagy az nem jó? A 0,0015 A honnan van, azaz mért kell evvel számolni? Választ előre is köszi.
Először 0,23 mA-t, azaz 0,00023 A-t írtál. Erre írtam, hogy az kevés. Normál LED-et feltételeztem, annak ajánlottam a 15 mA-t, azaz 0,015 A-t.
Most 230 mA-t, azaz 0,23 A-t írsz. Akkor R = 1000 ohm, ahogy először írtad. C1 = 3,18 mikrofarad. A LED-eken eső feszültség majd beáll magától a rajtuk átfolyó áram hatására. C2-t növelheted 470 mikrofarad, legalább 25 voltig. A képen a műszered nem árammérésben van, hanem a fehér dióda és szakadásvizsgálatban. Legalábbis így látszik. Ha a zöld 2 amperes méréshatárban van, akkor 0,023 ampert, azaz 23 mA-t mér. Szóval mennyi is az annyi? , ott volt egy kis vihar, bizti kiment a mA méréshatárnál és hülyeségeket mutatott, azóta már kicseréltem és 230mA vettek fel a ledek 14V-nál.De mivel ez már kb.: 2-3 hete mértem, rámértem most is. A 200mA állásban túlcsordult, 20A állásban pedig 0,23 A mutat. Tehát az 230mA. Köszönöm a segítséget. Ha kész lesz rakok fel képet
A zéneres feszültségkorlátozásról se feledkezz el!
Szia!
Ha jól gondolom akkor a kapcsolás nekem is jól jöhet. Több led egységet szeretnék üzemeltetni 220V-ról. Ez lenne a ledes egység Egységenkénti Névleges áram: 25mA Teljesítmény: 0.30W Ebből szeretnék 20db-ot egymás után fűzni és 220V-ról működtetni. Mivel trafóból még nem találtam olyant ami 18mm-ben elfér ezért keresem ezt a megoldást. A választ előre is köszönöm.
Szia! A 20db sorbakapcsolt 12V-os modul eredő feszültsége 240V. Így sajnos a kondenzátoros előtétnek nem marad elég feszültség. ( Szerintem... ) De talán elég lehet a LED-modulok eredő nyitófeszültsége ( 240V ) és a hálózati csúcsfeszültség ( 325V ) közötti feszültségtartomány ( 85V. ) a megfelelő működéshez.
Így 1µF-os kondenzátort számoltam... ( 10V os maradék feszültséggel számolva közel 4µF jött ki. ) ( Kisebb maradék feszültségnél még rosszabb a helyzet. )Viszont érdemes lenne egy másik megoldásom elgondolkodni. A hálózati feszültséget kellene egyenirányítani és pufferelni. Így a pufferkondenzátor nyers (üresjárati ) feszültsége 325V körül lenne. 325V UT - 240V LED = 85V. 85V * 0.025A = 2.1W ! ( P=U*I ) 85V / 0.025A = 3.4K ! ( R = U/I ) Vagyis 3.4ohm-os, 2.1W-os ellenállás kellene a 20db 12V-os LED-füzérrel sorosan kapcsolni. Az ellenállás értékei a puffer kondenzátor ( elméleti legnagyobb ) üresjárati feszültségével lett kiszámolva. Szóval ez sem az igazi. Viszont garantáltan nem villognának a LED-ek. Szerintem mindenképpen megérné a (sorbakapcsolt) modulokkal párhuzamosan kapcsolni egy egy 12-13V körüli zénert, a túlfeszültség elleni védelem érdekében... Talán, ha párhuzamosan kötnéd a modulokat, akkor valamivel jobb lenne a helyzet!? 20DB * 0.025A = _0.5A_ C = 6.6µF 400V AC Vagyis ez sem mondható túl szerencsésnek... Számításaim elméletiek. Ezért csak a gyakorlati megvalósítás adhat megfelelő támpontot a számítások helyességét illetően!!! Amennyiben a számításaim nem helyesek, kérlek javítsátok ki... S szívesen vennénk ( Venném én is. ) a gyakorlati építők segítőkész tanácsait is.
Sziasztok! én csak 1 darab led-et szeretnék rákötni 230v 50Hz re a legegyszerűbb kapcsolást szeretném megtudni részletes leírással.Kezdő barkácsoló vagyok!
válaszotokat előre is köszönöm.
< Katt ide. > ( 1N4148 vagy 1N914-es diódákkal is tökéletesen működik. De akkor a LED áramköre nem szakadhat meg! Mert a túlfeszültség ( amit a LED addig lekorlátozott ) átüti az 1N4148-asokat. )
A téma képei között még van néhány egyszerű kapcsolás...
Mibe lesz beépítve az a 20DB modul, hogy egy ilyen tápegység nem fér el a közelben!? Elvileg 60DB modult elbírna!!! S sokkal biztonságosabb igy az áramkör, mint a "közvetlen" hálózati üzemeltetés esetén...
Istenőrizz 4148-cal építeni!! Mibe is kerül egy 4007? Egyszerűen nem érdemes kockáztatni.
Miért is ne lenne jó a 100V 100mA-s dióda?
Egy LED nyitófeszültsége 1.2V - 3.5V körül van. S az általános LED megelégszik 15-20mA-val. Tehát üzem közben még ÍGY is jelentősen alatta vagyunk a MAX (normál üzemi) értékeknek. Ha utána számolunk, 5*-rös az áram és 20*-os a feszültség túlméretezése, ha 1N4148-ast használunk... Ahol van hely én is szívesebben használok 400V feletti zárófeszültségű diódákat vagy dióda hidat. ( Főleg prototípus áramköröknél. ) [off]Gyári, nyomógombba pattintható 230A AC-s LED lámpában még kisebb méretű SMD diódahíd lett kialakítva A4t és A1p kettős diódákból. A1p BAW56 Phi A SOT23 dual ca BAW62 (1N4148) A4p BAV70 Phi B SOT23 dual cc BAW62 S tökéletesem működik. ((( Kivéve a nagy mágneskapcsolók áramkörében. :no: Mert a tekercs önindukciós feszültsége ( az SMD kondenzátort és az SMD biztosítékot ) sorban kinyírja. De ez egy szélsőséges eset, s nem általános. A többi a szekrény beüzemelése óta szépen dolgozik. )))
Kicsit szépítetten az 1N4148-as paraméterén.
Mert nem 100V-os hanem csak 70V-os...
Szia!
A ledeket egy kép mögé akarom betenni. Van egy 600x400mm méretű képem. Ennek a hátuljára körbe fel van rakva a 20 led modul. A cél az, hogy ne lógjon ki a kép mögül a kábel. Tehát a kép fent van a falon és körülötte egy fénykoszorú Az egyik megoldás, hogy valahol elhejezem a trafót(pl álmenyezet) és a falba bevésem a 12V-os kábelt. Viszont arra is megoldást akarok találni amikor csak a 220V lóg ki a falból. Tehát azért nem jó a kis trafó, mert nem fér bele a 18mm-es távtartó mellé
Gondolkodok azon is hogy kellene tekerni egy trafót hozzá
Már csak azt kellene kiszámolni, hogy milyen alkatrészek kellenek hozzá, hogy méretben jó legyen.Itt nézegetem hozzá a cuccokat. Már csak azt kell tudnom hogy mennyit tekerjek a primer és szekunder részre. Meg a huzalok vastagságát. Valamikor tanították de az már nem most volt De legfeljebb utánanézek.
Sziasztok!
Végig böngéztem az utolsó 15 oldalt és nem igazán találtam megoldást a problémámra. Teljesen laikus vagyok a témában. A lényeg az h szeretnék csinálni egy szerelő lámpát ajándékba. Természetesen LEDeset. Amit tudok hogy 220 V-ról üzemeljen, ne legyen benne trafó és a LEDek (3 db) specifikációja a következő: Sugárzási minta Lambert Sugárzási szög 140° Szín hidegfehér hidegfehér Min. szinhőmérséklet 4500 K Tip. szinhőmérséklet 5500 K Max. szinhőmérséklet 10000 K Üzemi áram1: 700mA Tip. fényerő áram1-el: 65lm Min. fényerő áram1-el: 60lm Üzemi áram2: 1000mA Tip. fényerő áram2-vel: 80lm Min. feszültség: 3.03V Tip. feszültség: 3.8V Max. feszültség: 4.47V Tudtok valami egyszerű kapcsolási rajzot rá? Előre is köszi a válaszokat!
A 700mA-hoz közel 10µF-os kondenzátor kellene.
Érdemes lenne elgondolkodni egy 12V 1-1.5A-s kapcsolóüzemű tápegységen. Mivel munkalámpának készül, ezért biztonsági okokból is célszerűbb lenne törpefeszültséget alkalmazni. Mert az esetleges vezeték sérülésekkor mégsem lesz minden életveszélyes feszültség alatt! :felkialtas: ( Remélem le tudlak beszélni a 240V-os munkalámpáról. )
Igen.
![]() Én is elgondolkoztam egy kicsi nyák trafón, meg valami áramgenerátoron... |
Bejelentkezés
Hirdetés |




.
Nem! :no: 
, ott volt egy kis vihar, bizti kiment a mA méréshatárnál és hülyeségeket mutatott, azóta már kicseréltem és 230mA vettek fel a ledek 14V-nál.
)


