Fórum témák
» Több friss téma |
Fórum » Léptetőmotorok (vezérlése)
Mekkora feszültségek vannak a tranzisztorok bázisain?
A 337-n 1.1-1.3V, a 327-n 3.1-3.2V van. Tehát nyitva van az összes és a rövidzár miatt forrósodnak. Csak nem tudom miért nyitja ki az összeset.
Akkor is ezt csinálja, ha mindkét mebenetet lehúzod nullára? A bemeneteket nem szabad levegőben lógatni, gerjedhet. Valószínűleg most is ez a helyzet.
Először lebegve hagytam és úgy mértem, majd ez eszembe jutott nekem is és lehúztam nullára, de ugyan ezeket a feszültségeket mértem.
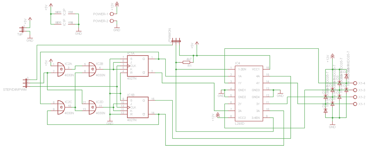
Van is itthon ilyenem, köszönöm! Átalakítottam hozzá a kapcsolást (nem lett valami szép, elnézést), tettem bele diódákat (1N5819 lenne, nem a képen levő), és kiegészítettem egy választható pwm-es vezérléssel is. Leellenőriznétek, hogy nem rontottam-e el valamit?
Szerintem jó lesz, ha D végű akkor nem kellenek a diódák. A 12 V ra még rakjál közel az IC hez 100µF meg 100nF kondenzátort, az 5V tápra is kell kondenzátor.
Igen, D végű. A héten készítek hozzá nyákot és remélem jó hírrel térek vissza
![]() Köszönöm mindenkinek a segítséget!
Üdv
Kérdés de válaszolok is . A nyák alkatrész oldalról van a mellékelt képen ? IC-k az biztos jól vannak , átkötések ( pirosak ) is alkatrész oldalon ? Felmerül bennem az , hogy az összes tranyó fordítva van E/C csere , bázist E/C láb közt áthúzni és úgy visszatenni . Ha a motor nincs rajta , ( tranyo ) nem melegedhet bármilyen logikai szinten van !! Más a step/dir bemenetet 5-10K Ohmmal fel + 5 Voltra ! Tranzisztort bázis emitter közt 0.6-0.7 voltot mérünk akkor nyitva van . Motor kimeneti ponton testhez képest 1/2 tápfesz van , a 4 motor kimenetek egymáshoz képest közel 0 Volt mérhető ( " tranyó szórás " ) . Elfogy a billentyűmből a tinta ! .Üdv
Szia! A kép alkatrész oldalról van. Az IC-k jól voltak benne, az átkötések az elsők amit beültetek, a tranzisztorokat is ellenőriztem.
Most készültem el az új nyákkal, ebben l293d a h-híd. Rövid teszt után egyelőre tökéletesen működik . A másikkal nem tudom, mi lehetett a baj, mert a vezérlés részt egy az egyben átmásoltam, és csak a hidat váltottam le az újban. Lényeg, hogy most működik.Mindenkinek köszönöm a segítséget!
Tisztelt Fórumozók!
Véleményeteket szeretném megtudni azzal kapcsolatban, hogy egy EPSON nyomtatóból kiszerelt 17PM-H005-P2VA MINEBEA (1,8 fok) motor milyen ideig "szereti" a tekercsein az áramot. Arduino-val vezérlem és jelenleg 5/1000 s ideig adok jelet egy-egy tekercsre ez mennyire elfogadott?
Pozíció tartásra állandó áramot is szoktak hagyni a tekercseken, nyilván nem a legnagyobb névleges áramot, hanem csökkentettet. Tehát ha az a kérdésed, hogy meddig lehet rajta hagyni, akkor a válasz, hogy akár órákig is.
A kérdésem arra vonatkozna, hogy a vezérlési szakaszban milyen hosszú jelre van szükség. A pozíciótartásnál nem adok jelet, nem mozdul el.
Ezt motorja válogatja, illetve nyílván hosszabb ideig kell terhelve mint szabadon futás esetén. A legegyszerűbb kísérletezni az adott körülmények között.
Sziasztok!
Van egy kis Vexta PMM33A2 léptetőmotorom. Méregettem ohmokat, megnéztem a gyári adatlapon a pontos szín szerinti bekötési sorrendet, amit ez szerint kell egy vezérlőbe bekötni. Úgy mértem, hogy minden egyes szomszédos vezeték közt van 5,4 Ohm, ha minden másodikat mérek (Kék-Sárga; Piros-Zöld; Sárga Fekete) akkor 7,8 Ohm, illetve az elsőt az utolsóval mérve (Kék-Fekete) szintén 5,4 Ohm. Most ilyenkor mi a közös és mely tekercsvégek tartoznak össze? Szeretném vezérlés nélkül megmozgatni, csak nem szeretnék találgatni, ha nem muszáj. A segítségeteket előre is köszönöm! Link a doksihoz A hozzászólás módosítva: Márc 4, 2016
Szia!
Ha hat vezetéked van (amit nem értek mert az adatlapon 5-öt mutat) akkor lennie kellene 3 vezetéknek aminek nincs köze a másik 3-hoz. Először ezt kellene megtalálni. Aztán a 3-ból lesz egy amihez képest a másik kettőnek egyforma az ellenállása és annak a kettőnek egymáshoz képest meg az előző dupláját kellene kapnod. Elméletileg...
Szia!
Öt vezeték van, csak a minden másodikat elírtam, minden másodikat kihagyok a mérésből, így lesz az, hogy Kék-Sárga, Piros-Zöld, Sárga Fekete. Így mérve ezek közt van 7,8 Ohm, minden más esetben sorban haladva Kék-Piros 5,4 Ohm; Piros-Sárga 5,4 Ohm; Sárga-Zöld 5,4 Ohm;Zöld-Fekete 5,4 Ohm, majd ha a feketétől mérek vissza az elsőre azaz a kékre, akkor ezek közt is 5,4 Ohm. Elnézést ha nem voltam teljesen érthető az előző hozzászólásomban. Mértem már ki középkivezetéses közöspontos bipoláris léptetőmotorokat, viszont itt nem azt kapom a méréskor, mint vártam volna. Nem találok elkülöníthető párokat. A hozzászólás módosítva: Márc 4, 2016
Ja! Nem vettem észre, hogy a sárgát kétszer írtad.
Hát ez így szívás is mert ez akkor egy középkivezetéses unipoláris motor. Ahogy nézem csak annyi a biztos, hogy van egy vezeték amihez képest a többinek ugyanannyi az ellenállása. Az lesz a középleágazás. Az összes többit nem fogod tudni kimérni mert a középleágazásra mindegyik rá van kötve.
Így kell vezérelni (melléklet). Vezérlési sorrend (elvileg): A+, B+, A-, B-, A+...
A kérdése azt volt, hogy honnan tudja melyik vezeték melyik.
Köszönöm a rajzot, viszont azt, hogy melyik a közös, az sajnos nem igazán derült ki. Így ugye nem tudom, hova kössem a tápot, mivel minden vezeték közvetlen szomszédai (Jobbról és balról) 5,4 ohm.
Elnézést, most esett le, hogy te valószínűleg a melléklet szerinti bekötésű motort tartasz a kezedben. Öt fázisú léptetőmotor.
Nnnna! Ez így már világos. Már csak egy pofátlan kérdésem lenne, ha már egyszer itt raboltam az időtöket úgyis.
Itt miként kapcsolom a feszültségeket, melyik + és melyik - ?
Olyan nincs. Minden vezetéket egy-egy fél H-hídra kell kötni, magyarán belecsaptál a lecsóba szépen. Itt van a leírása, hogyan kell vezérelni: Bővebben: Link. Kitartás!
A hozzászólás módosítva: Márc 4, 2016
Huh, hát ez nem lesz egyszerű tényleg. De nekiállok, próbálkozom (tranzisztorokból csinálok ilyen fél H hídakat.) Kezdetnek PLC-vel tervezném léptetni, megpróbálom kiollózni az oldalon látható leírásból a szükséges logikát.
Illetőleg nagyon szépen köszönöm a segítséget! A hozzászólás módosítva: Márc 4, 2016
Nekem 3 fázisú léptetőmotorom van. Arról is van ilyen jó leírásod?
Ha minden igaz, ott van egy közös pont (csillagpont), és egymás után kell a tekercseket nullára kapcsolni. A csillagpont kapja a tápfeszültséget, a tekercsek másik végei pedig a nullát, egymás után.
Sziasztok!
Szeretnék egy ilyet építeni. Jól sejtem, hogy amit tekerget, az egy VHS fej? Van valakinek hasonló projekthez leírása? E.
Ehhez nem VHS fej kell ( az is lehet) hanem bármilyen léptetömotor. Annak a kimenetét 4 erösitön keresztül ( lehet egy egy tranyo vagy darlington) felerösitve a másik léptetömotor bementeihez.
|
Bejelentkezés
Hirdetés |






Hát ez így szívás is mert ez akkor egy középkivezetéses unipoláris motor. Ahogy nézem csak annyi a biztos, hogy van egy vezeték amihez képest a többinek ugyanannyi az ellenállása. Az lesz a középleágazás. Az összes többit nem fogod tudni kimérni mert a középleágazásra mindegyik rá van kötve. 






