Fórum témák
» Több friss téma |
Sajnos nem tudok retusálni rajta, mert nekem is csak így elektronikus formában van meg a kapcsolás. Próbálj belenagyítani. Illetve, ha nem látod valamelyik adatot akkor megnézem én is. Az én laptopom képernyőjén remekül olvasható... Mondjuk 1 hete vettem új kontaktlencsét, lehet azért
Amúgy van ennek egy újabb változata is, ott már TSOP 1840-el van megoldva az infra érzékelés.
Sziasztok! Meg építettem az itt található kapcsolást: http://users.freestart.hu/olikas/22.htm amit egy körülhatárolt területret védésére szeretnék használni de kéne hozzá egy jó minőségű lézer pointer kapcsolási rajza valaki tudna ebben segíteni? :help:
Hali!
Ezt a kapcsolást ugyan még nem próbáltam, de ebben a topikba már felraktam egy lézer fénysorompó kapcsolást, azt a "piacon" kapható "lézeres-kulcstartó"-val próbáltam, és tökéletesen működött vele. Persze arra oda kell figyelni, hogy ne legyen túl nagy a szórása. Szerintem ehez is jó,de ki kell próbálni.
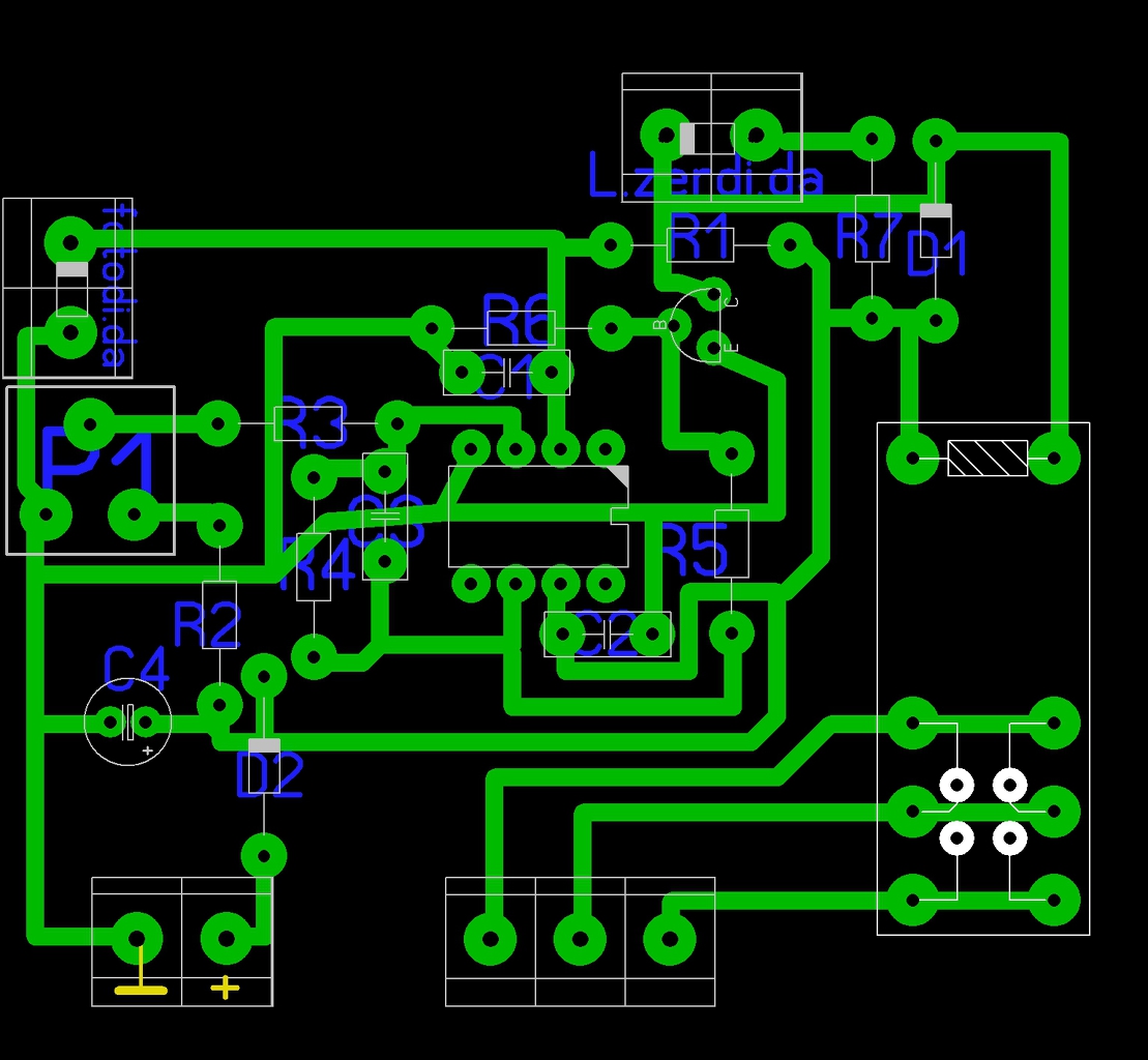
Szeretnék építeni egy ilyen (mellékletben lévő) riasztórendszert mindeb megvan csak a fénykapcsoló panelja nincs meg.Ebben szeretném a segítségeteket kérni.
Hali!
Ilyesmire gondolsz?
Valami hasonlóra csak ha lehet egyszerübben és 4.5V :yes:
Hello!
Ehhez a kapcsoláshoz lenne egy pár kérdésem: 1. Az opto (D3) nincsen véletlenül fordítva (az optokhoz még nem konyítok :no: )? 2. A LED-nek (LD1) nem sok egy picit az a 4,7kOhm-os ellenállás? 3. Hogyha én ezt a kapcsolást 12V-ról üzemeltetem, akkor a 12V-ból lejön még az a 0,6V = 11,4V. Na mármost a relé viszont 12V-os! A relé működéséhez elég 11,4V?
A fotodiódát így kell bekötni, fény hatására záróirányban nagyobb áramot enged át, vagyis olyan, mintha leesne az ellenállása, így csökken a rajta eső feszültség is, és ezt érzékelik.
A 4k7 ellenállás lehet, hogy sok, de vannak nagyon kis áramigényű ledek is (1-2 mA), azokhoz bőven jó. Valószínűleg azért ekkora az értéke, mert ilyen led van alatta, és fogyasztásban sem mindegy. Ha csak hagyományos leded van, akkor csökkentsd az értékét, előtétellenállást tudsz számolni a segédprogramok között. A relé pedig szinte biztos, hogy meg fog húzni, 12 V-osak esetében elég jellemző a 10.4 V-os behúzási határfeszültség. A tekercs ellenállása minél nagyobb legyen, annál biztosabb. Ha meg nem megy, alacsonyabb feszültségű relét is beépíthetsz, megfelelő ellenállással sorba kötve.
Köszönöm az opto-s tanítást, meg a többit is!
Helló mindenki!
Kérdeznék hogy valaki csinált-e fénysorompót nagy hatótávolságra. Nekem kültérbe kellene és legalább 300m hatótávolságú. Valaki probált tesztelt már ilyet vgy hasonlót? válaszokat elöre is kösz. Üdv.: tibiiii00
Hali!
Vevő kapcsolást egy kicsit visszább találsz. Az áthidalható távolság pedig a lézertől függ. Szerintem a "piacos" léterpointerrel is simán megoldható a 300 méter, de ajánlatos válogatni, mert egyiknek-másiknak ilyen távolságban már nagy a szórása. Tudomásom szerint van, aki használja kültéren, de nem tudom, hogy milyen távon.
Köszi a választ. Az elektrokothéban kapható lézer
LASERLED 650nm 26mA 12mW LASERLED piros D=6.5mm 37mA 3V ezek közül valamelyik jó lenne erre a feladatra mit gondolsz?
Így látatlanba nemtudok konkrétan válaszolni, de biztos.
Nézd meg, próbáld ki, ha jó messzire "elhord" úgy, hogy nem nagy a szórása, akkor jó! Magyarán akkor jó, ha jó messzire világítva is (néhány tiz méter) a megjelenő fénypont nem sokkal nagyobb mint pl egy egyforintos.
Sziasztok!
Szeretnék érdeklődni hogy melyik kültéri védelem a jobb? A lézer sorompóval védett, avagy a infra sorompóval védett? Tervben van az hogy majd egy ilyen riasztót építek, de nem tudom hogy melyik lenne a legoptimálisabb. A távolság 14-15m lenne amit át kéne hidalni. Olvastam hogy vannak 3,4,5 illetve több sugaras infrasorompók kültérre csak ez a "fény bezavarhat" jelenség nem tetszik nekem... Tudtok esetleg ötletet adni, illetve kapcsolást LÉZER sorompóhoz? előre is köszönöm üdv. Dávid
Hali!
Az infra megoldás előnye, hogy nem látja a betörő, hogy hol van, viszont korlátozott az áthidalható távolság. A lézerrel nagy távolság is áthidalható, viszont láthatja a betörő, így itt körültekintőbben kell megtervezni az elhelyezését, hogy ne lehessen kijátszani. A "fény bezavarhat" dolog pedig erősen kapcsolás és kivitelezésfüggő. Lézer sorompóhoz kapcsolás lásd kicsit előrébb.
Sziasztok. 50 méterről kellene érzékelnem egy rámmutató lézeres kulcstartót. Ez a villogó jel felismerése jó ötlet. Tudtok erre az itt belinkeltnél egyszerűbb áramkört vagy ez a minimum?
Hali.
Én is szeretnék csinálni egy ilyen sorompót. Nem kellene nagy távolságot áthidalni 2x6 persze ez már tükrözve. Úgy szeretném hogy két tükör egymástól kb 30-40 cm magasan lenne egymástól és a vevő rész szintén 30-40 cm tavolságban lenne egymástól. A vevő egy éjszakai irány fény lenne ami nem ledet működtetne hanem egy piezzót valamint egy relét a led reflektrolhoz. A lézer pedig egy sima kulcstartó lenne. Szerintetek ez megoldható. Lakásban teszteltem és szépen müxik. Sajnos az udvar a garázs tetőről könnyen megközelíthető így ezzel szeretném kicsit védeni az értékeimet (ami nem kevés szerszámgépből áll). Köszi.
Hali!
Ha megfelelően ki tudod vitelezni, akkor persze megoldható. De teszteld le más időjárási körülmények között is mint a lakás. (köd, eső) Majd számolj be. Üdv!
Hali.
Azt tudom hogy a sima látható fény a vízben törik. De nem tudom hogy a sok pici eső csepp (mint nagyító lencse) mit tenne vele. A köd az lehet hogy kevésbé zavaró.
Szia!
Megépítettem ezt a kapcsolást, 5mW-os lézerpointerrel de valamiért nem működik. A t1 tranyó melegszik de fényt kicsiholni nem tudtam belőle. A nyákot én terveztem de átnézve sem találtam benne hibát. Azért csatolom, hátha csak én nem látom.
Szia!
Mi az a lézerdióda ott a tranyónál? Az eredetin ott egy sima piros led van, ami a működést jelzi, a lézerdiódát külön kell meghajtani. De rakhatnál fel képet a kész áramkörről is....
Szia!
Szóval megtaláltam a hibát, a relé mellé bekötött 1n4148-at fordítva kötöttem be ezáltal söntölte a relét és a ledet. Problémám így is van. A lednek csak akkor kell világítania és a relének behúznia ha a műveleti erősítőből felépített komparátor nyitásba viszi a tranyót, elvileg. A gyakorlatban nálam a tranyó azonnal nyit és behúz a relé ha lézerrel a fotodiódára világítok akkor a tranzisztort még erősebben nyitja a led erősebben világít. De adok képet az áramkörről is.
Ha elolvastad a magyar használati útmutatót pontosan ezt kell tennie, vagyis tökéletesen használhatod fénykapcsolónak.
Szia!
Nem olvastam a magyar leírást, mert fentebb titi csatolta a kapcsolást, ez alapján építettem meg. De pontosítok, mert a relé nem húz be. Mivel hallottam gyengén kattanni azt hittem, hogy behúz de nem. A műszert rákötve jöttem rá. 12V-ot közvetlen rátéve behúz. Mivel egyszerű a kapcsolás a rajzból lehet látni a működését. Holnap majd mérek, mára felfüggesztettem a tevékenységet.
Sziasztok!
A kapcsolás valahogy nem akarja az igazságot. Ha a lézerfény megszakad a behúzott relének el kéne engednie. De: Ha tápfeszt. adok neki és nem éri fény a fotodiódát (a lehető legsötétebb fénymentes körülmények között) a T1 tranyó akkor is nyit és a led halványan világít valamint a relé gyengén kattan be akar húzni de valójában nem. A méréseket most kezdem.
Megmértem az áramkört és kiderült, hogy a bázis-emitter feszültség nem éri el a nyitási szintet és a kollektor emitter feszültség 6,4 V.
Megnéztem a tranzisztor adatlapját és kiderült nem ez a bekötése ahogy én berajzoltam a nyáktervbe. Fordítottam rajta 180° -ot és tökéletesen működik a kapcsolás. Ennél jobb évvégét nem is kívánhatok magamnak. Most abbahagyom a hobbizást, és Békés, adómentes, zárlatnélküli Boldog Új Évet kívánok mindenkinek!
Sajnos nem tudok naponta benézni ide, de úgy látom nélkülem is megoldottad...
![]() Neked is hasonló jókat! |
Bejelentkezés
Hirdetés |
















