Fórum témák
» Több friss téma |
Heló Na van valami fejlemény a 3 motorossal kapcsolatban?
Szia!
Még nincsenek illetve sikeresen megkaptam a felprogramozott pic-et pepe33-tól! Majd hétvégére várható, hogy beüzemeljem a kapcsolást, de csak ennyi lesz egyelőre. (de még ez sem biztos, hogy hétvégére össze fog jönni, nagyon el vagyok havazva)
nem sürgetni akarlak, csak a kíváncsiság hajt,... de mindenesetre várom majd az új fejleményeket
Üdv mindenkinek.
Ha valakit érdekel 20 K galvó párban ami még 30 K-n is elfogadható ábrákat vetít megcsinálom . Aki régóta ismer tudja hogy nem adtam fel amíg eddig el nem jutok és a fejlesztés még nincs vége. a galvók duplamágneses, szénszálas tengellyel vannak felépítve és 0,5 mm-es fémgözölt tükröket tartalmaz optikai viszacsatolás closed loopos galvók. Ha valakit érdekel keressen privátban.
Üdv! A Szupepés áramgenerátorral van egy kis gondom. Kb 2-3 hete építettem meg működött rendesen, ma pedig egy 10 perc működés után elkezdett ingadozni a kimenő áram, csak pislog a lézer egyszer felvillan egyszer kialszik teljesen..... rákötöttem egy ledet, az is pislog rajta úgyhogy nem a lézerrel van a gond, szerintetek mi mehetett tönkre benne?
Komplett galvószett 20 K sebességgel az ábra még 30 K nál is alig romlik.
Ár: 55 E ft Csomag tartalma. Egy pár closed loop galvó tükrökkel. 8 csatornás D/A converter. + soft. Optikai visszacsatolású előerősítő (PID) LM3886 -tal frelépített sztereó végfok hűtőfelülettel a galvók meghajtásához. Végezetük egy toroid trafós tápegység. Előre öszehangolva Beállítva. Privi ha érdekel valakit. A dac már vezérel 3 színt is
az egyik videó ami 30 K-n készült.
A színvezérlés még nincs rákötve.
szia
Na? hogy állsz a projekttel? van már nyák?
pár napon belül érkezik 10 darab vadiúj blu ray dióda ha érdekel valakit írjon .
ÁR 15E ft postával
ha valaki nem biztos a dolgában és nem akar kisérletezni gyártok hozzá áramgenerátort is Belőve a diódához.
Szia! 2mm belső, 5mm külső átmérőjű csapágyakat nem tudsz szerezni?
Nekem nincs én golyótól vettem őneki van még.
Ennek biztosan örül golyó. Írd meg neki , hogy egy fórumban nyíltan kiadtad az email-címét, hogy ne csodálkozzon, amikor spamek lepik el.
Kösz a figyelmeztetést való igaz hogy így egy kicsit nyíltabb de a profiljában egyébként is meg van adva .
Nameg hányszor megadták már szupepe imélcímét is meg sokakét.
Nem azért írtam
Engem nem zavar A profilban lévő cím spamvédett... A fórumra kiírt cím nem.
Helló !
Ez a topik úgy indult ,hogy kell két motor a tengelyre ragasztani kell két kis tükröt ezeket megforgatni lézerrel rávilágítani.A motorok fordulatszámát változtatva jó pofa ábrák rajzolhatók.Ezt már meg csináltam zöld lézerrel ködös időben a fejfölé vetítve nagyon látványos. most szeretném tovább fejleszteni. És ebben kérem a segítségeteket hátha már valaki meg csinálta.Láttam egy érdekes képet ahol két vinyó mechanikája mozgatja a tükröket a zene ütemére vagy hang generátorral is lehet ábrákat készíteni. Tudom, hogy az igazi a galvó lenne de egy vinyónak a mechanikájánál precizebbet építeni otthoni körülmények között nem hiszem ,hogy lehet. Kicsi a tömege mert aluminiumból van ,tükörnek meg magát a merev lemezt használni.előnye ,hogy a lézer nem világítja át anyaga sokkal vékonyabb mint az üveg tükör.Csak nem tudom miből van és ,hogyan lehet darabolni.
Üdv!
Meg lehet winyóval is valósítani de sosem lessz belőle ábravezítő szkenner. Az igaz hogy könnyű a szerkezete de lényegesen nehezebb mint a galvőé mármint a mozgáshoz való fizikai ellenállását értem. Namegt alap pozícióba helyezéséhez ugyanúgy ki kell találni az optikai visszacsatolást mert a winyónál a mozgórészt nem tudod mágnesel pozicionálni mert nem fogja. Nem úgy mint a galvónál ahol a mágnes forog és a tekercs áll. A winyó lemeze megfelel tükörnek és meg lehet próbálni flexelni de fálő hogy akkor lepattog a bevonat. Erre én laptop winyó hdd-t ajánlok mert legtöbbje nem alu ötvözet az alapja hanem kerámia és azt csak több felé kell törni és a kis darabokból sima finomköszörűkővel is ki lehet alakítani méretet anélkül hogy lepattanna. Viszont a legtöbb winyó lemeze nem teljesen 100% a visszaverő képessége és sokat elvesz a lézer fényéből.
Hali!
A képen, amit linkeltél, nem a winyó lemezéről verődik vissza a lézerfény (szerintem), hanem egy, a fejre szerelt mezei tükördarabról. (Valahol láttam egy ilyen cikk leírását, majd utánanézek...)
Helló? Valami híred van a 3 motoros projektről? Nyákkal hogy állsz?
Helló ! A képen valóban tükör van ezt én is tudom, én csak mint kérdést tettem fel , hogy alkalmazható-e a vinyó lemez. Egyébként láttam videót is róla és félelmetesen gyorsan mozog illet már rezeg.
Helló ! A hozzászólásaidból látom ,hogy Te profi vagy a témában de én láttam valahol magyar oldalon galvó építéséről leírást és képeket hát mit mondjak a vinyó mechanikája hozzá képest mint a Trabant az űrsiklóhoz és az állítólag működik .A vinyó karra lehetne mágnest ragasztani és azzal pozicionálni persze mind ez elméleti síkon.Ki fogom próbálni. Köszönöm a segítségedet.
Próbáld csak ki, a kisérletek viszik előrébb a tudományt.
Majd számolj be az eredményekről.
A vinyók beszerzése folyamatban van. Nekem a meghajtásukkal van gondom .Pepe nem foglalkozól AVR programozással. Mert látom 40 km -re laksz tőlem és nagyon kellene valaki aki tudna segíteni.
döglött vinyókban tudok segíteni, van pár db ingyé
(elektronika nélkül) kispesten
Néhány fajta AVR-t tudok programozni , PIC-et mindet , de ha esetleg mégsem akkor esetleg összedobok egy programozót.
Mit kellene pontoasan ?
Helló !
Kösz a lehetőséget de Kispest oda-vissza 300 km. Van itt helyben is csak menni kell utána.Különben is ne osztogasd el mert nem marad a lézershowdra.
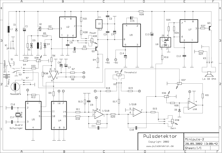
Szevasz ! Egy AT90S2323 -ba szeretném a programot beíratni ill. kettőbe de ugyan azt a programot mert legyen egy tartalék hátha elszúrok valamit. Ez az AVR nem egy mai darab de a kapcsolást 1990-be készítették gondolom akkor ez még az élvonalban volt. Az AVR-eket már megvettem, az sem volt egyszerű. Mellékelem a kapcs.rajzot. Az oldal címe ahol a program van: pulsdetektor.de/projekte/ minipuls 2/ és az oldal alján van a minipuls2 ZIP ebben van a program.Én valami miatt nem tudom megnyitni.A rajzon az U5 az AVR.
BOCSÁNAT MINDENKITŐL az OFF-ért. |
Bejelentkezés
Hirdetés |













