Fórum témák

» Több friss téma
Fórum » Lézershow építése
 
Témaindító: sportcipo, idő: Júl 21, 2006
Témakörök:
Lapozás: OK   85 / 138
(#) epyn válasza GTomex hozzászólására (») Aug 30, 2011 /
 
Ez a panel léptető motorokat irányit.Ennyi.
A PT-ITRUST kártyával nincs mód az összeköttetésre,mert az galvókat hajt,analóg jelekkel.
Egyetlen mód van,ha egy DMX konzolra dugod a kártyádat.Erre fel is van készitve,kérdés,megéri-e?
A com csatlakozók,ha jól tudom,több ugyanazon kártya ó összeköttetésre valók,de lehet hogy semmire se.
(#) GTomex válasza epyn hozzászólására (») Aug 30, 2011 /
 
Annyit hogy tudnák elérni hogy saját új mintát erőltessek bele?
(#) epyn válasza GTomex hozzászólására (») Aug 30, 2011 /
 
DMX pultról
(#) GTomex hozzászólása Aug 30, 2011 /
 
Acme DMX-512 pultom van de nem tudok új mintát csak ami a laserbe van gyorsítani vagy lassítani lehet. Jó hogy megvettem

Mi lehet a gond?
(#) epyn válasza GTomex hozzászólására (») Aug 30, 2011 /
 
Ez segithet,leirja a cimzést és a csatorna kiosztását a kártyának.
Sok mindent ne várj,ez nem animációra készült.
(#) GTomex válasza epyn hozzászólására (») Aug 30, 2011 /
 
skype címet kaphatnák? volna pár kérdésem.
(#) Szebence hozzászólása Szept 2, 2011 /
 
Az elmúlt fél évben szinte alig haladtam a lézeremmel. Annyi az előrehaladás hogy elkészültek a lézer és a dichro tartók. Pár képet csatoltam róluk...
(#) epyn válasza Szebence hozzászólására (») Szept 2, 2011 /
 
Szépek,nagyon,hát ezért volt az a nagy felhajtás(M3 furatok)?
Csak igy tovább,meg ne állj amig valami szép RGB-t össze nem épitesz.
Nekem is most nagy a fejlesztés,cél a >2W RGB és a 40kpps galvó etc,etc...
(#) yello hozzászólása Szept 7, 2011 /
 
Hali.
Régóta nem írtam ide semmi érdemlegeset, de meg volt az oka.
Na de most, révén hogy visszaszereztem a fényképezőt, és volt időm használni is, így bemutatom az általam elért eredményeket, ami szerintem nem lett rossz. Kb egy éve kezdtem el építgetni, és most lett bemutatható állapotban, de még mindig nincsen kész. Mit kell róla tudni, nagyjából az egészet én csináltam, a dobozt, lézer modulokat, tükörtartókat, sajnos a galvo szettet nem én bár az volt az elképzelés hogy azt is jómagam, de végül nem.
Az egész boboz kb. 36*23*10cm nem sikerült nagyra, de nem is volt szándékomba a nagyobb doboz, a súlya kb. 8-9kg, azért kerülte bele anyag, így nem is fog szétesni. A belvilág egy cseppet zsúfoltnak tűnik, bár mindennek meg volt a kiszámított helye így minden passzentosan be is fért, a kábelezés kicsit kesze kusza, még (!) de amíg működik, addig nem bántom, úgyis kap festést valamikor közeljövőben, akkor meg lesz csinálva.
Elvileg a készítek egy honlapot is, nemsokára, ahol minden részletesen le lesz írva fotókkal együtt, addig itt lehet képeket nézni, csámcsogni és itt vagy az albumba kérdéseket feltenni!
Üdv Gábor.
(#) yello válasza yello hozzászólására (») Szept 7, 2011 /
 
És itt vannak képek a vetített ábrákról!
(#) epyn válasza yello hozzászólására (») Szept 8, 2011 /
 
Hát ez nagyon szép,remélem ugyanolyan jó is!
Gratulálok!
9kg,uh
(#) misi93 hozzászólása Szept 10, 2011 /
 
Sziasztok! Csinálni szeretnék egy lézer show-t két motorral(mármint kész szépen tudom vezérelni lm317-el), de hangvezérlést szeretnék rákötni. Itt a képek között nem találtam ilyen kapcsolást (lehet elsiklottam felette) valami egyszerőre gondoltam elég ha csak az egyik motor vált "irányt"+ forduatszám szabályzás. Találtam viszont egy másik fórumon ezt . és ez jó lehet nekem?
(#) Szabi1 hozzászólása Szept 11, 2011 /
 
Hello!
Valakinek nincs egy komplett kapcsolása egy lézershow-ról ami a pc ről küldött ábrát kivetíti (ami galvo-kal megy) És hogy lehet azt megcsinálni, hogy a zene ritmusától függöen vetítsen ki ábrákat. Nagyon kíváncsi vagyok az ilyesminek az elektronikákára.
(#) epyn válasza Szabi1 hozzászólására (») Szept 11, 2011 /
 
schema
illetve a program ami zenére(hangkártya) váltogat
progi
(#) szaky27 hozzászólása Szept 11, 2011 /
 
Sziasztok!

Még régebben megépítettem szlaci001 által közzé tett spirograph nyáktervet és akkor is írtam hogy nem működik. A kapott tanácsok ellenére se tudtam életre kelteni normálisan. Most újra elővettem és továbbra sem működik a hangvezérlés, az ütemvezérlés úgy ahogy de csak 2-3 figurát tud annak ellenére hogy többféle ellenállást is használtam mind a 20 lehetőséghez. Plusz miközbe az ellenállásokat próbálgattam észre vettem hogy eléggé elkezdtek melegedni a motor vezérlő tranyók plusz lm324 es is. Mellékelem a tervet. Esetleg ez alapján valakinek valami ötlete v. esetleg más működő kapcsolást is szívesen fogadok.

Előre is köszönöm a segítséget!
üdv
szaky27
(#) Szabi1 válasza epyn hozzászólására (») Szept 11, 2011 /
 
Kösz a kapcsolást. Szóval a galvóknak 3 kivezetésük van? És mire jó a P1-es poti? És ahol stabil +5v ot kell előáll-tani oda jó 7805 ös ic? (Nemtudom hogy a 7805 és LM 7805 egyforma-e.) És mi az a blanking kimenet? És mi a különbség pl /R és R kimenet köztt? Lehet 2 Piros lézert kötni?
(#) epyn válasza Szabi1 hozzászólására (») Szept 11, 2011 /
 
A galvóknak valóban 3 kivezetésük van,ezek a tekercsek végei és közösitett pontjai.
Plusz még 3(vagy 4) ami a pozició visszacsatolást közli a meghajtó erősitővel.
Az LM7805 ugyanaz mint a 7805.
A blanking(kioltás) a lézerfény forrásokat kapcsolgatja több kHz sebességgel,pontosan akkor amikor az ábrában nincs szükség pl a pirosra,vagy valamely más szinre.Ugyanigy kioltja a lézert,ha pl körben van egy kör:
Ekkor ugye a lézernek a külsőből át kell lépnie a belső körbe és ha nincs ebben a néhány pici pillanatban lekapcsolva a lézer,látszani fog,lesz egy összekötő vonal a külső-belső karikák közt.
Erre való a blanking(kioltás)
Az /R /G /B pedig egy invertált kioltó kimenet/ek/,vagyis forditva működik,mint egyébként. a normál R G B.
Ezt nem szokás használni,tesztfunkciókból esetleg.
Az áramkörre összesen 4 lézer forrást lehet kötni( J1-J4),a lézerek szine mindegy,de mindegyik kimenet máskor és máskor kapcsolgatja a lézereket.(Ezt a lézerábrába scriptelt adat határozza meg,hogy melyiket mikor)
A blankolást két képpel illusztrálnám.
(#) Szabi1 válasza epyn hozzászólására (») Szept 11, 2011 /
 
Oke kossz az infot de a kioltast hova kossem? Még nincs lézer diódám csak két piros kopott aminek 2 kivezetése van ami a laser pointerekbe van,de próbálok szerezni lézerdiódákat.
(#) Szabi1 válasza epyn hozzászólására (») Szept 11, 2011 /
 
És ha nem akarom használni az invertált kimenetet akkor kell oda az a 74hc14 ic?
(#) epyn válasza Szabi1 hozzászólására (») Szept 11, 2011 /
 
Kicsit több információra szorulsz.
DVD lézer topic,itt mindent megtalálsz a modulálható lézerdióda meghajtókról és a lézerdiódákról.
Piros diódákat legjobb esetben leharcolt 12-24 x DVD irókból lehet szerezni.
Vásárolt modult/pointert nem javaslom,drága és nem azt kapod amiért fizetsz.
Pointerek nem is alkalmasak "gyári" állapotukban a lézershow-hoz.
Szükséged lesz még galvó scanner egységre és a kapcsolást meghajtó LPT kimenetű PC-re is.
*
szerk.:
nem,nem szükségszerű az invertáló IC beszerelése
(#) misi93 válasza misi93 hozzászólására (») Szept 11, 2011 /
 
Közben keresgéltem és találtam nyáktervet egy spirográfhoz vagy mihez .Itt a fórumon találtam ezt de az egyik fórumozó társ nem tudta a hangvezérlést működésre bírni. Nekem az lenne a kérdésem, hogy a hangvezérlő részét kivenném és tennék bele egy egyszerű mikrofon erősítőt jó lehetne?
(#) misi93 válasza misi93 hozzászólására (») Szept 12, 2011 /
 
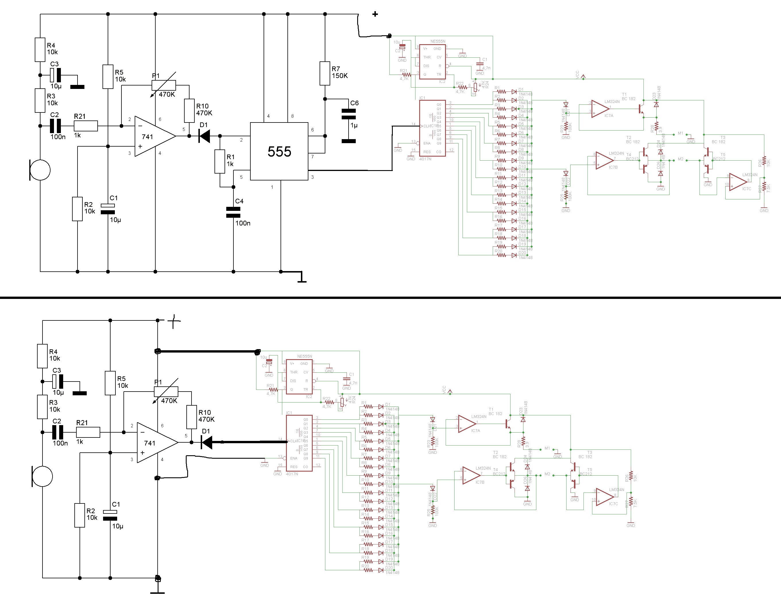
Sziasztok! Újból itt vagyok A mikrofonos részt az előző kapcsolásból kiszedtem és összeraktam ezzel és két verzióban raktam össze.Esetleg egy hozzáértő "mester" megtudná mondani, hogy melyik a jobb és egyáltalán jó-e amit fabrikáltam? Köszönöm.

Szerk.: és ha esetleg jó lesz akkor a 741-et tudom helyettesíteni tl071 vagy más műv. erősírtővel?
(#) misi93 válasza misi93 hozzászólására (») Szept 12, 2011 /
 
Most nézem, hogy a kép lemaradt
(#) Szabi1 válasza misi93 hozzászólására (») Szept 13, 2011 /
 
Hát ez kiolvashatatlan. Kérlek csomagold be és töltsd fel hogy lehessen kiolvasni.
(#) Kovidivi válasza Szabi1 hozzászólására (») Szept 13, 2011 /
 
Nem kell becsomagolni, csak a méretezést kapcsolja ki hozzászólás elküldése előtt.
(#) misi93 válasza Szabi1 hozzászólására (») Szept 13, 2011 /
 
Bocsi
(#) misi93 válasza misi93 hozzászólására (») Szept 14, 2011 /
 
Sziasztok! Amit csatoltam képet abban a 741-es ic el van kötve? mert a rajzon 6-os láb megy tápra közben pedig a 7-es a tápja (Itt) vagy a 6-7 is tápon van?

Szerk.: a 6-os láb a kimenet és nem pedig az 5-ös vagy én vagyok lemaradva?
(#) yello válasza misi93 hozzászólására (») Szept 14, 2011 /
 
Hali.
Jól látod, nem te vagy lemaradva, nyilván a rajz nem először lett át szerkesztve, és az idő során kerültek rá téves adatok, ha az íc adatlapjáról vett lábkiosztást használod, akkor nagy valószínűségél működni fog, a mikrofon erősítő, hogy a két áramkör így összegyúrva működni fog az kétséges.(Itt most az alsóra gondolok)
Üdv Gábor.
(#) misi93 válasza yello hozzászólására (») Szept 14, 2011 /
 
Köszi! Nekem jó lehet a felső is csak nem akartam vacakolni plusz a nyákkal de ha az "jobban" működik mint az alsó akkor azt építem meg. Mi a véleményed?
(#) yello válasza misi93 hozzászólására (») Szept 14, 2011 /
 
A felső nekem is szimpatikusabb, révén hogy a 4017nek TTL jel kell, azt pedig az 555 biztosítja, azt pedig már hajthatod analóg jellel, így biztosabb a rendszer, ha pedig az alsót akarod kipróbálni akkor pedig csak át kell kötni az 555-öt, 2->3 és megnézd melyik a jobb.
Be tudnád linkelni a hangvezérlés teljes rajzát??
Üdv.
Következő: »»   85 / 138
Bejelentkezés

Belépés

Hirdetés
XDT.hu
Az oldalon sütiket használunk a helyes működéshez. Bővebb információt az adatvédelmi szabályzatban olvashatsz. Megértettem