Fórum témák
» Több friss téma |
Az elektronika jellemzően védelmi célokat szolgál. Mélykisütés-, túltöltés-, túlterhelés-, rövidzárvédelem, ilyesmi. (Esetleg szélsőséges hőmérsélketeken való töltés megakadályozása). Több cella esetén az elektronika biztosítja a balanszírozást (hogy egyformán töltődjenek, kisüljenek a cellák).
A töltő jó hozzá, de ha halott az akku, akkor azt nem lehet már életre pofozni.
Sziasztok!
Egy fényképezőgép aksipakban tönkrement 2-db IRC18500-as (azthiszem 1300mAh) aksi. A kérdésem az lenne, hogy kicserélhetem ezeket nagyobb 18650 3000mAh-okra? Köszz:Roll
Hello!
Természetesen, de csak azonos cellákat szabad használni együtt. Ha igaz, hogy 3000mAh-ás, tovább fogja üzemeltetni. üdv! proli007
Hello!
Köszönöm a választ. És a két régi aksihoz forrasztott védőelektronikát is tudom használni? egyszerűen csak cserélem az aksikat?
Hello!
Amennyiben az aksi típusa megegyezik az eredetivel, természetesen. Az vélhetően csak a töltés kiegyenlítést végzi, a töltő meg nem fog változni. üdv! proli007
Nem tisztázott hogy sorosan vagy párhuzamosan volt kapcsolva a régi akku,
3,7 V vagy 7,4 V a feszültsége ?
3,7V
Készítettem pár képet.
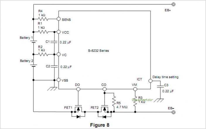
Az áramkör egy töltés kisütés vezérlő modul, az egyik nagyobb ic egy dual MOSFET,
a másik kisebb a protector ic. A tipusjelzése kellene, több töltési végfeszültségre készítik az adott cellához pl. 4,25V vagy 4,30, 4,35, 4,28 .
Még 2 kép.
Keresem a neten de nem találok róluk infót A hozzászólás módosítva: Jan 30, 2013
S82..B nem tudom elolvasni, a másik a MOSFET
_vl_ Köszönöm az adatlapot.
Rocsli S8232 protector ic. V jelzésü 4,30 V töltési végfeszültségnél kapcsol le. Olyan cellát kell választanod amelyik ezt elviseli.
Nem jól írtad az akkupakk feszültsége 2x3,7 V vagyis 7,4 V nem párhuzamos hanem soros
a cellák kapcsolása, mint a csatolt kapcsolási rajzon.
Nagyon szépen köszönöm a válaszodat. Gondoltam,hogy nem tudok vele mit kezdeni épp ezért is szedtem szét mert felfújódott a fólia alatt és semmi töltést nem vett fel.
Csak azt nem tudom még,hogy hol tudok ilyet beszerezni.
Meg lehet nézni modellező boltokban .Pl: Zenn modell --Modell Hungária--Sylka modell.-- Rc Panda-- Modellfutár--stb
sziasztok! szerintetek megoldható, hogy a fesz ne csökkenjen?
Heló. Olyan kérdésem lenne, hogy van nekem egy 3*3,6 950mAh volt akku pakkom ugye ez 10,8 voltos és ezt szeretném tölteni. Ehhez jó egy sima 12 voltos tápegység ( mondjuk router-é vagy valami hasonló) esetleg pc táp? Válaszotokat előre is köszönöm.
Sziasztok!
Megépítettem a ,,Li-ion akku cellasor töltő"-t. A probléma az, hogy a led szabadjárásban világít normál fényerővel, amint csatlakoztatom az akkut elhalványul. Tud valaki esetleg valami ötletet, hogy mitől lehet?
Sziasztok!
2 x 3.7V 3200mAh li-on aksihoz keresnék töltő kapcsolást. Van valaki aki tudna segíteni? Előre is köszönöm. Üdv Benji
Szia !
Akkupakkot alkot a két akku és rendelkezik-e védő és kiegyenlítő elektron8kával ?
Nem csak simán sorba van kötve. 2db AA méretű akku egy egyszerű elem tartóba.
Akkor először szükség van egy protector áramkörre, fentebb a hozzászólásokban
látsz egy rajzot az pontosan erre készült, két soros cella kiegyenlítő töltésére valamint töltési és kisütési végfeszültség figyelésére valamint a töltőáram szabályozására. Ezzel el kell készíteni az akkupakkot és szükség van még ehhez alkalmas kétcellás töltőre. A protector áramkör másik kétcellás akkupakkból kinyerhető, enélkül nem készítenek gyárilag akkupakkot. Töltőre egy lehetséges megoldás A hozzászólás módosítva: Feb 17, 2013
Egy másik 1 A-es töltő széles bemeneti feszültség tartományra
Úgy látom ez a protector áramlör ic-je nem igen beszerezhető. Ha nem kötöm össze a 2 akkut akkor egyesével milyen áramkörrel lehetne tölteni?
Bármelyik mobilteló akku tartalmazza a védőáramkört, 1 cella esetén csak a töltési és kisütési
végfeszültségekre és a töltőáram limitre felügyel, értelemszerüen a kiegyenlítő /protektor/ részt nem tartalmazza. A cellák védelme érdekében ezekre az áramkörökre szükség van. Általában egy speciális vezérlő ic.-ből és egy dual MOSFET-ből és pár passzív alkatrészből áll. Ha két cellát használsz két áramkör kell, de sorosítás esetén nem korrekt az egész mert soha nincs két azonos állapotú cella és az egyik lekapcsol a másik töltés nékül marad azaz alultöltött lesz.
Én szétszedtem egy mezei mobil teló aksit de abba semmilyen kiegészítő áramkört nem találtam.
Előfordul, de a nagy többségben benne van, ha még sincs akkor a hozzávaló telefon töltőáramköre tartalmazza
a korábban említett védőkapcsolásokat és a korrekt töltőt. Számodra megoldás olyan akku szétbontása amelyikben van elektronika, a telefonból nem tudod kinyerni mert az alaplapra van integrálva. Ezen áramkörök nélkül veszélyes használni az akkukat elsősorban töltésre gondolok, tultöltve szétrobbanhat vagy a belső mechanikus biztosíték kiold. Túlzott lemerítése /2 V alá/ a cella károsodásához vezet.
Értem akkor elsősorban egy ilyen védő áramkörös akku töltőt próbálok keresni. Addig is köszi szépen!
Sziasztok srácok!
Egy két cellás 6000mAh, 7,4V-os lipo akkuhoz szeretnék töltőt építeni. Vannak tapasztalatok a MCP73213 IC-vel kapcsolatban, érdemes erre alapozni?
Üdv mindenkinek!
Kérlek adjatok tanácsot, ha tudtok, én nem értek különösebben a dologhoz! Vásároltam egy akku bankot, ami 4 db 1000 mAh-s AAA tölthető akkut tartalmaz. Kimenete 5V-ot és 1A-t tud. A készülékkel elvileg tudok tölteni mobil készüléket. Egy Samsung Galaxyhoz vettem a cuccot, aminek az akkuja 1500 mAh-s. Persze meg sem szólal, nem kezdi el tölteni a galaxy-t az akku bank. A Galaxy töltőjének kimenete 5V és 0,7A. Tehát elvileg az akku banknak töltenie kéne a Galaxyt, de nem tölti. Mi lehet a probléma? |
Bejelentkezés
Hirdetés |











