Fórum témák
» Több friss téma |
Fórum » LM1036 sztereo hangszínszabályzó áramkör
Témaindító: Krajcsooo, idő: Máj 29, 2006
Témakörök:
köszi szépen!
Egy olyan problémám lenne, hogy ha ráteszem a -12V ot a hangszin áramkörre utána bekapcsolom az erősítőt akkor durranik egy nagyot. Ugyan ez a hiba van kikapcsoláskor is... Deha leveszem akkor nem pukkog viszont hang sincs... Az lenne a kérdés nem gáz hogy a hang kimenet (-) jára megy az a -12V? Mert a kapcsolás szerint a GND az a 12 voltra meg a hangszórokra illetve akimenetre is vonatkozik... (Am erősítő előtt van a hangszin!) Nincs erre más megoldás? Nincs pénzem most hogy koppanásgátlót épitsek... válaszokat előre is köszi! Ui: a kapcsolás az IC 1036N adatlapja szerint készült!
Az erősítőnek és az LM1036 áramkörnek a GND pontjait össze kell kötni, ehhez képest kap az LM1036 +12V-ot.
A pukkanás sajnos velejárója az aszimmetrikus táplálásnak, a csatoló kondenzátor feltöltődése okozza. Amíg nincs koppanásgátlód addig hallgasd hangszínszabályzó nélkül.
oksa! köszi reloop! meglátom mit tehetek...
Üdv! Egy olyan kérdésem lenne, hogy az LM1036N hangszinhez van e olyan kapcsolás vagy egyszerű áramkör ami visszajelezné nekem a loudness kapcsolót1db leden ami 2 színü. Piros/Zöld? Arra gondolok, hogy ha benyomom a loud kapcsolót akkor zöld ha ki akkor piros... Ha valaki tudna nekem ilyet megköszönném!
![]() Üdv:t4nt1zjeee
Ha fogsz egy kétpólusú kapcsolót, és az egyik pólussal a ledet kapcsolod. Szerintem ez lenne a legegyszerűbb, hogy fogsz egy 2 színű ledet, ami piros, zöld, illetve együtt sárga tud lenni. Ha az egyiket fixen kötöd, a másikat kapcsolod, akkor lesz piros-sárga, vagy zöd-sárga, attól függően, hogy melyiket kapcsolod.
Oksa! Köszi! Lehet szerkesztek valamit ha ilyen nincs aztán majd felteszem... Nekem az lenne a lényeg,hogy a loudnes nyomos kapcsoló másfajta nincs... az meg egypólusu... az kapcsolná a ledet meg a loudnesst... Esetleg ha tranzisztorral meg lehetne oldani?
Van még egy problémám a hangszinnel. Az imént elfelejtettem írni... Hogy tudom azt megoldani, hogy a hangerőszabályzót ne keljen feltekerni félig? Ugyanis az a baj, hogy legalább félig fel kell tekerni a hangerőszabályzót, hogy hangosítani kezdjen! Erre mi a gyógyír? Azokat raktam bele pontosan amit a kapcsolás kér.
A hozzászólás módosítva: Feb 22, 2014
Szia! A 7-es lábra köthetsz egy komparátort, ami közvetlen a potikra menő feszültség alatt kapcsol. Loudness alatt max hangerőn is kikapcsolást fog jelezni, de ez nem baj, mert akkor már valóban hatástalan.
A kapcsoló-csere azért nagyságrenddel egyszerűbb.
Ezt már megoldottam, nézd a rajz alján a két diódát!
Beteszem a 2db 1N4148 diódát és kész is? Ennyi? Jó lesz a hangerőpoti? Köszi!
Nekem csak ilyen van PH4148 jó ez is? A hozzászólás módosítva: Feb 22, 2014
Jó lesz, vágj és forrassz! A katód a test felé nézzen!
Ami a 2. képen van az mi lehet? Valahogy a diódákhoz keveredett csak nemtudom mikor...
Oksa! Köszi!
Be tudnád nekem rajzolni itt hova tegyem be a diódákat? Mármind hogy melyik oldalára mert én belezavarodtam... :/
Nagyon szépen köszönöm!
Üdv! A hangszinen a balance potit, hogy tudom beállítani, hogy ha a sapka középre mutat akkor arányosan szóljon mind a 2 hangsugárzó?
Ha lineáris potenciométert használsz, akkor nem lehet ilyen probléma.
Azt használok csak nem 47KOhm-ost hanem 50KOhm-ost...
Arányosan elfordítva tedd fel a gombokat a potméter tengelyére úgy, hogy középállásban legyen azonos a két oldal hangereje.
Igen! Ezt csináltam! nagyjából jó is lett!
Üdv!
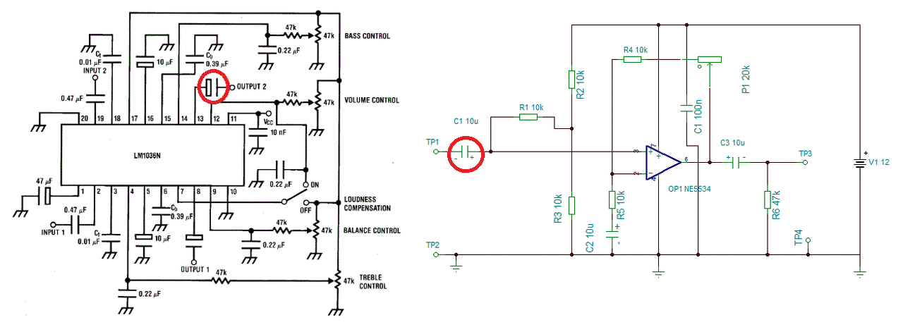
Megnézné nekem egy szaki ezt a két rajzot, hogy az LM1036 os kimenetét, milyen módon tudnám erre a műveleti erősítő bemenetére kötni. Értem ez alatt a kondenzátorokat, meg esetleg ellenállás ha kell.. Előre is Köszi! A hozzászólás módosítva: Jún 6, 2014
Szia! Nem kell semmi, az LM1036 kimenete féltápon van, galvanikusan rákötheted műveleti erősítő neminvertáló (+) bemenetét. Elmarad a két bekarikázott kondenzátor, valamint R1,2,3.
Hová lesz ez felhasználva? Az LM1036 elég zajos, a kimenetére ráerősítve ez kellemetlenné válhat. Elé szokás tenni a műveleti erősítőt, lásd a téma képei között. A hozzászólás módosítva: Jún 6, 2014
Ez elvileg egy olyan végfok elé lenne aminek a bemenete 1.75volt ezért kellene egy műveleti erősítő utána hogy emeljen a jelszinten. Mert ahogy én értelmeztem ez a IC max 1volt kimenő jelere képes.
Így már érthető. A 12V táp azért hasonlóan szorongatja a műveleti erősítő kivezérelhetőségét is. Ki kell próbálni.
Sziasztok!
Megépítettem ezt a kapcsolást. A problémám az, hogy nem hajtja ki a végfokot úgy mint az eredetivel (tranzisztoros). A végfok SI-1135HD. TL 062 került bele. Egyéb iránt rendesen működik. Lenne valakinek ötlete, hogy lehetne ezen segíteni? A panel a két műveleti erősítős változathoz készült de a kimenetre kerülő műveleti erősítő még nem lett beépítve. Az alul található táprész sincs benne. +13,8 V-t kap. Köszi
Szia! Az LM1036 nem erősít jelet, arra ott a műveleti erősítő. Van olyan megfontolás, hogy már előzetesen erősítünk, így az LM1036 zaja kisebb arányban adódik hozzá a jelhez.
|
Bejelentkezés
Hirdetés |
















