Fórum témák
» Több friss téma |
Fórum » Magnó fejének átalakítása audió bemenetté
Témaindító: geribass, idő: Jún 26, 2010
Témakörök:
Van egy régi Hifim, bakelit lemezjátszó, rádió,és két magnó van rajta. A problémám az lenne hogy szeretnék rá egy audió bemenetet, mindezt úgy szeretném megcsinálni hogy a rádió fejére érkezzen a jel nem a végfokra. Azért így szeretném mert nem egy olyan hifiről van szó amit szívesen szétfűrészelek szétvágok. Egyetlen irányból vagyok hajlandó megoldani a bemenetet ez pedig a fej, mert mind a rádió mind pedig a lemezjátszóra szükségem lehet még. Találtam egy ilyen topicot de ott a végfokra nyomták rá a jelet! Azt tudom hogy a sima jel túl erős neki ezért azt szeretném megtudni hogyan lehetne gyengíteni a jelet és hogyan lehetne bekötni a fejre!
Válaszotok előre is köszönöm!! [b]Szeretném leszögezni **** Én is leszögezném, hogy, a fórum szabályzata rád is vonatkozik ! köb.. Idézet: „IV. A fórumon nem követelőzünk. A fórum léte, fenntartása és a lehetőség, hogy írjunk bele mondjuk úgy hogy egy "szívesség", amit egyrészt a fórum gazdája tesz azzal hogy üzemelteti, másrészt a fórum közössége tesz azzal, hogy ír bele. Neked, választ. Ezek nem alanyi jogon járnak. Ezért ha kérsz vagy kérdezel valamit, légy udvarias és ha kaptál valamit, köszönd meg. Például a választ a kérdésedre.”
Én is pont erre gondoltam, ha már egyszer nem akarja "szét fűrészelni" a hifit.Esetleg még a motort le lehet kötni róla, hogy ne menjen feleslegesen, persze csak akkor, ha úgy is meg lehet nyomni a play gombot.
Szia
Megoldhatod ezzel is a rádión keresel egy üres csatornát és már nyomhatod is a zenét Bővebben: Link
Ilyen kazettám van, eddig is így használtam de nem a legjobb így a hangminőség és az egyik oldal nem szól rendesen(máshogy szól). Ez így csak tákolás amúgy is. Amúgy Ps2-őt akarom rákötni mert van rajta média játszó! Amúgy kösz a választ!
Ha azt a magas röptű kritikát be tudtad oda írni, egyúttal a kérdésedet is feltehetted volna ott. Azért örülök, hogy a shift billentyű használatát ilyen hamar betanultad.
Szerk.: A fűrészen kívül léteznek más szerelési módszerek is ( pl.: csavarozás ).
Ilyenem is van! De én ragaszkodom a magnó helyére az aux-hoz!
Köszönöm szépen a szintén magasröptű választ.
Próbálkoztam de nem az igazi ez a legjobb amit ki tudtam hozni belőle! A kazettával nincs gond mert pl kocsiban perfekt szól mind két oldal és hallani is lehet hogy sztereóban! Csak én nagyon makacsul ragaszkodok ehhez a megoldáshoz!
Nem kötekedésből! csak szeretném így csinálni!
Ott kellne ezt elkezdeni, hogy felvételi, lejátszási korrekció.
Mármint a tanulást.
Én a fej helyére máshogy nem akarnám kötni, lehet, hogy másképpen is zajos lesz, inkább megkeresném a fej előerősítőjének a kimenetét és azt lekötném, a tovább menőre meg mehet az audio bemenet.
A topic címében a kérdés sem igazán világos. Aligha a magnófejet akarod "átalakítani", talán helyette egy bemenetet akarsz létesíteni? Csakhogy a magnófej jele mindig egy lejátszókarakterisztikával rendelkező erősítőfokozathoz kapcsolódik, ami nem lineáris, ha ide más jelforrás jelét kapcsolod, azt torzítja. Talán hasznos lehet az innen letölthető("elektronika" mappa)nem kevés irodalom áttanulmányozása.
Üdv!
Van benne valami, ez a megoldás tetszene is!
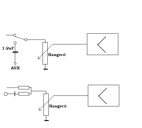
Nagy valószinüségel a hangerő potméter lábaira csatlakozva egy normál erősírőként használhatnád ugyanis nagyrészt ez a előfok elé van bekötve így megkerülhető a fej után következő illesztő -erősítő fokozat. Ez esetben is le kell nyomnod a play gombot mert általában ez kapcsol feszültséget az előfokra. Ügyelj a megfelelő árnyékolásra is.
Én is ezt javasolnám. Nekem is van egy ilyen Hifi kompaktom, én is így oldottam meg a problémát. Hangerő szabályzó testelt és középső lábára rákötöttem a vonalszintű jelet (árnyékolt kábellel! csak így lesz teljesen csendes), ezzel párhuzamosan nem árt egy 10 kohmos ellenállás és egy 100 nF kerámia kondi, az illesztés miatt. Nálam tökéletesen bevált és egyetlen műsorforrásról sem kellett lemondanom hozzá, szól a magnó is. És külön kapcsolót sem kell beépíteni, külsőre egyáltalán nem látszik rajta.
Ebben az esetben nem okoz gondot, hogy zárlatot csinálsz a rákötött eszköz kimenetén, amikor letekered a hangerőszabályzót?
Szerintem elírta a párhuzamos ellenállás kondi kombit.
Ha van rajta bemenet választó (miért ne lenne) akkor a magnó bemenetet kikötöd a ps2-t rákötöd és már kész is.Ha mechanikus akkor még szerencséd is van ,csak ki kell keresni hogy mely érintkezők zárnak magnó esetén,ezt visszakövetve ki lehet deríteni mit kell "elfűrészelni" ,ha elektronikus akkor meg sajna rajz nélkül eléggé felejtős rutin nélkül.
Már egbocsáss, de látszik, hogy elképzelésed nincsen az elektronikáról.
Ehhez képest "megszabnád", hogy mit és hogyan találjanak ki neked. Kicsit életképtelen dolog. De azért sok sikert!
Igen bocsánat, ezt elírtam, párhuzamosan kötöttem az ellenállást és a kondit, és ezt sorbakötöttem a bemenet melegpontjával. Illetve pont mostanában láttam olyan saját megoldásomat is másik erősítőn, hogy csak a soros ellenállást kötöttem be, de így is tökéletesen működik (bár ezen szerintem nem érdemes szándékosan spórolni)
Köszi így lesz egyébként megoldva nah vennem kell sört meg át kell hívni havert és meg is oldjuk Kösz mindenkinek (aki segíteni akart és segített)!!!
Vegyél a Tescoban 3000Ft-ért FM transzmittert, és máris megoldódott a problémád, jobb a hangminősége mint a kazettának
sziasztok(!) azt szeretném megkérdezni hogy a rádosmagno olvasofej vezetékei helyére be tudnák kötni egy másik hanghordozot?
A hozzászólás módosítva: Márc 26, 2016
Oda ne, már eleve a topic is...ááá...van egy AUX bemenet utólagos építése topic itt a HE-n. Ott nézz szét. Meg kell keresni a fej után az első előerősítő IC-t és annak a kimenetét megszakítva tudsz korrekt bemenetet készíteni.
Nem igazán. Az USB kimenet Volt, míg a magnófej mikroVolt nagyságrendű feszültséget szolgáltat.
Másik dolog, hogy egy korrekciós áramkört is tartalmaz az előerősítő.
XIV. Mindent a megfelelő helyre! A fórumban a hozzászólások és a témák kategorizálva vannak, így mielőtt írunk valahova, ellenőrizzük le, hogy a megfelelő helyen tesszük-e ezt.
XVIII. Csak egy helyen kérdezz! A fórumon egy kérdést egyszerre csak egy helyre tegyünk fel. Amennyiben több helyre is beírjuk ugyan azt a hozzászólást, a moderátorok kérdés nélkül törölhetik hozzászólásainkat és ki is tilthatnak türelmetlenség és tiszteletlenség miatt. Pirossal kiemelt részt kérem betartani! |
Bejelentkezés
Hirdetés |











