Fórum témák
» Több friss téma |
Fórum » Marshall JMP 50W Master Volume erősítő építése
Témaindító: cooler15, idő: Ápr 6, 2008
Témakörök:
Sztem a PCL-ekhez semmit nem kell változtatni, és a 2 trióda lehet a kettőstrióda helyett.
Idézet: „Akkor ha találok pontos adatokat a Marshall-hoz akkor sem érdemes vele vesződni, mert nem lesz számottevően más hangja?” Szamottevoen mas a hangja? Mihez kepest? Ez igy nagyon megfoghatatlan kerdes es valaszolni sem lehet ra egyertelmuen. Idézet: „A Marshallban a torzítás hogy lehet megoldva?” Ha a torzitasra mint effektre gondolsz, akkor lehet hogy sehogy. Egy ilyen cuccban nincs feltetlen benne a torzito ... de bele is tehetik Nem ismerem ezt a Marshall erositot.Idézet: „Akkor jól gondolom, hogy a második kapcsolás amit be is linkeltem az egy komplett erősítő már?” Az 1969-es RT evkonyves kapcsolasra gondolsz? Mert abban van elofok is es az egy komplett erosito!
Arra gondoltam, hogy a Marshallal érdemes e vesződni keresgélni hozzá rajzokat...stb, vagy nem mert nem lesz annyival szebb hangja mint mondjuk ennek a PL500-assal szerelt erősítőnek, vagy annak a kapcsolásnak amit Müszi linkelt be.
Remélem sikerült értelmesen fogalmaznom... Ha nem szólj és megfogalmazom még1× Amikor az ACDC történetét olvasgattam még régebben akkor azt olvastam, hogy nem használtak külső torzítót hanem az erősítőbe építettet használták, tehát 100% hogy van benne. Csak nem tudom hogy lehet megoldva. Előerősítő Végfok Kimenő trafó(megvásárolható) Idáig ezeket találtam az erősítőhöz! Konkrétan én a kapcsolástechnikai összehasonlításra gondoltam.. melyik jobb melyik rosszabb... Tehát az idáig belinkelt erősítőkkel szemben ez. (megépíthetőség, stb.) üdv. cooler
sztem nem érdemes a Marshallal vesződni, építsd meg valamelyik linkelt rajzot.
Hát jó!
Akkor azt meghagyom második csöves erősítőnek amit majd építek Addigra sok mindennel gazdagodik az agyam is remélhetőleg e téren. Akkor maradnék a te általad másodjára belinkelt rajznál, mert az egy viszonylag egyszerű kapcs. és van is hozzá itthon csövem. A másik ami az RT-ben van az túl nagy kapcs. és csak 2db PL500-asom van, és ha azokat elrontom akkor nincs több... :yes: És még 1 dolog jutott eszembe. Az egy dolog, hogy ezt megépítem, de ez még nem torzított erősítő ez csak síma hangerősítő. A Marshall rajzon esetleg meg tudnád mutatni azt a rész ami a torzításért felel, ha van ilyen rajta. Mert akkor azt esetleg ebbe beleépítve hasonló hangzást kaphatnék. üdv. cooler
Sztem torzítót is magad építs, keress a neten rajzokat, sztem a net tele van velük.
Idézet: „és csak 2db PL500-asom van, és ha azokat elrontom akkor nincs több...” A csöveket nagyon-nagyon nehéz elrontani
OK!
Köszönöm a segítséget! mindenkinek!!!!!! Akkor nekilátok összekeresni az alkatrészeket. üdv. cooler
PL500-hoz meg nagyon könnyen hozzájutsz,FF TV-ben használták.Lomtalanításkor nézz szét csöves TV ügyben...
üdv.
Kérésre pontok kiosztva!
Bocs csak még egy:
Rengeteg Marshalt, gyártanak, ma csöves előfokkal, de tranzisztoros végfokkal!!! Ha nem lenne jó akkor ugyan minek tennék? Ráadásul ha mi gitárt veszünk, fel akkor sokszor csak egy csöves előfok után vesszük fel a hangját! Ez utánna megy bele a hangkártyába és soha többé nem lát csövet. Mégis fenomenális hangja van!!! Tehát az előerősítő csöves volta akár fontosabb is lehet, mint, hogy a végfok legyen csöves!!! Szerintem előszőr építs egy csöves előfokot, szerezz valami jó közepet is szépen erősítő egyszerű erősítőt, és talán a legdrágább és leglényegesebb része lesz a dolognak a nagyérzékenységű hangszóró!
Osztom a velemenyt, amit az elozo oldalon mar en is leirtam (a csoves elofokkal kapcsolatban). Ha cooler15 meg nem keszitett soha csoves vegerositot, akkor talan egy elofokkal kellene kezdeni es talan meghozna a vart eredmenyt (persze ez nem 100%).
Értem!
Akkor egy csöves előerősítőhöz kell kimenőtrafó, vagy az el is marad, mert nem a hangszóróra megy hanem a végfok bemenetére? Az érdekelne még, hogy olyat nem tud egy ilyen csöves előfok, hogy a gitárost az előfok bemenetén keresztül megrázza? Mert nem örülnék neki ha emiatt kellene az örök vadászmezőkre távoznom... annyit nem ér a szép hang ... Tehát arra gondolok, hogy az a cirka 300 vagy akár csak 200 volt is kijön a jack dugó kivezetésére, vagy a húrokra... üdv. cooler
Ne tessék aggódni feleslegesen. A csöves végfokhoz kell kizárólag kimenőtrafó, előfokhoz nem. És meg sem ráz. Semmivel sem több erre az esély, mint egy hálózati üzemű tranzisztoros készüléknél.
Hát jó!
DE ha az a pici esély nekem bejön akkor KAMPó , meg ugyebár ha egy tranyós elromlik és kijön belőlle a 40 vagy 80 V egyen fesz azt megérzed.... de azért a 320V-ot már nemcsak megérzed...Sztem... de még nem voltunk közelebbi kapcsolatban soha üdv. cooler
A tranyósnál sem a 40-80V jönne ki, hanem a hálózattal kerülnél közelebbi ismeretségbe. Max ennyi a csöves hibalehetősége is. A csövek tápfesze a bemenő ponttól azért elég messze van.
Sziasztok!
Én is sokat szerencsétlenkedtem a "csöves" hangzás elérése érdekében. Én is Marshall-t akartam utánépíteni meg stb. Aztán arra jutottam, hogy: 1. Minek cső, mikor feltalálták a JFET-et? (karakterisztika kb. ugyanaz) 2. Minek szórakozni diszkrét elemekkel, ha ott van pl. a TL072? (JFET bemenet) 3. Minek csöves végfok, ha nem az határozza meg számottevően a hangzást? És így már el is jutottam odáig, hogy egy jó jfet bemenetű műveleti erősítős előfok egy jó hangszínszabályzóval meg ÁRAMvisszacsatolt nagy tranzitfrekis tranyós végfokkal iszonyat jól szól mindenféle csöves hókuszpókuszok nélkül... Ja és még egy észrevétel: Nem igazán az erősítőnek van "hangja" szerintem, hanem annak a laza 30-40 (vagy több) ezerbe kerülő Celestion hangszórónak, amit a dobozba tesznek (bár nemtom te milyen ládát használsz). ![]() Szóval nekem ez a véleményem, most lehet szidni.
Szia!
Minden elismerésem a tiéd, hogy végigjártad az utat... Ha véletlen nem jönne össze a csöves konstrukció akkor lehet, hogy a te verziód következik... majd.. üdv. cooler
Sztem nem fog senki szidni teged fdavid
Viszont a dolog szvsz nem olyan egyszeru ahogy leirtad. Lehet, hogy a FETek es csovek karakterisztikai nagyon hasonloak, de alapveto elteres van az aram vezetesi mechanizmusban. A ket erosito elem alapvetoen elter egymastol abbol a szempontbol, hogy milyen anyagban tortenik a vezetes. Na nem akarok belemenni a fizikai magyarazatokba annal is inkabb mert nem vagyok fizikus es nem is biztos, hogy mindenre van megfelelo magyarazat, de bizony a csoves erositoknek van valami a hangjaban ami egyszeruen fogalmazva mas mint a felvezetos erositok hangja. Itt nem arra kell gondolni, hogy valami egeszen mas dolgot hall az ember egy csoves erositobol mint egy felvezetos erositobol, de megis van valami a hangjukban amit sajnos a mai napig nem tudok jobban megfogalmazni ennel: olyan "odab@szos". Elnezest a kifejezesert, de tenyleg errol van szo, en igy ismerem meg a csoves erositoket Ez a jelleg pedig kifejezetten jo a gitarerositokhoz. Sztem erdemes lehet kiserletezni csoves elofokkal, mert kellemes meglepeteseket okozhat ... igaz ennek az ellenkezoje is igaz lehet! Minden a kapcsolason es a kivitelezesen mulik. Az erositon tul a megszolaltatott gitar, a hangszorok es az effektek hatarozzak meg termeszetesen az eredo hangelmenyt. Az, hogy melyik komponensnek milyen hatasa van az eredo hangkepre nagyon osszetett dolog aminek a megfelelo "kitargyalasat" a forum jellege nem igazan engedi meg. Ha most visszamehetnek az idoben amikor meg en is zenekari erositoket es gitarcuccokat pakoltam ossze, akkor tuti probalkoznek csoves elofokokkal, szoval en cooler15 helyeben nem hagynam ki a lehetoseget. Ha a vart hatas elsore elmarad, nem szabad feladni, de nem is kell a vegtelensegig hajkuraszni. Tobb lehetoseget erdemes kiprobalni (csoves, FET-es, tranyos, stb.) es amelyik a legjobban bejon az marad
Teljesen így igaz, népöszerűsítsük az üvegbúrát meg az öreg lámpásokat
Idézet: „e megis van valami a hangjukban amit sajnos a mai napig nem tudok jobban megfogalmazni ennel: olyan "odab@szos".”
Pár gondolat - cső vagy tranyó?...
- a hangzásnál egyáltalán nem mindegy, milyen a hangfal, nem véletlenül ebben a témában nagyon sok leírás van ( nem itt..), ; - ha csak a gitárt nézzük - annak idején több fajta volt a kezemben, különböző hangszedőkkel, más minőségű/hangzású húrokkal - ez megint sok elágazás... - csöves végfokoknál a kimenő vasmagkeresztmetszete nagyon beleszól az alsó határfrekibe ( basszus), a tekercsek elhelyezése/kapacitása a magasátvitelbe ( leendő "csövesek" figyelmébe ). Szerintem kár azon vitázni, melyik jobb - el lehet szúrni akármelyik rendszert is. Csinálni kell ebből is, abból is pár darabot, aztán lehet értékelni. Persze pszichésen sem mindegy, mikor valaki látja a saját maga által elkészített cuccot, látja a csövek finom izzását; mindjárt jobban is szól...
Nekem mondod?
... En abszolut osztom ezt a velemenyt, remelem masok is olvassak es meg is ertik, sot ami fontosabb hogy tapasztaljak is ezeket a kulonbsegeket, eltereseket!
Nekem van egy Fender Bandmaster Reverb fejem(1969). Sajnos a hangszóróját nem sikerült megszerezni. EL84-es csövekkel megy hazánkban. A két csatornából az egyik előerősítőt kivezettem, onnan szoktam felvenni vonalból a jelet. Gitárral nagyon jó! Mikor megszereztem a régi csöveivel nagyon bárgyúan szólt, egy nagy csalódás volt, már el volt menve a munkapont, de cseréltem újakra és megdöbbentem! Persze rock zenével próbáltam ki. A gitárok szakszofon, meg énekhang olyan mintha ott szólna melletted, nem pedig valahol távol.
Persze a magasakat nem hozza, nem is arra való... Mostanában arra gondolok, hogy beépítek egy csöves torzítót a gitárhoz, mivel a tremoló vezérlőégője eltört, van egy két felesleges cső benne, ilyen célokra...
Teljesen igazad van a FET vs. cső erősítési mechanizmusát illetően.
Igazából a kettő csak abban egyezik, hogy nem árammal, hanem elektromos térrel vezérelhető. Nameg ugye a csőnek jóval nagyob az erősítése is. ![]() Azért a csöves erősítőről való lebeszéléseim közepette még tennék egy pár megállapítást: - mint ahogy már írták előttem is, érdemes előfoknak csövet betenni, mert tényleg megdobja a hangzást (lásd pl. Marshall Valvestate V80) - régebbi rádiótechnika újságokban lehet találni néhány érdekesnek tűnő csöves gitárerősítő kapcsolást olyan 30W körüli tartományban, és ott le vannak írva a trafók pontos adatai is, meg nyákterv is van. Szerintem egy próbát megérne valamelyik.
Sziasztok!
Úgy döntöttem, hogy azért nem térek el annyira az eredeti témától, és a Marshall előfokját építem meg. Rajzot már elkészítettem hozzá, csak nemtudom van e benne hiba. Légyszíves akinek van ideje az nézze már át, hátha talál benne valami hibát, vagy esetleg valami észrevétel, hogy mit hova célszerű, stb. Erősítő rajza Ebből a rajzból értelemszerűen csak a baloldalt csináltam meg. (Elhatárolni a 10K 1w ; 50µF ; 1M potméter M -nél tudnám... onnan balra van az előfok.) üdv. cooler
Sziasztok!
Eszembe jutott, hogy nem biztos, hogy mindenkinek van SprintLayout 5-je ezért mellékelek egy jpg változatot is. üdv. cooler
Ez így nem teljesen igaz!!! Nem csöves az előfok, hanem IC-s, diódás vágóval! csak "áthajtják" a jelet, egy ECC 83-mon, így leszedi róla a "szőrt" !!! ÉS nem szól úgy, mint egy Plexi!!!
Jól eltérítettétek szegény srácot!!
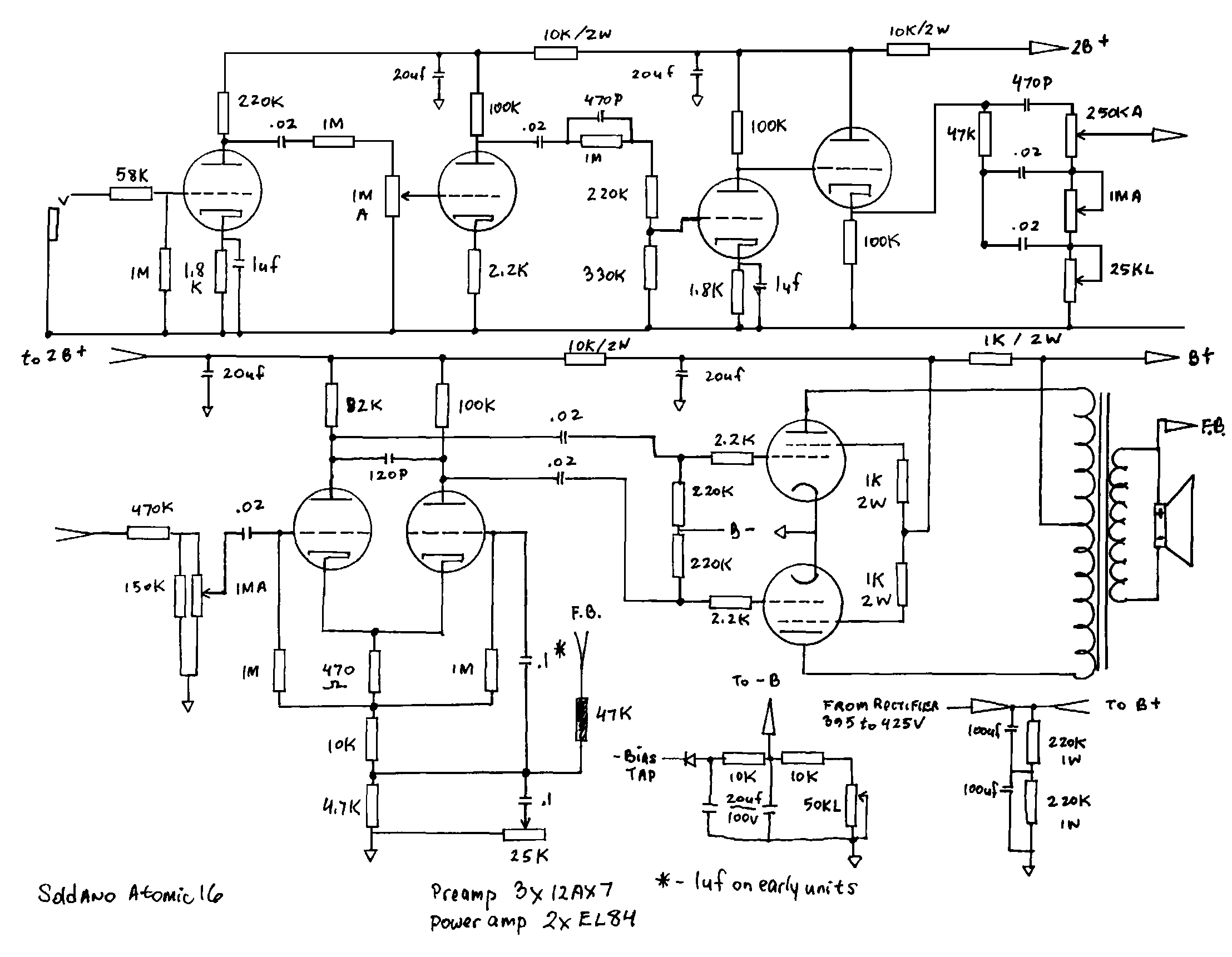
Igenis hansgzer, és Hifi erősítő között lényeges különbségek vannak! Gitárerősítő csövessel szól jól ( tiszteet a kivételnek) , ezt szoktuk meg 60 éve alatt!! Az AC/DC hanzását pedig 3 dolog határozza meg! Az egyik : Marshall plexi erősítők (JMP 100) Marshall ládákkal ( gondolom Celestion hangszóró, a vintage 30 tuti bejövős), Gibson SG gitár, és végül, ami a legfontosabb : Maga Angus Young! MIndemellett érdemes megépíteni egy Plexit! Ebben igen jól látjátok nincs torzító, de a rockzenész kezdetek óta szereti hangosabbra venni az erősítőjét, így alakult ki a torzítás! A Plexi ki van hajtva a p****-ba, ezért torz! Itt minden torzít! Az előfokcsövektől kezdve a fázisfordítón, a végfokon át a kimenőig!!! Ez határozza meg a hangot! Na most színpadon 2 db 100 wattos fej csutkán hajtva 8 hangszóróval óriási hangerő, és ezt még ki is mikrofonozzák!!! Szobában 50 wat csutkára kihajtva elviselhetetlen hangerő, mind gitáros, mind a szomszédok számra! Kis hangerőn viszont nem torz, csak tiszta hangot kapsz, vagy kráncsot! Ezért találták ki rá a fázisfordító utáni tandem potis master hangerőt! így szénné lehet hajtania végcsövek előtt mindent, kis hangerőn is! A pedálokról néhány szót : szinte egyik sem hazsnálható, amelyik félvezetős, értelems hangzásra! Az Ibanez Tube screamer, és a Boss DS1-es jól sikerült konstrukciók, d eutóbbit inkább csak boostolásra, szólókhoz ajánlanám (persze ez csak az én véleményem ) Multieffekt néhány száz ezer Ft alatt felejtős dolog ! A Marshallnál végcsőként az EL34 a nyerő! Ehhez lehet számolni kimenőtrafót, és tekerni, de lehet készen is kapni az ára 25 ezertől a csillagos égig, legközelebb németben, és angol földön lehet rendelni, a postaköltség bagatel. De tekerhetsz is, ha olyan kedved van, segítünk szívesen, itt a fórumon Imi65, és CHZ is nagy kimenőguruk! Ráadásul id enem kell szanaszét osztott kimenő, mert néhány kiloherz felett úgysem akarunk semmit hallani! nekem mégis az a javaslatom, hogyha főleg otthon akasz muzsikálni, akkor kisebb teljesítményű véget csinálj neki, mert a csöves gitárerősítő csak úgy szól igazán jól, ha már a vége felé van hajtva!! Én javasolnék egy marshall elejű, de 2xEL84 végű kisebb erősítőt. A plexi mind a "négy" csatornáját felesleegs megépítened, úgyis csak egyet használsz, az azért volt, mert akkor még dugtak arra gitárt meg basszust is egyzserre, meg az egyik csatorna "fényesebb" hanggal rendelkezett! Ezt egy néhány száz pikofarádso kondenzátor által érték el, söntölték a hangerő poti "meleg" pontját, és a csúszkáját!, így a magas hangok a hangerőtől némileg függetlenül i smindig erősítésre kerültek ( Vox-ék katódellenállással is szórakoztak ) Én már szemezek egy kapcolással régóta, névszeritn a Soldano atomik 16-tal! Ez egy (igen merészen) 16 wattosnak mondott erősítőt egy darab marshall jelegű csatival. El 84-hez könnyeb kimenőt találni, vagy tekerni, ksiebb tápfszről megy, ksiebb teljesítményű, hamarabb ki lehet hajtani!!! Állítólag az erősítő hangja a Plexi, és a JCM 800 között van. Linkelem a kapcsolást, gondolkozz el rajta, és megbeszéljük ![]() És végül ! A gitár igenis csővel szól jól!! Nincs mese! ![]() Elvileg ennek "kráncsos" hangja lenne, talán torz is, de a jelútban található 3 osztó variáásával nagyobb torzítás i selérhető! Ja! Ez csak egy csatorna! Itt nics tiszta, vagy torz, vagy csak az egyik, vagy csak a másik! Vagy ha kihajtod, a gitáron kell visszáb vennia hangerőt, ha tisztát szeretnél, d eaz nem az igazi!! De a JMP-n sincs ilyen lehetőség!!! Kezdésnek sztem jó ez! AZtán majd lehet kétcsatist, három csatist Mesa Boogie Dual rectifiert, bármit építeni!! Sémákra épül minden, hogy hány cső van az előfokban, és menyire osztják le a jelet, illetve milyen munkapontok vannak! Azt is megcsinálhatod, hogy fogsz két ECC83at 8 előerősítők) , meg egy ECC82-t ( fázisfordító ) meg két akérmilyen végcsövet hozzávaló kimenővel, és elkezded sorbakötni őket, variálsz a munkaponttal, a a katódellenállással, a hanszínkörrel, és egy két hét-hónap múlva saját hangú erősítőd lesz !
Hello Kocos!
Mostanában egy hibriden gondolkozok én is, ebben szeretnék segítséget kérni! Nagyjából a struktúra úgy nézne ki, hogy a Super Lead eleje, de csak a high treble csennel, 1 ecc83 al, a hangszínhez az imped illesztő triódát meg lecserélném egy IRF830 ra pl, vagy valami hasonló nagyfeszt bíró mosfetre. Eztán jöhet a hangszín, meg master vol pot is jól jönne. Itt jönne az okosság, mert ide tennék egy OPAMP os megoldást, először egy imped illesztőt, ami fogadja a megfelelően leosztott (+/-12V os lene a tápja az opampoknak) jelet. Eztán meg egy invertáló kapcsolás, két diódával vagy esetleg tranyóval(logaritmukis er.) , mintegy "szimulálva" a fázisfordító szimmetrikus torzítását -már ha jól értem a működését persze -. Így a master vol potival ezt túl lehetne ien módon vezérelni. Namost a kérdésem, ebben vagyok kicsit határozatlan, hogy mekkora kimeneti jelre számíthatok így a tone stack kimenetén, tehát ahova a master volt tenném, hogy mennyire oszzam le egy plussz ellenállással? (opampok tápja +/-12 V lenne!! Szal egy olyan 5-6V egészséges lenne sztem, esetleg "védelemnek" még 2 pl 5,6V os zener?((opampok bemenetének védelme))). A fázisfordító ha jól szimulálgattam, olyan 4-5Vcs nál kezdd el határolni. Tehát ha az előfokozatból kijön teszem én azt max 50Vcs, akkor az kb 10X es túlvezérlés. Tehát nekem az opampoknak leosztott max feszek a 10ed-énél kell limitálnom(5-6Vot akarok a tone stack után, master vol max állásban), 500-600mV, mondjuk hogy egy -egy Si dióda. Ezután jönne egy 2-3X es erősítés opamppal, mondjuk nem invertáló módban, máris lenne 1,5Vcs, erre egy végső hangerő ez a végerősítő IC-nek a hangerő szabályozása. Így a master vol-lal lehetne kihajtani a "szimmetrikus" torzítást (fázishasító), a végső hangerővel meg lehetne adjusztálni a hangerőt ![]() Persze még kellene a csöves végfokozat valamien módon történő szimulálsa, meg keresztezési torzítás, visszacsatolás,damping meg minden, de azt talán majd legközelebb ![]() Szal a kérdésem az lenne, hogy mennyire elvetemült az ötlet, meg, hogy mekkora feszültségre számítsak a tone stack után ![]() Előre is köszi a hozzászólást ![]() ![]() Zsolti |
Bejelentkezés
Hirdetés |




Nem ismerem ezt a Marshall erositot.
, meg ugyebár ha egy tranyós elromlik és kijön belőlle a 40 vagy 80 V egyen fesz azt megérzed.... de azért a 320V-ot már nemcsak megérzed...
... En abszolut osztom ezt a velemenyt, remelem masok is olvassak es meg is ertik, sot ami fontosabb hogy tapasztaljak is ezeket a kulonbsegeket, eltereseket!
Igazából a kettő csak abban egyezik, hogy nem árammal, hanem elektromos térrel vezérelhető. Nameg ugye a csőnek jóval nagyob az erősítése is. 






