Fórum témák
» Több friss téma |
A kapcsitap milyen feszultsegeket allit elo? Mert egyszerubb volna egybol arra beloni, mellozve a kettos konverziot.
Sziasztok!
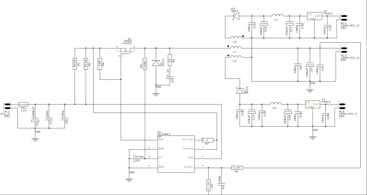
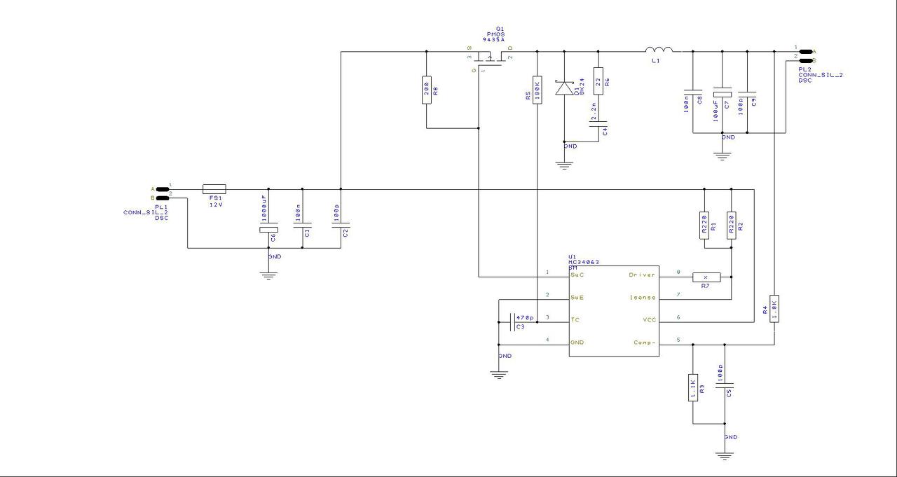
Segitségre lenne szükségem. Folyamatban van egy PIC-es vezérlő készitése, amely egy DS 1307-el és egy LCD-vel lesz kiegészitve. Egy 7 Ah akku-ról üzemelne a dolog, ezért kellenne minimálisra venni a "fogyasztást", hogy az üzemi idő akár 2 hónapra is kitolodjon. Ehhez kb 3-4mA áramfelvételre volna szükség. Alapból a DS1307 felvesz 1-1,5mA, tehát marad kb 2-3mA. A PIC kb 1mA vesz fel, tehát járható az út (az LCD most nem érdekes, mert azt csak akkor kapcsolnám ha szükség lenne rá, tehát nem müködne folyamatossan). A maximális áramfelvétel 200-300 mAh volna. Probáltam a dolgot megoldani 7805-el, de egy 7805 stabilizátoron keresztül az áramfelvétel már önmagában eléri a 5-6 mA (úgy hogy semmi nincs aktiválva, tehát a PIC és a DS1307 nincs is a kapcsolásban). "Medve" fórumtárs ajánlotta, hogy probáljam ki az MC34063 kapcs. üzemi szabályzót. Össze is raktam ahogyan a leirásban van-mellékelve. Minden alkatrész értéke megfele a leirásban szereplőknek kivéve a tekercs. Sajnos csak 22mH értéküt sikerült kapnom a 220mh helyett. Esetleg megmondaná valaki, hogy pontossan mire is szolgál a tekercs, és jelen esetben ez mit befolyásol!? A fő gondom az, hogy már maga a kapcsolás, semmi terhelés nélkül felvesz 3,5 mAh. Probképpen a kimeneti 5 voltra raákapcsoltam egy 3 darab 8 szegmensesből kijelzőből álló feszültség mérőt (ami alapból 14 mAh vesz fel) igy a bemenő áramfelvételem 12mAh lett. Tehát valamivel kisebb mint ha direkt 5 Voltra kapcsoltam volna, de én igazábol kisebb értékre számitottam. A véleményeteket szeretném kérni, hogy az általam leirt feladat megvalositható-e ezzel 34063-al (tehát hogy 3-4 mAh legyen a "fogyasztás" az alábbi alkatrészekkel PIC + DS1307), vagy ehhez más alkatrészt kell választanom. Előre is köszönöm a segitséget és a válaszokat. Üdv Kardi
Szia!
Az MC34063 működéséhez a fogyasztás az adatlapja szerint akár 4mA is lehet, ami miatt erre a feladatra nem jó választás. Nem írtad, hogy mekkora az akkumulátor feszültség. Áteresztő stabilizátorokat elég kis működési árammal is lehet találni, a 78L05 is lényegesen jobb, mint a sima 7805. Ha a feszültség értéke nem kell hogy nagyon pontos legyen, akkor egy ellenállás, egy 5,6V-os zéner, és egy npn emitter követővel is készíthetsz néhány 100uA fogyasztású áteresztő tápot. Kapcsoló üzemi feszültség csökkentő kis áramú, jó hatásfokú elterjedt áramkört sajnos nem ismerek. Lehet hogy járhatóbb, ha egy kis önrezgő ellen-ütemű átalakítót készítesz egy kompakt fénycső toroidra. Megoldás lehet egy blokking oszcillátor is. Skori is ilyen elvű átalakítókat tervezett, igaz ezek is feszültség növelőek. Bővebben: Link
Az akku feszültsége max 13,50, min 10,2 Volt.
Idézet: „Ha a feszültség értéke nem kell hogy nagyon pontos legyen, akkor egy ellenállás, egy 5,6V-os zéner, és egy npn emitter követővel is készíthetsz néhány 100uA fogyasztású áteresztő tápot” Némi segitséget kaphatók ezzel kapcsolatban, pl. kapcsolási rajz? Előre is köszi!
Esetleg megnézhetnéd az LM2950 típ szabályzót, kifejezetten telepes üzemű készülékekbe készült.
Csatolok egy rajzot. Az ellenállás értékének változtatásával tudod az alap áramfelvételt beállítani. Akkor jó, ha a zéner nagyjából kinyit, ezért kis teljesítményű zénert kell használni. Ilyen kis áramoknál lehet hogy 6V2 zéner kell, hogy meglegyen a kimeneten a +5V.
Köszönöm a segitséget. Első lépésnek megprobálom az LM2950.
Üdv
Üdv!
Meg építettem az egyik kapcsolást ezzel az ic-vel (MC34063), amit ajánl hozzá a gyártó. Amit szeretnék elérni: 6v-->12V 330mA. Külső tranzisztort nem használtam. Ez látszólag sikerült is, de valami csak nem stimmel. A kimeneten terheletlen állapotban12,5V van, viszont ha beterhelem egy 12V/4W izzóval, akkor a fesz leesik kb 2,5V-ra, az áramfelvétel pedig 640mA. És az induktivitás őrületesen melegszik. Pár sec alatt forró. Elgondolásom szerint ott nem is lenne szabad nagyobb áramoknak folyni, vagy igen? Valami ötlet, hogy mi lehet a gond a kapcsolással? Köszönöm előre is! A hozzászólás módosítva: Ápr 1, 2016
Szia!
Lehet, hogy nagy az induktivitás ellenállása. Tegyél bele nagyobb áramút! Az induktivitás értéke is lehet alacsonyabb, lemehetsz vele akár 60-100 uH környékére is.
Rendben, megpróbálok keresni egyet.
![]() Légmagos tekercs az jó lehet, vagy csak ferrit magossal működne? A hozzászólás módosítva: Ápr 1, 2016
Légmagosból jó nagy tekercs kéne, azt inkább ne próbálgasd.
Készítettem magam egyet, mert nem találtam... Légmagosat. Ferritet se sikerült találnom. Tényleg szép nagy lett, de legalább működik. Terhelésre 2,5v visszaesés van, de ezt még túl élném. Viszont ennek az áramkörnek írtó rossz a hatásfoka nálam 30% körüli. 0.85A be, 0.25A ki. Ez a kapcsolás tényleg ennyire rossz hatásfokú? Esetleg tud valaki jobbat, mert ettől többet vártam volna...
egy két számadat terhelés alatt 30 perc elteltével: ic ~100C tekercs ~40C 0,22 ohmos (1W) áramkorlátozó ellenállás ~75C a többi alkatrésznél nem tapasztaltam jelentős melegedést. A hozzászólás módosítva: Ápr 1, 2016
Szia!
A hatásfok az 49% körüli 6V *0.85A =5,1W 10V 0.25A=2,5W Jobb eredményt külső eszközzel (fet) lehet elérni, sokkal kevesebb a hőveszteség.
Esetleg ismersz ilyen fetes kapcsolást ami nem túl bonyolult? Az igazság az hogy egy akkus zseblámpába menne a kapcsolás, mert szeretném az izzót kicserélni led izzóra, csak az meg 12V-os. Legalább is ami nekem van. A jobb hatásfok, meg az akku miatt, nagyon jól jönne.
Mondjuk jelen állapotban is bentebb vagyok már 500mA-rel, az izzóhoz képest.. A hozzászólás módosítva: Ápr 1, 2016
Hello,
Ledhez áramgenerátoros kapcsolás illene legjobban. Emeld meg a frekvenciát 13 kHz-ról 80kHzra legalább, illetve próbálkozhatsz 2 IC párhuzamos kapcsolásával, hogy egymás tetejére forrasztod, a tokozás közé vékony alu vagy réz csíkot hűtőfülnek. Az R2 értékét a 300mA-hez át kell méretezni, a veszteség ezen az ellenálláson 0.375w lesz 300mA esetén (az IC komparálási feszültsége 1,25V). Az ellenálláson eső veszteséget lehet csökkenteni ezzel a módszerrel 0.6V környékére. Érdemes még Skory weboldalán is körbenézni. A hozzászólás módosítva: Ápr 2, 2016
Üdv!
Köszi az infókat, ki fogom próbálni. Az R2 átméretezését mire értetted? Az én kapcsolásomra, vagy amit linkeltél az áramgenerátoros kapcsolás alatt? A módszer alatt meg gondolom a külső tranzisztor alkalmazását érted.
Az R2-t az áramgenerátoros kapcsolásra értettem, a linkelt kapcsolásban 18mA volt az áramkorlát, neked elviekben 300mA-re volt szükséged
. A második rajzon a külső tranzisztoros áramkorlátozás a lényeg, pontosan. Azzal felére csökkenthető az ellenálláson eső feszültség ezáltal a veszteség is.
Elég sok 20-30 W-os LED meghajtót készítettem ezekkel az áramkörökkel. Nálam a feladat 24-26V -> 31-32V DC-DC átalakító volt. A 20W-os LED-hez 600mA-es áramgenerátor kell, a 30W--hoz 900mA-es. Nem akarok a részletekbe belemenni, de pár dolgot javasolnék, függetlenül attól, hogy mit ír az adatlap:
- Minden képpen külső FET-et érdemes használni, minél kisebb Rds ellenállásút. - A FET meghajtása kritikus. Utána kell nézni, hogy hogyan NE csináljuk. - a tekercs nálam 110uH (2x220uH) párhuzamosan, hogy bírja a névlegesnél nagyobb áramokat is, telítődés nélkül a vas. Bővebben: Link - az áramfigyelő ellenállás nálam 0,1Ohm, és egy LM358D-vel erősítem fel a jelet 1,25V-ra, a minimális veszteség érdekében.
Sziasztok!
Visszarajzoltam okulásként egy routerben levő kapcsolást. Nem értem pontosan mi a szerepe a Ct láb felhúzásának. Két különféle megoldást is megnéztem, mindkettőben benne van, legfeljebb más értékkel.
Hello! Szerintem nem "felhúzás" lesz, hanem pozitív visszacsatolás.
Igen, rosszul fogalmaztam. Sejtem, hogy az oszcillátort vezérlő kapacitás töltés-kisütésébe szól bele, de nem tudom pontosan milyen funkciót valósít meg.
Én sem, de lehet gyorsítja a működést. Meg kell mérni..
Bogozgattam az adatlapokat, de nem lettem sokkal okosabb. Talán az elérhető ton/toff arányt módosítja. Különben valami hasonlót szeretnék, mint a rajzon, nem tudom valaki tesztelgetett-e már hasonlót.
Nem tudom, nem igazán taglalja az adatlap a belső működést. HA tényleg az lenne a beső rész, amint az elvi ábra mutat, hogy referencia feszültséggel hasonlítaná össze a kimeneti jelet egy komparátor, akkor nem lenne PWM szabályozás, hanem egyszerűen leállna az táp mikor elérte a kívánt kimeneti feszültséget. Vagy is nem "szabályozna" csak ki-be kapcsolna és "kapkodna" a feszültségosztó visszacsatoló tag időállandójától függően. De feltételezem, nem ez a helyzet. Vagy is nincs minden "elárulva" itt..
Jobban járnál egy push-pull elrendezéssel. Mekkora áramra van szükséged a kimeneten a stabilizátor IC-k után ?
Több leírást is találtam, talán ez az egyik legjobb. Műveleti erősítő tápnak kellene, mondjuk 100mA. Gondolkodtam másban is, de szinte csak egy teszt erejéig kellene (nincs ennyi tápnak hely az asztalomon
), persze ha beválik ...
Talán a 4-es ábra a legszemléletesebb. Ott látszik, hogy a csúcsáram korlátozás az időzítő kondit rántja fel, hogy az előbb elérje az oszci felső küszöbfeszültségét. De tényleg komparátort mutat az idődiagram. (Mondjuk Ők is meghasonultak, mert az 1. ábrán hibajel erősítőnek becézik.
) Minden esetre így ha a visszacsatolást a szűrő fokozat után visszük vissza, romlik a helyzet. A kimenti ingadozást illetően.Én ha nem feltétlen szükséges, nem használok kapcsolóüzemű tápot. Amit leginkább a hatásfok írhat felül. OPA 100mA terhelésnél, trafó úgy is kell, az méretben viszi a prímet. De én nem igazán foglalkozom kapcsolóüzemű dolgokkal, így a véleményen nem igazán mérvadó. Minden estre ennél az IC-nél a végfok nem túl szimpatikus, magas maradék feszültségei miatt. Jobban örültem volna egy korrekt Fet meghajtónak a kimeneten.
A trafó lenne a legegyszerűbb, de az összeállítás többi eleme 12V-ról állít elő mindent, így nem akartam a 230V-tal vesződni.
Mivel találtam itthon kis trafót úgy terveztem a nyákot, hogy ez is beleférjen. Nem tudom mivel járok jobban: ezzel az EE20 trafóval, aminek kb. 800 az Al-je, vagy a toroiddal, aminek 1300?
Amit eddig láttam buck konvertereket ott vagy nyitott a mágneses kör (pl ferrit rúd), vagy olyan toroid magon van a tekercs aminek az Al értéke 50-100 között mozog.
EE mag középső oszlopai összeérnek vagy sem ? Ha összeérnek akkor tennék bele 1mm légrést minimum. Illetve szerintem - bár nem vagyok nagy szakértő - ahhoz hogy L1 tekercset áram járja át ahhoz a tekercs egyik végét testre a másik végét tápfeszültségre kellene kapcsolni. Skiccelek egy rajzot, türelmedet kérem... |
Bejelentkezés
Hirdetés |















