Fórum témák
» Több friss téma |
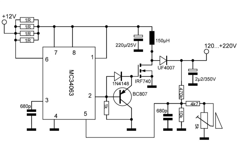
Szerintem egyszerű eszközökkel nem lehet. A Figure 25. szerinti alkalmazásban nem működik az áramkorlátozás.
Nem írtad, hogy mit akarsz, feszültség csökkentés/növelés/polaritás váltás szükséges. A csökkentést/növelést ilyen feszültség szinten inkább valamelyik eredetileg hálózati feszültségre kitalált szabályzóval kellene megoldani, azok jellemzően a kapcsoló eszköz és a negatív potenciál közötti söntön érzékelik az áramot.
Csinált már valaki ebből az ic-ből egy olyan labortápot ami képes 100V-ról működni és a kimeneten 0-100V-on leadni 300W-ot?
Ahogy nézem az árammérésnél kéne egy műveleti erősítő, úgy beállítani, hogy a mc tápja-300mV-nál legyen az áramkorlát. Kimenetnél meg egy ir2104-es drivert és irf3710-es feteket használnék.
Köszönöm, pont erről szólt a kérdésem. A zéneres megoldással nem jön össze az áramkorlát. Egyébként mezei buck-koverter lenne.
Olcsó kínai megoldás lehet, ha elég kb. 0,5A, az XL7015 vagy a vele készített táp modul.
Elnézést, picinység figyelmetlen voltam.
Úgy gondolom, van megoldás, ha egy sönt ellenállást beteszünk az IC 2 -es lába, és a test közé, akkor az ezen eső feszültség egy NPN tranzisztort nyitna, és ennek kollektora menne az IC 7 -es (Ipk) lábára, és a kollektor ellenállás a zéneres tápra, akkor működne a dolog. A lényeg az lenne, hogy az IC 7 -es (Ipk), és 8 -as lába között a sönt ellenálláson eső feszültség a tranzisztor kollektorán létrehozzon 250 - 350 mV feszültségesést, a zénerrel megfogott tápfeszültséghez képest. Ez csak az IC -t védi hogy a kapcsoló tranzisztorokon ne folyhasson 1,5 A -nál több. A FET -es kapcsolónál ez valószínűleg nem fog előfordulni, gondolom, azért nincs a védelem bekötve a 25 ábrán. A sönt ellenállást be lehetne kötni a FET source lába és a föld közé, ekkor az egész áramkör túláram védelmét lehetne intézni. Így gondolom, de nem biztos, hogy így is van. (most lenne jó egy szimulátor) A hozzászólás módosítva: Márc 20, 2019
Sziasztok,
A 34063 kiszámításnál az Lmin paraméter azt jelenti, hogy minimum hány uH-s kell legyen a tekercs? Az nem baj, ha nagyobb?
Szia!
Igen. A kisebb az L mint az Lmin, olyan hullámos lesz az áram, hogy a csúcsértéknél megszólal a védelem. Ha nagyobb, akkor kevésbé lesz hullámos az áram, de sokkal nagyobbat (nagyságrenddel nagyobbat) nem érdemes választani, mert nagyobb méretű és drágább lesz.
Köszönöm szépen a segítségedet!
Többek között laptop alaplapokról leforrasztott induktivitásokból gazdálkodom, így nem kell az anyagiak miatt aggódnom. Ahogyan olvasom, az Al értéke se mindegy, hogy mennyi. Erről mit érdemes tudni?
Az Al a vasmagokra jellemző szám, ami egy menet induktivitását adja meg nH-ben. Régebben a HAGY-ban gyártott vasakra ráírták az Al értéket, és így viszonylag könnyen lehetett méretezni egy tekercset. Ma már inkább katalógusban található meg, ha megtalálható. A menetszám négyzetével arányos az induktivitás (L=n2*Al), de az oldalon van egy számoló is:
Bővebben: Link
Ezt jó tudni!
Az AI értéke befolyásolja-e a 34063 működését?
Az Al (AL, nem AI) érték egy a vasmagra jellemző fizikai állandó. A vasmag keresztmetszete, és a közepes erővonalhossz hányadosának μ (μ0×μr) szerese.
A tekercs induktivitása számolható vele, ahogy Peter65 írta.
Köszönöm a válaszokat!
További szép napot mindenkinek!
Sziasztok!
Nem nagyon vagyok otthon sajnos a step-up converterek világában. Egy olyan áramkörre lenne szükségem, ami 5 Voltból 14 Voltot csinál, a rákötött készüléknek (drón akkumulátortöltője, szeretném tölteni USB powerbankról) 1 Amperes áramra lenne szüksége. Nézegettem az MC34063 adatlapját, és a step-up converter external npn switch alcím kapcsán két kérdés merült fel bennem... Az egyik, hogy milyen tranzisztor lenne megfelelő? Esetleg FET-tel kéne megoldani valami másik kapcsolással? A másik pedig nem egyértelmű számomra, hogy az 5-ös lábat hová kell kötnöm ha tranzisztort használok? Ha esetleg tudtok a célra más, jobb IC-t, mint ez, nekem teljesen mindegy, csak működjön, és ne legyen nagyon bonyolult ![]() Köszönöm szépen a segítséget előre is!
14V-on kellene 1A? Az 5v-on már kb.3A áramfelvétel ám! Biztos ezt szeretnéd? Combos power bank kell.
Az akkutöltőre 14V 0,8 A van írva, a powerbankom pedig elvileg 5V 2,1 A-t képes leadni. Tehát ha mondjuk 700 mA kimeneti árammal számolunk, akkor nagyjából még benne vagyunk az 5V 2,1 A-es korlátban. Az 14V 1A-t kicsi ráhagyással írtam, valóban elég erős powerbank kéne hozzá
![]() 14V 0,7-0,8A kellene ha kivitelezhető. A hozzászólás módosítva: Aug 1, 2019
Számolj kicsit! A feszültség szorozva az árammal kiadja a teljesítményt. A bank által leadott kisebb, mint amit le kéne adjon a step up és ugyan igen magas a hatásfok, de még az is levesz belőle. Ez így nem igazán lesz jó, nagyon túl lenne feszítve.
Fogj 3db egyforma powerbankot, és kösd sorba az 5V-os kimeneteket... Így lesz 15V és akár 1...2A terhelhetőség egyszerre.
Ajaj tényleg... Értem...
És esetleg autós szivargyújtó 12V-ból 14V-ot elő tudnánk állítani MC34063-mal és egy FET-tel vagy tranzisztorral? Szintén 14V 800mA lenne a cél. Köszönöm szépen mindhármótoknak a gyors választ! Skori: sajnos nincs 3 db powerbankom, csak 1, és ha nem muszáj nem vennék A hozzászólás módosítva: Aug 1, 2019
Vagy ide elég lenne simán tranzisztor nélkül az alapkapcsolás, amit az adatlap is tartalmaz? (Nyilván a megfelelő értékű alkatrészekkel, erre láttam a neten kalkulátorokat, illetve az adatlapban is vannak képletek...)
Az autó akkumulátora álló motorral 12,8V körüli feszültséget ad. Erről a feszültségről a töltőd nagy valószínűséggel működni fog. (Feltételezve, hogy a drón akkumulátora legfeljebb három soros cellát tartalmaz, és az autó kéznél van.)
Igen, 3S-ses akkumulátorról van szó.
Akkor ez lesz a megoldás, így a legegyszerűbb. Egyébként a mellékelt képen látható a töltő. Igen, kéznél lesz az autó, egy körtúrát tervezünk csinálni és az út során többször szeretnék repülni a drónnal, ehhez kellett az egész Köszönöm szépen mindenkinek! (Azért majd próbapanelen csinálok egy step-up convertert, mert most már nem hagy békén )
Sziasztok
Próbapanelen összeraktam egy step up convertert mc34063-al. Üresjáratban beállítom a 172Vot,de ha leterhelem 4,5mAel akkor is 135Vra leesik a feszültség kb. Merre induljak el a hiba keresésben? 12V a bemenet, az nem változik. Kimeneten 10µF/400v kondi van, 680pF helyett 1nF a 3as lábon, tekercs 120uH ha jól emlékszek, meghajtó tranzisztor Mpsa56, illetve 470µF/25v van a bemeneti 12v-on, ez baj hogy nem a sönt után van mint a rajzon? Kimeneten schottky dióda. Köszönöm
Tekercs milyen?
Még nem értem haza, érték nem biztos, de vagy 100,120,150uH
Ilyen:Bővebben: Link
Dióda ilyen:Bővebben: Link
UF kell oda, van olyan is. 1N.. nem jó.
Az lassú cseréld ki UF4004re vagy SF18 ra.
Schottky dióda
Uf4007 van otthon
A hozzászólás módosítva: Feb 9, 2021
Benéztem hogy ez us, az uf meg nanosec.
Köszi |
Bejelentkezés
Hirdetés |






) 






