Fórum témák
» Több friss téma |
Fórum » MIG/MAG/Co2 hegesztő készülékek házilag
Témaindító: electorkalandor, idő: Feb 19, 2009
Témakörök:
Köszi így már értem. Az ablakméretbe valóban csak annyi fért ami benne volt...
Ez pontosan így van. Csakhogy váltóáramnál a vasmagos tekercs fojtóként viselkedik,azaz nem csak a tekercs ohmos ellenállása számít az áramkörben,hanem az induktív reaktancia is-még akkor is, ha csak üresjárási áram folyik. Egyébként igen ötletes megoldást alkalmazott a konstruktőr.
Az egészen bizonyos,hogy a "púpként" szerkesztett tekercs eredő ellenállása erősen áramfüggő, de az üresjárási feszültség mérési eredményei meglepőek. Az tiszta,hogy a trafó ablakán belüli tekercsek áttételét alapul véve a mérési eredmény jó közelítéssel helyes, de szerintem a kiegészítő tekercsnek ennél nagyobb mértékben kellett volna befolyásolni az üresjárási feszültséget. Ezelőtt 40 évvel én is készítettem hasonló elv szerint,de nem pont ilyen kialakítással hegesztőtrafót, ott a szabályzó sönt a soros fojtó vastestéből volt kialakítva. A trükk inkább a tekercselés irányában lehet. Fordított bekötésű pót tekerccsel bizonyosan egészen más eredményt kaptunk volna az üresjárási mérésnél. A hozzászólás módosítva: Nov 14, 2012
Ki kellett volna próbálni a trafót leterhelt szekunderrel . Akkor biztos érdekesebb lett volna a mérés!
Végül is a lényeg megvan a menetenkénti feszültség .
Kedves István,pedig minden rendben van, csak hiányzik a kondenzátor amelyel a trafó valós primer része 50Hzes rezgőkört alkot,amelyet alacsony fokozatban a trafón kívüli soros fojtótekercsen keresztül táplálunk.Így a leggyengébb fokozatban is terheletlenül bőven elég a kimenőfesz az ívgyujtáshoz és szépen viszi az 1.5 (1.6?) mmes pálcát...Tisztelettel, Péter
Szervusz Peti!
De régen váltottunk már szót... A konstruktőr gondolom nem akart kondival bajlódni, valószínűleg így is elérte a kívánt eredményt. Mindenesetre érdekes gondolat amit felvetettél.
Szervusz István,
Hogy a konstruktőr menyit bajlódott nem tudom, viszont a nyolcvanas évek elején nékem is volt hasonló gépem amiben 20 mikroF bipoláris kondi volt,az első három fokozat a trafó leágazásairól, és még négy fokozat a fojtón keresztül.Akkoriban a VARSTROJ-LENDAVA Szlovén cég gyártotta iparilag.Jó gépek voltak, azokban még nem volt termosztát... (és nem is kellett) Minden esetre a vasmag ahogy megjegyezted bőven elég egyfázisú CO2 géphez. Sok sikert az építőnek... A hozzászólás módosítva: Nov 15, 2012
Köszönöm az eddigi válaszokat Mindenkinek! Esetleg tudna valaki az eddigi adatok alapján néhány általam használható gyakorlati paraméter megadásában segíteni(menetszám, tekercs elrendezés), hogy elkészítsek egy használható transzformátort co-hoz, amit bír a 16 A automata( ez utóbbi, ha jól gondolom egy primerköri elektronikus áramszabályzóval behatárolhatóvá tehető. Ha nem engedjük 16A-tól több áramot felvenni akkor nem vágja le).
Találtam egy orosz oldalon egy akkutöltőből készített hegesztőgépet pofonegyszerű elektronikával.
Közkinccsé teszem hátha valaki hasznosnak találja. Mellékeltem a google fordító fordítását is. Igaz hogy tizen évig "tanítottak volna" oroszul de egy mukkot sem nagyon tudok, sajnos
Néhány dokumentációm van még, de sajna több mint 2 mega. Feltöltöm valahova és belinkelem...
A hozzászólás módosítva: Nov 18, 2012
Sziasztok
WEL4-3 huzal előtoló panel bekötési rajzát keresem. Ha valaki tudna segíteni, azt nagyon megköszönném. /Pedig haverom a google.. de sehol sem találok./ jani
Szia István!
Nagyon szépen köszönöm. Rád mindig lehet számítani. jani
Üdvözlet mindenkinek! Szeretnék kérni egy házi co2 hegesztőhöz egy könnyen megvalósítható vezérlési rajzot ami kezeli a gáz kikapcsolási késleltetését, a tolómotor fékezett szabályzását és a főtrafó kontaktoros bekapcsolását. Előre is köszönöm! PIC-AVR nem akadály(bár ehhez sztem luxus).
Ha kicsit türelemmel leszel, keresek egy könnyen kivitelezhető vezérlést, ami a céljaidnak megfelel. Bár másik fórumon kérdezted a fojtó szükségességét, a válasz itt is jó lesz talán.
Fojtó mindenképpen kell a gépbe,mivel a kondik csak az áram nullátmeneti állapotát hidalja át. Kondiból annyit teszel a gépbe,amennyit akarsz, de 33000µF-nál kevesebbet tenni nem érdemes mert elenyésző lesz a hatása. A gyári gépekben 60000-100000µF közötti értékben van kondi. Ami viszont fontos, minimum 50V-os legyen, és csavaros kivezetésű. A forrasztható igen könnyen kimelegszik a helyéről.
Köszönöm István! 4db 80000µF-es 100v-os kondim van, csavaros kivezetéssel. Célszerű mind a 4 db-ot beépíteni vagy elég 2db? A fojtó trafóra esetleg tudnál valami paramétert mondani? Előre is köszönöm, és köszi a vezérlési rajzot is előre...
A hozzászólás módosítva: Nov 25, 2012
Abból a kondiból elég egy is, kettő már túlzás lenne. A fojtó az egy külön történet lesz. Lehet rá uniformizált megoldást ajánlani, de az az igazi,ha majd próbálgatás közben optimalizálod. A te trafódhoz minimum 27-30 cm2 vasra kellene tekerni, kb. 30 menetet a szekunder huzallal azonos keresztmetszetű huzalból a fojtót. Javaslom,hogy kb. 20 menetnél készíts egy megcsapolást, így könnyebben ki tudod kísérletezni az optimális menetszámot.A vasmag lehet egy sima "I"lemezekből kialakított csomag. Lehetőleg olyan lemezt válassz,hogy a kész köteg oldalméretei megközelítően egyformák legyenek. Ami viszont még fontos, az egyenirányító és a kondi közé egy 8-10 menetes légmagos tekercset készíts, ennek a feladata a bekapcsoláskor fellépő igen magas töltőáram korlátozása.
A légmagos tekercshez és a fojtóhoz való szekunderrel azonos drótmennyiség is rendelkezésre áll, és elkészítem az instrukcióid alapján. Régebben olvastam még a hozzászólásokban, a kondikon alkalmazott "kisütő" ellenálást. Ha szükséges milyen értékűt és teljesítményűt javasolsz?
Találtam egy orosz kapcsolást hátha valaki hasznát veszi
A hozzászólás módosítva: Nov 26, 2012
A kisütő ellenállást nem közvetlenül a kondira kell tenni, hanem a főtrafót kapcsolgató mágneskapcsoló nyítóérintkezőjén keresztül kell vezetni. Erre azért van szükség,hogy hegesztés közben az ellenállás ne legyen az áramkörben. Fűző hegesztésnél(pontszerű varratok sora)nagyon fontos,hogy a startgomb felengedésének pillanatában megálljon az előtolás, és leépüljön az áram. Ekkor van elsődleges szerepe a kisütőellenállásnak.
A másodlagos szerep pedig, hogy a hegesztés befejezése után ne maradjon a huzal feszültség alatt. Az értéke a te kondidnál kb. 10 ohm és minimum 50W terhelhetőség.
Köszi a választ! Szereztem egy 6kw-os siemens kontaktort 24v-os tekercsel, de van egy 2,2kw-os érintkezőpárja is, ami talán jó lenne "kisütni". Van rajta ívoltókamra, és elméletileg nem ég be túl könnyen.
Ha javasolsz egy gyakorlati vezérlési megvalósítást amit alkalmazzak azt nagyon köszönöm! Küldtem volna óriásmellékletben az emailcímedre összecsomagolva az általam birtokolt rajzokat/dokumentációkat (cirka 35 mega). Ez megérkezett, vagy megismételjem a küldést? Van vagy 8-10 db szilárdtest relém is gyári amit szintén be tudnék építeni ha javaslod, mert a mechanikus kontakttal csak kínlódtam mikor keltetőgépet építettem(örökké beégett). Tulajdonképpen a tolómotor szabályzást kipróbáltam egy UA78HGASC-ről ez 5 ampert bír 5v-24v-ig szabályoztam, stabilnak tünt. Segédtrafónak tekertem egy SM85A hypersil magra 230/48,24,12v-ot, fene tudja milyen motor meg kacat adódik a végső formájában.
Sziasztok!
Végigolvastam az elsö oldaltol a topikot,mellette pedig elkezdtem az inverterest hegesztö készités cimüt is.Tanácsotokat szeretném kérni hogy érdemes inverteres co készitésben gondolkodni(kb 150 amper,1fázis) vagy maradjak a hagyományos trafós változatnál?Bár inverteresben nem találtam kiforrott kapcsolást,amit többen megépitettek volna-de gondolom modositható a Maci ugy hogy a célnak megfeleljen.Segitségeteket elöre is köszönöm Banai Balázs
A sima 6A-es segédérintkező elégséges hozzá, mivel csak az érinkező záródásakor kell neki teljesítményt átvinni. Az érinkezőknek nem a záródási,hanem inkább az áramkör bontási igénybevétele jelent nagyobb igénybevételt. Etttől függetlenül ha a biztonságos megoldásra törekedsz,akkor 2 db nyitóérintkezőt kötsz sorba,akkor az a veszély is elhárul hogy egy esetleges érintkezőbeégés miatt a kapcsoló rövidrezárt kimenetre kapcsol.
A főáramkör kapcsolására használhatsz SSR-t is, de csak olyan típusút,amelyik alkalmas erősen induktív terhelés kapcsolására. A normál szilárdtest relék a feszültség nullátmeneténél kapcsolnak, az ide nem jó, mert induktív terhelésnél a feszültség nullátmeneténél van az áram maximum. Neked olyan kellene,amelyik az áram nullátmeneténél tudna kapcsolni. De ebben az esetben a kondi kisütést másképpen kellene megoldani.
Szia Balázs!
Üdv a fórumon. Nem lehetetlen inverteres Co hegesztőt építeni, de eddig még senki nem tett közzé információt ebbéli terveiről vagy építési eredményről. Jelentős különbség nem a teljesítményfokozatban van, hanem a meghajtó és impulzus előállító áramkorben. Ígéretet kaptam egy barátomtól,hogy az ő 200A-es inverteres Co-ját feltérképezhetem, remélem állja a szavát, és akkor kapcsolási rajz birtokában talán sikerül a működés lényegét összehasonlítani egy sima MMA áramforrással. Ha aktuális lesz a dolog, biztosan beszámolok róla az inverteres fórumon.
Akkor nehéz fába vágnám a fejszémet,mivel kapcsolotápokban nem vagyok jártas,eddig erösitöket(Quad405,A osztályuak,stb)és hasonlo egyszerübb kapcsolásokat készitettem,meg autos témában ami felmerül.Napokban találtam itthon egy 34cm*2 keresztmetszetü 2*24voltos szekunder feszü 220as trafot aminek szekunder átméröje kb 3mm.Ezzel szemezgettem még,hogy át lehetne tekerni.De igazábol az inverter az ami kihivás lenne.Érdeklödéssel várom az infokat-köszönöm elöre is
Köszi a választ! Most jön a visszatérő kérdésem: Gyakorlati kapcsolásban tudsz megoldást, vagy próbáljak inkább létrehozni egy saját verziót? Furi, de ezt mindenki annyira titkosan kezeli, pedig nem egy részecskegyorsitóról van szó, csupán egy 24 voltos motor pwm, vagy egyéb fordulat szabályzásáról, és egy 2-3 másodperces kikapcsolási időzitésről a gázszelepnek....Nem gond összehozni, de ha van bevált működő rajz esetleg panelterv akkor meg kimélném magam a feladattól... Üdv
Nekem ha jól emlékszem van kész orosz projektről lementett dokumentációm. Ha él az emailcímed akkor előkeresem és elküldöm rá a napokban. Üdv
Persze él még a megadott cimem-hálás lennék érte.Kik mások mint orosz testvéreink fabrikálnak ilyet
Elküldtem a motyót amit sikerült összeszedni(cca 100mega). Van közte pc táp dobozba adoptált inverter és egyéb hasznos dolgok, talán tudod használni. Annyi kérésem lenne, hogy ne publikáld, mert a jogdíj viszonylatban nem vagyok jártas, hisz itt kéregetek egy működő időzítős kapcsolást egy hagyományos co trafóhoz....A vaterán tudom megvehető 5500 forintért as 2 db 555-ös ic, mint co vezérlés..... Nekem spec 2db 30 forintos ic-re 4 ellenállásra és 2 relére (ami be is ég) nincs kidobnivaló pénzem. A trafószámításhoz itt egy excell fájl még, amit melékeltem.
Amivel nekem is számoltak menetszámot, vagy nem, de mindenesetre ugyanaz jött ki, tehát jó....
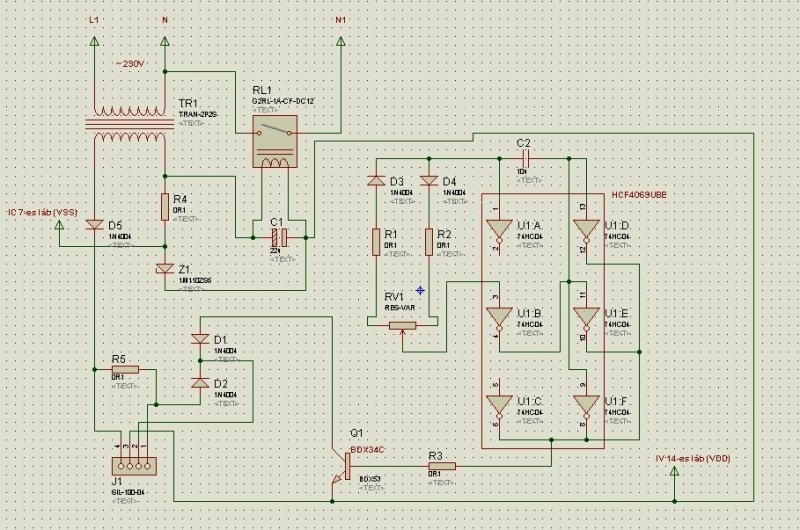
Itt egy egyszerű rajz, bár még nem építettem meg. Van másik is,de az otthon van, jelenleg pedig dolgozom.
|
Bejelentkezés
Hirdetés |




A konstruktőr gondolom nem akart kondival bajlódni, valószínűleg így is elérte a kívánt eredményt. Mindenesetre érdekes gondolat amit felvetettél.

Abból a kondiból elég egy is, kettő már túlzás lenne. A fojtó az egy külön történet lesz. Lehet rá uniformizált megoldást ajánlani, de az az igazi,ha majd próbálgatás közben optimalizálod. A te trafódhoz minimum 27-30 cm2 vasra kellene tekerni, kb. 30 menetet a szekunder huzallal azonos keresztmetszetű huzalból a fojtót. Javaslom,hogy kb. 20 menetnél készíts egy megcsapolást, így könnyebben ki tudod kísérletezni az optimális menetszámot.A vasmag lehet egy sima "I"lemezekből kialakított csomag. Lehetőleg olyan lemezt válassz,hogy a kész köteg oldalméretei megközelítően egyformák legyenek. Ami viszont még fontos, az egyenirányító és a kondi közé egy 8-10 menetes légmagos tekercset készíts, ennek a feladata a bekapcsoláskor fellépő igen magas töltőáram korlátozása.

