Fórum témák
» Több friss téma |
Ha csak simán az erősítő után tennék egy potit úgy nem működne?
Rendben akkor neki is állok valamikor az alkatrészbeszerzésnek meg a többinek már csak az van hátra hogy azt a részt kigondoljam hogy lehetne egy ledet világítani ha a poti le van csavarva (némítva)
de ha nem találok semmi egyszerübbet akkor majd egy stereo potit használok egyik része az erösítöt a másik a ledet szabályozza Már csak 1 kérdésem maradt :mekkora legyen a poti?
Lehet kapni kapcsolós potmétert talán az a legegyszerűbb, bár azt ha csak simán bekötöd, akkor fog világítani, ha bekapcsolod a mikit. Persze lehet másképpenj is.
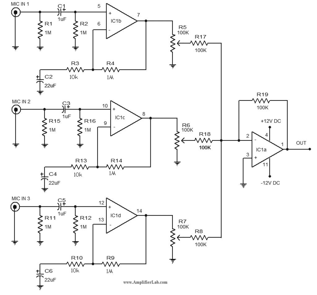
Sziasztok. Van egy kérdésem. Ez a mikrofon előerősítő-közösítő kapcsolás, a végén fázist fordít, vagy külön csináljak neki egy fázis fordítót? Segítségeteket előre is köszi.
Szia. Nem értem hogy ebben a kapcsolásban mit számít hogy fordít vagy nem.! Elég a végét át alakítanod ha nagyon zavar.!
Azért lenne fontos, mert ha fordítja a fázist, az nekem csak jó. Nehezen gerjed be a mikrofon.
Köszi a segítséget. Jó ez az oldal. Akkó ez fázist fordít ahogy elnézem.
Sziasztok a mellékelt kapcsoláshoz milyen tápot javasoltok. Mellékeltem egy kis trafót is amit találtam itthon.(230V 50-60Hz,9V-2VA)
Köszönöm.
Szia!
Nem jól látom a trafón a feliratokat, de biztos, hogy ez 12V-os? A kapcsolás és a trafó közé mindenképpen kell egy egyenirányító, majd szűrni kell egy kondenzátorral, minimum 1000mF/16V-al, mivel a mikrofon előerősítők nagyon érzékenyek a brumra. Ezután javasolnék egy 7812-es stabilizátort, bekötése egyszerű, utána még egy kondit ami legalább 100mikros. Természetesen, ahhoz, hogy a stabilizátor egyáltalán csináljon valamit, az előtte lévő feszültségnek minimum 13v-nak kell lenni! Ez után már viszonylag búgásmentesen meg kell szólalnia az erősítőnek. Ha ne adj Isten még mindig búgna egy kicsit, akkor szólj, mondom tovább, hogy tudsz még jobban szűrni! (ja most látom 9V-os a trafód, az egyenirányítva talán elég a 12-höz, de lehet, hogy a 7809-el jársz jobban...)
Arra gondoltam,hogy kistrafó(9V)- egyenirányító(4A-600v-ez van itthon)- 33000µF/25V kondi(ezt találtam itthon) ebből kb.12,69V lesz. Az lenne a kérdésem hogy így ez után muszáj a 7812-t berakni?
Fölösleges ekkora pufferkondi, sajnos a búgás meg fog maradni. De próbáld ki nyugodtan, hogy halld miről beszélek!
Valami stabilizálás biztosan kell, persze nem tudom milyen minőséget akarsz... Egyébként a 7812-őt bekötni nem sokkal nehezebb mint egy kondit. Meg kellene nézni az adatlapján, hogy elég-e neki a 12,6V... Ja és a túl nagy pufferkondi miatt lehet, hogy leesik a feszültség az ilyen kis trafóknál...
Találtam itthon 4700µF/25V-os kondit,megpróbálkozok azzal és valamilyen stabilizátorral.
Köszönöm a segítséget.
Sziasztok.
Elkészült az előbbiekben csatolt mikrofon erősítő,viszont érdekes dolog történt. Nem mikrofon,hanem rádióként szólalt meg. Csatlakoztatva hozzá a mikrofont,és ezután az egészet az erősítőhöz, a potmétert tekergetve egy egyházi adó hallható. Van esetleg valakinek ötlete miért lehet ez,mi lehet a gond?
Sziasztok!
Ezt a kapcsolást mekkora erősítésre kell méreteznem, hogy egy sima elektret mikrofont úgy erősítsen fel, hogy elég legyen egy vonalbemenethez(2Vrms)? Illetve ez a kapcsolás jó mikrofonhoz? Gondolom kell majd egy 5kiloohmos ellenállással rákötnöm a mikrofon pozitív csatlakozóját a 12V-ra. Meg jó lenne hozzá egy lm2577 dc-dc konverter?
Szia!
A szabványos vonal bemenet szerintem kb. 2Vp-p jelfeszültségű, ami 775 mV effektív feszültségnek felel meg. Tegyél potit a visszacsatoló körbe a 220 kOhm helyére és be tudod majd állítani a megfelelő erősítést. Az elektret kapszulák elég nagy jelet adnak le, viszont a 12V -ra kötött bemenet a tápfeszültsége, emiatt ezt a kört jól meg kellene szűrni, hogy a tápról érkező zajok ne jussanak el az ic bemenetére. A dc-dc konverter minek kellene hozzá?
Túl nagy a sávszélessége a bemenő fokozatodnak, és a hosszú mikrofonvezeték AM antennaként viselkedik. Az előfok felerősíti a nagyfrekvenciás jelet, és vagy maga a bemenő fokozatban, vagy valamelyik utána lévő fokozatban az egyik félvezető dióda-átmenete demodulálja a nagyfrekvenciás jelet.
Csökkenteni kell a bemenő sávszélességet aluláteresztő szűrővel, meg jól kell megválasztani a bemenő fokozatok földelését, és megfelelő árnyékolás (pl. fém doboz) kell az erősítőnek. Ez a jelenség az erősebb terjedési időszakokban jelentkezik jobban (este, éjszaka), mert olyankor az közép -és rövidhullámú frekvenciák terjedése sokkal jobb.
Az elektret mikrofonoknak típusfüggő a jelszíntük. Mindenképp ki kell próbálnod. Tapasztalatom szerint ez az erősítés elegendő. Meg kell találnod egy optimális állapotot, aminél a jel erős hangoknál sem torzít, de a gyenge hangok jelszintje is jó.
A mikrofon szól és mellette jön be a rádió?
Amennyiben igen, javaslom kipróbálni, hogy a 220mikrossal párhuzamosan kötsz mondjuk egy 100 nanos kondit. Kell az a közös bázisú fokozat, mi van ha egyszerűen kihagyod?
Sajnos a mikrofon meg sem szólal,antennaként szolgál.
Ennek a hangkártyának 2V a bemenete és 5.65Vp-p. Kevés is volt neki amikor 775mV-os kimenetű mp3 lejátszót tettem rá. Gondolom, ha az usb-s 5V-al táplálnám az nem lenne elég, hogy kiadja ezt a feszültséget. Esetleg olyat lehetne, hogy a mikrofont 5V-ról a kapcsolást meg 12V-ról üzemeltessem?
Akkor tegyek egy 500kiloohmos potmétert oda és az előtte levő ellenállást meg csökkentsem le?
Tökéletesen működik. Alig van zaja és elég jó hangminőséget is ad.
Kellemes ünnepeket mindenkinek. Segítségeteket szeretném kérni, mert meg vagyok lőve a mikrofon erősítőmmel. Az a gond vele, hogy ha közelről beszélek bele a mikrofonba betorzít, mintha túl lenne vezérelve. Kis erősítésen is ezt teszi. A mikrofon hiobátlan, (Stagg md-1000)jól szól. Hol lehet a gubanc? Eredetileg karácsonyra lett volna készen a kihangosító, de nem találom a hiba okát. Mit változtassak?
Segítségeteket előre is köszönöm.
Szia!
Csökkentsd az egyes csatornaerősítők erősítését a képlet alapján: Bővebben: Link
Tehát akkor a 100 szoros erősítés túl sok neki. Rendben mindjárt megpróbálom, aztán meglátjuk. Addig vegyem lejjebb, amíg megszűnik a torzítás?
Ha nagyon leveszed az erősítést, akkor meg nagyon kiabálni kell a mikrofonba, hogy kellő hangosság legyen. Egy ilyen mikrofonos bemenetnél jól jöhet valamilyen limiter vagy dinamikakompresszor.
Kipróbáltam. Kis erősítésnél már jó, magasabbnál folytatja a torzítást, de megvan a méregfoga legalább.
Arra gondoltam, hogy amit veszítek a vámon azt megnyerhetném e a réven: a kimenő opampnál a 100k ohmot lecserélném 160-200k ohmra, hogy a kimeneten erősítsen. Jó gondolat?
No sajnos az van, hogy ha leveszem az erősítést annyira hogy ne torzítson be, akkor meg az egész nem használ semmit.
Több lépésben kéne megoldani az erősítést, vagy a kapcsolás nem stimmel valahol?
A műveleti erősítők bemeneteire is tehetsz potmétereket, és ilyenkor állítsd nagyobb erősítésre a csatornaerősítőket, vagy az összegzőerősítő erősítését növeld meg.
|
Bejelentkezés
Hirdetés |








Segítségeteket előre is köszönöm. 
Arra gondoltam, hogy amit veszítek a vámon azt megnyerhetném e a réven: a kimenő opampnál a 100k ohmot lecserélném 160-200k ohmra, hogy a kimeneten erősítsen. Jó gondolat?





