Fórum témák
» Több friss téma |
Fórum » Motorgyújtás
Aha, akkor megpróbálom elemmel müködtetni,azzal ezt megállapíthatjuk
Hali!
Ha külön elemröl táplálom(a földet is leválasztottam), akkor jól müködik, szóval a tápról szedi fel a zavart...hogy lehetne megoldtani, hogy mégis az akksit tudja használni?
Szűrd nagyértékű induktivitással, amögé pedig tegyél tantálelkót. Az a 10uH ami a rajzon szerepel, az bakfitty.
Ha a földet közösited, akkor mi a helyzet?
Közös földet nem is próbáltam...majd kiveszek egy szürót egy számítógép tápból, az remélem elég nagy lesz...Ha nem akkor majd veszek másikat...
mH nagyságrendű kellene, ilyen meg nincs a számitógéptápokban.
Hi
Megcsináltam/ utánaépítettem újra ezt a kapcsolást, viszont nem volt FET-em igy egy P tranzisztor ment a helyére. Működni működik a kapcsolás viszont az a kontroll led halványan világít pedig nincs zárva az áramkör azaz nem adok neki testet a hall bemenetnél. Amikor megkapja a testet akkor kivillan rendesen. És a végtranyó is csinálja amit kell! Miért "parázslik" halványan a led? Segítséget előre is köszönöm.
Így első blikkre azt látom hogy te terheled a leddel a HAL jeladót a halovány világítás csak onnan jöhet szerintem de azért egy Fet nem ártana neki ha zavar , tegyél elé egy nagyobb ellenállatot !
Hello!
Próbáltam ugy, hogy a föld közös legyen,de ugysem volt jó A PIC csak teljesen szigetelt tápról hajlandó müködni...most robogórol csak a tirisztor kap földet...Holnap megveszem az induktivitást meg a tantált, abból elég egy 10mikrós?
Sziasztok, Balázs vagyok.
Olyan jellegű kérdésem lenne, hogy van egy 50 köbcentis (Motorhispania Furia Max) motorom, amiben nincs akkumlátor, hanem azt hiszem lendkerék gyújtású, és CDI-s.Át szeretném alakítani akumlátorosra, csak nem tudom hogy hogy kellene nekiállnom.Ez a blokk (AM5), gyáriban is van hogy akkumulátoros.Tehát nem lehetetlen.Az lenne a kérésem felétek, hogy írjátok le mit hova kössek, hogy azért működjön is, ne csak pénzkidobás legyen. Előre is köszönöm a segítségeteket!
Ma próbálkoztam...
Beraktam egy 6uFos tantált meg egy 3.5mHis induktivitást és maradt minden a régi:/ mit ad ki ennek a generátora? Esetleg a 78L05 helyett valami megbizhatóbb stabilizátort tudtok mondani? vagy szürjem induktivitással a földet is?
Csak azt nem értem, hogy a fenébe tudott működni, ha teljesen leválasztottad a pic tápját, és nem volt közösitve a föld. Hogyan tudott begyújtani a tirisztor?
Megpróbálhatod a negativ tápba is tenni induktivitást, csak itt is gond lehet a tirisztor gyújtása. Esetleg egy alacsonyfeszültségű VDR is segithet, begyújt, ha nagyobb tüskék érkeznek a tápvezetéken.
Hello
abban a típusban van akkus de az akkumlátorról az index és a duda megy, meg esetleg a fénykürt, ezekben a motorokban mind különálló egységként dolgozik a gyújtás, és a neki megfelelő elég magas feszültséget egy tekercs állítja elő ami a lendkerék alatt van, szóval átalakítani nem érdemes...
ezen én is csodálkoztam, de müködött
pedig már ilyen minden mind1 alapon választottam le...közös földdel maradt a gond...vagy próbáljak külön földet huzni az akksitól? hátha a váz nem tökéletes?
Igen, próbáld külön földdel. A leválasztott táppal számomra hihetetlen a működés.... Pláne, ha BT151 van benne, mert annak azért kell min. 10mA áram a gyújtáshoz.
Sziasztok!
Adott egy Renault típusú gépkocsi. 4 hengeres, és hengerenként van egy gyújtótrafó, és kb. fél évvel ezelőtt elkezdte szép lassan megenni a gyújtótrafóit. Akkor ki lett cserélve az összes, és kifogástalanul működött kb. fél évig, és most újra jelentkezett ez a probléma, egy gyújtótrafó megint elszállt. Valaki tud nekem megoldást mondani erre a problémára? Hiába kerül bele új, utána kimegy egy másik... és így tovább, amíg mind ki nem lesz cserélve, aztán kezdődik elölről. Egyáltalán mitől nyírja ki a trafókat?
Az én Stilom is eszi a gyujtótrafókat...Igaz ez nála gyári hiba, mivel eredetileg sagem van benne, ezt érdemes championra cserélni,azzal nincs gond,abból még 1 sem ment tönkre...
Kül azt mondják, hogy a rendszertelen gyertyacsere is okozhatja a halálát,de szerintem próbálj meg valami más gyártmányut!
Próbáltam,hogy külön kihuztam a földet ugy se jó...Próbáltam, h csak a + a közös,földet leválasztottam, ugy se jó, pedig ugye ott már ugye a pozitiv ág szürve van...Mondjuk azt sem értem,hogy a PIC hogy szedi fel a jelet a pickuptól,mikor annak is egyik kivezetése a közös földön van
meg ugye a tirisztor sem...Végülis a tirisztor katódja kapcsolatban van az elem gnd-vel egy ellenállás meg kondenzátoron keresztül, de az ugye nem vezet...
Egy rajzot tudnál nekem küldeni a gyújtásról?
1-2 oldallal visszább már fennvan! Azóta csak az induktivitást cseréltem nagyobbra, meg beraktam egy tantál elkót...
A nyákjtá feltennéd, lehet hogy aban van a hiba.
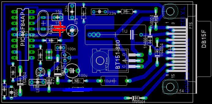
Itt a Panelrajz, a pickupnál a tranzitor meg aza pár alkatrész külön van egy próbapanelon...
itt egy jobb: Bővebben: Link
közben kaptam infót robogós ismerősömtöl, hogy akku nélkül ne menjen a gép,mert meghal a feszszabályzó...ugyhogy lehet már az halt meg és azért nem megy ha rajta van az akkun...
Hát ja van benne egy kis figyelmetélenség, de ettől talán még mennie kellene.
Konkrétan a vezérlő testje egy szakaszon együtt halad a tirisztor katódával, ezen a szakaszon nagy áramok folynak , így a pic tápját megrángatja (piros rész). A külön táplálást hogyan csináltad, hova kötötted a külön táp testjét? Rá a csatlakozóra, vagy egyből a pichez (tirisztor katódja elé, vagy mögé)? De ez a nagyáramú kialakítás sem nagyon tetszik nekem. meg a zöld résznek sincs sok értelme
itt javítottam,ahogy most van...az induktivitást az eredeti helyére tettem, a tantált pedig a pirossan jelölt helyre...a kristály és a két kondi nincs benne,mert belső oszcillátort használok...
A testet közvetlen a tirisztor mögött megszakítottam és oda forrasztottam a másik testet a nagy pacára
Megszakítottad, úgy értsem hogy átvágtad a vezetősávot?
Így a tirisztornak nem lenne szabad begyújtani (esetleg megkerőlőúton D3 D6 R1 C5 , talán sikerülhet neki). Viszont ha így elválaszott testel működött, akkor valószinűnek tartom, hogy az a gyíkja, amit írtam. Át kell tervezni a nyákot. A tirisztor katódja külön kivezetést kell kapjon, betápot csillagpontból az akkuról kell hozni, külön betáp pontokra. Szóval a betáptól végigviszed az összes kisáramú részen a táp testvonalat, és legutoljára megy a katódra, onnan meg csak a trafóra (és itt nem kell visszakötni az akku negatívra, csak a vázra, ha a trafónál ez nincs meg).
Igen, értsd ugy,hogy elvágtam
![]() Na igen, Mexx is ezen csodálkozott, de mégis van szikra,és tökéletes még 10.000 fordulaton is... ezt akkor holnap kipróbálom,marad minden igy,csak visszakötöm a generátort az akksira(ha még nem pukkadt meg)...elméletileg akkor jónak kell lenni... Kül hogy mehet tönkre a feszszab ha nincs rákötve az akku?
Tervezel majd új nyákot, mert támad még egy jobb ötletem.
Most gondolkodom, hogy ma már igy próbáltam...és ugy se volt jó...szóval leválaztott földdel ha generátor rajta volt nem ment...csak ha nem volt rajt...
szóval csak ugy jó ha nincs a generátor rajta, és külön földet kap az akkurol, leválasztva azt... |
Bejelentkezés
Hirdetés |





A PIC csak teljesen szigetelt tápról hajlandó müködni...most robogórol csak a tirisztor kap földet...
pedig már ilyen minden mind1 alapon választottam le...közös földdel maradt a gond...vagy próbáljak külön földet huzni az akksitól? hátha a váz nem tökéletes?







