Fórum témák
» Több friss téma |
Fórum » Motorra index
Hello!
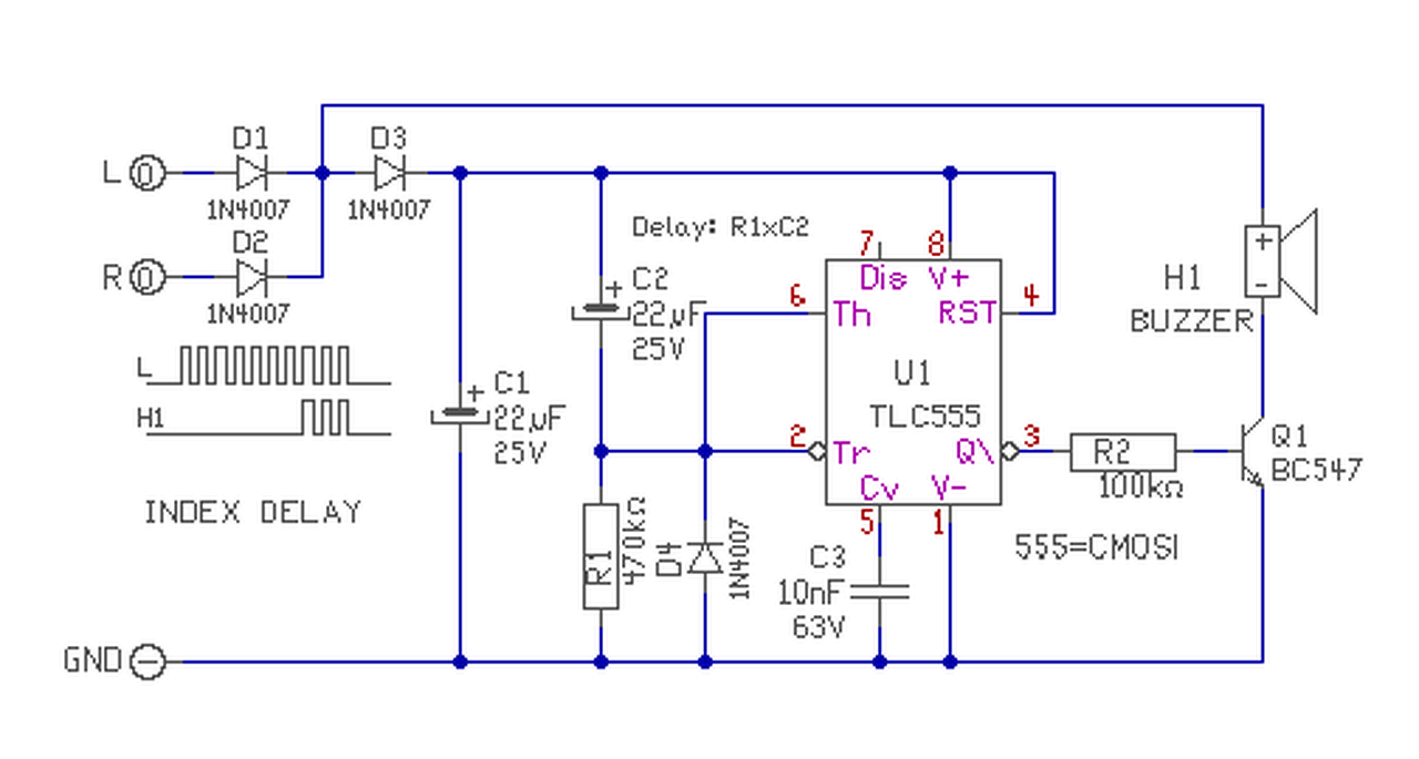
Skori oldalán található elektronikus indexrelé kapcsolás, én azzal próbálkoznék, de a fet helyett IRL típust tennék bele, pl: IRL540.
Az NE555-ös IC is működőképes 5V-ról, az LMC pedig már 1,5Vról is, az IRL típusú fet pedig biztosan kinyit 5V-nál.
Nekem 6V-ra kell, akkor ha jó, akkor nem is keresek mást, mivel ez egyszrűbb, és olcsóbb, mint ami a #1282433 hozzászólásban van.
Köszönöm, akkor IRL540-et teszek majd bele.
Sziasztok! Tudnátok esetleg abban segíteni egy kapcs rajzzal hogy egy NE555 ös -ic kapcsoljon egy mágnes relét! motorhoz kellene! ( 12V ) Ledek miatt lett véve ledes index az izzók helyet. És össze vissza villog a gyári index relével! Pedig lett bele téve ellenállás is! De attól még rosszabb lett! Így az a legegyszerűbb ha egy IC kapcsol egy mágnes kapcsolót és akkor mindig normálisan fog villogni!
Nos a gyári vezérlés gondolom hogy el van látva izzó kiégés figyeléssel, ami miatt 1 db működése esetén felgyorsul a villogási ütem. Mivel a led oly csekély fogyasztású, ezért működik a vezérlés olyan szapora ütemben. Egy kicsit visszatekintve a felszólalások között, van erre megfelelő kapcsolási rajz feltöltve.
Hali!
Van egy 125-ős TS Mz m. (1977) Természetesen ez még 6V os rendszerű. A mái napig tök üzemképes, azért most a tél folyamán kapott egy kis feljavítást. Az irányjelzővel akadt egy kis problémám. Kiszedtem belőle a gyári hagyományos, úgymond analóg automatát, és raktam helyére egy ilyen automatikát, ami tökéletesen működik, de visszajelzővel vagyok gondba. Az irányjelző kapcsolóból kijön két szál vezeték, (bal/jobb,). Ezeket összehoztam egy-egy 1N4004 es diódával, és innen megy a 2W os visszajelző izzóra. A gondom az, hogy az izzó éppen hogy csak nagyon halványan megizzik, el kell sötétítenem a kezemmel hogy lássam. Lehet hogy a ledes megoldás lenne jó, de akkor át kell építenem sok mindent. Ötlet? Köszönöm!
Meg lehetne próbálni a visszajelzőt a két kijövő vezeték közé bekötni. Tehát az izzó egyik vége az egyik, másik vége a másik vezetékre. Sok motornál és még autóknál is így van megoldva a visszajelzés. Így nincs dióda és nincs 0,6V feszültség csökkenés sem.
Köszi, megpróbálom, de erre csak hétfőn kerül sor, mivel a motor munkahelyi műhelyemben van.
Szervusztok, udvozlok mindenkit a forumon!
Motorra szeretnek egy hangos index visszajelzot epiteni. A lenyeg az, hogy ne akkor kezdjen el sipolni amikor bekapcsolom (erre vehetnek egy egyszeru zummert is) hanem pl a 10. villanas utan adjon hangot, amikor mar azt feltetelezheti, hogy elfelejtettem kikapcsolni. Tehat egy szamlaloval kombinalt kapcsolasi rajz kellene amely vagy sajat hanggeneratort vagy kulon zummogot vezerel. Elore is koszonom a segitseget.
Egy 555 ic vel felépített időzítő megfelelne a feladatra, mondjuk 20-30 másodpercre beállítva . Amikor az index kapcsolót átbillented tápot kap és a beállított idő leteltével megszólaltatja a zümmert
Hello! Nehogy "üres zsebbel távozzál", megrajzoltam Kaqukk ajánlását.. (Meg lehet számlálóval is oldani, de talán felesleges erőlködés, mert holnap a 11.-re szeretnéd hogy bekapcsoljon..)
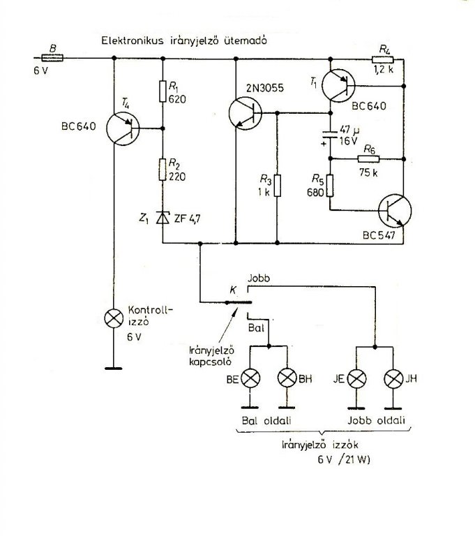
Ez egy elég egyszerű kapcsolás indexhez motorba! Nekem tökéletesen működik!
Képbe ott a leírás ha kell hozzá.
Sziasztok!
Megépítettem Ezt,6V-ra, igaz más relével, de az istennek sem akar működni. Mondjatok valami okosat, hogy tudom életre kelteni. A hozzászólás módosítva: Jún 7, 2017
Régebben itt az oldalon egy kedves felhasználótól kaptam egy nagyon kiváló kapcsolást egy ilyen áramkör meg valósításához ,ami sikeresen meg tudtam valósítani ,de azóta nagyon sok idő el telt és sajnos a kapcsolási rajz is oda lett ,csak a nyák terv maradt meg belőle ,ha tudna valaki segíteni azt nagyon meg köszönném
Hello! Lehet keresni könnyebb, mint új topikot nyitni?. Index3
Köszönöm a segítséget
Sziasztok!
Egy igen furcsa index meghibásodással fordulok hozzatok segitsegert. Az alany egy Piaggio X8 2005 evjarat ( 200 ccm ) Az alabbi hibajelenseget produkalja az index: A muszerfalon a jobb index visszajelzo lampa folyamatosan vilagit, fontos tudni a kulso index izzok nem vilagitanak folyamatosan. A jobbra indexeles soran minden rendben mukodik, a kulso index izzok es a visszajelzo izzo is szepen a megszokott utemben egyszerre villog, amint befejezem az indexelest a visszajelzo lampa folyamatosam egve marad, a kulso izzok nem. Szetszedni/kimerni meg nem volt idom, ezert gondoltam mielott nekiesek tanacsot kerek tolletek hol is kezdjem a hibakeresest.
És a bal, és a test(ek)?
A baloldali visszajelzovel minden rendben, indexelest kovetoen elalszik ahogy kell.
Azt viszont most vettem eszre hogy amivel a baj van a jobb oldali visszajelzo lampa forditva ég, magyaran eddig a kulso izzokkal egyszerre villant fel es aludt ki ( ahogy a bal csinalja normalisan ) most viszont pont forditva villog, tehat amikor eg jobb oldali kulso izzo a jobbos visszajelzo ki van aludva. Remelem ertheto vagyok
Test.
Kisse amator vagyok a " test " kerdesben. Pontosan mit kene merjek/keressek a test ellenorzese kozben ?
A motorod fémváza a test, ez a viszonyítási alap, ide kell tenni a próbalámpás egyik vezetékét. A test szokta a negatív pólust képviselni egy járműnél, bár vannak kivételek. A lámpák általában a mindig megkapják a testet, ha nem, akkor kerülő utakon kapnak testet, esetleg egy másik lámpán keresztül, így fals jelzést képesek produkálni.
A hozzászólás módosítva: Szept 16, 2019
|
Bejelentkezés
Hirdetés |







Képbe ott a leírás ha kell hozzá. 






