Fórum témák
» Több friss téma |
Nem tudom, hogy lehetséges-e, de én analóg szorzóval próbálkoznék. Az LM796 egy analóg 4/4 szorzó, az egyik bemenetére az egyik, a másikra a másik jel, a kimeneten a két jel szorzata. (erősítés szabályzás) Az adatlapon hivatkozik egy AN .. -re, azt is keresd meg, találhatsz ötleteket.
Szia!
Nem találtam rá adatlapot, így lehet, beszerezni sem lenne egyszerű. Olvasgatok a műveleti erősítőkről, talán logaritmikus, vagy exponenciális témakörök felé kellene nézelődnöm. Vagyis nézelődök, csak megérteni nem olyan egyszerű. Ha jó is lenne az IC, amit ajánlottál, akkor hogyan vezessek be az egyik bemenetére egy olyan feszültséget, ami 1/x? Hiszen az függ a bemenő feszültségtől. Sima ellenállásokkal nem tudom leosztani. Vagy mit kellene az egyik lábára vezetni? A hozzászólás módosítva: Márc 30, 2013
Itt az egyik változata, de logaritmikus erősítőt is lehet kapni. Nézz körül az Analog Devices kínálatában.
A hozzászólás módosítva: Márc 30, 2013
Üdv!
Egy 0,1 Ohm ellenálláson keresztül 15V 3 A áram folyik. Az ellenállás két pontján mérhető feszültséget szeretném valahogy egy PIC analóg bemenetére vezetni. Tehát a 0 - 300mV - ból kellene 0- 5 V-ot csinálni. Van erre valami egyszerűbb kapcsolás?
16.6666X-os szorzás kellene neked, műveleti erősítővel az erősítést be kell két ellenállással állítani. Nem invertáló erősítő.Bővebben: Link
A hozzászólás módosítva: Márc 30, 2013
Köszi a linket. Sajnos nekem ez az IC túl nagy falat, nem értem az adatlapja alapján sem, hogyan kellene használnom. Eddig arra jutottam, hogy kis bemenő feszültségnél (-270mV-tól -550mV-ig) a kimenő feszültség pozitív irányban nő exponenciálisan (0V-6,5V-ig, az IC tápfeszültsége miatt). Ha megfelelően leosztom a bemenő feszültséget, eltolom kicsit negatív irányba, akkor már csak az R tagot kell meghatározni.
Most csak azért mosolygok, mert ez sajnos nem olyan könnyű kiszámolni, mint egy erősítés mértékét. Bemenő->kimenő feszültségpárok: 10mV->5V, 50mV->1V, 100mV->0.5V, 500mV->0.1V , valahogy így szeretném.Bővebben: Link A számokat, beosztásokat, és semmit nem kell nézni, csak a vonal esését. Y tengelyen a bemenő feszültség, X-en a kimenő feszültséget ábrázolva. A hozzászólás módosítva: Márc 30, 2013
Köszi!
Szimulátorban már működik, csak még nem pontos eléggé. Gyakorlatozok vele.
Semmi, most látom, neked változó jel kel.
A hozzászólás módosítva: Márc 30, 2013
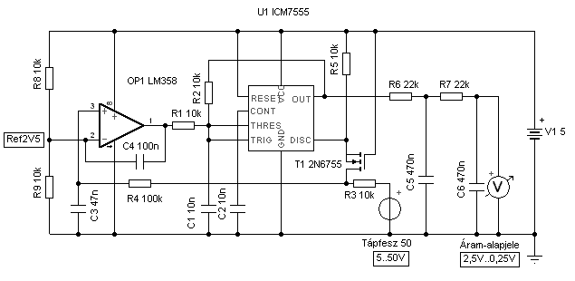
Egyébként arra szeretném használni, hogy egy aktív műterhelést szabályozzak. Mindig ugyanannyit disszipáljon, mindegy mekkora a bemenő feszültség. Ezzel védeném a félvezetőt a hőmegfutástól, viszont alacsonyabb feszültségen nagyobb árammal is tudnék terhelni. Tehát az áramkorlátozás felső határa a bemenő feszültségtől függne. Ilyen kapcsolást nem láttam a FET-es műterhelés témában sem. Szeretnék egy tönkretehetetlen, és mégis sokoldalú műterhelést "tervezni" a segítségetekkel. Ha tovább tudok jutni, akkor a témájában folytatom. Eddig a probléma az 1/"bemenő feszültség" értékének előállításánál tart sajnos.
Sziasztok!
Vezérlést készítek lamináló géphez, 741-es műveleti erősítővel a fűbetéthez. Az alkatrészértékek már megvannak. Mivel nagyon pontos hőmérsékletet szeretnék (nyákgyártó gép lesz belőle), kihagyható-e belőle a hiszterézis? Mivel nullátmenet kapőcsolós optotriakot vezérel, szerintem nem lenne gond. Mi a véleményetek? Köszönöm.
Az, hogy peregni fog a zaj miatt, ha másért nem is.
Sziasztok!
Régóta nem használtam az analóg tudásom és egyszerűen nem tudom linearizálni az lm358. Egy pontos 100x erősítőt szeretnék csinálni. Ha valaki tudna segíteni, azt megköszönném.
Mekkora a bemenő feszültség, mekkora az LM358 tápfeszültsége? Erősítést hogyan állítod be, mekkora értékű ellenállásokkal, és milyen kapcsolásban? Invertáló, neminvertáló?
0-50mV a bemenet, 9V tápfesz nem szimetrikus, nem invertálóban. Az ellenállások 1k és 91k+10k trim. De proteus-ban sem lineáris.
A hozzászólás módosítva: Ápr 2, 2013
Hello!
Nem írtad mit értesz nemlinearitás alatt, vagy is hogy milyen pontossági igényed van. A 0..50mV és 100-szoros erősítés, már nem igen fekszik az LM358-nak. Természetesen vannak hibák a működésében. Részben mert offset feszültsége az IC-nek átlagosan 3..5mV körül van. Az IC kimenete 9V tápfesz esetén 5V-ra fel tud menni, de a GND potenciálját, már nem tudja ilyen pontosan elérni. A bemeneti áramokra is oda kell figyelni. Az erősítés nagysága neminvertálós módban, a visszacsatolás osztási aránya plusz egy. Vagy is Au=(101k/1k)+1=102.
Elsősorban nagyobb, és szimmetrikus tápfeszültségről próbálnám ki a kapcsolást, +-12V-ról pl.. A kimenetre tennék 1K terhelést. Az offset még így is gondot fog okozni, esetleg korrigálni kellene.
Proli007: A fentebb leírt 1/bemenőfeszültség előállítása szerinted teljesen zsákutca?
Hello! Még mindig nem írtad, milyen igényeid vannak. Mert az eszközt az szerint kell megválasztani. Az sem mindegy, milyen forrásimpedanciáról erősíted az 50mV-ot. Az adataidból, úgy látszik, kb. 2mV offset hibád van. Ez 102-re felerősítve levonódik a kimeneti jelből.
Az OP07-et nem lehet járatni csak szimmetrikus tápról. Viszont jobbak a paraméterei. De a valóságban is mérd meg az LM358-at, mert lehet jobb lesz az eredmény, mint a proteusz-ban. üdv!
Hello!
Az 1/x függvénynek azért vannak neuralgikus pontjai, mert nullánál a végtelent, másik oldalon meg aszimptotikusan közelíti meg a nullát. Vagy is értékeit csak adott határok között lehet a fizikai valóságban megközelíteni/értelmezni. Ha a feszültség és áram szorzatát szeretnéd állandó értéken tartani, akkor parasztosan én más megoldást keresnék. Bár az eredeti célkitűzésed gyakorlati használhatóságával kapcsolatban elég szkeptikus vagyok. Nem látom igazán értelmét. De ez nem az én dolgom.. Az osztás, a szorzásra visszavezethető. Szorozni egy PWM jellel is lehet. Ahol egyik jellemző a kitöltési tényező, másik a feszültség. A szorzat, meg a jel terület időbeli integrálja. Ha bementi paraméterrel a PWM feszültségét változtatod és az integrált átlagértéket (szorzatot) állandó értéken tartod egy összeghasonlító szabályzóval, akkor a PWM jelet integrálva, megkapod a terhelő áramgenerátor vezető jelét. Nem tudom mennyire érthető, de kb. így gondolom.. Persze lehet szebben is kimunkálható a dolog. (A Fet csak az 50V miatt van benne, mert az IC nem tudná kapcsolgatni.) üdv! A hozzászólás módosítva: Ápr 2, 2013
Köszönöm! Megépítem, és akkor elválik minden. A dolog gyakorlati hasznossága lehet valóban kétes, engem már csak a probléma megoldhatósága is megfogott. Egyébként érthető amit leírtál. Át kell gondolnom, hogy aktív műterhelés vezérlésénél van-e létjogosultsága egy ilyen résznek, mert ezt a részt akár emberre is lehetne bízni. Minél nagyobb a bemenő feszültség, annál lejjebb kell tekerni a max. terhelő áramot. Én viszont szeretem, ha a lehető legtöbb dolog automatikus. Szerintem ezt egy AVR vagy PIC röhögve megoldaná. Csak én nem nevetek, mert nem tudok programozni...
Szia!
Megoldottam egy op07-tel +-9V-os táp, a potik maradtak és betettem egy 22k-s trimm potit az offset-re. Tökéletes és pontos. Mint kiderült, az eredeti legondolás is jó lett volna, csak nem nagyon érdemes a használt műveleti erősítőt használni. Elkészítettem a panelt op07-tel, de nem hagyott nyugodni és variapanelen újból összeraktam lm358-cal(csak másikkal!). És jó lett. Köszönöm a segítséget mindkettőtöknek!
Sziasztok!
Remélem tud majd nekem segíteni valaki a kérdésemmel kapcsolatban. A csatolt képen egy neminvertáló kapcsolás látható több ellenállással.Mivel tudnám megoldani az egyes ellenállások átkapcsolását valamilyen elektronikus dolog segítségével? Köszönöm előre is.
Hello! Nem egészen világos, hogy a kapcsoló "logikára", vagy magára a kapcsolóra gondolsz. De vélhetően a kapcsolóra, ami lehet egy analóg bilaterális kapcsoló, pld. CD4066 vagy CD4051 is. Természetesen mindennek van előnye és hátránya is. A kapcsoló nem lineáris elem, nem lehet a feszültség rajta nagyobb mind a tápfeszültsége maga. Van ellenállása, kapacitása, nemlinearitása.. Tehát nem mindegy mihez, és milyen igénnyel használod. A tényleges használhatóságot, leginkább egy próba dönti el. üdv!
A TL071(074) nem tud a tápig kivezérelni, ilyen célra keress rail-to-rail műveleti erősítőt, vagy emeld a pozitív tápot legalább 3V-tal.
Az értelmezhetőség kedvéért, ha -1V-ot kétszeresen erősítesz és invertálsz, akkor a kimeneten +2V fog megjelenni. A feszültségértékek a neminvertáló lábhoz vonatkoznak.
Hello! Tekintve, hogy a műveleti erősítő nem feszültség áralakító, nagyobb feszültség nem jöhet belőle ki, mint a tápfesz. Pontosabban még annyi se, mert a kimenet általánosan nem közelítheti meg a két tápot, kb. 1..1,5V közelségig. Ez alól kivételek a " féltápos erősítők" amik egyik tápot meg tudják közelíteni. Ez tipikusan a negatív. Vagy a Rail-To-Rail erősítők, amiket tipikusan ilyen célzattal fejlesztettek ki. De mindig az adatlap adatai érvényesek! üdv!
A -1-ből 2V az ok. Az se baj, ha nem éri el az 5V-ot. PIC bemenetére menne(5V tápos), és a kérdés igazából az lenne, hogy ha 2*-es erősítés van, és -5V jön be TL074-re, akkor mi lesz? Kb. Mostani gépemen semmi elektronikai szoftver nincs, és most emiatt nem tennék fel, ha nem muszáj. Adatlapot nézek közben.
Ha megbízod a műveleti erősítőt, hogy a bemenő feszültséget szorozza meg -2-vel, akkor igyekszik is azt megtenni. Mint írtam(tuk) a szóbanforgó típus csak bizonyos mértékig tudja a tápfeszültséget megközelíteni.
Hello! Ez történik. Ha erre gondoltál.. üdv!
Köszi, erre gondoltam. Amit a kezdőhöz tettél tranyós kapcsolást, a jobb, vagy ez?
|
Bejelentkezés
Hirdetés |




Most csak azért mosolygok, mert ez sajnos nem olyan könnyű kiszámolni, mint egy erősítés mértékét. Bemenő->kimenő feszültségpárok: 10mV->5V, 50mV->1V, 100mV->0.5V, 500mV->0.1V , valahogy így szeretném.








