Fórum témák
» Több friss téma |
Hello! Azt dönts el Te. Mert az attól is függhet, mihez minek használja az ember. Kapcsolási sebesség kérdése is, meg hogy analóg jelet szeretnél látni, vagy kapcsolót, vagy mit. Mert fogalmam sincs. üdv!
Üdv mindenkinek!
Egyforma hőfokszabályzó és mindkettőnél több éves használat után egyik napról a másikra nem "kapcsol"10 millivolt változásra csak 100-250 millivolt változásra folyamatosan csökken a kimenő feszültség és nem stabil a hőfok. A szenzort is cseréltem és LM 324-est is ,az első erősítő jól működik de a második amelyik a kapcsolást végezné bizonytalan. Mi lehet a hiba? Köszönöm.
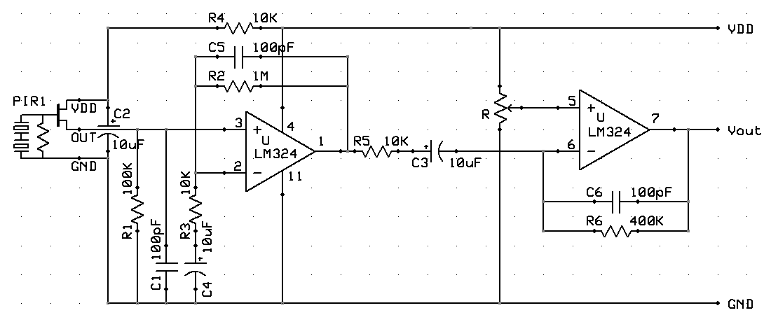
Sziasztok. Kellene valami elméleti magyarázatot írni a feladatomban szereplő ME kapcsolásokhoz.
Az egyik ilyen kapcsolás itt látható. Ahogy nézem én 2 invertáló erősítőt látok, de nemnagyon tudom leírni mi is történik és valami képletek is kellenének nekem, de az oldalán nem ír róla részletesen. Előre is köszönöm annak, aki majd megmagyarázza kicsit a működését nekem. A hozzászólás módosítva: Ápr 14, 2013
Akkor inkább én magyarázok és javítsatok ki, ha rosszul gondolom.
Tehát az első ME egy invertáló erősítő kibővítve diódás visszacsatolással, ami egy egyutas invertáló egyenirányítót alkot. Ha a bemenetére pozitív feszültséget kapcsolok a kimenetén negatív feszültség jelenik meg, közel ugyanakkora mint a bemeneten, mivel R1 = R2. Ha negatív feszültséget kapcsolok, akkor a kimenetén pozitív feszültség jelenne meg, de ebben az esetben a 2 dióda kinyit és mivel a virtuális nulla szabályai szerint az invertáló bemeneten 0 a potenciál, igy a kimeneten is 0 lesz. A második ME egy egyszerű invertáló erősítő, illetve összegző erősítő (vagy valahogy így hívják).
Nekem annyi észrevételem lenne, hogy a második ábrán elcsúszott fél periódussal, amin az egyenirányító utáni jelalakot szemlélteti. Utána annak a kétszeresét adja hozzá a bemenő jelhez és invertálja.
Köszönöm. Jó észrevétel, amit írtál. Már csak összefoglalni 1-2 oldalban
Bővebben: Link Itt találsz egy-két képletet ami alapján el tudsz indulni. Ha jobban megnézed az összeadó erősítőnél, akkor láthatod, hogy a zárójelen belül U/R törtek vannak, amik áramok. Vagyis a virtuális földpontba be/kifolyó áramok (Ubex/Rbex) összegének ellentetje folyik a vcs. ellenálláson. (Így áll be a kimeneti fesz.)
Az egyenirányítónak befogott műveletinél azt nézd meg, hogy mikor nyitnak a diódák, és mikor merre folynak az áramok. Remélem segítettem.
Hello! Nézd át a panelt, nincs-e forrasztási hiba, korrózió nyom, piszok. Egyébiránt mérni kell, de a rajzon is nehéz eligazodni, a kötéspontok hiányában. A Jumper-eke is megnézheted. üdv!
Sziasztok !
Mi az adatlapon az INPUT OFFSET VOLTAGE egy műveleti erősítő esetében ? (néhány 10 mV általában) És még: működtethetők ezek nem szimmetrikus tápról is ? Kösz !
Szia! Olvass bele ebbe az anyagba. Segít a teljes adatlap megértésében.
Sziasztok. Van egy kis, vagy óriási problémám.Még nemtudom.
Tehát adott egy áramkör, TL084 es műveleti erősítővel és 4052 analóg multiplexerrel a visszacsatoló ágban. Ehez van már nyák. A 4052 adatlap szerint Vcc-Vss max 18V lehet. Úgy gondoltam 5V lesz a táplálás, csak valahogy elkerülte a figyelmem, hogy a TL084el nemtudok táplálásig menni a kimenő feszültséggel, kb. 3V után telítődik. Találok lábkompatibilis quad rail to rail MEt a TL084 helyett? Vagy felmegyek inkább +/- 8V ra és akkor javul a helyzet, de viszont akkor Vcc-Vss már 16V, még belefér? A hozzászólás módosítva: Máj 2, 2013
A 4052 szerintem bírni fogja a +/-8V-ot is. Persze az adott gyártó adatlapját kéne megnézni, mert ebben vannak különbségek az egyes gyártók között.
Pont nem jó. CD74HC4052E van nekem. Ami +/-5V az analóg input és 10,6V a max. Vcc-Vee.
Marad akkor az eredeti verzió és max. kimenő a ME ből 3V lesz, ha nincs helyette rail to rail. Ez van.
s*ziasztok!
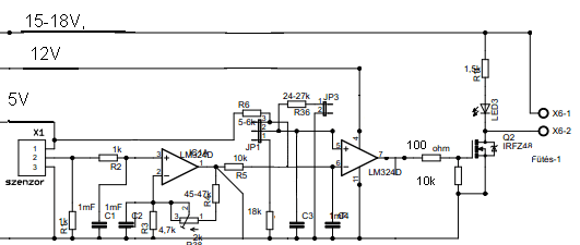
a* következő műverősítős kapcsolás javításában / finomhangolásában kérném a segítségeteket: a* neten mindenhol fellelhető PIR mozgásérzékelő kapcsolások alapján raktam össze LM324 helyett egy MCP6004-el egy alap kapcsolást. 2 műverősítőből áll, az első egészségesnek tűnik mert a kimenetén megjelenik egy ~1V körüli stabil fesz, ami az érzékelő izgatására +/- 0.1V-ot mocorog (DSO zseb-szkóppal nézve). a* második fokozat viszont fixen az 5V tápfeszre áll és nem mozdul soha... v*alahol a körítés alkatrészek méretezésével lehet a gond, vagy az IC döglött esetleg? a* tippeket előre is köszönöm! * Az én tippem, a shift gombra esne elsőre. A hozzászólás módosítva: Máj 2, 2013
Kipróbáltam, így sem működik
![]() Elnézést ha ez ennyire zavaró, rossz megszokás...
Zavaró. Ennél már csak a vesszők hiánya szokott zavaróbb lenni, azokat a hozzászólásokat el se olvasom
![]() Miért nem próbálsz bele egy LM324-et? Akkor kiderülne, hogy a műveleti erősítő különbözősége az oka a problémádnak, vagy más.
LM324-et nem talátam hirtelen itthon, ez került a kezembe... Körbenézek, hátha akad azért egy valahol...
Szia! Ha jól értem +/-5V-os tápra kellene rail to rail quad műveleti erősítő CMOS bemenettel. Jó lehet a TLC2264 vagy TLC2274. A RET-nél kaphatók, de ezek lényegesen drágábbak. Olcsóbb megoldás, ha a 74HC4052 helyett sima CD4052-öt használsz, és megemeled a tápfeszt. Ha le tudsz menni +/-2,5V-ra, akkor több és olcsóbb műveleti erősítőt találsz rail to rail kimenettel.
Találtam egy LM324-et, azzal is hasonlóan viselkedik akár 12V, akár 5V tápfesznél... 0.8V-ra beáll az első fokozat kimenete és arról kb 10%-ot ingadozik fel/le ha mozgatom a kezem az érzékelő lencséje előtt...
Megpróbáltam azt is, hogy az R7-R8-at kicseréltem egy 50K potira hogy tudjak játszani a feszosztóval - ha kis fesz kerül a 6-os lábra, akkor magas jelszinttel kezd a kimenet, ha feltekerem középállásig kb akkor átvált alacsonyra a 7-es láb, de hiába kezdem el lefelé tekerni a potit, csak akkor ugrik a 7-es ismét magas szintre ha közel 0-ra tekerem a potit... Jól értem magát az elvet, hogy az első fokozat erősíti a jelszintet, a második meg komparátorként viselkedik, és ennek az átbillentéséhez a feszosztóval úgy kellene belőnöm a 6-os láb bemeneti feszültségét, hogy az 5-ösre érkező középfesz ingadozásával már pont átlépje a 6-os láb értékét?
Próbáld már meg, hogy az R6-C6-ot sorba kötöd, nem párhuzamosan.
Szia!
Mielőtt kidobnád az erősítőket avagy tovább keresnéd őket: - Egy 1k ellenállással kösd a második erősítő + bemenetét földre. Átvált a kimenete 0V körülire? Ha igen, jól működik az erősítő. A kapcsolás úgyszólván nem tiszteséges. A második erősítő pozitív visszacsatolással rendelkezik - komparátorként működik, de a + bemenet DC szinje határozatlan.
Máshonnan kaptam a tippet, hogy miért az 5+ -ra van kötve az R6 visszacsatolás, miért nem a 6- -ra? Átkötöttem, és most mintha jobban viselkedne: ha az R7-R8 helyére rakott potit ~0.7-0.8V-ra állítom, akkor a 7-es jelszintje felmegy egy köztes magas értékre, és az 5+ lábat földre húzva a kimenete is 0-ra megy, az érzékelő előtt mozogva pedig már van érzékelhető kilengés... De úgy érzem ez még messze nem százas így - lehet a második fokozat erősítésén kellene még emelnem, hogy egyértelműbb legyen a kimenet állapota? Az összes kapcsolás amit csak találok (D203B, RE200B, stb stb) mind fix feszosztóval dolgozik ami 50%-ra van beállítva, de nálam csak akkor ad életjelet ha a fenti ~0.7-0.8V-ra tekerem...
Egy 3.3V GPIO lábbal szeretném végül olvasni az állapotát (openwrt-s routerre dugott CM109 USB hangkártya hangerőszabályzó lába - ha mozgást érzékel a rendszer, akkor lejátszik egy hangmintát)
Hello! A tipp jó volt, csak az 5-ös lábat kellett volna felcserélni a 6-ossal. Mert szerintem itt komparátorról szerintem szó sincs, a második is egy 20dB-es erősítő fokozat. Ha megcseréled a két lábat, azzá is válik. Ekkor a kimenet féltápon lesz, és ahhoz képest mozdul fel-le. üdv!
A hozzászólás módosítva: Máj 2, 2013
Átforgattam, most az első kimenete megy a 6-osra, amire visszacsatolja az R6 (most 400K) ellenállás a 7-es lábat. Az 5-ösre pedig megy a feszosztó poti. Ugyanúgy viselkedik, mint felcserélt 5-6-os lábakkal: a potinak valahol van egy olyan állása (még félállás előtt) amikor nem akad ki a magas / alacsony végállásba, és a lencse előtt mozogva van némi ingadozás a szkópon nézve, de még mindig nem igazán határozott és nem is túl érzékeny. Növeljem tovább az R6 értékét amíg kellően nagy kilengéseket látok?
A hozzászólás módosítva: Máj 2, 2013
Hello! Valami itt nem kerek. Ha a potit tekered, akkor annak feszültségét kell követnie a kimenetnek. Persze csak egy tartományban, amit a kimenet be tud futni, és az CMRR bementi paraméter megenged. Az erősítés egyenfeszre nézve egyszeres kell hogy legyen. Csak a mozgásból eredő váltót erősítheti a második fokozat. Ha ez nem így van, akkor a 10µF szivároghat, és az első fokozatból kap feszültséget a második. De nézz meg egy gyári PIR rajzot ha találsz, én ott sokkal nagyobb erősítésekre emlékszem mint 100.
Amúgy miért "szenvedsz" egy új létrehozásával. Itt a He-n is árult valaki pici modulos szenzort, rajta lencse miegymás. Annak nem lett volna jó a kimenet? üdv! Itt is sokkal nagyobb az erősítés. A hozzászólás módosítva: Máj 2, 2013
Van is ilyen modulom, de a megbízhatóságával, érzékenységével és a viselkedésével nem vagyok túl elégedett: teljesen véletlenszerű hogy 1-1 érzékelés után mennyi idő után hajlandó ismét érzékelni, néha mindenféle mozgás nélkül is bekap valami szemetet és jelez, stb...
A fresnel amit használok pont egy ilyenről származik, alá pedig valami KDS9 feliratú érzékelőt raktam ami volt itthon egy mozgásérzékelős lámpából - utóbbiról nem találtam semmi anyagot, de mivel minden más amiről van teljesen egyforma karakterisztikájú, ezért gondoltam ez se lehet olyan messze... Lencsét és érzékelőt kapok olcsón kínából, itthon veszek műverősítőt + pár alkatrész, nyák, és nagyobb mennyiségben ott tartok vele mint a kínai modullal - csak reményeim szerint ez megbízhatóbb lesz... egyszer ![]() Régebben már csináltam hasonlót: egy MCP6002 és egy PIC volt a kapcsolásban, ráadásul 2V-os környezet volt, szóval eléggé ki volt hegyezve de működött mint a svájci óra. Viszont a kapcsrajzát sehol nem találom, ezért kezdtem ismét vakon tapogatózni...
Tölts le egy TINA-t, és teszteld a szimulátorban.
Még csak letölteni se kell, van az egyik itthoni gépen, lévén hogy bátyám az egyik fejlesztője
Viszont még soha az életben nem használtam, nem igazán tudok vele mit kezdeni, a bátyám meg egy ideig még külföldön lesz... |
Bejelentkezés
Hirdetés |












