Fórum témák
» Több friss téma |
Konkrétan egy olyanra emlékszem, hogy valaki épített így, egymás tetejére stócolta fel az icket, és összeforrasztotta a lábakat. Úgy emlékszem az volt a teoria, hogy így a maradék sok pici zaj (vagy tizet rakott egymásra) kiátlagolja egymást.
Bővebben: Link Amúgy engem az audio cuccok nem foglalkoztatnak, csak gondoltam hátha van itt erre fogékony ember, aztán kiderül hogy még nem is hallott erről itt seni ? Na szép
A kimenő teljesítményt megnövelheti, de a zajt aligha csökkentheti.
A zaj nem vonható ki.
Persze, ha tudod mért kérdezed? Véleményeket olvasgattam, de elég szubjektívnek tűntek, vannak mérési eredmények is? (Vagy csak nekem rossz az angolom...) Attól, hogy én nem tudom attól még itt nagyon sokan tudhatják, csak nem olvassák ezt a topikot, illetve fontosabb dolgokkal foglalkoznak
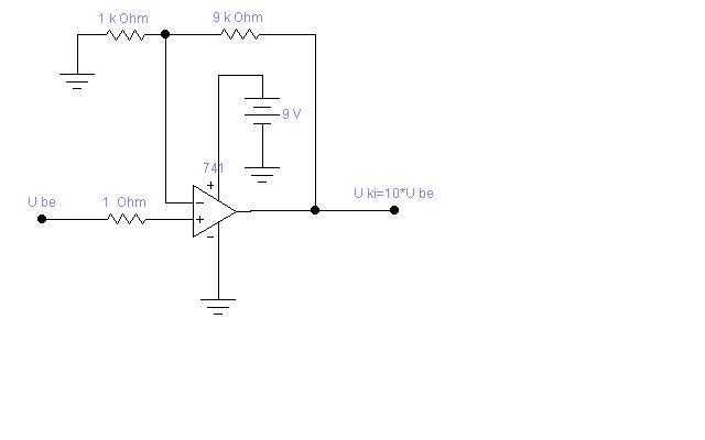
Hogy kell egy műv.erősítőnek a munkapontjait(Uds Ids) meghatározni gyakorlatilag.
Nekem egy LM354 műveleti erősítőre lenne szükségem de nem találok sehol.
Valami ötlet???
Szia. Lehet hülység mit mondok de nem irtál el valamit mert még katalógusba se kapom? És ha netalán tényleng ez van, akkor nem felel meg helyette egy ugyanolyan lábkiosztásu másik tipus? Biztos hogy műveleti erősitő, mert ami keveset kaptam ezen a néven az nem az volt, bár lehet én tévedek? Az biztos hogy az alldatasheeten nem kaptam meg igy mint műveleti erősitő. Bővebben: Link
Sziasztok!
A műveleti erősítőnél mennyi a minimális feszültség amit képes már erősíteni,illetve mennyi a max? Idézet: „mennyi a minimális feszültség amit képes már erősíteni” Típusa válogatja. Idézet: „mennyi a max?” Ahogy az előbb írtam, plusz a tápfeszültség nyilván korlátozza a lehetőségeket. A visszacsatolásnak is van köze a dologhoz.
Az adatlapjukon melyik adat vonatkozik a min ill max bemeneti feszre?
A műveleti erősítőknek nincs minimális bemenőfeszültségük, az nulla is lehet. A gyakorlatban a legkisebb használható bemenőszintet a bemeneti ekvivalens zajfeszültség és az offszet- v. hibafeszültség korlátozza. Azzal nyilvánvalóan nem megyünk sokra, ha a bemeneti szintünk 'beleolvad' a zajba, és az sem szerencsés (DC-komponens erősítése esetén), ha a hibafeszültség nagyobb, mint amivel egyébként dolgozni szeretnénk.
A maximális szintre vonatkozóan már vannak konkrétabb adatok. Általános esetben sosem adunk a tápfeszültségeket meghaladó bemenőjelet, de az még a táptól függetlenül is limitált lehet. Például megadhatják az adatlapon a két bemenőjel tartományát külön-külön, de ennél a limitnél a differenciális bemeneti feszültség maximuma (a két input között mérve) kisebb is lehet.
Sziasztok!
Nincs valakinek egy egyszerű kapcsolási rajza egy műveleti erősítőhöz? line kimenetet kelle felhangósítani vele, mert nagyon gyenge a hangkártyám kimenete! Köszi előlre is
Hali!
Gyenge? Mit akarsz hajtani róla? Szerintem szabvány vonalkimenete kell, hogy legyen...
Hello!
Hát nem mondom, hogy gyenge, csak több hangerő kell, mert még bűven bírná a cucc a nagyobb hangerőt, csak a hangváltó kicsit elhalkítja ami a vonalkimeneten van!
Egy gyors kérdés: a sima egyszerű műveleti erősítők kimenete általában nem tud tápfeszültségig kimenni, ezért célszerű a kívánt kimeneti jelnél pár volttal nagyobb tápról járatni őket. Ha én 0 - 5V kimenőt szeretnék, használhatok felemás táplálást ? Tehát mondjuk +8V és -3V ? Vagy csak szimmetrikusat szeretnek ? ( +/- 8V az esetemben )
Idézet: „Ha én 0 - 5V kimenőt szeretnék, használhatok felemás táplálást ? Tehát mondjuk +8V és -3V ?” Szerintem igen.
Udv mindenkinek!
Mar elolvastam a topicot, de sajna meg 1-2 dolog mindig nem vilagos, osszeraktam egy nem-invertalo erositest amit meg az topic elejen raktak be, leirtak, (meg amit melekeltem)de a kimeneten allandoan megjelenik a tapfesztol 1kicsit kisebb jel. NE5532, illetve LM324-es muveleti erositokkel probaltam, nem tudja vki miert van ez??? Fuggetlen attol h van e bemeneti jel vagy nincs! Meg atolvastam a datasheet-uket, de nem tanaltam meg h ezek az m.erositok mekkora feszultsegre reagalnak(vagy csak nem tudntam h melyik adatot kel nezni ) ![]() Fontos lenne h olyan 0.1V-ot mar erzekeljek, ha ezek nem erzekelik a 0.1-et, nem tud vki ajanlani olyan muveleti erositot ami mar 0.1V-ra illetve akar meg 0.05V-ra is mar reagal! Kossz a segitseget elore is. THX
Az elso kepett veletlen csatoltam, az invertalo erosites az mukodik, csak a nem invertalo nem akar, csak nem tok rajonni h miert
"Meg atolvastam a datasheet-uket, de nem tanaltam meg h ezek az m.erositok mekkora feszultsegre reagalnak"
Azért nem találtál ilyen paramétert, mert az nem létezik! A gyakorlatban nem a bemeneti feszültségszintnek van meghatározott minimuma, hanem egyéb tényezők korlátozzák a még értelmesen kezelhető jelszintet. Ilyen paraméter a bemeneti ekvivalens zaj, vagy az offszetfeszültség (utóbbinak inkább csak DC-bemenőjelnél van jelentősége). Ezért nincs olyan, hogy egy op-amp ne "érzékelné" a 0,1V-os bemeneti jelet. A neminvertáló erősítőd meg lehet, hogy azért nem megy, mert a Vss tápfeszültség 0V, és a bemenőjeled is nulla közelében van. Tehát nem az a gond, hogy a bemenőjel szintje alacsony, hanem az, hogy nem szimmetrikus táplálást használsz, pedig ilyenkor illene.
Sziasztok
Többnyire átolvastam már ezt a témát,de egy kérdésem még lenne. Ugye az erősítést bizonyos 2 ellenállás aránya határozza meg műveleti erősítőknél. Viszont rengeteg fajta ellenállás kombináció létezik a 10x-es arányra. Hogyan célszerű megválogatni őket? Konkrétan esetben, sokszor találkozom a 10K és 100K összeválogatással 10xes erősítés esetén, ez honnan jött?
Üdv mindenkinek!
1. A TL084-es erősítő adatlapját nézegetve sajnos nem tudtam a megadott adatokon teljesen kiigazodni. Pl. a táblázatban nem adták meg a nyílt hurkú erősítést, viszont a grafikonok alapján kisfrekvencián 100 V/V-ot olvastam le. Lehet ez? 2. Adott egy olyan adat is, hogy "Large signal voltage gain", amely pl. 200 mV/V tipikus. Ezt hogyan kell értelmezni. 3. Járható út-e az, hogy pl. egy négyszögjelet egy egyszerű ellenállásosztón keresztül leosztok mV-os nagyságúra és azzal táplálom a bemenetet? Sajnos nem teljesen értem, hogy a gyakorlatban hogyan méretezzük a műv. erősítőre adható maximális bemenetet, mert az én értelmezésem szerint legfeljebb a "kimeneti kivezérelhetőségi érték" / "nyílt hurkú erősítés" értékű feszültség kerülhet a bemenetre (mint differenciális fesz.) Ennél a típusnál ez ugye legfeljebb Ud=(+-) 30 V. Itt is érvényes, hogy a tápfeszültség-3V körül van a kivezérelhetőség? Köszönöm!
Némileg világossá vált a dolog, most hogy jobban átgondoltam, remélem, jól. Azért leírom, hátha valakinek ugyanez lesz egyszer a problémája. A 200 V/mV az tulajdonképpen 200000-szeres erősítést jelölhet, az erősítés-frekvenciakarakterisztika is ezt támasztja alá.
A kimeneti kivezérelhetőség (+-) 13 V. Ha ezt túllépjük, az erősítőt túlvezéreltük. Egy bemenetre a testhez képest (+-)15 V kerülhet maximum, a különbségi fesz. pedig legszélső esetben 30 V lehet, de ekkor teljesen biztos a túlvezérlés. További szép estét.
Sziasztok!
Túláram figyelést szeretnék csinálni, ebben kérek egy kis segítséget. A cél, hogy be lehessen állítani, hogy egy bizonyos söntön eső feszültségnél a műveleti erősítő kimenetén megjelenjen egy legalább 3,8 Voltos jel. A lényeg, hogy az IC (LM324) tápja stabil 5 volt, amit figyelni kell, az pedig magasabb és más föld poton van. Ahogy az a képen látszik is. Persze nem működik, azért is kérdezek, mindig maximális majdnem 4 Volt mérhető a kimeneten. (Elvileg a poti lenne az áramkorlát állítója.) Van egy másik is. Ha jól sejtem, akkor itt a kimeneten legalább 10xes erősítés lesz, amennyivel az Ube fesz magasabb a potival beállítottnál. (amennyi kijön a párhuzamos elenállásokkal) Gondolom valamit elgányolhattam, sose tudtam használni a műv. erősítőket. Köszönöm, Laci.
Közbe átmentem táps topikba kérdezősködni.
Aki tudna segíteni, inkább ott, hogy jobban egybe legyen az info így.
Sziasztok,
egy füles erősítőt építek kit formájában erre az ic-re alapozva. Nos szimmetrikus 12V+- van előirányozva, amivel kész is vagyok. A gond az, hogy a tápon üresjáratban 0,15V eltérés mutatkozik. A táp stabilizált LM317, LM337. gond ez az eltérés, vagy nem kell foglalkozni vele? illetve az 317 beállítható trimmerrel.?
Igen beállítható.
Két-két ellenállás van az LM IC körül, amivel a feszt belövöd, ezek közül az egyik ellenállást kicseréled hasonló értékű trimmer potira, javaslom a helitrimmert, és máris szimmetrizálhatod a másik oldalhoz. De ha nagyon precíz akarsz lenni, akkor a két oldalon az azonos ellenállásokat cseréld ki potikra, és akkor mindketőt állíthatod.
Abszolúte nem számít az eltérés. Az áramkör legalább 78dB-l nyomja el táp zavarait és ide tartozik az ilyen enyhe fesz eltérés is.
Nincs ember, aki képes lenne kihallani a különbséget, a beállított táphoz képest.
Működik az elv, de 20 dB zaj csökkenéshez 100db -oz kellene párhuzamosan kötni. A veszély a dologban az, ha jelentős eltérés van a nyilthurkú erősítések között, ami éppen előfordulhat, nos akkor komoly áramokkal fognak egymásra dolgozni az erősítők...
Igen, az lehet. Amire emlékszem (nem az amit linkeltem) az úgy nézett ki, hogy minden IC közé egy réz lemez volt berakva, ami mindkét oldalt kilógott vagy 2cm -t. Gondolom melegedhetett picit a cucc.
|
Bejelentkezés
Hirdetés |




Valami ötlet???






