Fórum témák
» Több friss téma |
Fórum » NYÁK terv ellenőrzése
Helló nekem ez van hozzá. A kapcs rajz oldalira figyelj .. össze keveredett.
Ha a poti bekötésére figyelsz majd (középső lett a GND), akkor jó lesz.
Viszont szerintem felesleges duplázni a kimeneti összegző erősítőt, hogy legyen két kimeneted, mivel mono az áramkör. Elég egy kimenetről a két aljzatra kivinni a kimenő jelet.
Hello! Nem nyák. De azért az mindig "jó", ha az elvi rajz nem arról szól, amiről a nyák..
De ezt a "kimenet kialakítást" én nem tenném. Mert így a két OPA tulajdonképpen párhuzamosan van. Avagy mind kettő visszacsatolása ugyan oda érkezik meg. Egy műveleti erősítő kimenete akkor indul el, mikor a bemenetei között differencia jelenik meg. Az elmozdulás addig tart, míg a bementek ki nem egyenlítődnek. De gondolj bele. Itt a nem invertáló bemenet a GND-n van. Ha az egyik OPA kimenete +12V-ra megy, és a másik -12V-ra, az invertáló bemenet akkor is 0V-on lesz. Tehát a legkisebb offset különbségre is szét "fog ugrani" a két kimenet a tápra. Ekkor milyen hangja lesz ennek? Amúgy nincsenek tápszűrő kondik, ami nem túl jó előjel.. A hozzászólás módosítva: Jún 7, 2015
Köszi a választ. A táp szűrő kondi a tápegységben lesz.
Azért csináltam két kimenetet rá, mert az egyik lenne a ,,sima,, a másik pedig egy hangszínszabályozott. (pl sub erősítőnek) vagy esetleg egy füles kimenet. Akkor átgondolom még. A potit szándékosan kötöttem így, kert így jött ki! A hozzászólás módosítva: Jún 7, 2015
Mikrofonhoz szerintem kevés lesz az erősítés. Ráadásul aszimmetrikus a miki bemenet, ami csak rövid kábellel lesz elfogadható és mikrofonhoz a TL074 zajos.
A hozzászólás módosítva: Jún 7, 2015
Hát de csak jobb mint az LM324!
Mit ajánlaná bele akkor? (valami 4 csatornás kellene)
Kisebb zajú, quad műveleti erősítőt?
Hmm... MC33079, LM387N, OP470
Az LM túl drága (úgy tudtam, nekem műveleti erősítő kell, nem végfok IC
), MC33079 nem tudok (még) smd-t forrasztani (mert csak SMD verzió van a HS-nél) , OP470 nincs a hestore-nél
Akkor ha minden igaz így már jó lesz. De egy átnézés megnyugtatna
![]() JAvítottam a trimmert. A hozzászólás módosítva: Jún 7, 2015
Nem is tudom mit mondjak. Ahhoz képest, hogy nem javítottad ki, amit itt javasoltam, nem kívánhatod el, hogy ennyiszer átböngésszen az ember egy nyákot.. Nem?
Az IC k lába között nem javitottam ki mert az nem látszik és a programban valamiért nem olyan egyszerü a vezetékezés.. A trimmert és az ellenállst javítottam át.
A hozzászólás módosítva: Jún 7, 2015
"Nem látszik?" Ha a koszos kezem zsebre vágom, akkor az sem látszik. Ezek szerint kézmosás helyett ez lenne a megoldás?
![]() Nem látod a lényeget! Az IC-k között elvékonyítottad a vezetősávot, a tisztasági köz is meglehetősen kicsi. Ha átalakítod, egy vezetősávval kevesebb megy ott el, és lesz hely bőven, biztonságosabb a nyák.. Ez a helyes szemlélet, nem a lustaság, és annak indoklására vesztegetett idő..
Értem...akkor átjavítgatom őket. Még sokat kell tanulnom
Remélhetőleg ez az utolsó. És egyben ez az utolsó kérésem az átnézésre is. Nem vagyok könnyű eset
Megcsináltam a vonalakat és a vékonyakat megvastagítottam. A hozzászólás módosítva: Jún 7, 2015
Szia, ez a kapcsolás LM324 -ekkel van megépítve?
Nem tudtam megnyitni egyik Tina -val sem az sch fájlokat, úgyhogy a nyák tervről néztem, de ott nem látható egyiknél sem, azért kérdeztem. Ha az összes led be lesz gyújtva, kb 1A áramfelvétele lesz az áramkörnek, ezzel számoltál? 74mV -onként fog egy led gyulladni és 2,96V -nál gyújt be az utolsó. Nem inkább komparátorok kellenének ezekhez a kis feszültség-különbségekhez?
Nem ez így működik van róla videó is, csak kicsit átszerkesztettem és biztosra akarok menni hogy jól csináltam e. Igen LM 324 el van megépítve.
A hozzászólás módosítva: Jún 8, 2015
Értem.
Érdekes, hogy mindenki az energiapazarlóbb megoldást alkalmazza az egyszerűbb konstrukció érdekében. Negyedannyi áramfelvétellel is meg lehetne oldani az egészet. Csak az plusz alkatrész... De tudom, most nem ez a lényeg, hanem a nyákterv ellenőrzése. A tápágban folyó közel 1A -es áramhoz szerintem vékonyak a táp fóliák. Én a LED -ek közös GND pontját és a +12V hosszú gyűjtősínjét (a 330R ellenállások alatt) vastagabbra rajzolnám. Főleg a betáp résznél, a bal oldalon. Ott folyik a legnagyobb áram.
Lehet, hogy a jpeg tömörítése miatt néz úgy ki, de a jelölt pontokon túl közelinek tűnnek a vezetősávok. A bemenet GND -je nincs bekötve.
A derékszögű vezetősávok helyett több helyen lehetne rövidebb, ferde sávokat húzni, pl. a 330R -ekre menőknél.
Helló ellenőrizné nekem valaki?
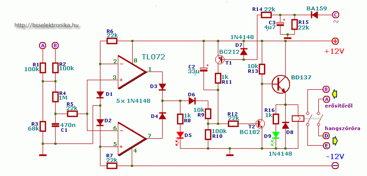
Ez egy hangfalvédelem és egy tápegység erősítőhöz. Itt a terv a hangfalvédelemről, amit egy kicsit átalakítottam egy relésre. Itt a terv amiről másoltam. (én szerintem nincs benne hiba, de jobb ha egy szakember is megnézi! ) (a tápot én találtam ki. de magától értetődik a kapcsolása.)Köszi! A hozzászólás módosítva: Jún 18, 2015
Idézet: „a tápot én találtam ki. de magától értetődik a kapcsolása.)” Hát, igen, gyönyörű zárlatot rajzoltál
Csak a tápot néztem át, jelöltem a képen.
A karikázott részeken túl közelinek találom a vezetősávokat, valamint a stabilizátor IC -k tápjának a szűrőkondijait (szintén karikázva) inkább az egyenirányító diódákhoz tedd, mert így brummot visz a tápba a pufferelés és szerintem kevés oda a 2x 100uF. A stab IC -k ki/be lábairól pedig GND -re tegyél 100nF -okat. Nyíllal jelöltem GND vezetősávokat, amiket én szélesebbre vennék. Az egyik biztit nem kötötted be, a piros nyíllal jelölt vezetősáv pedig zárlatot csinál a +/- táp között. A nagy tápod pufferelése sem jó, így brummos lesz a tápod. Csillagpontot kell kialakítani a GND -nek az elkók között, mert így, ahogy most van, a pufferelkók impulzusszerű töltőárama hozzáadódik a GND kicsatlakozásodhoz, ami bevisz majd egy nagy kerregést az egész láncba. A Graetz lábaira tenni kellene zavarszűrő kondikat is, azok lemaradtak. Elsőre hirtelen ennyi, a többit majd mások biztosan megnézik még. A hozzászólás módosítva: Jún 18, 2015
Módosítottam!
Tegnap este csináltam, (éjfél körül) és akkor jónak tűnt még! ![]() Amikor feltöltöttem ide nem is néztem. A csillagpontos GND-t ennyire sikerült megvalósítani. A hozzászólás módosítva: Jún 18, 2015
Még mindig nincs csillagpont, a GND -t hamarabb kicsatolod a végfokok felé, mint ahogy elérné a kondikat. Át kell tervezni, így brummos lesz. Van sok hely azon a panelen, gondold át újra. Én még tennék 47-100nF -os szűrő kondikat a nagy táp egyenirányítójára is.
Jobban lehetne szervezni, bekötni a csatlakozásokat, ha nem ragaszkodnál a + GND - sorrendhez külön-külön a két végfoknál. Egyik oldalon a két plusz, másikon a két minusz, köztük pedig a két GND. Ha ráírod, nem fogod elkötni. A stab. IC -k nem jók, a 7812 nem szabályzott, a 7912 -nek pedig a közepe a bemenete. A hozzászólás módosítva: Jún 18, 2015
Táp GND vezetés nem jó.
Na átgondoltam!
Határozottan jobb. Én még vastagítanék a táp sávokon, meg főleg a GND vezetősávján. Ne sajnáld a széles vezetősávokat, azokon a helyeken nagy áramok csorognak.
Akkor mutatom, reggel mit csináltam a táppal, hasonlít a tiedre. A stab. IC -k kimenetére nem kell 100uF, oda 100nF -ot és még max. egy 1µF -os low ESR kondit tegyél. A relé jobb oldalánál, a dióda mellett van egy feleslegesen hosszú, rossz helyen vitt GND fóliád, amiatt a dióda ott nyomorog a relé tövében. Kép csatolva. A GND sávokat mindenhol, ahol csak lehet, vastagabbra venném. A védelemnél is. Még a kondik alatti átkötéseket lehetne esetleg máshogy megoldani, azok elég érdekesek. Ja.. a bal alsó sarokban nem hagytál helyet a panel felfogatásnak. Elnézésed kérem, a védelem részt nem lesz időm most átnézni. A hozzászólás módosítva: Jún 19, 2015
Köszönöm az építő kritikát!
![]() Amiket mondtál (vastagítások stb.) javítom! ![]() A diódahídnál azért hagytam annyi helyet, mert hűtőbordát szeretnék majd rászerelni. (eléggé melegszik!) U.I. : Tetszik a NYÁK-od! (már majdnem műalkotás )Ment a
Sziasztok!
Egy ellenőrzést kérnék egy szakavatottól! Én már átnéztem, de tudom ha hibáztam valahol, akkor azt ugyanúgy benézem még egyszer! Elvileg minden segédlet benne van a "rar"-ban. Amiket változtattam: 1. JP9 csatlakozás helyett, egy PC-ből kioperált, USB csatlakozó került. 2. JP1 – U1 egy 3 áramkörös kapcsoló (a méret egyenlőre csak becsült, és lehet,hogy nem a nyákra kerül). 3. Az elem helyére akkumulátor kerül. A töltés ellenállása, és kondi értéke csak megbecsült. (Az akku jelen esetben csak 3,6V-os ez bőven elegendő a PIC részére 3V-ot szolgáltatni hosszabb áramszünet esetén is. (A szerepe vitatható, hiszen ha a hálózati feszültség visszatér, az óra beállítja a pontos időt a DCF-jelből. Ha van éppen vétel...) De ez még a távoli jövő!! 4. Szerintem az 5V-os stabilizálás elhagyható (nyernék vele egy kis helyet), mivel eleve stabilizált 5V-t kap. 5. S1, és S2 mérete még kérdéses, valószínű, hogy a kapcsolók nem a panelra kerülnek! Így csak forrasztási pont egyenlőre. 6. J1. U10, elhagytam. Ide jön be a plusz 5V-t. Észrevételeket, javaslatokat, és építő jellegű kritikát szívesen veszek! Köszönöm előre is a segítséget! Nem SOS kell az ellenőrzés, mivel majd csak ősz környékén tudok tovább foglalkozni vele! Szeretném addigra letisztázni. Üdv. Béla 66 A hozzászólás módosítva: Jún 26, 2015
|
Bejelentkezés
Hirdetés |





















