Fórum témák

» Több friss téma
Fórum » NYÁK terv ellenőrzése
 
Témaindító: Paso, idő: Okt 4, 2005
Lapozás: OK   140 / 202
(#) Monster02 válasza Meggyötört Pingvin hozzászólására (») Jún 7, 2015 /
 
Helló nekem ez van hozzá. A kapcs rajz oldalira figyelj .. össze keveredett.
(#) szucsistvan123 hozzászólása Jún 7, 2015 /
 
Helló! Készítettem egy tervet egy keverőről. 3 vonalbemenettel és 2 erősített bemenettel. Az egyik bemenetet feláldoztam, hogy 2 kimenetem legyen. Az LM324 -et TL074 re cseréltem. Rá nézne valaki, hogy jó e? Szerintem jó, csak biztos akarok benne lenni.
A hozzászólás módosítva: Jún 7, 2015
(#) steelbird válasza szucsistvan123 hozzászólására (») Jún 7, 2015 /
 
Ha a poti bekötésére figyelsz majd (középső lett a GND), akkor jó lesz.
Viszont szerintem felesleges duplázni a kimeneti összegző erősítőt, hogy legyen két kimeneted, mivel mono az áramkör. Elég egy kimenetről a két aljzatra kivinni a kimenő jelet.
(#) proli007 válasza szucsistvan123 hozzászólására (») Jún 7, 2015 /
 
Hello! Nem nyák. De azért az mindig "jó", ha az elvi rajz nem arról szól, amiről a nyák..
De ezt a "kimenet kialakítást" én nem tenném. Mert így a két OPA tulajdonképpen párhuzamosan van. Avagy mind kettő visszacsatolása ugyan oda érkezik meg.
Egy műveleti erősítő kimenete akkor indul el, mikor a bemenetei között differencia jelenik meg. Az elmozdulás addig tart, míg a bementek ki nem egyenlítődnek. De gondolj bele. Itt a nem invertáló bemenet a GND-n van. Ha az egyik OPA kimenete +12V-ra megy, és a másik -12V-ra, az invertáló bemenet akkor is 0V-on lesz. Tehát a legkisebb offset különbségre is szét "fog ugrani" a két kimenet a tápra. Ekkor milyen hangja lesz ennek?
Amúgy nincsenek tápszűrő kondik, ami nem túl jó előjel..
A hozzászólás módosítva: Jún 7, 2015
(#) szucsistvan123 válasza proli007 hozzászólására (») Jún 7, 2015 /
 
Köszi a választ. A táp szűrő kondi a tápegységben lesz.
Azért csináltam két kimenetet rá, mert az egyik lenne a ,,sima,, a másik pedig egy hangszínszabályozott. (pl sub erősítőnek) vagy esetleg egy füles kimenet. Akkor átgondolom még.
A potit szándékosan kötöttem így, kert így jött ki!
A hozzászólás módosítva: Jún 7, 2015
(#) steelbird válasza szucsistvan123 hozzászólására (») Jún 7, 2015 /
 
Mikrofonhoz szerintem kevés lesz az erősítés. Ráadásul aszimmetrikus a miki bemenet, ami csak rövid kábellel lesz elfogadható és mikrofonhoz a TL074 zajos.
A hozzászólás módosítva: Jún 7, 2015
(#) szucsistvan123 válasza steelbird hozzászólására (») Jún 7, 2015 /
 
Hát de csak jobb mint az LM324! Mit ajánlaná bele akkor? (valami 4 csatornás kellene)
(#) steelbird válasza szucsistvan123 hozzászólására (») Jún 7, 2015 /
 
Kisebb zajú, quad műveleti erősítőt?
Hmm... MC33079, LM387N, OP470
(#) szucsistvan123 válasza steelbird hozzászólására (») Jún 7, 2015 /
 
Az LM túl drága (úgy tudtam, nekem műveleti erősítő kell, nem végfok IC ), MC33079 nem tudok (még) smd-t forrasztani (mert csak SMD verzió van a HS-nél) , OP470 nincs a hestore-nél
(#) steelbird válasza szucsistvan123 hozzászólására (») Jún 7, 2015 /
 
Bocsi, rosszul gépeltem be. LM837. A TME árulja, de smd az is.
Itt van az MC, vagy itt.
(#) Meggyötört Pingvin válasza proli007 hozzászólására (») Jún 7, 2015 /
 
Akkor ha minden igaz így már jó lesz. De egy átnézés megnyugtatna
JAvítottam a trimmert.
A hozzászólás módosítva: Jún 7, 2015
(#) proli007 válasza Meggyötört Pingvin hozzászólására (») Jún 7, 2015 /
 
Nem is tudom mit mondjak. Ahhoz képest, hogy nem javítottad ki, amit itt javasoltam, nem kívánhatod el, hogy ennyiszer átböngésszen az ember egy nyákot.. Nem?
(#) Meggyötört Pingvin válasza proli007 hozzászólására (») Jún 7, 2015 /
 
Az IC k lába között nem javitottam ki mert az nem látszik és a programban valamiért nem olyan egyszerü a vezetékezés.. A trimmert és az ellenállst javítottam át.
A hozzászólás módosítva: Jún 7, 2015
(#) proli007 válasza Meggyötört Pingvin hozzászólására (») Jún 7, 2015 /
 
"Nem látszik?" Ha a koszos kezem zsebre vágom, akkor az sem látszik. Ezek szerint kézmosás helyett ez lenne a megoldás?
Nem látod a lényeget! Az IC-k között elvékonyítottad a vezetősávot, a tisztasági köz is meglehetősen kicsi. Ha átalakítod, egy vezetősávval kevesebb megy ott el, és lesz hely bőven, biztonságosabb a nyák.. Ez a helyes szemlélet, nem a lustaság, és annak indoklására vesztegetett idő..
(#) Meggyötört Pingvin válasza proli007 hozzászólására (») Jún 7, 2015 /
 
Értem...akkor átjavítgatom őket. Még sokat kell tanulnom
(#) Meggyötört Pingvin válasza proli007 hozzászólására (») Jún 7, 2015 /
 
Remélhetőleg ez az utolsó. És egyben ez az utolsó kérésem az átnézésre is. Nem vagyok könnyű eset Megcsináltam a vonalakat és a vékonyakat megvastagítottam.
A hozzászólás módosítva: Jún 7, 2015
(#) steelbird válasza Meggyötört Pingvin hozzászólására (») Jún 8, 2015 /
 
Szia, ez a kapcsolás LM324 -ekkel van megépítve?
Nem tudtam megnyitni egyik Tina -val sem az sch fájlokat, úgyhogy a nyák tervről néztem, de ott nem látható egyiknél sem, azért kérdeztem.

Ha az összes led be lesz gyújtva, kb 1A áramfelvétele lesz az áramkörnek, ezzel számoltál?

74mV -onként fog egy led gyulladni és 2,96V -nál gyújt be az utolsó. Nem inkább komparátorok kellenének ezekhez a kis feszültség-különbségekhez?
(#) Meggyötört Pingvin válasza steelbird hozzászólására (») Jún 8, 2015 /
 
Nem ez így működik van róla videó is, csak kicsit átszerkesztettem és biztosra akarok menni hogy jól csináltam e. Igen LM 324 el van megépítve.
A hozzászólás módosítva: Jún 8, 2015
(#) steelbird válasza Meggyötört Pingvin hozzászólására (») Jún 8, 2015 /
 
Értem.
Érdekes, hogy mindenki az energiapazarlóbb megoldást alkalmazza az egyszerűbb konstrukció érdekében. Negyedannyi áramfelvétellel is meg lehetne oldani az egészet. Csak az plusz alkatrész... De tudom, most nem ez a lényeg, hanem a nyákterv ellenőrzése.
A tápágban folyó közel 1A -es áramhoz szerintem vékonyak a táp fóliák. Én a LED -ek közös GND pontját és a +12V hosszú gyűjtősínjét (a 330R ellenállások alatt) vastagabbra rajzolnám. Főleg a betáp résznél, a bal oldalon. Ott folyik a legnagyobb áram.
(#) steelbird válasza Meggyötört Pingvin hozzászólására (») Jún 8, 2015 /
 
Lehet, hogy a jpeg tömörítése miatt néz úgy ki, de a jelölt pontokon túl közelinek tűnnek a vezetősávok. A bemenet GND -je nincs bekötve.
A derékszögű vezetősávok helyett több helyen lehetne rövidebb, ferde sávokat húzni, pl. a 330R -ekre menőknél.
(#) szucsistvan123 hozzászólása Jún 18, 2015 /
 
Helló ellenőrizné nekem valaki?
Ez egy hangfalvédelem és egy tápegység erősítőhöz.
Itt a terv a hangfalvédelemről, amit egy kicsit átalakítottam egy relésre. Itt a terv amiről másoltam.
(én szerintem nincs benne hiba, de jobb ha egy szakember is megnézi! ) (a tápot én találtam ki. de magától értetődik a kapcsolása.)
Köszi!
A hozzászólás módosítva: Jún 18, 2015
(#) qvasz2 válasza szucsistvan123 hozzászólására (») Jún 18, 2015 /
 
Idézet:
„a tápot én találtam ki. de magától értetődik a kapcsolása.)”

Hát, igen, gyönyörű zárlatot rajzoltál
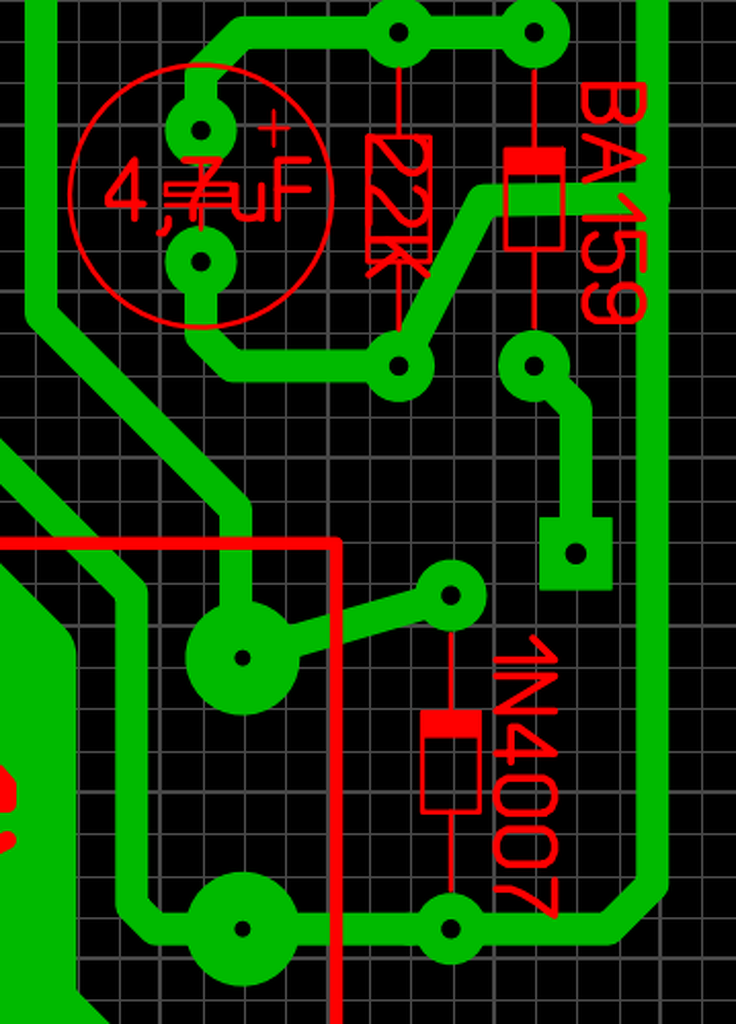
(#) steelbird válasza szucsistvan123 hozzászólására (») Jún 18, 2015 /
 
Csak a tápot néztem át, jelöltem a képen.
A karikázott részeken túl közelinek találom a vezetősávokat, valamint a stabilizátor IC -k tápjának a szűrőkondijait (szintén karikázva) inkább az egyenirányító diódákhoz tedd, mert így brummot visz a tápba a pufferelés és szerintem kevés oda a 2x 100uF. A stab IC -k ki/be lábairól pedig GND -re tegyél 100nF -okat. Nyíllal jelöltem GND vezetősávokat, amiket én szélesebbre vennék.
Az egyik biztit nem kötötted be, a piros nyíllal jelölt vezetősáv pedig zárlatot csinál a +/- táp között.
A nagy tápod pufferelése sem jó, így brummos lesz a tápod. Csillagpontot kell kialakítani a GND -nek az elkók között, mert így, ahogy most van, a pufferelkók impulzusszerű töltőárama hozzáadódik a GND kicsatlakozásodhoz, ami bevisz majd egy nagy kerregést az egész láncba.
A Graetz lábaira tenni kellene zavarszűrő kondikat is, azok lemaradtak.
Elsőre hirtelen ennyi, a többit majd mások biztosan megnézik még.
A hozzászólás módosítva: Jún 18, 2015

ved+tap.jpg
    
(#) szucsistvan123 válasza steelbird hozzászólására (») Jún 18, 2015 /
 
Módosítottam! Tegnap este csináltam, (éjfél körül) és akkor jónak tűnt még!
Amikor feltöltöttem ide nem is néztem.
A csillagpontos GND-t ennyire sikerült megvalósítani.
A hozzászólás módosítva: Jún 18, 2015
(#) steelbird válasza szucsistvan123 hozzászólására (») Jún 18, 2015 /
 
Még mindig nincs csillagpont, a GND -t hamarabb kicsatolod a végfokok felé, mint ahogy elérné a kondikat. Át kell tervezni, így brummos lesz. Van sok hely azon a panelen, gondold át újra. Én még tennék 47-100nF -os szűrő kondikat a nagy táp egyenirányítójára is.
Jobban lehetne szervezni, bekötni a csatlakozásokat, ha nem ragaszkodnál a + GND - sorrendhez külön-külön a két végfoknál. Egyik oldalon a két plusz, másikon a két minusz, köztük pedig a két GND. Ha ráírod, nem fogod elkötni.
A stab. IC -k nem jók, a 7812 nem szabályzott, a 7912 -nek pedig a közepe a bemenete.
A hozzászólás módosítva: Jún 18, 2015
(#) Alkotó válasza szucsistvan123 hozzászólására (») Jún 19, 2015 / 1
 
Táp GND vezetés nem jó.
(#) szucsistvan123 válasza steelbird hozzászólására (») Jún 19, 2015 /
 
Na átgondoltam!
(#) steelbird válasza szucsistvan123 hozzászólására (») Jún 19, 2015 / 1
 
Határozottan jobb. Én még vastagítanék a táp sávokon, meg főleg a GND vezetősávján. Ne sajnáld a széles vezetősávokat, azokon a helyeken nagy áramok csorognak.
Akkor mutatom, reggel mit csináltam a táppal, hasonlít a tiedre.

A stab. IC -k kimenetére nem kell 100uF, oda 100nF -ot és még max. egy 1µF -os low ESR kondit tegyél.
A relé jobb oldalánál, a dióda mellett van egy feleslegesen hosszú, rossz helyen vitt GND fóliád, amiatt a dióda ott nyomorog a relé tövében. Kép csatolva.
A GND sávokat mindenhol, ahol csak lehet, vastagabbra venném. A védelemnél is.
Még a kondik alatti átkötéseket lehetne esetleg máshogy megoldani, azok elég érdekesek.
Ja.. a bal alsó sarokban nem hagytál helyet a panel felfogatásnak.
Elnézésed kérem, a védelem részt nem lesz időm most átnézni.
A hozzászólás módosítva: Jún 19, 2015
(#) szucsistvan123 válasza steelbird hozzászólására (») Jún 19, 2015 /
 
Köszönöm az építő kritikát!
Amiket mondtál (vastagítások stb.) javítom!
A diódahídnál azért hagytam annyi helyet, mert hűtőbordát szeretnék majd rászerelni. (eléggé melegszik!)

U.I. : Tetszik a NYÁK-od! (már majdnem műalkotás )
Ment a
(#) Béla 66 hozzászólása Jún 26, 2015 /
 
Sziasztok!

Egy ellenőrzést kérnék egy szakavatottól! Én már átnéztem, de tudom ha hibáztam valahol, akkor azt ugyanúgy benézem még egyszer!
Elvileg minden segédlet benne van a "rar"-ban.

Amiket változtattam:
1. JP9 csatlakozás helyett, egy PC-ből kioperált, USB csatlakozó került.
2. JP1 – U1 egy 3 áramkörös kapcsoló (a méret egyenlőre csak becsült, és lehet,hogy nem a nyákra kerül).
3. Az elem helyére akkumulátor kerül. A töltés ellenállása, és kondi értéke csak megbecsült.
(Az akku jelen esetben csak 3,6V-os ez bőven elegendő a PIC részére 3V-ot szolgáltatni hosszabb áramszünet esetén is. (A szerepe vitatható, hiszen ha a hálózati feszültség visszatér, az óra beállítja a pontos időt a DCF-jelből. Ha van éppen vétel...)
De ez még a távoli jövő!!
4. Szerintem az 5V-os stabilizálás elhagyható (nyernék vele egy kis helyet), mivel eleve stabilizált 5V-t kap.
5. S1, és S2 mérete még kérdéses, valószínű, hogy a kapcsolók nem a panelra kerülnek! Így csak forrasztási pont egyenlőre.
6. J1. U10, elhagytam. Ide jön be a plusz 5V-t.
Észrevételeket, javaslatokat, és építő jellegű kritikát szívesen veszek!


Köszönöm előre is a segítséget!
Nem SOS kell az ellenőrzés, mivel majd csak ősz környékén tudok tovább foglalkozni vele!
Szeretném addigra letisztázni.

Üdv. Béla 66
A hozzászólás módosítva: Jún 26, 2015
Következő: »»   140 / 202
Bejelentkezés

Belépés

Hirdetés
XDT.hu
Az oldalon sütiket használunk a helyes működéshez. Bővebb információt az adatvédelmi szabályzatban olvashatsz. Megértettem