Fórum témák
» Több friss téma |
Fórum » NYÁK terv ellenőrzése
Át néznétek nekem, hogy jó-e? Esetleg a kapcsolásról valami vélemény? Megbízható?
Köszi! A hozzászólás módosítva: Máj 26, 2015
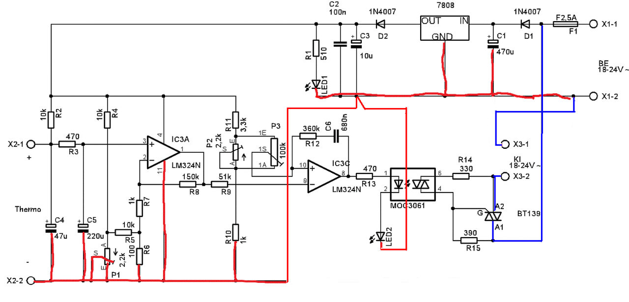
Hello! A 100µF-nak lóg az egyik lába. Az LM324-nem a 4-es lába a plusz táp, vagy is fordítva van. És az elmaradhatatlan hiba, hogy a páka 24V árama átfolyik a GND azon szakaszán, ahol a hőelem mV nagyságú feszültsége van. Az olyan mint az állatorvosi ló, melyen minden betegség megtalálható, tanítani kellene, hogy IGY NE! Egy analóg nyákot, erősítőt nem úgy kell tervezni mint egy digitális áramkört, hogy "csak valahogy oda érjen aztán jól van.." címmel..
![]() Szegény Reloop megkaparja magát, ha ezt meglátja.. A hozzászólás módosítva: Máj 26, 2015
Igen az első 2 hibát én is észrevettem a feltöltés után.
Úgy nézem, hogy a kapcsoláson is úgy van az utolsó hiba. Esetleg ha szépen megkérlek leírnád, hogy mit hova kössek, hogy jó legyen? A részben kijavított NYÁK, és csatolom az eredetit amiről másoltam: És ezt építem A hozzászólás módosítva: Máj 26, 2015
Esetleg ha egy diódát beleapplikálnék a problémás helyre az javítana a helyzeten? (ha nagy hülyeséget kérdeztem, akkor bocsi!
)
- Nem tudom hova raknál diódát, sőt a D2 diódát is ki lehet hagyni, mert arra az ég világon semmi szükség nincs. Zárd rövidre a helyét.
- A nyákot nem fogom kijavítani, de a kapcsoláson bejelöltem, hogyan kell helyesen kialakítani a test vezetéket. A lényeg, hogy a piros árara ne haladjon ugyan azon az útvonalon, ahol a kék folyik. És mind kettő, a lehető legrövidebb útvonalú és a lehető legvastagabb vezetősáv legyen. - Egyébként mi a fenének ebbe LM324, mikor kettő OPA van használatban és egy LM358 pompásan megteszi a dolgát. A hozzászólás módosítva: Máj 27, 2015
Rendben! Áttervezem! köszi a segítséget!
Sziasztok!
Átterveztem egy régi erősítőmet, megnéznétek rendben van-e? Köszönöm!
Sziasztok. Szerintetek ez így életképes? A CD Ic-s fetes rész kipróbált működő rész, az 555-el lett kiegészítve. A cél az, hogy a folyamatos 3Hz-es üzem legyen felváltva kapcsolgatva.
A FET-ek középső lába nincs bekötve.
Azt tudom odamegy majd a fogyasztó. Plussz idő közben észrevettem, hogy az 555-ös rész és a fetes rész test pontja nincs összekötve azt javítottam.
Hello! Nem nyák.. Én nem alkalmaznák még egy teljesítmény fokozatot, és az 555 is felesleges.
Ha ilyen lassú a jel, akkor nem kell két párhuzamos inverter, és a maradékkal inverterrel előállítanám az 555 jelét, és azzal kikapcsolnám mind két Fet-et.. De remélem nem tényleg a két Darin közé gondoltad a terhelést, hanem a plusztáp és a Drain-ek közé külön-külön..
Heló. Igen a plussz táp és a Drain közé. Ebben a formátumban életképes lehet a dolog? Tudsz javasolni egy helyet ahova illik ez a téma? Köszönöm.
Tekintve, hogy nem írtad mi is ez, de valami villogóra hajaz. Led-es villogóknak meg van több topikja pld..
Üdv!
Nos most van egy másik terv ami elméletben jó de szintén át kellene nézni...Csak egy sima 40 ledes kiv.jelző szűrő panel nélkül. Meg tudnád nézni nekem? Előre is köszönöm
Hello! Egy nyák ellenőrzéséhez, minimum kér dolog kell.
- Kapcsolási rajz, amihez viszonyítani lehet. - Látható áramkör. Mert én pld. a Proteuszt nem használom..
Hello!
Sajnos hozzá való pontos nyák tervet nem találtam, de mivel egy kaptafára épül a multkorival, ezért szerintem ugyanaz is, különbségben csak néhány ellenállás értéket találtam.
Alkatrésztemető?
Egy bargraph ledsor és egy mikrokontroller nem lenne jó helyette? Esetleg LCD, VFD? Persze értem én, hogy 40 led, de tényleg ez a cél? Abszolút csak érdekel.
A bargraph nem tetszik annyira, és a mikrokontrollerekhez nem értek
A célom az lenne hogy minél nagyobb legyen és minél látványosabb. És persze szépen, rendezetten nézzen ki.
- Ha már egyszer az IC jobboldalán ott a jó megoldás, akkor miért nem használod a bal felén is azt. Szimmetrikus nem de bár?
- Az nem túl szép.mikor egy végfok kimenetén közvetlen van rajta egy dióda kondival. A 12ohm inkább ezekkel kellene lenni sorba áramkorlátozásnak, mert az IC bemenetén már semmi értelme nincs annak. - Attól óvakodni kell, hogy bementi feszültségként nagyobb legyen a jel, mint a 12V táp. Mert az, az IC-k tönkremenetelét okozhatja. Amúgy az érzékenység kb. 3V lesz. A végfok várhatóan ennél többet ad le. Ki fogja azt leosztani - csökkenteni? A hozzászólás módosítva: Jún 5, 2015
Köszönöm a tanácsokat meg fogom fogadni. A bemenő jel csökkentését milyen módszerrel célszerű megoldani?
Ez sem tetszene?
Azért a pénz sem mindegy mennyiből jön ki
Ez igaz. Én jobban kedvelem a hagyományos VU méteres kijelzést - most rendeltem meg álmaim kijelzőjét. Valóban nem olcsó.Sztereo VU méter.
Ez nem is drága. Én pedig a látványra megyek, mert sötétben a hagyományosat nem látni, ezért a házibulikon meg a ledes a jobb. Ez a kettőt egyesíti..viszont ez tényleg drága
Az enyém is háttérvilágításos, csak a fotó nem olyan. Abban meg nem akadályoz meg senki, hogy ledre cseréljem a backlight izzót. Az ebay egyébként időnként drágább: ennél
PLd. egy feszültségosztóval. Mondjuk egy 10kohm-os trimmer a bemeneti 8,2k helyett..
Valóban....hát köszönöm szépen a segítséget,ha kész lesz talán feldobok pár képet
Mégegyszer köszönöm
Mégiscsak gondom akadt...bemeneti 8k2 helyett.....pontosan melyik helyett kell berakni?
Pedig nem nehéz kitalálni..
Nagyon szépen köszönöm a segítséget. Megrendelem a hozzávalókat még ma
|
Bejelentkezés
Hirdetés |










A célom az lenne hogy minél nagyobb legyen és minél látványosabb. És persze szépen, rendezetten nézzen ki. 







