Fórum témák
» Több friss téma |
Fórum » NYÁK terv ellenőrzése
Szia! A Quad405 témában számtalan jobbnál-jobb NYÁK-terv található, azokon láthatod hogyan kellett volna megtervezned. Amikor tervezni kezdesz legyen az első lépés az áramkör neve + PCB Google keresés! Bővebben: Link
A hozzászólás módosítva: Máj 4, 2016
Köszönöm a válaszokat.
Úgy terveztem, hogy legyen hely a BD-k közelében. Valahol csak időtöltés volt, nem akartam mások tervei után dolgozni. Gondoltam, hogy több száz, ha nem ezer terv van világszerte, hiszen nem egy mai kapcsolásról beszélünk. Függetlenül nem bánom, sőt, lehet valaki fel tudja egyszer használni a rendezetlen verziót.
Sziasztok!
Szeretném kérni a segítségeteket, eme nyákterv ellenőrzésével kapcsolatban. Az eredeti terv innét származik. A cikken leírt hibát kijavítottam. Az áramkört kiegészítettem egy stabkockával, és egy kapcsolóval. Továbbá itt ott változtattam a vonalvezetésen is. Remélem nem kötöttem el semmit, de az ördög nem alszik.
Szia!
Én még most se tudok rájönni, hogy ha valaki tervez egy áramkört ahol elvileg ő mondja meg, hogy melyik láb mit csináljon, minek tervezi olyanra hogy keresztbe kasul menjenek a vezetők a lábak között A hozzászólás módosítva: Máj 7, 2016
Hello! Én ugyan nem nézte meg mi hova van kapcsolva, de azért ez nem egészen így van.
Egy mikrokontroller portlábai elvileg több funkcióban univerzálisan használható, de azért vannak hardver megkötések is, ahol egyes funkciók, belső modulok, csak egyes lábakhoz tartoznak. És egy programozó, saját életét sem keseríti meg azzal, hogy összetartozó vezérlő lábakat "szétszórja" a portok között a nyáktervezés kedvéért.
Elkészítettem egy lehetséges NYÁK tervet Skori egyik vezeték nélküli mikrofonjához.
A tekercsek elég távol vannak egymástól? Minden észrevételt szívesen fogadok.
Szia!
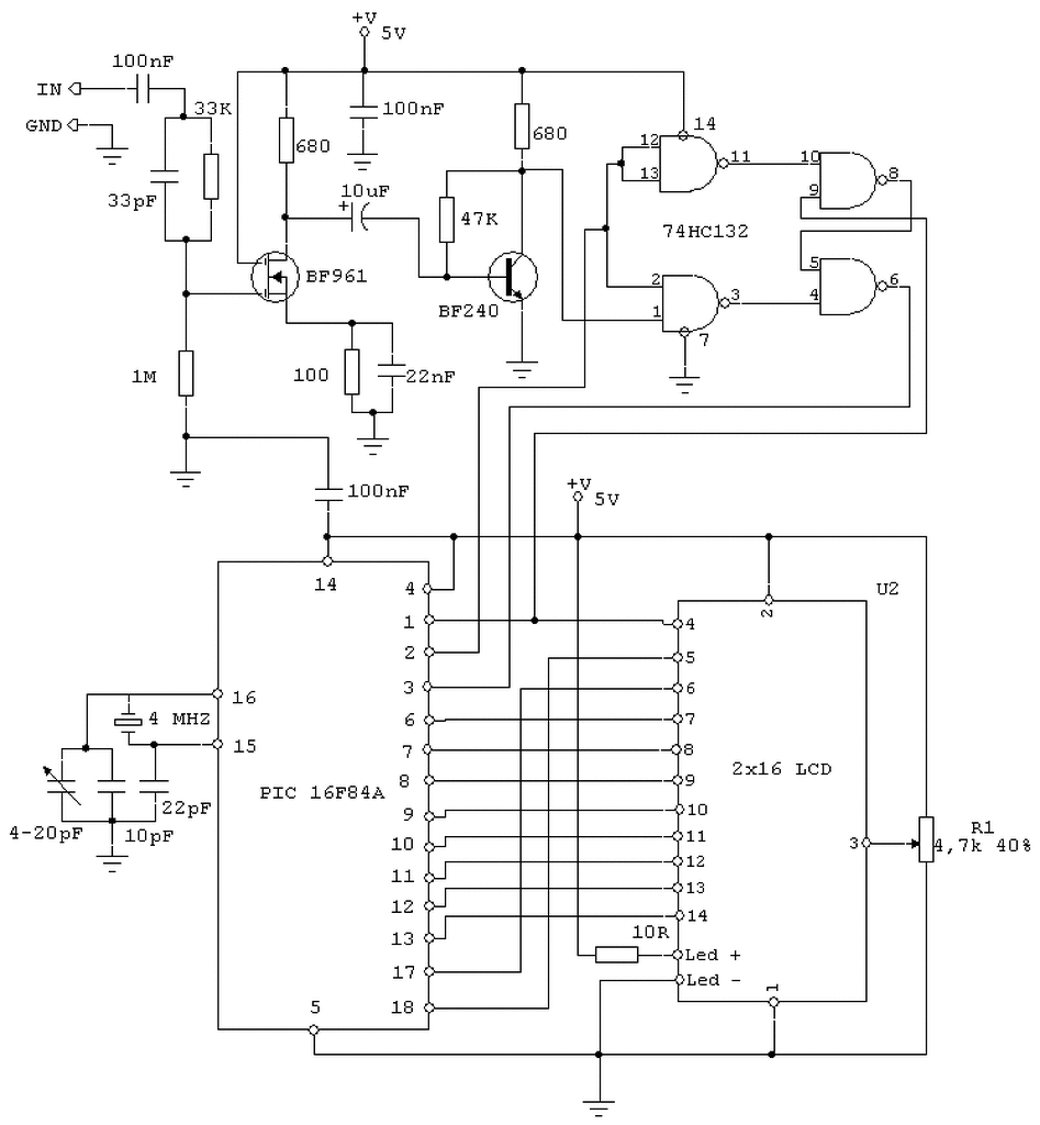
Szerintem meg egy lcdnek nem kell speciális láb, és jelen esetben ha az lcd nem lent hanem fent lenne, akkor csak egy pár lábszám felcserélésével 100X egyszerűbb nyákot lehetne tervezni. És nem kellene a pic lábai között sem bujkálni. Alól a kijelző csati helyén meg simán lehetne a másik ic, ha már úgy is oda megy minden lába... Kvarc meg a pic bal oldalára.
Szia!
Noss én ebbe nem mennék bele, valami oknál fogva ez ilyen lett. Nekem sem tetzik az, hogy a kijelzőt nem lehet rendesen ráilleszteni a panelre. Kijelző/ tüskesor/ nagy légüres tér/nyák forrasztási oldala/nyák alkatrész oldala. De nem is ezen kell rágódni valamiért ilyenre lett tervezve és kész a kérdés az az, hogy van-e benne esetleg hiba...
Ez abban az esetben igaz ha olyan LCD-t használsz aminek nincs saját meghajtása.
Viszont ebben az esetben a kontrollernek tartalmaznia kell ezeket a portokat
Hello! Írtam, hogy nem néztem a rajzot, mert nem szeretem, ha csak a lábszámok szerepelnek benne, porta/LCD bit nem. De ezért csak általánosságban írtam, hogy nem mindig lehet a nyáktervet a nyák célszerűségének "alá rendelni". És a programot a változtatásnak megfelelően át kel írni. Ez a tudás nincs mindenkinek a birtokába, főleg ha csak egy hex van és forrás file nincs is.
A hozzászólás módosítva: Máj 8, 2016
Sziasztok szeretném ha átnéznétek ezt a nyáktervet. Köszönöm.
Szia köszönöm egy részét én is észre vettem. Amúgy kialakítása mijen?
Sziasztok légy szíves nézzétek meg még egyszer, hogy sikerült e jól kijavítani a hibákat.
Köszi előre is.
Hello!
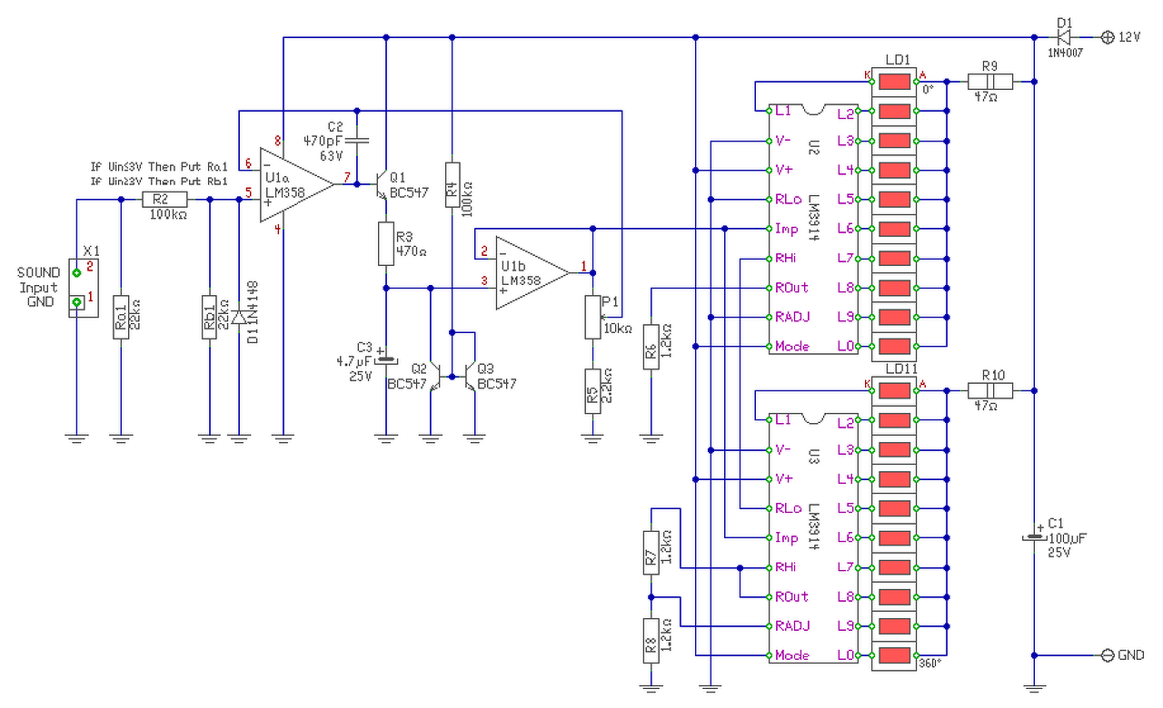
- A tranyók bázisellenállását kár volt a bal sarokba kipasszírozni, mert most már ott van a 12V az LM358 8-as lábánál. És a dióda mellett az átkötés helyére is be lehet rakni. - A 3914-ek plusz tápfeszültségét is meg kellene vastagítani, mert ugyan akkora áram folyik benne, mint a GND vonalon. (Egyébként célszerű lett volna tervezésnél elfordítani a nyákot 90 fokkal, mert a képernyő keresztbe széles. Nem kellene ide-oda tologatni a rajzot, hogy lásd mi hova megy.)
Nekem ez volt az első nyáktervezésem kapcs. rajzrol. Remélem fog működni.
Így már elfogadható? Illetve működő képes lesz?
Igen remélhetőleg jó lesz. De ha megnézed, a plusz tápot átkötés nélkül is oda lehet vezetni a 358-hoz, a 470ohm-ot megkerülve. ÉS a tranyót is felette meg lehet fordítani, hiszen a táp ott van a jobb és baloldalán is. És akkor a bázist nem kell a két lába között átcibálni.
Minél egyszerűbb egy nyák, és minél nagyobbak a tisztasági közök, annál biztonságosabb az áramkör és könnyebb legyártani.
Sziasztok megnéznétek ezt nekem? Nem vagyok biztos magamban.
Szia! Sok újdonságot nem tartalmaz, a trimmerekhez hozzá tudsz majd férni?
Szia örülök, hogy itt vagy persze állók lesznek és felülről igen.
Még áramköri szinten nem tisztáztuk a kapcsolást emlékezetem szerint, itt csak annyit jegyeznék megy, hogy a műveleti erősítő kimenetén elég 1db soros 100Ω-os ellenállás, neked így kettő is van.
Igen javításra szorul, elírás 0 ohmos ellenállások lesznek átkötésnek.Ezek lennének a "végfokok, vagy leválasztók nem tudom, hogy hívják őket pontosan", ők hajtanák az erősítőket.
Ilyesmire gondoltál?
Az szeretném kérdezni, hogy a GND-ket össze kell e kötni a táp panelon, hogy meglegyen a csillag pont?
Hogy érthető legyen, minden egység külön panelon lenne, persze az öcsisen kívül. Ezért kábelek fogják a kapcsolatot létrehozni egymás közt.Bővebben: LinkGondolom így később egyszerűbb egy-egy földet le vagy felhelyezni.
Az dönti el mely pontokon csatlakozzanak a GND-k, hogyan tudod a földhurkot kikerülni. Valahol elkezdtük egy tömbvázlat rajzolását, javaslom ott dolgozzuk ki a megoldást! Félek a NYÁK-terv készítéstől még elég messze jártunk, bár a gyakorlás sosem árt.
Ugye a csillagpont az lenne, hogy minden föld egy pontba fut össze?A kérdésem az, hogy valóban mind? Vagy vannak ki és bemeneti földek amik nincsenek mind két végüknél lekötve, csak egy vége van a jelvezetéknek földre téve.
A jel és a tápföldet ha csak lehet elkülönítjük, a továbbiakban a földhurok kiküszöbölése határozza meg a teendőket.
Tehát kell egy pont ahova a jelföldek összefutnak és osztódnak? Külön a tápföldtől?
|
Bejelentkezés
Hirdetés |













