Fórum témák
» Több friss téma |
Fórum » NYÁK terv ellenőrzése
Ennek a témának nincs véletlenül külön téma vagy fórum? Nem szeretnék megint piros fejlécet kapni.
Úgy emlékszem a Bemenetválasztó témában kezdtük, de a Földhurok téma szintén alkalmas lenne.
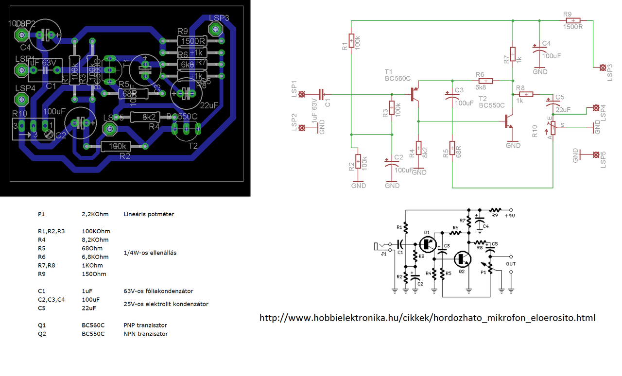
Sziasztok! Egy mikrofon előerősítőt szeretnék készíteni! Találtam egy kapcsolási rajzot amit megcsináltam eagle-ben, esetleg valaki le tudná ellenőrizni nekem a dolgokat? Szerintetek jó az alkatrészek elrendezése? Kitöltsem a területet a ratsnets paranccsal, hogy a vezetősávok között GND legyen? Itt az eredeti cikk
Köszönöm a segítséget!
Értem én, h eredeti cikk, de a kimeneti poti nekem elég furcsa.
"Felfelé" tekerve csökken az erősités, miközben zárjuk rövidre a kimenetet?
És ha a potit megfordítom?
müxik ez valakhogy.
Én az E pontnál megszakitanám a potit. tehát csak a föld és R5 közé tenném.
Ja, és az biztos hiba, hogy az R5-nek 150Ohm nak kell lennie, nem pedig 1,5k .
A hozzászólás módosítva: Máj 17, 2016
Igen, tényleg!
Köszönöm, berendelem az alkatrészeket és megépítem! Köszönöm a segítséget!
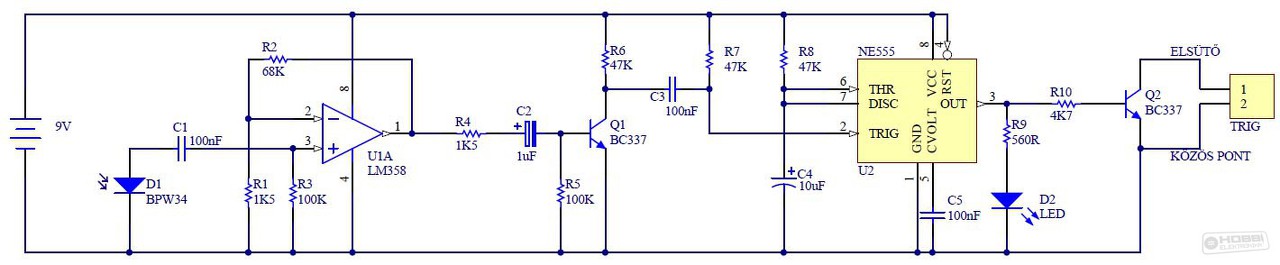
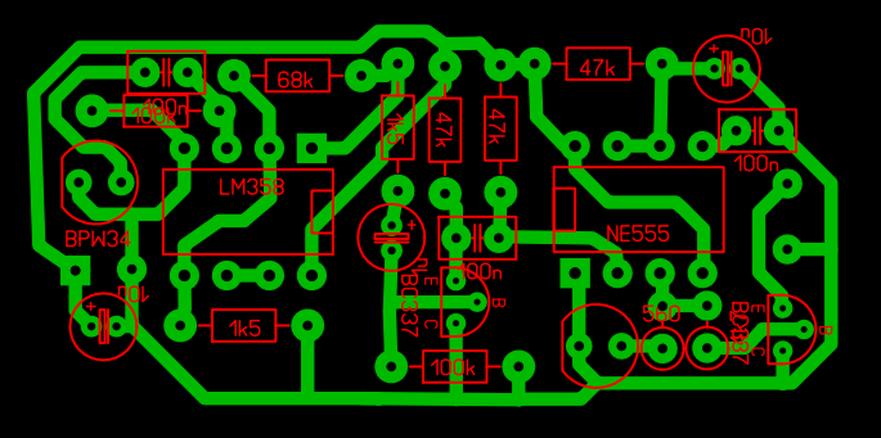
Nem tudom mire kell, de esetleg fontold meg ennek megépítési lehetőségét is. Többen mérőerősítőként is használják. 6. ábrán van a rajz, és pl. én is készítettem hozzá paneltervet.
A hozzászólás módosítva: Máj 17, 2016
Az a helyzet, hogy a Beag akt-408-as keverőmmel nem tudok rendesen mondjuk felvételt készíteni, a beag md210 mikrofonommal, így korábban a keverő elé kötöttem egy mikrofon előerősítőt, amit aztán a line bemenetre kötöttem, és így elég használhatóan működött, csak aztán ki akarom cserélni a panelokat mert elég zajosak. Meg igazándiból monoba érdemes csak gondolkodnom a keverő miatt. Esetleg elkérhetem a paneltervedet? Annyi, hogy valahogy egy potméter kellene nekem a kapcsolásba, mert sajnos a keverővel nem tudok szabályozni hangerőt, egy csatornát leszámítva, illetve csak a kimenetet tudom még
Gyakorlatilag ugyanaz a két kapcsolás, ez utóbbi esetén kéttranziszoros áramgenerátor a munkaellenállás. Kétségtelen, picit jobb. És megerősít abban, h. a potméter az előbbinél helytelen bekötésű.
Az AKT -nak azzal a mikrofonnal jónak kellene lennie. Jó a kábeled, amivel csatlakozol a keverőbe? Ez a mikrofon (és a keverő is) szimmetrikus jelátvitelű, két eres, (plusz árnyékolás) kábel kell hozzá. Azzal mennie kell rendesen. Ha az általad feltett kapcsolást fogod használni előerősítőnek, akkor asszimmetrikusan tudod csak bekötni a mikrofont, ami rontja a zavarvédettséget és szerintem nem lesz kisebb a zaja, leginkább azért nem, mert az AKT bemenetein van egy-egy illesztő trafó, ami az impedancia illesztésen kívül fel is transzformálja a jelet.
A hozzászólás módosítva: Máj 17, 2016
Az a helyzet, hogy nekem az akt elég lelakott állapotba van, de a gimibe is bevittem ahova járok, és ott sem akart működni
Elvileg a 3p din szabvány szerint kötöttem be, úgy, hogy a középső csúcs a föld, az 1 jelet pedig rákötöttem a másik két csúcsra, de se itt, se ott nem akart működni. Vonalbemenetre kötve valami minimális jelem van, de az bőven kevés. Igazándiból nekem elég lenne a mono jel is. A aszimmetrikus bekötésnél nem úgy van, hogy 2 gnd és 1 jel? pl itt. Én mikrofonkábelnek sima 2 eres, 1 ér +árnyékolt kábelt használok. Annyi baja van még az akt-m nak,hogy valamiért, az 1;2;4 bemeneten a tolópotival nem tudok hangerőt állítani, ezért kellene olyan kapcsolás amibe poti is van. Persze, lehet, hogy jobb lenne egy keverőt építeni, vagy venni, de egyelőre most ezzel kell gazdálkodnom... Az akt tudtommal asszimetrikus, és frekvencia osztó van benne, szóval egy áll sztereo keverő. Nem? :S
Csináltam szimmetrikus csatlakozót, és működik vele! A hangminősége mondjuk olyan vasútállomásos bemondóra emlékeztet leginkább. A 2,4 bemeneten nem tudom szabályozni a potival a hangerőt, az 1-es bemenet pedig csak zúg. A 3-ason viszont jól működik. Milyen hülye vagyok, még a mikrofon adatlapja is írja, hogy szimmetrikusan kell bekötni... Tudsz esetleg segíteni, hogy mi lehet a keverő nyűgje? Át menjünk a megfelelő topikba?
Ki kellene más mikrofonnal is próbálni, hogy azzal milyen a hang, ez lehet a mikrofon hibája is.
Ha nem szabályoz a poti, akkor azt kell kimérni, cserélni, ne építs új keverőt emiatt.
Oké. Kipróbáltam másik két mikivel is, azzal elég jó volt, szóval a keverőnek ez a része elvileg jó kéne hogy legyen, márcsak a potik körül kellene szétnéznem... Van valami ötleted, hogy hol kezdjem?
Mérd ki a potikat...
Jelenleg ez a helyzet... olyan mintha fordítva lennének bent, vagy nem is tudom. Az 1-e csatorna sistergésének megtaláltam az okát, egy vezeték levált az illesztő trafóról.Annyi van még, hogy az utolsó potit, amivel a kimeneti jelszintet lehet állítani az összes csatorna esetén kicseréltem, jobb híjján lineárisra, de az rendben működik...
A hozzászólás módosítva: Máj 17, 2016
Nekem úgy rémlik, hogy ennek a potinak nem a középső lába volt a csúszka. Kövesd már vissza valamelyiket egy rajz alapján. Nagyon régen javítottam sokat belőle, most az ugrott be, hogy a poti máshogy van bekötve, de nem vagyok benne biztos. Ellenőrizd már le.
A hozzászólás módosítva: Máj 17, 2016
Van belőle nekem egy pár megörökölt, szóval szétszedtem egyet, a középső láb a csúszka, nem tudom a képen mennyire látszik.
Látom, akkor rosszul emlékeztem. De talán volt ebből más bekötésű is...
Nézd meg a panelen a jó potinál, hogy ellenállásmérővel mérve hogy változik az ellenállása a csúszka tologatásakor. Ha a rossz csatornában nem, vagy nem úgy szabályoz, akkor valószínű, hogy hibás, vagy nem bele való a poti.
Az a helyzet, hogy az 1-es csatornán 14k körülit mérek, a 2-es csatornán 110k körül, a 3-ason (10k, ez a jó csatorna), a 4-esen 20k körüli értéket. Kiműtöm a potikat, megnézem a hátukon milyen értékek vannak feltüntetve.
Kivettem, az 1-es csatornáról a potit, azon így nagyjából 12-14k-t mérek. A 2-on szintén :/
Van valami ötleted, hogy mi lehet a dolog oka?
Sziasztok szeretném ha ezt a quad tervet le ellenőriznétek nekem.
Köszönöm szépen.
Üdv!
Valaki rá nézne nekem erre a tervre? Előre is köszönöm!
Hello! Cseppet átrajzolgattam, mert látom szereted elkomplikálni a dolgokat. De vannak hibák is.
- A tranyók kollektor-emitterei fel vannak cserélve. - Ha nem muszáj, nem húzunk sávokat az IC lábai között. - A kimenti tranyónak emitter e nincs a GND-re kötve. - Az IC lábait érdemes megnagyobbítani, stabilabb lesz tőle a nyák. - A tápfesz vonalakat is érdemes a lehető leg vastagabbra tervezni. - A tápra mindig érdemes egy szűrőkondit tenni, akkor is ha ellem a táp. - Az Ic (OPA) nem használt erősítőit érdemes "hatástalanítani". Az invertáló lábat a kimenetére kötni és a neminvertálót valahova bekötni. (Itt pld. a másik bemenetére kötöttem, de csak a nyák célszerűsége szempontjából. De ez sem tilos.) - Amikor mindenki-mindenkivel már helyesen össze van kötve, célszerű átnézni, mit lenne célszerű áthelyezni. Hol lehetne a kerülgetéseket lerövidíteni stb..
Heló!
Köszönöm szépen! Rengeteget próbáltam már tervezni, általában jók is szoktak lenne, viszont nagyon csúnyák! Soha nem sikerül szépre.
Én sem tudok szép nyákot tervezni. De gyakorolni kell. Ez olyan mint a kötés, kézimunka.
A "szépség" ott kezdődik, hogy rend van a panelen. Elsőként használj nagyobb raszterhálót (pld. 1,27-eset) és a letett alkatrészeket igazítsd a hálóhoz. Mindjárt nagyobb rend lesz. Sokkal nehezebb viszont a tervezésnél az áram útjának figyelembevétele, hogy elkerüld az egymásra hatásokat földhurkot. Ott néha kompromisszumokat kell kötni. De itt még szinte nincs ilyesmi, de az már feltételez áramkör ismeretet is. A hozzászólás módosítva: Jún 9, 2016
|
Bejelentkezés
Hirdetés |










