Fórum témák
» Több friss téma |
Fórum » NYÁK terv ellenőrzése
Egy számot azért küldhettél volna, mert engem is érdekelne az idevágó szabvány (ha van honosítva egyáltalán). Sokszor kínos, hogy pont azok nem férnek hozzá, akiknek a leginkább kellene... Mert az MSZT-től is szám alapján vásárolhatok, de honnan tudjam, hogy vonatkozik-e rám és melyik? Nekem is van egy gyártmányom és ezzel megy el a legtöbb idő, hogy a termékre vonatkozó szabványokat összeszedegessem. Fizetnék is érte, ha tudnám mit kapok, minden szabványt pedig kicsit luxus lenne megvennem.
Köszönöm mindenkinek a kimerítő választ amit eddig kaptam.(_)A távolságot mindenki számára megnyugtató módon fogom változtatni.(_)Amúgy igazatOK van!(_)Mind kettővel egyet értek.(_)Szerintem is sokkal biztonságosabb lesz így.(_)Még egyszer köszönöm! Amúgy reloop észrevételén kívül mindent rendben találtatok?(_)Nagyon amatőr vagyok és egy ilyen projektet nem volna jó kétszer csinálni ha nem muszáj.
Javaslom eme pontok pontos tanulmányozását, hogy pontosan tudd melyik pont vonatkozik rád. XXII. Beragadt a billentyű?! Ne használjunk túlzott írásjeleket. A gondolatunk után nem kell ezer pont........... és nem kell a kérdés után ezer kérdőjel sem. Ugye??!?????!???????!??!?? A hozzászólás módosítva: Ápr 30, 2016
Szia az LM1036-os panel a táp segéd panelról kapja a szűrt stabil 12voltot mert külön trafó állítja elő a sima 12 voltot meg a relék 5 voltját.(_)Viszont így lehet,(_)hogy nem kellene még egyszer szinte ugyan az az LM-es panelon igaz?(_)Ezt most vettem észre!
A hozzászólás módosítva: Ápr 30, 2016
De ha nem okoz gondot akkor akár maradhat is.
Az nagyon szerencsés ha az LM1036-nak teljesen független tápja van, de ennek a saját tápnak a GND-jét ne kösd össze közvetlenül semmivel, csak vezesd oda! Az LM1036 panel bemenetén lévő GND csatlakozási lehetőséget vidd a bementi csatlakozókhoz és a RIAA korrektor jelföldjéhez, a kimeneti GND-jét pedig az öcsipanelek jelföldjéhez.
Látszólag ezek mind a testen vannak, de a testvezetőben futó olyan áramot mely az aktív elemek működtetését szolgálja igyekszünk különválasztani a jelföldtől, mert a zavarok könnyen hozzáadódnak.
El ne felejtsem megerősíteni azt a korábbi álláspontomat, hogy a RIAA korrektort közvetlen a bementi csatlakozóhoz telepíteném és a hangszín panel NE5532 műveleti erősítőjét pedig oda ahol bejövő jel elhagyja a reléket. Minden centiméter magas impedanciás vezetősáv gyűjti a zavarokat!
A panelbe ott vidd be a tápot ahol az fel lesz használva, méltatlanul szeli át a paneledet teljes hosszában. A bemenetválasztós témában a tömbvázlatnál akadtunk el, azon rámutatnék még pár fontos áramköri fogásra, illetve a kompresszoros kérdésed is lóg a levegőben.
Szia a RIAA dolgot még értem,megpróbálom azt is öcsisen besuvasztani a relé elé közvetlenül.(_)Viszont a LM1036-os panelt azt mondod szedjem szét ne hagyjam úgy ahogy ti terveztétek vagy csak forgassam át?(_)Megpróbálok egy tömbvázlatot csinálni mijen programmal szoktátok az ilyet megrajzolni?(_)Jó a Paint is?
A hozzászólás módosítva: Ápr 30, 2016
Az LM1036 és a mellette lévő műveleti erősítő fizikailag elkülöníthető egymástól, bővebbet tényleg egy blokkdiagram-on kéne megbeszélnünk.
A Paint tökéletesen megfelel erre a célra. Az aktív egységek egy-egy dobozt kapnak, beleírod a funkciót és vonalakkal összekötöd őket.
Ez volna a vázlat kb. Remélem érthető.
Bocs mindenkitől az írási problémákért, megpróbálok figyelni...!KÖSZ.
Ebben a témában csak kimondottan a NYÁK-kal foglalkozunk, az áramkört tervezzük meg itt!
Szia ilyesmire gondoltál?
Sziasztok köszönöm, hogy levettétek a piros fejlécet, nagyon gáz volt. Megpróbálok figyelni az írásra.
Kaptam egy visszarajzolt Alkotó-s féle nyáktervet (ST151). Én nem találtam benne durva hibát, de szeretném ha ránéznétek. Eredetileg 2 pár tranzisztorosat kerestem, de ez is jó. Személyre szabnám az alkatrészek méretei alapján , csak addig nem állok neki míg biztosra nem tudom, hogy jó -e a terv.
Mivel a végtranzisztorok a költségesek, és azok mérete adott, javaslom megfontolni a rendelkezésedre álló alkatrészek esetleges félretételét. Ezek helyett, célszerű lehet azt a pár forintot rászánni a kész panelbe illeszkedő "normál" alkatrészekre.
Egy-két eltérő méret esetén jobb választás lehet a panelhez igazodni, mint az egyedi alkatrészekhez.
Köszönöm válaszod.
Ha sajátomról lenne szó, nem is lenne kérdéses. De mivel másnak készül, így adott dolgokhoz kell viszonyulnom. Lenne egy előerősítő kapcsolás, reloop féle. Több szem többet... Nem találtam a paneltervben hibát, de lehet csal a szemem. Csatolom. A hozzászólás módosítva: Máj 3, 2016
Sziasztok.
Na elvesztetem a szüzeségem a nyák tervezést illetöen, kérdés milyen tórzszülemény várható belöle. Kérném egy hozzáértő vizsgálatát. Köszönöm.
Van egy nyáktervem ehhez a kapcsoláshoz, előkeresem. Amúgy nem láttam benne elkötést, de azért várd meg a többiek válaszát is.
Szia!
Elkötést én se találtam benne, de ha ezt nyákra tervezed elkészíteni akkor sajnos a nyák fele üres marad. Törekedj a négyzet vagy téglalap formák valamelyikének az elérésére, mert így sok nyák és vegyszer feleslegesen el lesz használva. Dobozolásnál se mindegy mekkora az akkora..
Még mindig nem értem. Akárkinek is lesz, pár tíz Ft alkatrész miatt határozottan nem célszerű koncepciókat kitalálni.
A jó panelt nem áttervezni kell, hanem elfogadni, és igazodni hozzá. Már csak az a kérdés, jónak gondolod-e a tervet.
Ez az első komolyabb basszus után szépen sorba kilövi s tranyákat, utána meg a hangszórókat jelen helyzetében
Üdv!
Az Alexander áram visszacsatolt erősítőnél találkoztam olyan utánépítővel, aki a működés zavarairól számolt be. Mivel pápább akart lenni a pápánál, áttervezte a nyákot és nem is lett jó. Nem elkötés, hanem egyebek, gerjedés, torzítás miatt. Tekintve, hogy egy igen magas színvonalú erősítőről van szó - alkatrész elhelyezés miatt. Érdemes megbecsülni a tapasztalt Kollégák által kidolgozott kifogástalan áramköröket, pcb-t. Szerintem...
Köszönöm mindenki válaszát. Sokan írtatok, ezért nem címeztem.
Sikerült meggyőznöm az Úriembert, így marad az eredeti terv. A hozzászólás módosítva: Máj 3, 2016
Üdv
Elkötés? azt mirre érted? Magyon kezdö vagyok
Sajnos magyar nyelven nem találtam meg, de angolul olvaható: Bővebben: Link
Szigetelési távolság kalkulátor A hozzászólás módosítva: Máj 4, 2016
Szia!
Elkötés: "a kapcsolási rajztól eltérő alkatrész összekötés". Magyarul, ha nem oda kötöd ahova kell.
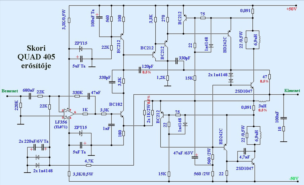
A nap folyamán ~11 óra alatt, készítettem egy lehetséges NYÁK tervet Skory Quad 405-ös kapcsolása után. Akinek van ideje, kedve, legyen szíves nézzen rá. Egyenlőre az lenne a lényeg, hogy sikerült -e hibátlanul összehuzaloznom. Érdekesen jelöltem az induktivitásokat, de remélem felismerhető. Sok munkám van benne, megosztom a nyers, rendezetlen verziót is, hátha valakinek jobb ötlete lenne.
A huzalvastagság nem végleges. Mellékelem. A hozzászólás módosítva: Máj 4, 2016
Szia!
A 2db BD242C nek is a fő hűtőbordán kell lennie a 2 fő végtranyó közelében, ezért szerintem felesleges átnézni mivel ha áthelyezed a tranyókat úgy is minden máshol lesz.. a két BD242C középen a 2 nagy tranya a hűtőborda szélén. |
Bejelentkezés
Hirdetés |








Szerintem...






