Fórum témák
» Több friss téma |
Fórum » NYÁK-tervező programok
Megnyitod a DipTrace PCB Layout részét(valójában ez a számunkra legfontosabb része, az áramkör tervező).
A Place Component fül alatt (balról majdnem legfelül) a Filter OFF-ot kinyitod és beírod a Name alá DO-214, vagy cap, változtasd meg a keresési feltételeket pl. All Libraries, ha nincs elsőre találat. Ha talált egy rakással, kijelölöd az elsőt és a billentyűzet lefelé (vagy felfelé) mutató nyilaival keresed a számodra megfelelőt, vizuálisan alul a sarokban követheted.
Hála és köszömet!
Ígéretes. Már csak az az "apróság" van hátra hogy melyik a nekem megfelelő amit keresek... Sajna nekem a Diptrace 4.2 van és nem is hasonlít arra amit küldtél. A kondiknál pl 6.3x8 mm van megadva a RET-nél, de ilyen nincs a listában, csak 6.6x6.6h7.9.Ez lenne az? Vagy a jelölés miyen mértékegységben értenő? Négyzetméter/köbliter?
AxBxL szerintem. Nálam így néz ki.
LinuxMint 20.2 alól használom(+Wine), de gondolom ez nem befolyásolja a kinézetet.
Megpróbálom másként is bemutatni (szinte ugyanaz).
Nagyon köszönöm!
Bocsánat, kissé ideges vagyok mert a napokbn telepítettem a DipTrace-t és napok óta küzdök vele. Elég frusztráló hogy a kereskedők nem képesek valami egységes egyértelmű jelölést használni. Itt van pl DO-214 esete. Addig amíg nincs a fiókban a dioda nem tudom megtervezni a nyákot mert nem tudom hogy mekkora lesz. Vagy a DO-214 nem is olyan egyértelmű? Akkor mi van a soklábú alkatrészekkel? De ha itt is lenne, minden alkatrészt külön-külön le kell mérni? Mem kéne nekik szólmi hogy 2021-et írunk? A hozzászólás módosítva: Nov 26, 2021
Megnézed a gyártó adatlapján a méreteket
![]() Amúgy meg ha do214, akkor ismert a mérete, mert "szabványos" pl: https://www.google.com/search?client=aff-maxthon-maxthon4&chann...ackage Nálam nem szokott gondot okozni a tokozás, sokszor hiába van ott a könyvtárba az adott alkatrész, a könnyebb kézi forrasztáshoz sokszor áttervezem nagyobb pad-ra, nagyobb furatra, vagy smd IC-nél hosszabb pad-ra még ha 100 lábú is Akkor tudom hogy az olyan formájú ahogy én szeretem, belemegy a furatba a láb, tuti jó, minthogy a libraryban elcsesztek valamit és mégse olyan az sdkártya mérete... Sokszor gyorsabban kész az új alkatrész, minthogy guglival próbálkoznék készet/megfelelőt találni
Ezt nézd meg. Tehát a DO214 több méretben is létezik.
Nem a DipTrace-nél vannak lemaradva, elég jól frissülnek, és ha még azt is hozzáveszed, hogy ingyen kapod... Szabvány? Íiiigen, de melyik? Ha küldesz egy üres levelet(akkor már tudom az email címedet), küldök egy NYÁK tervet, a szemléltetés végett.
Igen van A, B meg C méret, az adatlapból az is kiderül.
Nem vonom kétségbe hogy én vagyok tudatlan, de valaki elmagyarázná értelmesen hogy hogy kell a DipTrace autorouterét beállítani? Valami oktató video esetleg egy értelmes leírás sokat lendítene a helyzetemen. Amit a neten (youtube) találtam azzal nem vagyok kisegítve, mivel nem értem hogy mit mond, csak rángatja az egeret és néha kattintgat valahova, aztán meggomdolja magát....
Pl a mellékelt képet hogyan kell értelmezni? Azt értem hogy egy táblázat, csakértelmezni vagyok képtelen hiába a kísérletezgetés, csak még összébb zavar.... . Addig sejtem hogy a Defaut ostályba tartozó netre kéne érvényeslni a máshova be nem sorolt netnek, de most deha pl a Class2 osztályba megadok n paramétrt ami ellentmond a defaultnak nelyik fog érvényeslni és milyen sorrendben?? Csak kapkodom a fejemet és ne értem... Lehet hogyaludni kéne de annyira bosszant hogynem értem hogy képtelen vagyok rá. Már több napom és éjszakám ment el rá, de csak azt értem hogy nem értem. Hogy jn össze az autorouter és a DRC? Közösen használják? Átveszi a sémafileból? Akkor mi értelme beállítani ha a következő mozdulattal felülbírálom (ha tudomásul veszi, az eddigi tapasztalat szerint csak részben) Ennyire el van bonyolítva vagy én vagyok nagyon elmaradva? Minden segítséget köszönök! (ui: tudom, egy bejegyzés egy kérdés, de azt se udom hogymit nem tudok, így nem tudom a kérdést sem megfogalmazni)
Ez a lap az egymáshoz való távolságokat definiálja (minimum érték)
trace-trace trace -via Igy tovább ahogy a sorok oszlopok metszése mutatja.. Nem a legegyszerűbb és nem a legelterjedtebb programmal dolgozol.
Ennek a hozzászólásnak ehhez a mondatához:
Idézet: „Használhatna mindenki altiumot.” Nagy valószínűséggel azon múlik mennyire terjed el egy-egy program használata, hogy az mennyire fedi le a többség igényét. Tehát egyáltalán nem a legtöbbet tudó lesz a befutó, hiszen erre aligha van szüksége a használóknak. Talán a legjobb példa erre az Sprint Layout, ami távolról sem ígér sokat, de amit nyújt, azt nagyon-nagyon jól, emberközeli módon, olcsón, és a maga módján nagyon hatékonyan teszi. Az Eagle (ami szerintem a legelterjedtebb paneltervező), egy nagyon erős középút. Már nagyon sokat tud, de még nem esik át a ló túloldalára, tehát akár a félprofi területeken is helyt tud állni. (Számomra egyedi a logikája, ezért a használatát mindenképpen tanulással kell kezdeni.) Nekem az is szokatlan, hogy amikor valaki eldönti mit szeretne használni, akkor miért dönt pl. az Altium, DipTrace, Orcad és hasonló programok mellett. Nem azt vitatom mennyire jók ezek, hanem mivel kevesen használják, ezért nehéz segítséget kérni, nehéz elsajátítani a használatát.
Azt, hogy egy áramkörtervező programot hányan használnak, nehéz megmondani. Ha én például DipTrace-t használok mert "az áll kézre" annak ellenére, hogy kipróbáltam a Sprint Layoutot, az Eagle-t, Tangót és KiCad-ot is, egyáltalán nem nézem le az utólag említetteket, mert tudom komoly programozói munka áll mögöttük. Ha a nagy NYÁK gyártók kérdést intéznének az ügyfélkörhöz, hogy ki mivel tervez, szerintem meglepetések lennének egyesek részére, még az is lehet,hogy olyan tervezőprogramok is említésre kerülnének amiről még nem is hallottunk. Ha országokra lebontva tennék közzé az eredményt, az is sok furcsaságot tartalmazna.
A DipTrace honlapot üzemeltet, ha kérdése van valakinek a fórumán kérdezhet,jelentheti az általa vélt vagy valós hibákat,vagy ajálhat újabb funkciókat, sajnos csak angolul (GoogleFordító), de gondolom más tervező programok megalkotói is segítenek ha mód van rá. Személy szerint nem hiszem, hogy az Eagle volna a legtöbbet használt, de ennek ellenére az elsők között lehet.
Személy szerint a Protel valamelyik első verzióját használtam (1994-es) egészen addig amíg tudtam, de az ha jól emlékszem már w7 alatt sem akart menni a 10-en meg biztosan nem megy, kellett valami alternatíva. A SL lett a befutó, mert nagyon egyszerű a használata, nem mellesleg én szeretem ha egy szoftver magyarul kommunikál velem, ezért a napok, hetek helyett percek alatt megtanulható a használata. Lehet hogy az Eagle sokaknak megfelel, én 3 perc alatt kaptam tőle sikítófrászt és töröltem is le, mert két alkatrészt sem tudtam letenni és összekötni vele ennyi idő alatt.
De mivel az egyszerűbb dolgokat szeretem, és egyébként is ritkán használom, nekem már az SL fejlesztése sem jött be, sokkal gyorsabb nekem az 5 mint a 6, és utóbbi vagy bug-os is, vagy gyárilag ilyen nem tudom, de iszonyúan idegesít benne pl. az, hogy nem lehet egy alkatrészt 1 raszterral odébb tenni csak akkor, ha ráközelítek a területre. Ha nem, akkor egyszerre kettőt lép, akármilyen finoman próbálom is húzni. Az 5 ilyet nem csinál. Ahhoz meg ugye nincs szüksége az embernek semmi extrára, hogy évente megrajzolok benne 3 nyákot, kinyomtatom és levasalom. Ha nem bonyolult akkor gyakorlatilag egyetlen napba belefér az egész, a rajzolás, a nyomtatás, a vasalás és maratás, vagyis a teljes nyákkészítési folyamat.
Az én hibám, elnézést.
Az egyetemen tango-t és p-cad-ot, orcad-et használtak és megtetszettek. Mivel én voltam ott a wc-s néni, smartwork-al kezdtem. Aztán valami protelt használtam, Májki-félét, aztán dxp-t. Szeretem a szépet, mert az előtt ülök naphosszat és nem mindegy mit nézegetek. A legtöbb program ronda felülettel rendelkezik. Persze, van aki szebb nyákokat készít egyszerűbb programokkal, mint én. Nem kell kihasználni az extra funkciókat, én sem teszem.
Ha valaki a win10 alá keres komplex tervezőt - schematic és PCB egyben - akkor tudom ajánlani a National Instrument Multisim - Ultibord programját.
Én ezt használom sok éve - valahol a 8.x környékén szálltam be - és a 14.3 verziója már csak win 10, win11 alatt fut. Szerintem jól tanulható és nagyon profi PCB-ket lehet tervezni vele - mindenféle grafikák és egyéb feliratok tehetők fel - viszonylag könnyű új alkatrész kapcsolási rajzát és footprint-ét hozzáadni (annyira támogatja, hogy a két programnak saját varázslója van az új alkatrész létrehozásához) és én pl. az alaktrész és a saját adatlapja alapján rajzolom az új komponenst. Az általad összegyűjtött alkatrészek ki exportálhatók, ha új gépre akarod feltenni a programot és használni a már berajzolt dolgaidat. Valamint a schematic-ból egyetlen mozdulattal kitolhatók a felhasznált alkatrészek egy Excel file-ba, hogy csak le kelljen menni vele a Lomex-be... A nagy cégek komplexebb programokat használnak - pl a Zukken-t - mert ott számos egyéb automatikus funkció is kell ami egy amatőr felhasználásnál nem játszik - pl.: BOM létrehozása az SAP felé, stb...
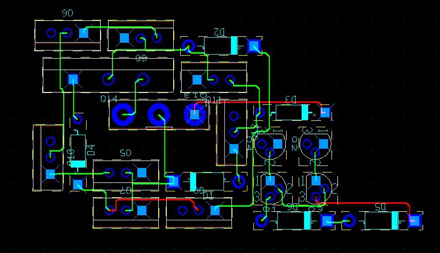
Erről írhatnál bővebben. Régóta használom a multisimet áramkörszimulációra, arra nagyon jó is. Ez az ultiboard funkció is nagyon jó lenne, hiszen csupán egyetlen kattintás és kész a nyákterv a kapcsolási rajzból a hosszadalmas kézi rajzolgatás helyett. Csakhogy nekem ez nem tűnt ennyire egyszerűnek. Már ott baj van vele, hogy azt mondja nekem, hogy ő bizony néhány alkatrészt valamiért nem tud átvinni, ami azért is nagyon érdekes, mert pont ugyanolyanok mint a többi. Tehát van mondjuk 30 ellenállás, amiből 20-at áttesz a maradék 10-et meg nem tudja.
A másik, hogy hiába egyetlen kattintás a nyákterv, ha abból egy krixkrax lesz (lásd kép). Ha meg nekem kell ugyanúgy kézzel helyre tennem minden egyes alkatrészt akkor ugyanott vagyok mintha kézzel rajzolom meg a nulláról.A másik dolog nem ide való, de ha már itt vagyunk. Nekem a 14 vagy a 14.1 van már nem emlékszem. Volt egy régi w10-em amin nagyon jól működött. Aztán lett egy sokkal frissebb w10-em (új telepítés, a microsoft honlapjáról) amivel már nem egészen akar úgy működni ahogy azelőtt. Ugye, néha kiáll a szimuláció bizonyos hibákkal, amit aztán a beépített convergence assistant az esetek többségében ki tud javítani, néha nem. Na de nálam most az van, hogy jön ez a tranziens idő hiba amit egyáltalán nem tud kijavítani akármeddig szöszmötöl is vele. És olyan áramköri rajzokról van szó, amiket előtte 2 nappal (vagy 2 hónappal) még normálisan tudott futtatni. Ha az asztalon a fájl tulajdonságainál megadom hogy win8 módban induljon el a program, na akkor lefut ugyan hiba nélkül a szimuláció, cserébe az ötödére esik vissza a sebessége. Ebből én azt szűröm le, hogy ezzel a win10 kompatibilitással azért még vannak gondok. Vagy, az én gépem/szoftverem tér el a nagy átlagtól.
SL6-ban nyilakkal is léptetheted a kijelölt alkatrészeket föl-le-jobbra-balra egész raszter lépésekkel. Ha plusz egy shiftet is nyomsz mellé, akkor fél raszter lépéssel, ha ctrlt nyomsz mellé, akkor 1 tized raszter lépésekkel. Talán az 5 ben is benne volt már ez a funkció.
Mielőtt átlövöd a kapcsrajzot a nyáktervezőbe ellenőrizni kell, hogy minden alkatrésznek meg van-e a footprint-je adva.
Ha bármelyik hiányzik akkor nem hajlandó letenni az alkatrészt, mert nem tudja, hogy mit tegyen le. Pl. az ellenállásokat egyszerre is megadhatod, hogy milyen tokot tegyen le rájuk. Sajna az auto-rout valóban "buta", de sajna ez pl. a Zukken-be szintén mindenhol javítani kell kézzel a tervet.
A win10-11-hez módosította az NI a programot (ver.:14.3).
De keress priviben és szívesen segítek ha gondolod - és ha tudok....
Üdv!
Nincs valakinek információja a Mentor Graphics Integra Station által használt .txf fájl formátumról? Én még magáról az Integra Station-ről sem találok semmit.
Ha szeretnéd megnyitni akkor a GRS500 CADView jó eséllyel kezeli.
Ha mást szeretnél akkor kicsit bővebben...
Konvertálni szeretném ezeket a fájlokat általunk használt formátumra. (GenCAD)
Próbáld megnyitni a GR500-al és rajzold le újra.
GenCAD kimenete sem sok szerkesztőnek van...
Hát... Az újrarajzolás szóba sem jöhet, mivel sok rétegű, bonyolult rajzolatú panelekről van szó.
Másrészt a számítógép éppen arra van, hogy a hosszadalmas és lélekölő munkát átvegye az embertől. A CAD fájlok konvertálása pont egy ilyen feladat. Ehhez elég jó dokumentációk léteznek az ismert formátumokhoz: GenCAD, GenCAM, ODB++, Gerber. (Bár ez utóbbi nem CAD, hanem CAM formátum)
Ha minden igaz, a KiCAD tud GenCAD-be exportálni. Viszont a txf fájlt nem hiszem, hogy megnyitja.
A gerber már egy olyan kimeneti formátum, amiben nagyon sok információ elveszett, pl. fogalmad sincs belőle az alkatrészekről, szóval abból hiába is próbálnád automatikusan visszakovertálni a rajzokat. Esetleg, ha megosztasz velünk egy olyan txf fájlt, amivel gond van, akkor tudnánk vele "játszani", hátha valami úgy nyitja meg, hogy utána emészthető formába ki lehet rakni belőle...
Jogi okok miatt nem szeretném megosztani a fájlokat.
Sikerült találni valakit (a megbízó cégél), aki küzd az ODB++ exportálással, de még nagyon nem tökéletes a dolog. A korrekt ODB++ konvertálása GenCAD-be már nem okoz problémát.
Ennek örülök
![]() Most viszont kiváncsiságból ránéztem a gencad - re és mintha ismerné a txf-t. ha igazat mondanak Mentor Graphics Integra (txf) Mi volt a probléma ?
Az első mondatod nem egészen világos; a GenCAD és a TXF az két formátum, nem valami program. Nálunk a GenCAD-et a GenRad áramköri teszterek és a repülőtűs teszterek használják. Szóval nem hobbi felhasználásról van szó, hanem ipariról.
A probléma egyébként nem oldódott meg teljesen, mivel az Integra Station nem egy mai darab és (állítólag) nincs beépített GenCAD vagy ODB++ exportálási lehetőség, így csak TXF-fel és Gerberrel tud szolgálni, ami nekünk nem jó. Nem tudom, hogy az ODB++ konvertálást mivel csinálták, de az eredmény nem lett kielégítő, viszont a szükséges információk benne vannak. Most az ODB++-ban lévő hibákat próbálom javítani (saját programmal), hogy abból korrekt és szabványos GenCAD-et csináljak. Ez sem olyan egyszerű, de megoldhatónak látszik.
Nem foglalkoztam mélyebben a GenCAD-el, de azért mielőtt írtam utána néztem / olvastam
![]() Látogass el ide A megoldás meg itt van.
Konkrétan az a gép, amihez kellene, az nem kezeli a TXF formátumot, de gondolom hogy mire gondolsz. A többi gépen lehet olyan szoftver, ami exportálni is tud, vagy lehet hozzá letölteni. Holnap majd beszélek az illetékesekkel. Köszi szépen!
|
Bejelentkezés
Hirdetés |










A másik, hogy hiába egyetlen kattintás a nyákterv, ha abból egy krixkrax lesz (lásd kép). Ha meg nekem kell ugyanúgy kézzel helyre tennem minden egyes alkatrészt akkor ugyanott vagyok mintha kézzel rajzolom meg a nulláról.







