Fórum témák
» Több friss téma |
Sziasztok!
Nem láttam ilyen témát,ezért nyitottam meg ezt (remélem nem fogják ezt a topicomat is bezárni ).A kérdésem a következő: Lehet-e olyan nyomkövető félét csinálni ami 1 jelet add le a vevőnek ami egy iránytű féle (egy olyan iránytűre gondoltam amin van négy led az egyik az északi másik a déli...és így tovább)és megmutatja hogy merre van az adó? remélem érthető voltam az ötleteket előre is köszönöm
Hi!
Éppenséggel lehet, de nem egyszerű. Ha az adó és a vevő "látják" egymást (tehát nincs semmilyen akadály a kettő között), akkor az adó egy erős IR led (néhány kHz-en), a vevők pedig fototranzisztorok. Amelyik fototranzisztor kapja a legerősebb jelet, az lesz kb. irányban. Rádióval nehezebb megoldani, irányérzékeny antennákkal pl., de a rádiótechnikához nagyon nem értek, így ebben egyelőre nem tudok segíteni.
Nem semmi a kérdés...
Az érdekel, hogy merre van a jelforrás, vagy még azt is szeretnéd tudni, hogy milyen irányban:É, ÉK, stb....
Ha már az irány megvan, akkor egy iránytűt ráintegrálva a kész kütyüre már meg is van oldva az É-D probléma...
Van elképzelésem, de még nincs konkrét kívánság...
A ledeket is kapcsolni kellene ám, égtájnak megfelelően... csak iránytű kevés: ...amin van négy led ...
Szia!
Hegymászóknak gyártanak ilyet,lavina vészjeladó és vevő hozzá-az pont ilyen ahogy leírtad. Amikor valakit betemet a hó és mielőbb elő kell kotorni. A hatótávolsága ugyan párszáz méter,tehát nem James Bond készlet
Én olyasmire gondoltam hogy ha mondjuk ÉK van az adó akkor 2 led világítana, ha É van akkor csak egy led...de nem is iránytű lenne hanem hogy előtted vagy balra van(...) az adó tőled.A méret meg az "energia ellátás" még nem számít hiszen lehet rajta finomítani...viszont a hatótáv legyen min 10-20m.Amúgy az infrás megoldás jó lenne csak annak kicsi a hatótávja és nem megy át a falon.
Üdv:Andrew93 :wave:
Olyanra gondoltam mint amit ha6pc mondott csak azt kéne olcsóban megcsinálni....
Hi
Már a "Ki gyárt nekem kis méretű rádiós jeladót?" topikban volt ilyen jeladóról szó,hogy a vevővel(egy sima rádió)be tudjuk mérni az adó helyzetét,csak nem voltak külön feltételek,hogy az adó irányát is ki tudja mutatni A topikban a második hozzászolásban van egy link,ami sajnos már nem müködik,de a tartalmát akkoriban lementettem,mert megszeretném én is valósítani ha valakit érdekelne nézze meg a "csatolmányokat" (az ottlévő link a 2 db fájlt tartalmazta) ugyan én nem teljesen oldottam meg a problémát,de segítettem egy könyebb változattal
Ahogy néztem sajnos nem lehet az irányát meghatározni....így nem jó :no: .....
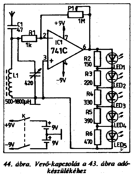
Valamilyen hosszúhullámú(kh,rh) jelforrás irányát két ferritantennával-amelyek egymással 90fokot zárnak be-lehet meghatározni
"goniométer", DL4YHF, Kodolányi Gyula: Rádiónavigáció
Kapcsolási rajzod van?
Nagyon megköszönném...Andrew93 :wave:
Ha kidolgoznék ilyen eszközt,akkor lenne.
Bocs,gondolkodni mindenkinek magának kell. Én is vagyok olyan lusta,mint TE.
Nem csak lustaság, hanem mindent egyszerre akarás!!!
És az ilyet mi nem szeretjük az oldalon! Hány féle robotot akarsz még 2 nap alatt építeni???
Szia
Tudom!!! "ugyan én nem teljesen oldottam meg a problémát,de segítettem egy könyebb változattal"
én is láttam
a "követő robot"vagy valami ilyesmi neve volt a topic cimének,benne hőfelismerő/követő robot készítéseAmugy ti töröltétek,vagy már "lement" a topic címe a bal oldali listán?
Bonyolódik a téma....:
de nem is iránytű lenne hanem hogy előtted vagy balra van(...) az adó tőled Akkor pl. a vevő helye le van rögzítve?... mert csak akkor van értelme ennek a mondatnak. Nem a legolcsóbb, de a gyakorlati kivitelezéshez inkább használnék egy pár lebutított PMR-t, ami ugyis elég gyenge, de épületen belül még jó is a célra ( cca. 4.000 Ft..), aztán nincs freki-probléma. 446.006,25 MHz-től 8 csatorna van és nem engedélyhez kötött. A vevőre oldalról jól leárnyékolt 3 elemes Yagi-antenna az irány miatt, vagy egy pici "lavór " a sajátjára. A rádió egy tárcsán lenne forgatható, amin egy darab mágnes lenne, ami az alaplapra szerelt reed-reléket kapcsolgatná. Így csinálhatnál annyi "irányt", amennyi tetszik, ha pedig iránytűvel "bekalibrálnád" az északi irányt (alaplap), akkor égtáj-helyesen működne. Az adó mikibemenetére meg olyan elektronikát tennél, ami megfelel az izlésednek (bip-bip v. akármi...).
Az égtáj lényegtelen...
Úgy gondoltam ahogy a rajzon van(elég hülyén sikerült )
Megérte a fájlokkal trükközni?
A képet átNEVEZÉS helyett átkonvertáltam! 580K->13K
jól van!nem tudtam :no: bocsi.....
De ezek lemaradtak,és nem tudom hogy kell konvertáli! -- Konvertáltam én. Topi.
Ha valki elmondaná azt megköszönném! :yes:
Javaslom ezt a kis csucsu programot: Bővebben: Link
Beépül a windows-zos context menübe, és a képfájlra jobbgombbal kattintva máris konvertálhatsz!
Hell!
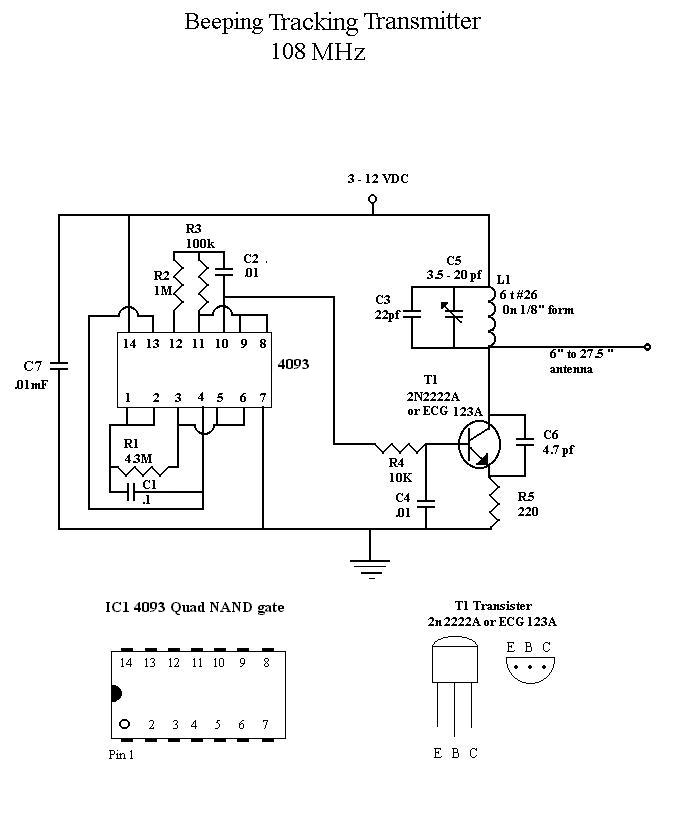
Én találtam egy kapcsolást merő véletlenségből ami a hosszúhullámon üzemel és sztem kíváncsiságból meg is építem, mert egy délután simán össze lehet dobni (elektronikában jártasabbaknak még rövidebb) és érdekes lehet. Üdv.: Mzolee
Szia!
Megépítem és majd mondom az élményeket .Szerintetek az jó lenne ha az adó egy hangszóró lenne ami ultra hangot sugároz a vevőn meg lenne 4db mikrofon és amelyik mikrofon a legjobban érzékeli annál gyullad ki a led,ha meg kettő ugyan úgy érzékeli a akkor az ott lévő két led gyullad ki egyszerre.Szerintetek jó lenne ?Előre köszönöm a válaszotokat :wave: |
Bejelentkezés
Hirdetés |












