Fórum témák

» Több friss téma
Fórum » OBD (autós) készülék
Lapozás: OK   20 / 60
(#) Makita hozzászólása Márc 13, 2009 /
 
Sziasztok!

Épített már valaki Citroen Xsara2-höz ilyen csatlakozót?
Meg tudnátok mondani melyik vált be a legjobban?
Valamint, hogy melyik programmal használtátok?

A válaszaitokat előre is köszönöm!
(#) Hari1231 válasza masi1 hozzászólására (») Márc 15, 2009 /
 
Vaazze! Megnéztem a címet amit irtál. Már egy jó pár éve foglalkozom diagnosztikával, de ezt a progi csomagot mág sose láttam! ...de nagyon érdekel! Megpróbáltam letölteni, de nekem nem sikerült! Egyébként van "Uniscan/Euroscan 1.83-am, de ez aprogi már sokkal jobbnak tünik!
(#) masi1 válasza Hari1231 hozzászólására (») Márc 15, 2009 /
 
nekem is innen sikerült csak:Bővebben: Link
De ha jol látom dolgoznak az eredeti linken megadott rapidos filék is.
(#) Hari1231 válasza masi1 hozzászólására (») Márc 15, 2009 /
 
Néztem-néztem. ...de sehogy se akaar lejönni nekem. Nagyon bafax vagyok én ezekkel a letöltésekkel!
Viszont itt a UNISCAN 3 ! ...igaz ez a demoja.
Viszont itt meg meg lehet venni! Igaz 399 USD, de szerintem ennyit simán megér!
(#) Dudus válasza Hari1231 hozzászólására (») Márc 15, 2009 /
 
Ez egy fantom cég! Vladimir Bogdanov ellen több nemzetközi feljelentés van pillanatnyilag is! A termék nem létezik, innen-onnan ollózta össze a weboldalon szereplő cuccokat!

Sokan pórul jártak már!!!
(#) masi1 válasza Dudus hozzászólására (») Márc 16, 2009 /
 
Kösz "Dudus".Ezek szerint sajnos ami olcso az nem müködikPedig keztem örülni, hogy milyen olcsó a szoft és a mérőkábelek minden Európai gépezethez (oroszhoz is). Nem az elavult UNISCAN-t sajnálom, hanem az OBD,VAG ,USB-SCOP szoftokat(hardverrel eggyüt).Viszont érdemes megnézni ezt a linket is:Bővebben: Link
(#) mrlax hozzászólása Márc 22, 2009 /
 
Üdv Mindenkinek!

Hatalamas fába vágtam a fejszémet és megköszönném ha valaki segítséget nyújtana

Obd 2-es diagnosztikáról lenne szó, pontosítva
ISO-15765 tehát CAN-BUS van egy Can-H és Egy Can-L vezetékem... rendszer sebessége 250/500 kbit/sec. Konkrétan egy 2008-as sx4-ről lenne szó, a szervízkönyvet többször átrágtam és arra jutottam hogy még a féklámpa is can-bus-os... konkrétan nem tudom hogy 11 bit-es vagy 29bit-es e...

Most a kérdésem abból álna hogy szeretnék egy interface-t csinálni neten találtam különböző megoldásokat Pic18-as szériával, de AVR-t is láttam csak a baj hogy kerek egy napot gogliztam de sehol nem találtam egy konkrét leírást esetleg kapcsolást.
Konkrétan arra kellene hogy tudjam monitorozni az adatokat folyamatosan, elgondolásom szerint az usb-t kihagynám a dologból mert rs232-vel egyszerübb a pc-vel kapcsolatot létesíteni.

Konkrétan arra kérdeznék rá hogy lehetne eggyáltalán megoldani ezt dolgot, hogy kezdjek bele, mit hogy kéne csinálnom hogy sikerrel járjak, vagy inkább ne is kezdjek bele??? mert olyan bonyolult...

válaszokat előre is köszi!!

Üdv!

(#) Creans hozzászólása Márc 23, 2009 /
 
Üdvözlet !

Nagy dilemmában vagyok mivel végigolvastam az egész topikot, és még mindig sötétben tapogatózok.

Szeretnék egy kábelt a kocsimhoz : F astra 1994-es C16SE a motorkód.

Sok elvárásom nincs. Hibakódolvasás, törlés, élőadat, esetleg airbag.
Viszont nem tudom, hogy melyik kapcsolásba vágjak bele.
Talán nekem ez a legszinpatikusabb Bővebben: Link

Ez működhet a kocsimon ? milyen szoftverek mennek ezzel a kapcsolással ?

Valaki segítsen fényt gyújtani a sötétségben
Előre is köszönöm.

Üdv : Creans
(#) Dudus válasza Creans hozzászólására (») Márc 23, 2009 /
 
Opel- hez a TECH-2 vagy az AB-COM ajánlható. Ezek mennek is ezzel az adapterrel, de a 160 baud - os részt nem kell megépítened , elég a 8192. Ha valahol látsz ISO (K/L) illesztőt, soros portra az is megfelel. Abban az autóban még , szerintem, 10 pólusú a diagaljzat, így kell egy dugót, vagy átalakítót építened/beszerezned.
(#) gabo2 hozzászólása Márc 25, 2009 /
 
Sziasztok !
Egy kis segítséget kérnék, ezen interfész installálásával kapcsolatosan. A laptophoz egy PCMCIA kártyával csatlakozik a laptophoz, ennek kettő soros portja van. A laptop látja az eszközkezelőben a com2 és com 4 portokat. Ezután csatlakoztatom a porthoz az ELM 323 interfészt. A scantool.net progiban beállítom a sebességet és a portot. A teszt lefutása után azt íja ki, hogy "INTERFACE WAS NOT FOUND"
Ez azért van, mert nincs még bedugva a vizsgálandó auto j19682 csatlakozójába, vagy kellene az interfész meghajtó drivere. Kérném véleményeteket. Interfész driver ügyben is kérnék segítséget, mert nem találok interneten ilyet. Ez a készülék esetleg OPELTECH2-vel is menne? Egyébként egy Opel Corsa 1.3 cdti Z13DT motor szervíz intervall törléséhez kellene először.
(#) Dudus válasza gabo2 hozzászólására (») Márc 25, 2009 /
 
- Tedd a portot COM-1 - re!
- A 4,5 láb ->GND és a 16 láb->12V legyen rajta amikor teszteled, vagyd dugd rá az autóra és add rá a gyújtást.
-ELM illesztő nem megy TECH-2 - vel és semmivel, aminek KK/L adapter kell..

(#) gabo2 válasza Dudus hozzászólására (») Márc 25, 2009 /
 
Köszönöm a gyors válaszodat, tehát nem kell driver, csak rá kell dugni, vagy tápot kell adni a 4,5, és a 16 ra. Ezen szabad szoftok közül melyiket ajánlod, talán a scsantool.net a legjobb? Ha építek egy soros portosat akkor ez a kapcsolás kezelné a OPEL tech2-t?
(#) Dudus válasza gabo2 hozzászólására (») Márc 25, 2009 /
 

Amit belinkeltél az pl. tökéletes Opel - hez. Csak annyival kell kiegészíteni, hogy az Opel nem csak a standard 7 -es lábat használja K-vonalként, hanem több másikat is. Így érdemes úgy kialakítani a panelt, hogy a K átkapcsolható legyen arra a lábra ahol a kérdéses vezérlő kommunikál.

Ki kell őket próbálni én a ScanMaster-t próbáltam, nem volt vele különösebb problémám.
(#) gabo2 válasza Dudus hozzászólására (») Márc 25, 2009 /
 
Ezen is van egy DIP kapcsoló. Ezenkívűl még melyik lábakra célszerű a K-line-t kikapcsolni.
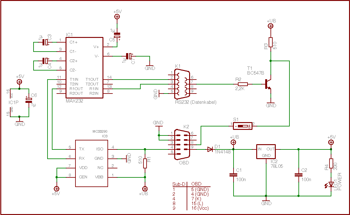
Az MC33290 IC az kapható nálunk? A zt kell programozni, vagy nem kell. Nem ismerem.
(#) Dudus válasza gabo2 hozzászólására (») Márc 25, 2009 /
 
- Nem kell programozni.
- Kapható, de helyettesíthető pl SI9241AEY vagy SI9243AEY vagy akár diszkrét elemekből is felépíthető a szintillesztő, csak nem éri meg. ( A lomex - ben 200 Ft a 9241AEY)
- Az a DIP a rajzon az L-vonalnak van.
- Ha jól rémlik : 2,5,7,12 de ha google-ban rákeresel kapsz 100 oldalt róla.

(#) gabo2 válasza Dudus hozzászólására (») Márc 25, 2009 /
 
Köszönöm a kimerítő válaszokat.
Üdvözlettel gabo2
(#) gabo2 válasza Dudus hozzászólására (») Márc 25, 2009 /
 
Dudus !
Szeretnék azért még egy dolgot kérdezni.
Az általad említett SI9241AEY az nem rakható be a leírt ármkörbe, mert nem egyezik meg a MC33290-el, lábkiosztásban és milyen változtatásokat kell még csinálni. Estleg evvel az általad említett ic-vel készített kapcsolást nem tudnád nekem elküldeni ? Légyszíves erre választ adni.
(#) gabo2 válasza gabo2 hozzászólására (») Márc 25, 2009 /
 
Vagy esetleg hol lehet kapni Mc 33290-et, az leegyszerűsíti a kérdést
(#) Dudus válasza gabo2 hozzászólására (») Márc 25, 2009 /
 
Persze, mert nem lábkompatibilis, de ha megnézed az adatlapját két perc alatt felrajzolhatod, hogy jó legyen.
(#) gabo2 válasza Dudus hozzászólására (») Márc 25, 2009 /
 
Tehát csak a lábkiosztást kelll megváltoztatni. az nem okoz problémát
(#) Hari1231 hozzászólása Márc 26, 2009 /
 
Szeva!
Valakinek nincs meg véletlen a "AlfaDiag 3.2.1.0" progi.- na nem a demó, mert azt már letöltöttem. - Vagy az " Alfa TS Diag M1.5.5 v1.13_2"progihoz egy kis utmutató, segítség.
(Esetleg emailben is! )
(#) Flamingó hozzászólása Márc 27, 2009 /
 
Sziasztok!
Egy kis segítség kellene 96-os Opel corsához x12sz a motor kód.és egy interfészt szeretnék hozzá építeni . valaki tudna ebbe segíteni jó lenne kapcs rajz,progi.
OBD2csati van rajta 2.4.5.6.7.10.16 lábak be vannak kötve.Előre is köszönöm.
Esetleg emailben pacsi1@anet.hu
(#) Hari1231 válasza Flamingó hozzászólására (») Márc 28, 2009 /
 
Szia!
Megéptheted, de ha rám halgatsz nem bajlódsz vele! Az Opelek KK/L facessel mennek, deváltogatják a lábbekötéseket. ...megcsinálhatod, hogy mindíg átkapcsolod (.... áááá a francba vele! Én is csináltam egyszer ...aztán vettem egy multiplexert és minden problémám megoldódott!!!)
Ha igényesen meg akarod csinálni, szerintem többe jön ki mint am. megvennéd!
...ha egy kicsit többet rá tudsz szánni akkor ezt ajánlom. Ezzel már szinte( majdnem) minden autó tesztelhető !...ja és nem kell a madzagot húzgálnod!
(#) Flamingó válasza Hari1231 hozzászólására (») Márc 28, 2009 /
 
Szia!
Köszönöm a tanácsot valószínű a Multiplexertnél maradok.További kellemes napot.
(#) Flamingó válasza Hari1231 hozzászólására (») Márc 28, 2009 /
 
Szia!
Még egy kérdés a ELM327 Usb az vajon jó lehet ehez a típushoz?
(#) Dudus válasza Hari1231 hozzászólására (») Márc 28, 2009 /
 
Viszont csak OBD -s autókhoz jó. És nem megy VAG-COM , AB-COM, TECH-2 ...stb szoftverekkel! Én ezeket az univerzális OBD-s kábeleket nem szeretem. Eléggé korlátozott képességek, és a régi típusok támogatásának a hiánya miatt.

Viszont a linkelt Multiplexeres Soros kiábel kiváló régebbi Opel-hez.

-szerintem-

(#) Dudus válasza Flamingó hozzászólására (») Márc 28, 2009 /
 
96 -os Opel - hez semmilyen OBDII-es kábel nem jó! A linkelt soros multiplex kábel a legjobb .
(#) Flamingó válasza Dudus hozzászólására (») Márc 28, 2009 /
 
Köszönöm szépen a segítségeteket!
(#) gabo2 válasza Hari1231 hozzászólására (») Márc 29, 2009 /
 
Ilyen Opel multiplexer com portos kapcsolást amely kezeli a tech2-et tudna valaki feltenni. A barkácsolóknak nagy segítség lenne. Elég sokunkat
érdekelne.
(#) Hari1231 válasza gabo2 hozzászólására (») Márc 30, 2009 /
 
...kerresem. Valahol már találkoztam vele.
Következő: »»   20 / 60
Bejelentkezés

Belépés

Hirdetés
XDT.hu
Az oldalon sütiket használunk a helyes működéshez. Bővebb információt az adatvédelmi szabályzatban olvashatsz. Megértettem