Fórum témák

» Több friss téma
Fórum » OBD (autós) készülék
Lapozás: OK   21 / 60
(#) Dudus válasza Hari1231 hozzászólására (») Márc 30, 2009 /
 
Nincs ám túlbonyolítva.

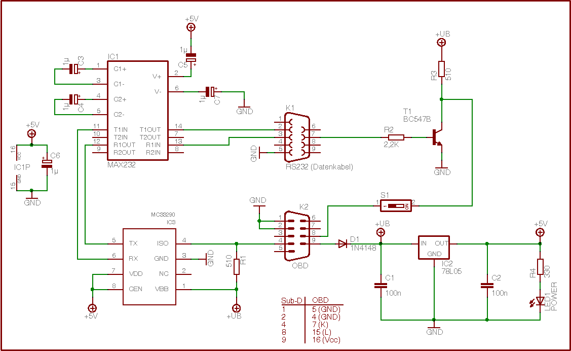
Van benne annyi buszmeghajtó ( SI 9243AEY / SI 9241 AEY) ahány K - vonal, plusz 1 az L - vonalnak. Az összes Transmitt input össze van kötve, mert minden buszon mindig ugyanaz megy ki. A Receive output lábak pedig ( Az L - vonalé nincs bekötve , mert az egyirányú ) egy NAND kapun (CD4002) át vannak közösítve és az így kialakított 2 busz értelemszerűen rá van kötve a max232-re. Kell még egy 5V-os stabilizátor, pár kondenzátor, 510 Ohm-os ellenállás a K-vonalra és az L vonalra felhúzónak és kész is van.
(#) Bíró hozzászólása Márc 30, 2009 /
 
Fiúk! Többször átnéztem a témát, de nem találom hogy az 1996-os, 1.1 benzines Punto I milyen rendszerű és milyen, nem gyári szoftverrel lehet olvasni, kell-e az L vonallal foglalkozni...? Kérem, hogy aki biztosan tudja írja meg. Köszönöm.
(#) gabo2 hozzászólása Márc 30, 2009 /
 
A Tech2 szoftvert milyen interface tudja kezelni,mert hiába van egy olyan szerkentyűm ami a Vag 409-el megy usb csatlakozású FDTi chip van benne, és van egy amelyik ELM 323-as soros portos Scantool van hozzá 2004-es opel z13dt motort egyik sem tudja igazán kezelni. Sajnos a Tech2-öt egyik sem kezeli.
egyáltalán átlehet alakítani valamelyiket ,hogy működjön vele? Ez lehet hogy hülyeség, de akkor a tech2-öt, melyik interfész tudná működtetni biztonsággal.
Az opel tech2-öt kezelő interfészek kicsit nagyobb testű szerkezetek, és drágábbak a többiekhez képest.
Ezért volna jó egy konkrét kapcsolás amelyik kezeli ezt a szoftvert,az sem utolsó,hogy tud magyarul is. A kulcsos dolgok egyeni használatra méregdrágák.
(#) Hari1231 válasza gabo2 hozzászólására (») Márc 31, 2009 /
 
Szeva Gabo2!
Már ezt egyszer megbeszéltük - ha jól emlékszem - a Tech2 progihoz KK/L interfaces kell vagy az ugynevezet multiplexer, ...és ha lehet soros com portra. (Nekem is ilyen van! És nagyon elégedett vagyok vele!!! Hibátlanul kezeli a Tech2, a VAG-COM 7...-ig, Vag-TOL, Alfa Diag 1.5.5, progikat.)
A kapcsolása - szerintem nem túl bonyolult - csak azok a buszmeghajtók! ....de ha megtalálom a rajzot azonnal felrakom.
(#) Hari1231 válasza Bíró hozzászólására (») Márc 31, 2009 /
 
Hmmm ....jóóóó a kérdés! Ehez a Fiathoz szerintem a legtutibb az Uniscan VISA progival!!!
(#) Bíró válasza Hari1231 hozzászólására (») Ápr 1, 2009 /
 
Köszi, ha lesz időm megpróbálom! Üdv.
(#) gabo2 válasza Hari1231 hozzászólására (») Ápr 1, 2009 /
 
Szia István !
Igen beszélgettünk már ezekről, de sajnos nem jutottam sokkal előbbre, mert ugyan kaptam egy interface-t kipróbálásra /a tulaj sem megy vele semmire/ ez egy ilyen elm323 típusú soros portos PCMCIAkártya is van hozzá de ezzel sem akar menni. Ehhez szoftvert a Scantool.net -et adták, hogy csak avval lehet kipróbálni,de nem megy.
Az jó lenne ami neked van és kezeli a tech2-t azt a multiplexer-es kapcsolását ha tudnád közzétenni. Interneten próbáltam keresni,de nem találtam ilyet .
(#) tajtee hozzászólása Ápr 1, 2009 /
 
Sziasztok!
Kérdésem a következő lenne?
Van egy kínai OP-COM kábelem, és szerteném a hardware verziót vissza állítani valahogy.
A mostani V1.20. Nem kűködik rendessen csak a régebbivel pl:V1.16. Ehhez kellene egy kis segítség, vagy tartalom ha valakinek lenne!
Köszönöm! Gyuri
(#) Hari1231 válasza gabo2 hozzászólására (») Ápr 1, 2009 /
 
Nó ...akkor ! Az ELM 323-as az nem K/L v. KK/L illesztő! Nekem is van egy Elm Scan 5-ös ( 327-es) interfacesem, de ezzel se WV, se Opel, se FIAT, Alfa,Lancia modeleket (2000 előtti!!!) nem lehet diagnosztizálni! A WV, Opel és Fiat az KK/L illesztöt igényel, meg a hozzá való progit. ....esetleg még az Uniscan alkalmas erre a feladatra, viszont ahoz 2 db soros port kell!!! ...meg DOS oprendszer!
Ha épiteni akarsz akkor egy sima KK/L illesztő is jó neked - a Tech2 progi ugyis megmondja neked melyik lábra kell dugnod a diag vonalat - szerintem probálkozás gyanánt ?!! Én is épitettem ilyen interfacest, nem is az alkatrész árakkal van gond! ...ha viszon azt akarod, hogy az tényleg úgy is nézzen ki mint egy normális fész ...akkor csatlakozok , doboz, kábelek stb. ...majdnem annyiba van mintha megvennéd! ...de nem akarlak lebeszélni - csak a lustaság beszél belőlem! -
(#) kukopal válasza tajtee hozzászólására (») Ápr 1, 2009 /
 
szia
milyen progival használod?
magyar-angol?
lehet tudok rá megoldást!
persze ha érdekel még?
kukó
(#) tajtee válasza kukopal hozzászólására (») Ápr 2, 2009 /
 
Szia!
Nem vagyok válogatós, több az angol progim mint a magyar. Bármien megoldás érdekel. nyelvtől független.
A progi OP-COM 080114 !

Köszi! Gyuri
(#) kukopal válasza tajtee hozzászólására (») Ápr 2, 2009 /
 
szia.
mi a baj konkrétan ezzel a verzióval?
zsolt
(#) tajtee válasza kukopal hozzászólására (») Ápr 2, 2009 /
 
Tulajdonképpen frissítettem egy szoftot a mostanira, azota olasok egyet és elkezd benne valami kereplő hangot adni. Amikor csinálja a hangot akkor nem is akar olvasni. A régebbi V1.16 vezióval nem csinálta és tökéletes volt. Kaptam egy frissítést aktivátorral Ez a 080114es V1.20firmware-es telepítettem aktiváltam rendben is minden, de a kocsiban nem ez a helyzet.
(#) kukopal válasza tajtee hozzászólására (») Ápr 2, 2009 / 4
 
sajnos szerintem az a baj hogy letöltötted a m3 honlapjáról a magyar verziót.
mivel ezt a kábelt is számozzák le is tiltja usb keresztül
ez a magyarnak vallott román!
sajnos a friwale verziót visszaírni nem egyszerű van rá ember(10-15000)
ha nem boldogulsz vele,baráti áron átvenném!
van nekem is csak azt nem akarom galyra vágni.
és 1.20 szépen muzsikál magyar és angol verzióval is!
nem a 08.01.14 verzió a hibás.
gondold meg.
kukó
(#) gabo2 válasza gabo2 hozzászólására (») Ápr 2, 2009 /
 
DUDUS !
Sajnos még ezen az MC 33290 és a si9243 -al való helyettesítéssel kínlódok. Ugyan is ilyet kaptam.
Kérésem az volna, hogy légyszíves leírni melyik-melyik helyére kerüljön a rajz is mellékelve
Itt van a két ic adatlapja.
Légyszíves leírni pontosan, hogy melyiket kell behelyettesíteni.
Köszi előre is.
(#) zoltan_30 hozzászólása Ápr 2, 2009 /
 
OBD-2 universal cable scheme forPWM,VPW, andISO 9141-2 vehicles pinout:
Bővebben: Link
(#) quite válasza tajtee hozzászólására (») Ápr 2, 2009 /
 
Amúgy nem zavar, hogy már van HÁROM OBD-s topic?

Csak idézni tudom Degusst: "Vagy mindenki sajátot akar? Miért?" , mármint topicot.

Csak sajnálni tudom a moderátorokat, mert annyi ***** ember van, hogy már nem is győzik...
(#) quite válasza quite hozzászólására (») Ápr 2, 2009 /
 
Ja és a csillagokért ugyan csini kis háromszög jár, de inkább nem akartam durvát írni...bocs
(#) Dudus válasza gabo2 hozzászólására (») Ápr 3, 2009 /
 
Az Rx=RxK és a Tx=Tx egyértelműen helyettesíthető

A SI9243-on nincs Chip Enable ( CEN) tehát ezzel nem kell mókolni.

A SI9243 "L" lábát(8) és az RxL -et (2) nem kell bekötni sehová.

A K és a Vbat és a VDD egyértelmű, ugyanaz mindkettőnél.
(#) gabo2 válasza Dudus hozzászólására (») Ápr 4, 2009 /
 
Köszönöm a segítséget
(#) mmicimacko hozzászólása Ápr 9, 2009 /
 
Sziasztok
Hol tudok Tech2 szoftvert szerezni? Mert amit letöltöttem, az ugy 0.6 mega és igazábol semmi sem működik rajta.a kilométerórát tudom kiolvasni, meg a motor adatlapját megnézni.
Csatlakozonak egy sima iso9141-es illesztőt csináltam.
(#) Dudus válasza mmicimacko hozzászólására (») Ápr 17, 2009 /
 
Soros portos a kábel?

Használsz USB-RS232 átalakítót?

Milyen motorkódú és évjáratú autót akarsz diagnosztizálni?
(#) mmicimacko válasza Dudus hozzászólására (») Ápr 17, 2009 /
 
Szia!
Soros portrol használom. 1.2 XE 2003-as kocsi.
Lehet, hogy az illesztövel van a gond, mert azt csináltam meg, amihez valakik mondták, hogy nem jo az ellenállás.. De amugy müködik, ki lehet olvasni a hibakodot, meg törölni, de semmi szonda illetve bármi érzékelő adatot nem tudok megnézni ...
(#) Dudus válasza mmicimacko hozzászólására (») Ápr 17, 2009 /
 
Próbáld az AB-COM -ot letölteni. A TECH-2 , ami a neten kering nem tud élőadatot.
(#) mmicimacko válasza Dudus hozzászólására (») Ápr 18, 2009 /
 
Köszi a segítséget! Megprobáltam vele és működik!
(#) gabo2 hozzászólása Ápr 22, 2009 /
 
Üdvözletem mindenkinek !
Szeretném megkérdezni, hogy megépítettem ezen készüléket. Kérdésem az volna ,hogy van-e lehetőség az asztalon való kipróbálására, mert egyből nem csatlakoztatnám az autóba, nehogy valamilyen problémát okozzon.
Ha valaki tud valamilyen megoldást a tesztelésre, kérném ezt leírni, szívesen venném. 4,5 pont negatív. 16.pont pozítív ezen kívül mást nem tudok. Nem tudom asztalon autón kívűl hogyan lehet tesztelni.
(#) darkman30 válasza gabo2 hozzászólására (») Ápr 23, 2009 /
 
Milyen autón és milyen szoftverrel szeretnéd használni?
A tápot azt ott kapja ahol írod a kommunikáció (K vezeték) pedig a 7-es láb. Vannak típusok amik használják az L vezetéket az a 15-ös lábon van! Vannak típusok (pl.: az opel) amiken a különböző vezérlőegységek (abs, műszerfal, motorvezérlő stb.) különböző lábakra vannak kihozva. Asztalon például össze tudsz rakni egy motorvezérlőt vagy egy műszerfalat, megkeresed rajzon (autodata vagy ilyesmiben) a lábkiosztását adsz neki 12 voltot bekötöd a K vezetéket és ha működik az interface-ed tudod diagnosztizálni
(#) gabo2 válasza darkman30 hozzászólására (») Ápr 23, 2009 /
 
Üdvözöllek !
Pontosan egy opel corsa 1.3 cdti 2004-es autót szeretnék ellenőrizni. Pontosan a 7. lábra mit kell kapcsolnom, mert az elmondásból még nem értem.
Szeretném ha ezt pontosan leírnád. A szoftver opel tech2 lenne.
(#) darkman30 válasza gabo2 hozzászólására (») Ápr 23, 2009 /
 
Ez akkor még corsa c ha nem tévedek, szóval a kocsinak az OBD csatlakozójának a 7-es lábán van a motorvezérlőnek a diagnosztikai szállja (K) kivezetve! Mivel ez típus hybrid technológiával szerelt vezérlővel jött ki ezért nem nagyon ajánlanám az asztalon történő diagnosztizálását mondjuk a motorelektronikának! Szerintem ha a megfelelő alkatrészek a megfelelő helyükre kerültek az interface-edben akkor nyugodtan rádughatod az autóra kárt nem tudsz csinálni. Ha van lehetőséged szerezd inkább be az opcom vagy az ab com nevű programokat azok is mennek sima iso interface-el és ráadásul minden egyes diagnosztikai funkciónál kiírják, hogy az adott egység, pl. műszerfal, abs, klíma, airbag stb. diagnosztikai szálja melyik lábon jön ki az obd csatin. Ugyanis a 7-es lábon az opelnél csak a motorvezérlőt és az immobilisert tudod majd nézni! A fent említett programok valamelyikével még a kilométer értéket is tudod módosítani. Ha van még kérdésed szólj nyugodtan!
(#) gabo2 válasza darkman30 hozzászólására (») Ápr 24, 2009 /
 
Köszönöm a kérdésekkel kapcsolatos segítség felajánlását, eléggé szenvedek evvel a diagnosztikával.
Az elméleti dolgokkal "nagyjából" tisztába vagyok.
A problémám az hogy három gyári szintű készülékkel, sem boldogultam. Amit saját magam készítettem azzal sem akar működni. Az az érzésem, hogy problémám a fórúmon egy pár sor leírásával nem orvosolható.
Mindenképp szeretnék egy olyan segítséget, aki személyesen tudna segíteni. Én Budapest-i vagyok, és úgy gondolom, hogy a megoldás gyakorlatban tudna megvalósulni, akár skype-n való beszélgetéssel. Így elméletben sajnos nem működik.
Ha valaki tudna íly módon segítenni azt szívesen venném.
Következő: »»   21 / 60
Bejelentkezés

Belépés

Hirdetés
XDT.hu
Az oldalon sütiket használunk a helyes működéshez. Bővebb információt az adatvédelmi szabályzatban olvashatsz. Megértettem