Fórum témák

» Több friss téma
Fórum » OBD (autós) készülék
Lapozás: OK   31 / 60
(#) pityu_18 válasza Hari1231 hozzászólására (») Nov 22, 2009 /
 
Akkor rendesen félrevezettük egymást.
Nah ezt jó tudni hogy az LM393 is használható lenne,kár hogy csak most derült ki,lényegesen olcsóbb mint az SI9243AEY (mondjuk ez se vészes) és van a közeli boltban is míg az SI9243AEY nincs.De úgy látom megint át kellene alakítani az egész nyákot mert az LM-nek más a lábkiosztása(vagy tévedek?).
(#) Dudus válasza pityu_18 hozzászólására (») Nov 22, 2009 /
 
Az LM393 egy komparátor, amiből kialakítható a buszdriver, de nem egyenértékű azzal , így lábkompatibilitásról sincs értelme beszélni.
(#) pityu_18 válasza Dudus hozzászólására (») Nov 22, 2009 /
 
Okés,értem.
(#) Hari1231 válasza pityu_18 hozzászólására (») Nov 22, 2009 /
 
Ezt a "brd" izét sajnos a gépemen nem tudom megnyitni.
....
(#) pityu_18 válasza Hari1231 hozzászólására (») Nov 22, 2009 /
 
Akkor megoldjuk máshogy.Amúgy Eagle a progi neve amivel meglehet nézni.
(#) Hari1231 válasza pityu_18 hozzászólására (») Nov 22, 2009 /
 
Az OK! Csak ezen a gépen nincs rajta az Eagle.
(#) pityu_18 hozzászólása Nov 23, 2009 /
 
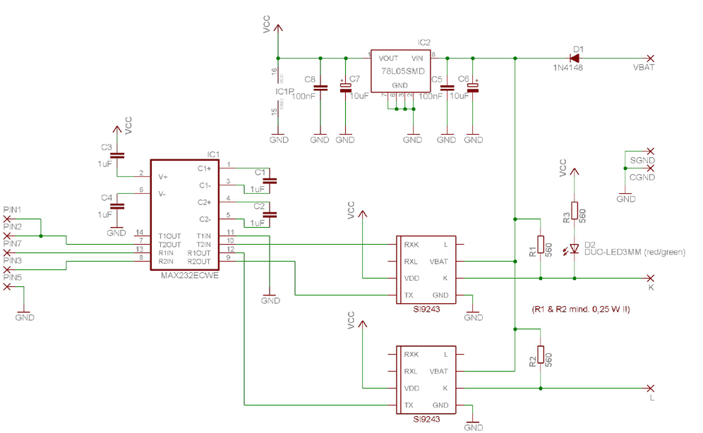
Ezt az interfacet megépítette valaki?Arra lennék kíváncsi hogy csak ennyi alkatrész kell bele ami a képen van?Esetleg valaki tudna adni hozzá kapcsolási rajzot?Köszi.
(#) Dudus válasza pityu_18 hozzászólására (») Nov 23, 2009 /
 
Ennyi elég, ezért érdemes buszdriver-t használni, mert nem kell túl sok kiegészítő...
(#) pityu_18 válasza Dudus hozzászólására (») Nov 23, 2009 /
 
A buszdriver az melyik alkatrész?
Meg a képen az rs232 kébelnek csak három csatlakozása van,eddig meg minden rajzon 4et látta
1.GND
2. RX
a 3. az melyik?
(#) Dudus válasza pityu_18 hozzászólására (») Nov 23, 2009 /
 
Pityu!

Ha a google-be beírnád az alkatrészek neveit 2 perc alatt megtudnád melyik alkatrésznek mi a feladata.

A MAX232 illeszti a soros portra a TTL szintű jeleket, ami a SI9241AEY tól jönnek. A SI9241AEY pedig illeszti a K-vonalra (buszra) a MAX232-től jövő TTL szintű jeleket.

Mindkettő buszmeghajtó csak más a feladata.

Keresgélsz , de nincsenek meg az alapvető ismereteid, hogy megítélj egy rajzot. Hidd el , bármelyik itt ajánlott kapcsolást is építed meg, ha jól csinálod működni fog és már csak megfelelő szoftvert kell találnod.
(#) pityu_18 válasza Dudus hozzászólására (») Nov 23, 2009 /
 
Köszönöm szépen a segítségedet.Teljesen igazad van,de próbálok minél több ismeretet összegyűjteni.
(#) bbalazs_ válasza pityu_18 hozzászólására (») Nov 23, 2009 /
 
Szia!

Ezt en terveztem, kapcsolasi rajz nem kellett, mert annyira egyszeru.
A harmadik lab a TX, csak nem fert rendesen oda a NYAK-ra.
Csak ennyi alkatresz kell hozza, a meghajto az a SI9243EAY.
(#) mofesa hozzászólása Nov 30, 2009 /
 
Üdv mindenkinek.2001-es Renault thalia OBD-csatlakozojának kiosztását nem tudja valaki?
(#) bbalazs_ válasza mofesa hozzászólására (») Nov 30, 2009 /
 
Gondolom, ugyanaz, mint a tobbie.
5 GND
7 K-vonal
16 +12V
(#) mofesa válasza bbalazs_ hozzászólására (») Nov 30, 2009 /
 
Köszi szépen.A motor kód nem segítene?
(#) bbalazs_ válasza mofesa hozzászólására (») Nov 30, 2009 /
 
Nem, hanem ha megnezed, hogy hogyan nez ki, akkor szerintem lathatod, hogy szabvanyos a kiosztasa.
Azt is lathatod, hogy nem minden helyen van benne aljzat, hanem ezeken a helyeken es meg talan van benne egy CAN par+egy digi fold.
Tehat ha ilyen szabvanyos, koporsofedel-alaku a csati, akkor szabvanyos, pl. a Lagunaban is ilyen van. Ha azonban az a 3x4-es, matrixba rendezett valami a motorterben, akkor bukta.
De a tied valoszinuleg az utasterben es hagyomanyos kiosztassal lesz.
(#) Hari1231 válasza pityu_18 hozzászólására (») Dec 1, 2009 /
 
Tudtam én, hogy valahol meg van az SI-s változat kapcsolási rajza is! Most nem kerestem, hát megtaláltam!
(#) pityu_18 válasza Hari1231 hozzászólására (») Dec 2, 2009 /
 
Köszönöm szépen a kapcsolási rajzot.
(#) Hari1231 válasza pityu_18 hozzászólására (») Dec 2, 2009 /
 
Na ez aztán az egyszerű! Ez egy KL interfaces! ....és nagyon szuperul szuperál! .....csak 1 IC! ...? ...de a mocskok lecsiszolták a számát!
(#) Botos hozzászólása Dec 2, 2009 /
 
Én már évek óta ezt is használom

_k_l_line.png
    
(#) pityu_18 válasza Botos hozzászólására (») Dec 2, 2009 /
 
Jó kis kapcsolás.Bár a Hari által belinkelt is KL illesztő és az azért egyszerűbb és kevesebb alkatrészt igényel.
Hari-Sztem az a lecsiszolt alkatrész egy SI9243(vagyis én annak gondolom)
(#) pityu_18 válasza Botos hozzászólására (») Dec 2, 2009 /
 
Bár igaz,az érdekelne a kapcsolásodba hogy miért van benne 2db Si9243?
(#) Dudus válasza pityu_18 hozzászólására (») Dec 2, 2009 /
 
Az L vonalat külön hajtja meg valamelyik MODEM kontrol vonalon (RTS).
(#) pityu_18 válasza Dudus hozzászólására (») Dec 2, 2009 /
 
És ez miért jobb mint ez a kapcsolás.Ez is KL.
http://www.hobbielektronika.hu/forum/files/3f/3fa2e2763921fc1418739...30.jpg
(#) Dudus válasza pityu_18 hozzászólására (») Dec 2, 2009 /
 
Mert ez a kapcsolás rossz, az pedig működik. Itt az L-vonal kezelése helytelen, a SI9243 -nak L-!bemenete! van, így a valójában szükséges, diageszköztől az ECU felé irányuló kommunikációt nem tudja megvalósítani.
(#) pityu_18 válasza Dudus hozzászólására (») Dec 2, 2009 /
 
Jah értem.Köszönöm a felvilágosítást.
(#) xbizi hozzászólása Dec 2, 2009 /
 
Üdvözletem.Segítséget szeretnék kérni,a Ford Escort 96-12.-ik havi autómhoz.A 16 tűs csatiban a következők vannak,3-4-5-7-11-16-os lábak.
Szeretnék készíteni,vagy vásárolni 1 interfacest.
Visszaolvasva nem találtam az autómhoz kapcsolódó hsz-t.Szóval,kérni szeretnék 1 olyan rajzot,amivel kitudnám olvasni az ECU-t.
Vagy akkor járok a legjobban,ha vásárolok mondjuk 1 ELM-327-es interfacest?
Előre köszönöm.
(#) pityu_18 hozzászólása Dec 4, 2009 /
 
Sziasztok.2 kérdésem lenne:
SI9243-az alkatrészen van egy pont az az 1es láb?
Max232-Van egy pont itt is ez az 1es?
Köszi.
(#) zolika60 válasza pityu_18 hozzászólására (») Dec 4, 2009 /
 
Igen. :yes:
(#) pityu_18 hozzászólása Dec 4, 2009 /
 
Hát akkor végképp nem tudom miért nem érzékeli a vag com program hogy van interface.Arra tippeltem hogy ezt a két alkatrészt nem jól raktam be.
Elvileg ha csak be van kötve az interface de nincs autóra rakva akkor is kell a proginak érzékelni?
Következő: »»   31 / 60
Bejelentkezés

Belépés

Hirdetés
XDT.hu
Az oldalon sütiket használunk a helyes működéshez. Bővebb információt az adatvédelmi szabályzatban olvashatsz. Megértettem