Fórum témák
» Több friss téma |
Sziasztok!
Opel Zafirához működő OBD2 interface kapcsolást programmal tudna valaki linkelni? Köszönet!Üdv!
Zafira milyen évjáratú .......és a motor?!
2001-es, motor: DTH20Y, ha minden igaz.
Köszönet!
Akkor OK! Ezt a masinát a Tech2-es progival és egy sima KKL illesztővel is tudod diagnosztizálni. (...de jobban jársz egy multiplexerrel!
)Te döntöd el , hogy megveszed vagy megépíted. Mármint a KKL illesztöt, mert multiplexert ?! ....még nem láttam jó rajzot.)A multiplexert mondjuk itt is megveheted !!! ...progival eggyüt!
Értem, köszönöm!
Ha úgy döntök, hogy mégis megpróbálkozom a megépítéssel, melyik kapcsolást ajánljátok? Üdv!
Akár ezzel is próbálkozhatsz, ....vagy nézz szét egy kicsit előbbi oldalokon.
A multiplexert azért javasoltam, mert nem kell vacakolnod a lábak dugdosgatásával.
szepjonapot mindenkinek.
atolvastam az egesz topicot de nem tudom eldonteni hogy milyen csatolast epitsek az automhoz audi c4 motor kod AAH 1995 evjarat. kerlek segitsetek. elore is koszi. Ma én vagyok az ügyeletes. Semmi furmányos nincs az autod szimpla KL vagy KKl illesztővel és valami VW progival vallatható. Egyébként mit akarsz vele ?!
hat az elvarasom eleg nagy (de ez mindekivel igy van)
tehat hibakod olvasast,szerviz intervalum torlest,es hibakod olvasast.koszi a valaszt
Nincs mit! Egyébként a Vagtool proginak a magyar verzioja az összes funkciot tudja - feltéve nem free változat - vagy a másik a vag-com aminek a 4. xxx verzioig használhatók ! Ritkán, de néha én is használom ezeket.
Vagy esetleg próbáld ki ezt .
Szia! Visszaolvastam a topicban,ezzel tudnám kezelni az autót VAG-COMmal?: Link
Tech2-es eszközhöz szoftvert hol találnék? Vagy a VAG-COM-mal is kompatibilis?Köszönet!
Lemaradt, de érdekelne még, hogy a "nem kell vacakolnod a lábak dugdosgatásával"-t hogy értetted? Miért kéne dugdosni? A típusonként eltérő lábkiosztás miatt?
aszt hiszem felre ertettel.
engem egy kapcsolasi rajz erdekelne soror portrol az autoig.atopicbol kinyomtatam egy parat csak nem tudom melyik jo.
Húúúú ...nem ! A Vag progival nem lehet opeleket vallatni! Tech2 progit nagyon sok helyről le lehet tőlteni. (Itt is fel vólt rakva egy párszor.)
A lábak dugdosására azért van szükség, mert az Opelnél nem egy lábon van a diagnosztika. Különböző funkciok, (motor, ABS, szervókormány, rádió, váltó) más-más lábakon vannak. Az alábbi Bővebben: Link-en is irva van.
Nem értetelek félre. De egy egyszerű KL illesztöt válasz ki - az előző oldalakon pont erről vólt szó - ...az SI-st ajánlom, de ua. olyan jó az MC-s verzió is!KL -MC33290
koszi szepen .kezdothet az epitkezes.
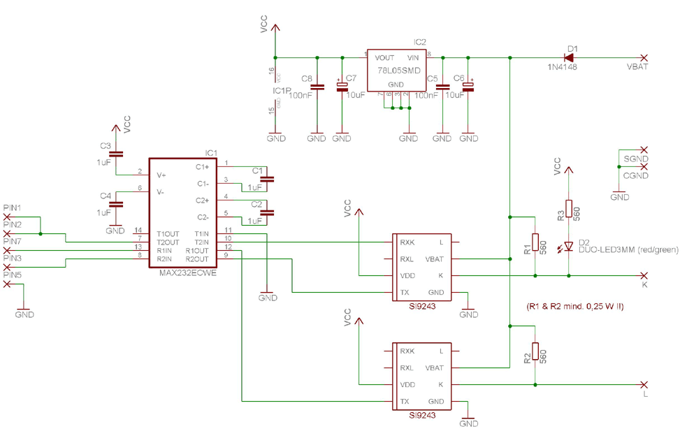
Szia.Mivel nekem is sokat segítettek,ezért megpróbálok én is segíteni.Az SI-s változatot én is megépítettem és szépen működik.Programokhoz raknám még a VW Tools nevűt is.Ha kell az L vonal is akkor a kapcsolási rajzot építsd meg.
Szeva V W-ek találtam egy gyári diagnosztikai masinát, ha esetleg valakit érdekel!
Gyári V.A.G. 1552.
sestleg nem lenne egy rajzod egy nomal tokozasu ic hez nagyon meg koszonem.es nem tudom megnyitni a harmadik file t
A harmadik fájlt Sprint Layout-al tudod megnézni.És abba a max 232 az normál tokozású.Az SI9243-mat csak SMD kivitelben lehet kapni.
Sziasztok, megtudná valaki mondani, hogy egy 1993 év végi 1,4-es Vw Golfban hol van az obd csatlakozó, és obd 1, vagy 2?Nincs ott ahol az autodata 2004 megadja, a hamutartó és a hőmérséklet állitó csavarók között.Köszi előre is
Hali!
Vedd ki elöl és hátul a hamutartót, ha az alatt nincs, akkor a világításkapcsolók mögött lessz. Végső esetben lehet még a relétáblában. Egyébbként nem obd-s, sőt lehet 16 pólusú csati helyett egy 2x2-est fogsz találni (fehér, fekete)
Sziasztok!
Mindenkinek boldog új évet kívánok! Folyamatosan olvasgatva a fórumot, gratulálni szeretnék minden válaszadónak! Soha nem gondoltam volna, hogy ebben az országban, ennyi jó fej és hozzáértő szakember munkálkodik! Mégegyszer GRATULA!
Sziasztok!
Először is BOLDOG KARÁCSONYT MINDENKINEK Én nem olyan régen foglalkozok a témával nem is nagyon vagyok szakértő ezért kérném a segítségeteket. Carpc-t építek a kocsimba Centrafuse kezelő felülettel ( 1989 Opel Kadett E ). VIA EPIA 800-as az alaplap 1 Ghz memória 40 Mb háttér 7" érintő képernyő Ez tudja kezelni az OBD funkciót is. Kérdésem a következő: hogy tudnám én erre rákötni az autómat hogy érzékelje a pillanatnyi dolgokat?
Sziasztok.
Nekem egy olyan kérdésem lenne, hogy élőadatot akarok a kocsiba kerülő carpc-n megjeleníteni. A kérdésem az, hogy nem lesz-e baja a kocsi vezérlőjének, hogy állandóan aldl módba van kapcsolva? Nem szeretném tönkretenni. Vagy van-e valamilyen más lehetőség, hogy ezt megoldjam. Az autó egy 1996-os opel calibra.
Hali! az autón van egy ODB2 csatlakozó, ezen keresztül pl.ELM320 illesztővel amit a CF. is kezel lehet megjeleníteni az adatokat, olvasgasd a fórumot és ajánlom:
http://www.pc2car.hu/phpBB3/viewtopic.php?f=3&t=145 Üdv.
Hali! Tapasztalatom szerint nem tesz kárt a vezérlőben, nálam egy idő után egyébként is megszakad a kapcsolat.
(azt nem tudom hogy direkt így van-e vagy csak nálam van ez a jelenség, utána kellene néznem) Ezek a viszonylag egyszerű kiolvasók lassúak, nem folyamatos adatmegjelenítésre készültek. Az egyéb megoldás engem is érdekelne, ha valaki véletlenül ismeri az ODB2 protokolt megoszthatná a publikummal. Üdv.
A sebességen, és a kihagyásokon ne lepődjetek meg, mert a max seb csak 10,4 Kb/s. Egyébként 1 perc üresjárat után pedig automatikusan megszakad a kapcsolat. Ez természetes.
Sziasztok.Építettem egy interfacet de nem akar kommunikálni a vezárlővel,azt vettem észre hogy a vagcom csak akkor érzékeli ha az rx és a tx kábele összeér,de ugye ilyenkor az autóval nem lép kapcsolatba.Hibakereséshez van valami ötlet?Köszi.
|
Bejelentkezés
Hirdetés |




)






