Fórum témák
» Több friss téma |
Látom küzdesz rendesen!
Az átalakítód ezekszerint USB-s. ... azért minimum egy multiméterrel rámérhetnél a lamdára. ....legrosszabb esetben az ECU bekrepált! ( Nem is régen volt egy ... autó ami egyszercsak elkezdett rángatní, durrogní ... a lamda rossz! El is hittem! Tettem bele újat! Ugyanolyan xar maradt! Hiába diagnosztizáltam, csak mindig ua. a hiba. .... a végén kínomban kicseréltem az ECU-t. Minden OK!) (Remélen neked nem ez a bibi!)
Nem menetes a szűrője, gyorscsatlakozós, pattintós. Nagyon hasonló a levegőcsatlakozókhoz. Az apa rész az gyakorlatilag egy cső, rajta egy karimával, abba kapaszkodik az anya része. De megnézem hogy van-e még valami a szűrő és az injektorok között, emlékeim szerint nincs, és akkor jó az is, ha a szűrőnél mérek.
Igen, USB a csatlakozó az E85 kütyün. Természetesen rámértem a lambdára multiméterrel, cseréltem is másikra, másik kocsi jó lambdájával is ezt csinálta, meg hát érezhető a menettulajdonságokon, hogy szegény a keverék. Még jövőhét végéig szabin vagyok, utána majd a melóhelyen megcsinálom a szűrőből a nyomásmérőt, akkor okosabb leszek. Négy hibalehetőség maradt már csak, a benzinszivattyú, injektorok, láthatatlan fals levegő (valami belső repedés), és az ECU. Minden mást kizártam már. Ebből a legolcsóbb és legkönnyebb megmérni a benzinnyomást, hogy a szivattyú nincs-e kikopva. Ha az is jó, akkor jöhet majd a fals levegő utáni kutatás a motor szétszedésével, aztán ha az sincs, akkor injektorpróba (na azt már nem tudom házilag, és csak a végén fogom az ECU-t piszkálni.
"Csak szisztematikusan édes fiam!" ... mint mondaná legkedvesebb mesterem!
Kicsit megfordítanám a sorrendet, vagy igazítanák rajta. A szivatyú vizsgálat után jőhet az injektorok vizsgálata. Etöl nem kell nagyon begazolní! Fogod az injektor hidat leszorító két kis csavart és kiszeded. Aztán az injektorok tövénél - a szívotoroknál - kifujní levegővel a port és mindegyikhez egy nagyon pici olajat vagy sprés kenőanyagot kel juttatní. (Erre azért van szükség , hogy könnyen kicsúszon.) Majd ovatosan kihúzod, kis oldalirányú mozgatással. Nézd meg a tömítőgyűrüket nincs-e kicsípve!!!Ha kifordítod és indítózík valaki, akkor szép szabájos, eggyenletes 15-20 fokos szögben kel mindegyiknek porlasztania inditózáskor. ... ha neaggyisten még van egy pár kémcsöved akkor egy kis léc segítségével - meg furóval - csinálhatsz hozam ellenörző müszert is! ENNYÍ! A porlasztok ellenörzésénél 3 fő irány van! : - müködík v. nem! - porlasztási kép! - hozam - mennyiség - vizsgálat! A farslevegő pedig megint nem nagy dolog! ...de hol is kerülhet be farslevegő a motorba, - ami persze bezavar a működésbe - ?! 1. szívótorok a hf. sortömítéstől a pillangószelepig! (Megnézni minden kis vákumcsövet, csatlakozó elemet! - Féktisztító jó szolgálatot tasz!) 2. A fékrásegítő - vákumdob - vezérlőszelepjénél ill. a membrán repedése. 3. Az EGR szelep - de mint irtad azt levakoltad. A motor szétszedését majd csak ezekután javaslom! (Ha semmilyen külső abnormális tünet nincs! Víz szivárgás, fogyás vagy olaj szivárgás, esetleg "csühögés". Jó munkát!
Ezt köszönöm szépen, eddig csak dízel porlasztókat állítottam az előző kocsin, a benzinest nem tudtam hogy megy. Vegyész vagyok, valahol csak találok kémcsövet is
![]() A vákumcsöveket végignéztem, a tankszellőztetőt is beleértve, fals levegő szempontjából már csak a szívótorok tömítés, meg az injektorok tömítése kérdéses. Mentem vele ma 50 km-et átlag 30-35% plusz dúsítással, így még egészen használható a kocsi, és a sárga sem világított. De azért ez rengeteg plusz üzemanyag. Viszont kihúzom így addig, míg összedobom a nyomásmérőt.
Daewoo kalos 2003 évjárat világít a légszák lámpa. Modiggal próbáltam diamax csatival kommunikál/kwp 2000/ protokol.csak sajna ezzel a progival csak motorhibát lehet olvasni törölni. Valakinek van valami ötlete milyen kábellel próbálkozzam és milyen progival ?
Akkor a 2 ütemű motoré 1:7?
Közben felfrissítettem magam. Valóban az elméleti keverék arány kisebb (1:9) az etanolnak,ez ügye nála lambda 1 ,de az optimális 1,35 -nél lessz (ez 1:12), tehát ha így nézzük akkor tényleg kevesebb levegő kell neki. Csak azzal is számolni kell, hogy önmagából is szabadít fel oxigént, de az a jó benne, hogy nagyon jól elmegy szegény keverékben. Én ebből indultam ki, csak elvesztem a számokban . Azért el tud fogyasztani sok oxigént, mivel hidrogéntartalma is nagyobb. Ha több levegőt adsz neki javíthatod a hatásfokot, a fogyasztást, és így a teljesítményt is a hidrogéntartalom miatt (kis mértékben). Ez a spórolósabb irány
Sziasztok!
1-es Fiat Punto-n szeretnék hibakódot kiolvasni, törölni, estleg chiptuning érdekelne. Diagnosztikailag ellenőrizném a kompiját, mert sokat fogyaszt, "esetleg tuning" Ebben várnák tanácsokat, esetleg segítséget. minden tanácsot és kapcsolás előre is köszönök!!
A szegény keverékkel az a baj, hogy túlmelegszik a dugattyú felszíne, és megolvad, vagy elridegül. Konkrétan jártam így az első kocsimmal még 2000 környékén, addig szegényítettem, amíg még lehetett vele menni, és pár hónap után lehetett cserélni az egyik dugattyút, mert letört egy darab a tetejéből.
Az etanol égése CH3-CH2-OH + 3 O2 = 2 CO2 + 3 H2O a benziné (tegyük fel, hogy oktán van benne, de nem) CH3-CH2-CH2-CH2-CH2-CH2-CH2-CH3 + 12,5 O2 = 8 CO2 + 9 H2O De ebből úgyse lehet gondolkodni, mert a motorban egészen más körülmények vannak, teljesen más reakciók is lejátszódnak. Amúgy a benzinben lévő cuccok is erősen tartalmaznak oxigént, sokszor érzem a benzinen az isopropanol szagát, a metil-tercil-butil-étert, ezekben például van oxigén. Inkább a jobb kompressziótűrés az, amiért nem az égéshők viszonyában kell az alkoholból több. A hidrogének száma az nem tudom, hogy hogy jön ide. A szegény keveréknél szerintem a motor károsodása a legnagyobb kockázat. Meg a környezetvédelem. Mert szegény keveréknél magasabb a hőfok (nem hűt a bejutó üzemanyag szívóütemben annyit), és magas hőfokon könnyebben megkeletkezik a levegő nitrogéntartalmából az NOx. A másik meg hogy elgyengül a kocsi, az égés lassul, legyilkolja a katalizátort. Szóval több levegőtől nem megy jobban, kivéve ha a kerekekbe nyomjuk ![]() De ezek már nagyon OFF dolgok ide, elnézést. 4 ütemű Ottó motoról beszéltünk! ( A 2 ütemű szerintem napjainkban nem játszík szerepet!)Én csak egy egyszerű gépjármű technikus vagyok és azt tudom, hogy ha egy motort túlságosan elszegényítünk akkor bizony annak látványos következményeí vannak! (Úgy ahogy ezt wolfcsaba is leirta!) Nem kell semmiféle számításokba belebonyolódní! ... egyszerüen több kell belőle 20-30%-al! (Ajánlom Ezt az oldalt - a bioetanol hátrányai itt elég sokmindenre válaszra lelhetsz.) Ha valakit persze érdekel a müködés - elméletí szinten - az persze nyugodtan foglalkozzon vele.
Látom ti azért már több tapasztalattal bírtok, én csak elméleti szinten foglalkoztam vele. Én a fogyasztást, és az ideális égést tartottam szemelőtt.
A gyakorlatban tényleg mást is kell nézni, a kenést, hűtést, teljesítményt, stb, és én ezt elfelejtettem. Összevetve mindent, szerintem akkor az 1:10-es keverési arány jó lessz (ez dúsabb a benzinnél), a hűtésnek és a teljesítménynek. Ez azért érdekes adat, mert ebből lehetne kiszámolni, kikövetkeztetni, hogy mit mennyire kellene átalakítani, és ezt ilyen formában sehol nem írják le. Igazatok van, meggyőztetek!
Na igen! Kb. 1:10 -12 közt kell az aránynak lennie üzemmeleg mocinál! ... de mi van a melegítési szakaszban?! Ott még + 10-15%-ot rá kell adni! ( össz.: 30-50%) ...aztán meg van a hidegindítás! A normál Ottó motor etanollal 30 és 70% közt igényel!!!
Na ez igy összeségében azért egy kicsit bonyolult! ...de csak első ránézésre! Az átalakítokbam ezt a 3 szakaszt külön be lehet állítaní. (Vagy 3 kis potival, vagy ha USB-s a cuccos akkor egy nagyon egyszerú kis progival.) Mind a két megoldást próbáltam már, és eddig még mindegyík bevált! (Legalább is senki nem jött vissza panaszkodva! ... h. sokat eszík, nem indul, vagy nem megy!) A megoldások kozött viszont van még egy lehetséges verzió ami rögvest 2 is! Az ECU átprogramozása, átállítása. Az első amikor egy ugynevezet "csiptuningot irunk az ECU-ra. A 2. amikor fogunk egy programozható - állítható ECU-t (pl.: VEMS) és szintén USB + laptop segítségével beállítjuk a megfeleő mennyiségeket. (ezek a megoldások egy kicsit azért drágábbak!) Nekem spec. ez van a jó öreg járgányomban!
Kobold, Jossz, sziasztok!
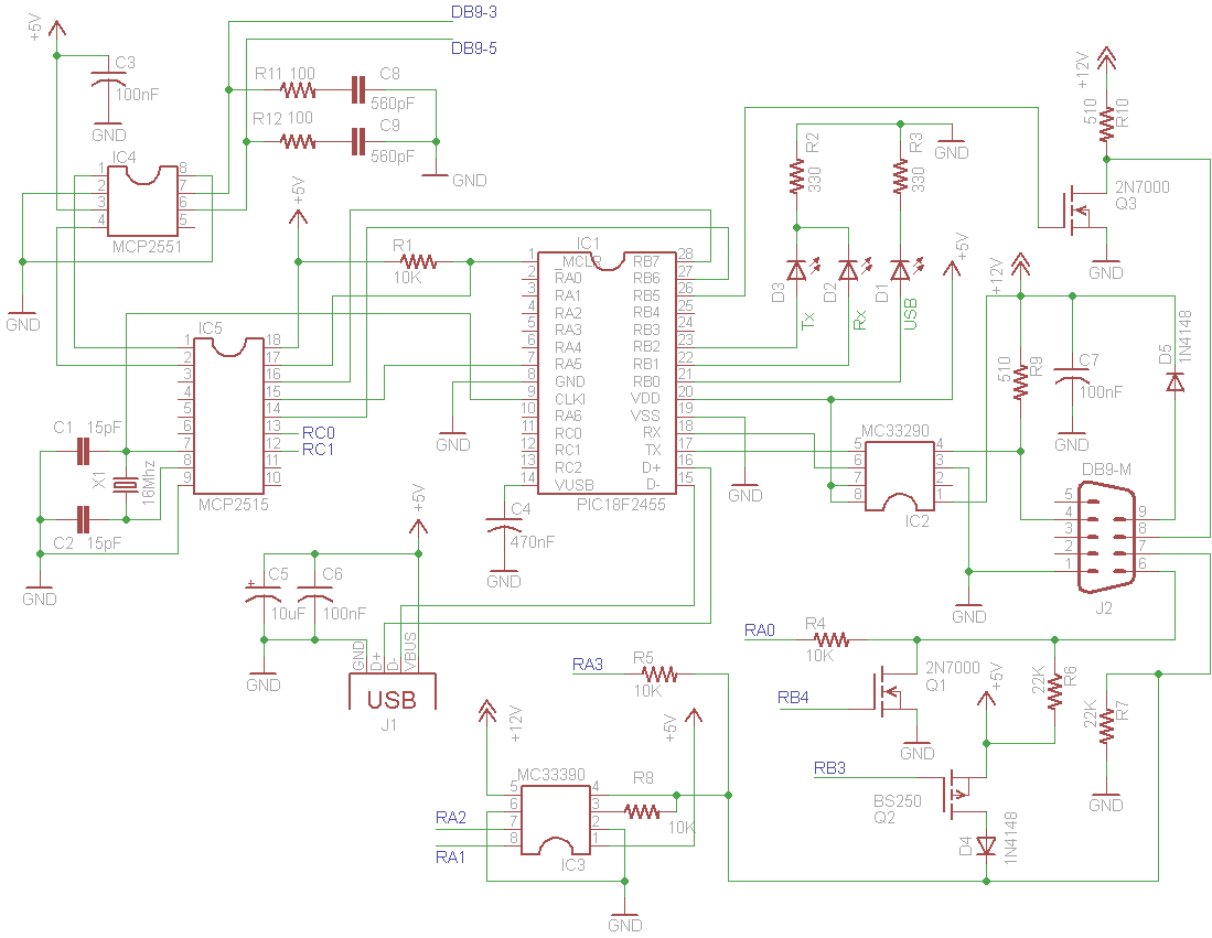
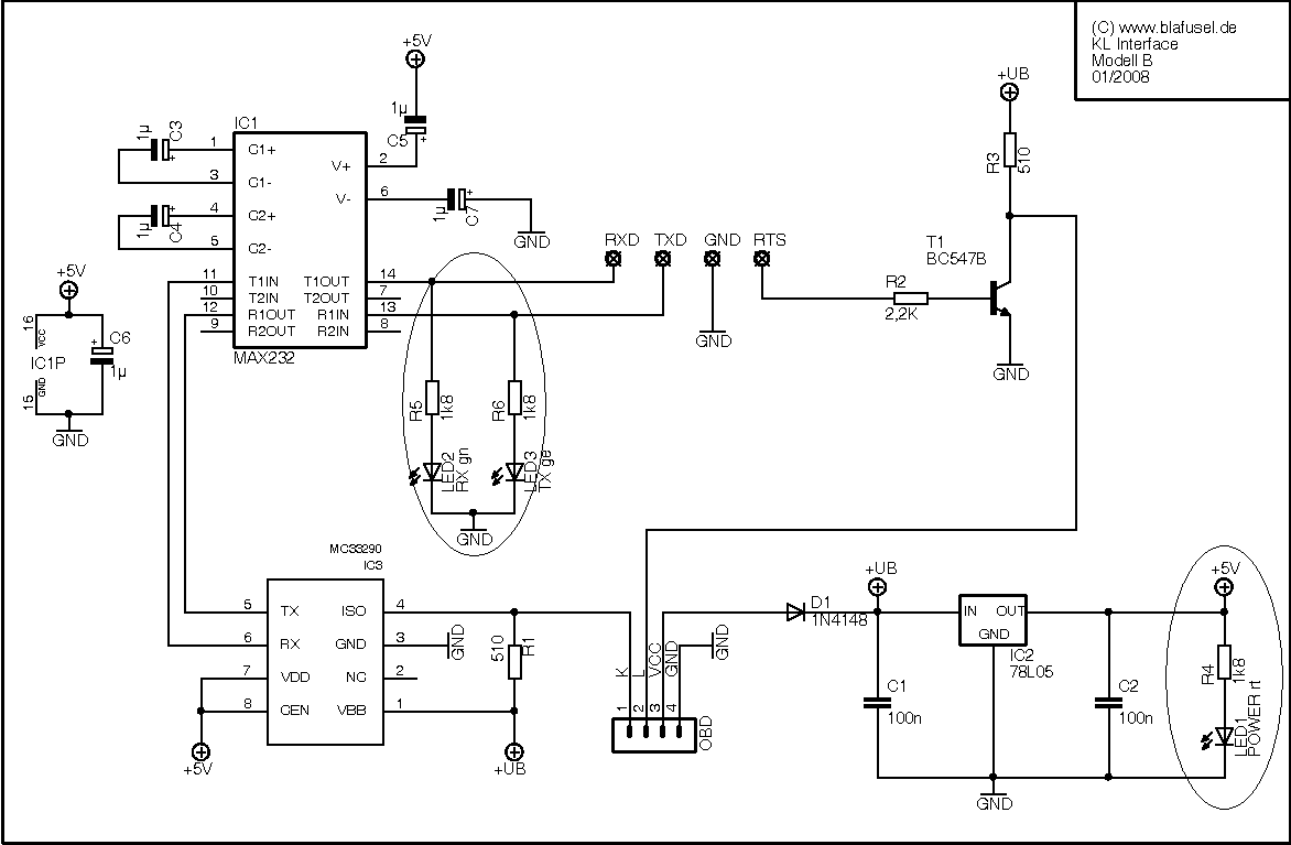
Úgy tűnik, Ti ismeritek az MCP2551-et. A véleményetekre volnék kíváncsi; a csatolt ISO9141 adaptert meg lehet-e úgy csinálni, hogy a MAX232 után az MC33290 helyére az MCP2551-est rakom be az Alex Sidorenko-féle "OBD-II ELM327 compatible" adapter szerinti bekötésben? (kimeneteken ellenállás és kis kondi)??? fejesg
ÓÓÓÓÓÓÓÓÓÓÓÓÓÓÓÓÓÓÓ... Most már totál össze vagyok zavarodva!
Szóval 2002-évi Opel Corsa 1.2 benzines autónk van, Z12XE motorral. Ez már elméletileg CAN buszos, amelynek az OBD2 pinjei a 6 (canl) és a 14 (canh). De az autónkban csak 3-4-5-7-8-12-16 pontok vannak !!! A 7 ott pl. a Motronic K-vonala. Szóval kérlek mondja meg valaki, MELYIK adaptert kell összeraknom, hogy pl. az OpCOm vagy az Auto Scanner progikkal kiolvashassam a Motronic értékeit? Ha a 7-es kivezetés van és a 6/14 nincs, akkor ez még nem CAN-buszos? Kérlek segítsetek! fg
Ha a CAN szálak hiányoznak, akkor ez még ISO9141-es. Azaz KK/L csatoló kell, amit vagy kapcsolgatsz a megfelelő portokra vagy multiplexelt kábelt csinálsz.
OP-COM tudja a CAN-t is, de ahhoz otthon nem csinálsz adaptert, az AutoScannerhez szintúgy. Az AB-COM -hoz egy soros adaptert kellene csinálnod és azzal tudnál benne matatni.
Igen! Ezeken a megoldásokon én is gondolkodtam már. Nyílván egy L-jet -es rendszerhez jók a sima átalakítók, sőt talán az újabbakhoz is. A programozás a legjobb, (szerintem)csak kell egy olyan progi, amivel grafikusan, vagy legalább számokban meg lehet jelentetni az eprom tartalomból a jellegmezőt, befcsk időt, előgyújtást, stb.
A hidegindítással gondolom lehet vesződni, hisz 0 fok alatt alig akar párologni. Az előgyújtást is módosítani kelhet kis mértékben, és szerintem ez a legkritikusabb része. Tehát akkor az alap, hogy hosszabb fecsk idők, magasabb nyomás, és korábbi gyújtás kell, és a szívócső szűkítés, ha kívánja. Ezt talán PIC-vel is el lehet érni
Szia Dudus!
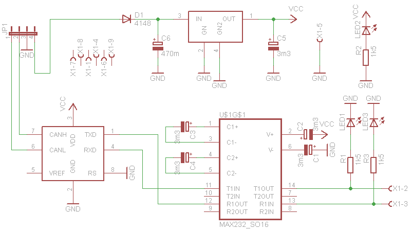
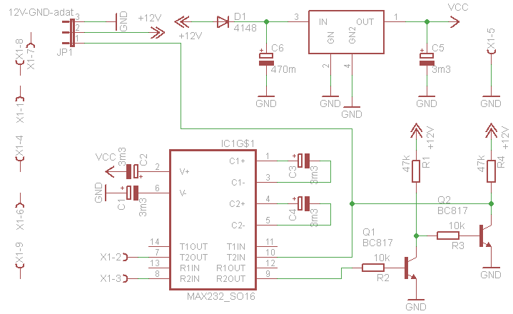
Köszi a választ, tisztul a kép. Csatoltam 2 sch-t, kérlek véleményezd. (a 2-es RXD, 3-as TXD, 5-ös GND) A K csatis Opelhez elegendő a MAX232+2 tranzisztoros megoldás, vagy tudom alkalmazni a MAX232+MCP2551-es összeállítást (CanH megy a K-ra)? Van egy távol-keleti ppt-m az OBD szabványokról, ott azt látom, hogy az Opel CAN busz ISO CAN 29bit 500kbps, a K csatis pedig ISO 9141-2 5 baud init 10,4 kbps. Tehát alkalmas lenne a feladatra az MCP2551-es CAN illesztő? Mérmint ISO 9141-2 jeleket beformázni "normál" soros TXD-RXD jelekből? fg
Uhhh! Van egy kis katyvasz!
CAN busdriver CAN-hoz való, ha ISO9141 -es a busz miért nem használsz inkább ahhoz való busdriver-t? Pl SI9241AEY? A tranzisztoros megoldás is lehet tökéletes, de be kell tartani az előírt felhúzóellenállás értékeket. 510 Ohm, vagy ahhoz közeli felhúzóra van 12V-os rendszerben szükség! PL, ez is tökéletes, de a drivert arra cseréled, ami szimpatikus ne... is...
Azonos típusú astrán meg kell nézni, hogy adott sebességnél adott fokozaton mennyit mutat.
Felteszed valahogy, megnézed a hibát, és helyesbítesz. Kicsit fatengelyes megoldás, de a tapasztalati képletek általában működnek
O.K., megértettem; nagyon szépen köszi a segítséget.
Megrendeltem a HQ Video-tól az MZC33290EF ISO vonali meghajtó IC-t, és csinálok 1 áramkört az Általad küldött kapcsolásiról. Ehhez az ISO 9141 adapterhez jó az OP COM vagy az Auto Scanner? fg
Nem, azok hardverkulcsos programok, amiknek a hardverkulcs maga az illesztő. Ehhez csak free programokat: Tech-2, AB-COM tudsz használni. De otthonra tökéletesen elég.
Lehet, hogy elkerülte eddig a figyelmemet, és volt már szó róla a fórumban, de megkérnélek, adj vmi linket, ahonnan letölthetem a Tech-2-t vagy az AB-COM-ot.
Végülis elsősorban ismerkedésre kell, semmi extra funkció. Max ha valami hibakód előjön, tudjam törölni...
A Tech 2 progit keresed?! ....
Igen, köszi! Ezt a nyelvet legalább értem...
Ja, igen! Kiszerelhető-e az OBD csati a Corsából? Ezért a néhány PIN-ért lehet, hogy nem érdemes OBD csatit venni 3-4eFt-ért; mondjuk kilógatnám a csatit, forrasztanék a kérdéses PIN-ek csatijei alá vezetékeket, és kivezetném valahová olyan csatival, amim van. Pl. 2,54mm tüskesor.
Megoldható lenne a dolog?
Nincs törölve,én megtaláltam és le is lehet szedni.
?
http://vezerdiagnosztika.hu/download.html Forbidden You don't have permission to access /TECH2/ on this server. www.vezerdiagnosztika.hu ? |
Bejelentkezés
Hirdetés |




Kicsit megfordítanám a sorrendet, vagy igazítanák rajta. A szivatyú vizsgálat után jőhet az injektorok vizsgálata. Etöl nem kell nagyon begazolní! Fogod az injektor hidat leszorító két kis csavart és kiszeded. Aztán az injektorok tövénél - a szívotoroknál - kifujní levegővel a port és mindegyikhez egy nagyon pici olajat vagy sprés kenőanyagot kel juttatní. (Erre azért van szükség , hogy könnyen kicsúszon.) Majd ovatosan kihúzod, kis oldalirányú mozgatással. Nézd meg a tömítőgyűrüket nincs-e kicsípve!!!
Közben felfrissítettem magam. Valóban az elméleti keverék arány kisebb (1:9) az etanolnak,ez ügye nála lambda 1 ,de az optimális 1,35 -nél lessz (ez 1:12), tehát ha így nézzük akkor tényleg kevesebb levegő kell neki. Csak azzal is számolni kell, hogy önmagából is szabadít fel oxigént, de az a jó benne, hogy nagyon jól elmegy szegény keverékben. Én ebből indultam ki, csak elvesztem a számokban
. Azért el tud fogyasztani sok oxigént, mivel hidrogéntartalma is nagyobb. Ha több levegőt adsz neki javíthatod a hatásfokot, a fogyasztást, és így a teljesítményt is a hidrogéntartalom miatt (kis mértékben).
4 ütemű Ottó motoról beszéltünk! ( A 2 ütemű szerintem napjainkban nem játszík szerepet!)








