Fórum témák
» Több friss téma |
Fórum » PC táp átalakítás
Ha kivezeted az 5 és a 12V-ot, akkor már külön szabályozható kivetést nem tudsz kivezetni, hacsak nem építesz egybe két tápegységet.
Az oldalon van erről egy nagyon jó cikk!
Nem akarok kivezetni szabályozható kivezetést, hanem L200C stabilizátor IC-vel akarom állítani a feszültséget, csak ennek az IC-nek a bemenetére kell 20V feletti feszültség.
Szia!
Igen, meg lehet oldani a feszültség és árammérést,de problémáid lehetnek a 10A-es sönt elkészítésénél. Pontos ellenállások kellenek.különben rossz adatokat fogsz mérni.Ha jól tudom 1% tűrésű alkatrészek kellenek (sönt és előtét ellenállás) szerintem 1500 pénzért lehet kapni kis digitális kéziműszert, ami egyen-váltót mér, ezenfelül ellenállást és még transzisztor vizsgálásra is jó.Ha a tápegységedbe szeretnéd beépíteni, akkor persze meg kell építeni. üdv.:Foxi
Szia!
A 4-es láb nem lehet gnd-n ,mert akkor nincs védelem. A digitális műszerekről meg annyit, hogy nem lehet közös tápon a mérendő U ,I-vel!
"A letiltás azt jelenti, hogy a TL494-es IC 4-es lábára egy feszültségosztón keresztül nagyobb feszültséget kapcsol, mint 2,8V. Az adatlapban látszik, ez azt jelenti, hogy a PWM vezérlést 0%-ra állítja.
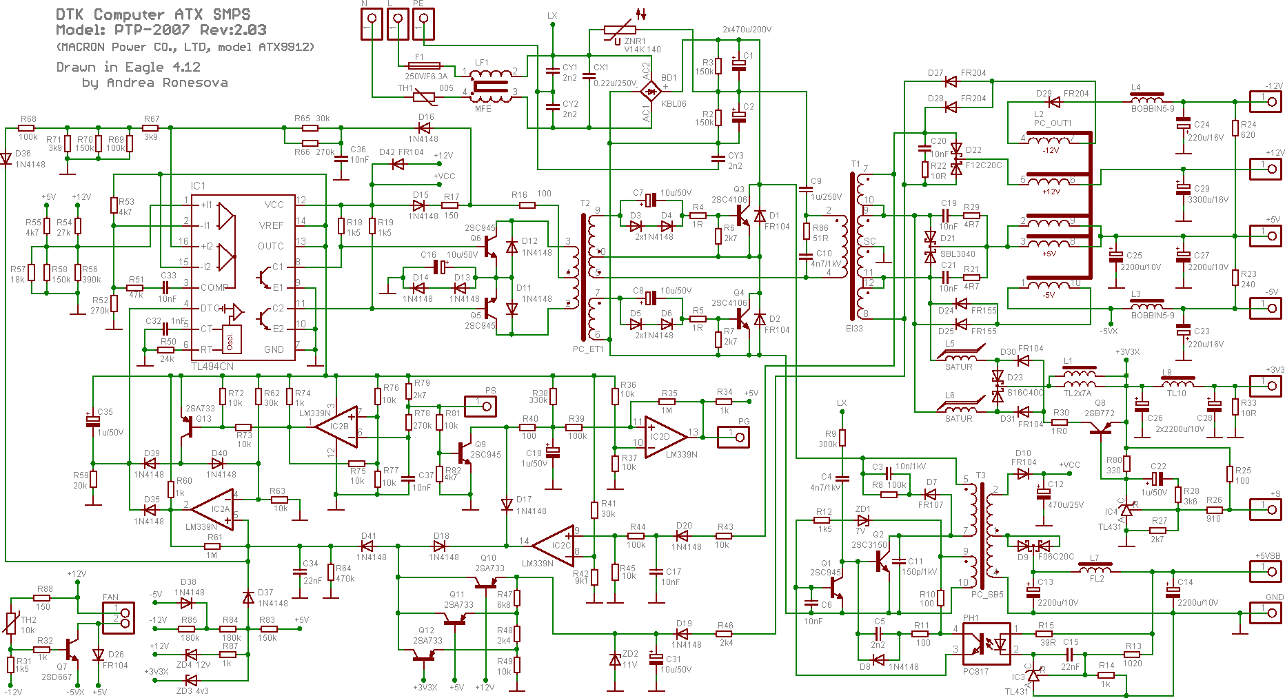
Ezt a védelmet könnyedén kiiktathatjuk. A 4-es lábra állandó GND-t kell kapcsolni. Ezt úgy a legegyszerűbb elérni, hogy a 4-es lábnál lévő feszültségosztó felső tagját (vagy tagjait) kivesszük. Ilyenkor az alsó tag ellenállásán keresztül ezt a lábat le is húztuk a GND-re." -idézet a cikkből A cikk szerint eleve feltétele a fesz növelésnek, a védelem kiiktatása. ![]() De ami bajság nálam, hogy a 4-es lábon nekem egy ellenállás van. A többi eddig stimmelt -némileg. Avagy benne van a cikk által is említett szórásban. Pl. a negatív ág egyenirányítását 2 dióda végzi, nem 3. Másban nem találtam eltérést eddig.Egyébként ez egy redundáns szerver táp (volt). Nem épp szokványos kivitel. De bízok abban, hogy midőn ez is "csak" egy AT-s táp, túl nagy különbség nem adódhat, és át tudom alakítani a cikkben írottak szerint. A panel műszerekről tudom, hogy saját tápot igényelnek, de azért köszönöm a figyelmeztetést!
Hello!
Nem, nem feltétele a feszültségnövelésnek a védelem kiiktatása! Ebben biztos vagyok, az én tápomban benne van még a védelem, és így +-20V feszültség mellett szedtem le róla >110 wattot, semmi baja nem lett. (ez kb 2,75A) Én a helyedben analóg műszert használnék a tápban, mert kisebb is, és össze-vissza ingadozó kimenő áramerősségnél sokkal inkább közelebb áll az álltaluk mutatott érték a valóságos, kiátlagolthoz. (Meg hát a nagyobb tehetetlenség miatt könnyebb leolvasni is )
Hello!
Köszönöm válaszod! Akkor Amarton mi okból javasolja ezt a megoldást? Én 30 voltot akarok kinyerni belőle. ez egy 300W-os táp, ami nagyon jól meg van konstruálva. Volt saját topikja, de töröltettem, mi után rájöttem mivel állok szemben. :yes: Kétáramkörös felépítésű, remek hűtőbordákkal, és a vezérlő áramkör (TL494 és a komparátor) egy külön panelt alkot. Az LCD-s kijelzés nagyon tetszik, de nem rendelkezem kellő felszereltséggel, tudással egy pic elkészítéséhez. Ezért döntöttem a panel műszer mellett. Eredetileg 4 műszert szerettem volna bele tenni, mint hogy redundáns, 2 áram mérő ás két fesz mérő, de költség csökkentés miatt lehet átkapcsolható lesz és csak 2 műszerrel. Legfeljebb később bővítem.
Nem tudom, hogy miért javasolja ezt a megoldást (az "ezt" jelentésében sem vagyok biztos, már régen olvastam a cikket)
A digitális műszernek annyi előnye lehet, hogy méréshatárt tudsz váltani (igazából egy jól konstruált analóg műszernél is meg tudod ezt tenni) , és ami fontosabb: Az analóg műszerek rosszúl tűrik a túlterhelést, és hajlamosak arra, hogy elgörbüljön a mutató emiatt. Ezzel szemben a digitális műszerek simán kibírják a 2-3× -os határértékeket is. Ha 2×30V-ot szeretnél kinyerni belőle, akkor az lehet hogy problémás lesz... Oszcilloszkóppal meg kéne mérni, hogy a trafóból kijövő jelnek mekkora az amplitudója. Ha ez jóval több, mint 30V, akkor ki tudsz venni a tápból 2×30V-ot. Arra nagyon figyelj, hogy a tápod földjére tedd az oszcilloszkóp földjét, mert a két GND ugyan az: a hálózati védőföldeléssel egyezik meg mindkettő! Ha véletlenül hozzáér az oszcilloszkóp földje a trafó kimenetéhez, akkor abban a pillanatban meghal a táp primer köre! Ha kiderül, hogy nem jön ki belőle annyi, amennyit szeretnél, akkor van még 1 tippem, hogy hogyan kéne megoldani
Ismét köszönöm válaszod!
Sajnos szkópom nincs, de majd kerítek valahonnan. De az egyenirányítással csökken a kimeneti fesz? Vagy az egyenirányítás mint a színusznál itt is megsarcolja a kinyerni kívánt polaritás félperiódusára? Kérlek olvasd át újra a cikket, mert elég kuszán megfogalmazottnak tartom az áram szabályzó bekötését is, és nem egészen értem az sem. Akkor visszakötöm a védelmet, mert ha oda kötöm az áram szabályzót, akkor annak jelét söntölné, ha direkt GND-n lenne. De ha nem nagy farigcsálással jár az általad gondolt megoldás, mond nyugodtan, legfeljebb kigondolunk valami közép utat. A műszer kérdésben meg makacs dög vagyok, digitális műszer mellet maradok.
Egyenirányítással nem csökken a feszültség. A PWM tápoknál az
egyenirányítás és pufferelés a trafó kimeneti feszültségét "integrálja". Itt szinuszról szó sincs! De hogy valami értelmeset is szóljak az okoskodáson kívül: Igen, vedd úgy, hogy csökkenti a feszültséget, és minél jobban terheled a masinát, annál inkább csökkenti. A cikknek a "fapados" áramszabályozásról szóló részét átolvastam. Az egyértelmű, és CSAK AZ EGYIK TÁPÁGAT FIGYELI. Amit tudnék javasolni megoldásként az nem járna túl nagy farigcsálással: A trafó szekunder oldalánálál kiforrasztod a GND-t, és az összes többi trafókivezetést is, az egyik szélsőt kivéve... A trafó másik szélső kivezetését átkötöd GND -re. Ekkor csak 1 utas egyenirányítással állítható elő a kimeneti feszültség, lassabb lesz szabályzás, és kisebb az asszimetrikus Pki max. Viszont szimmetrikus terhelésnél ugyan akkora lesz a kivehető összteljesítmény, és a feszültség pedig akár 2× akkora is lehet. (úgy tippelem, hogy 40V-ig fel lehetne menni)
Tudom, hogy itt szó sincs színuszról, csak analógiát kerestem. ha9pi.feri Azt írta nem sokkal fentebb, hogy mind két ágat figyeli. Hogy lehetne ezt ugyan ilyen fapados módszerrel a negatív ágra is applikálni? Gondolom csak van erre is hasonló megoldás.
Nos amit a trafóról mondtál, nem rossz ötlet, de mivel 2 oldalas nyákos ez a táp, nekem mégis farigcsálnom kell.A fapados szabályzásnál azt nem értem teljesen, hogy mit melyik GND-re kellene kötni? A sönt felől. És miért csak a pozitív ágat figyeli? Ez utóbbi egy abszolút laikus kérdés. Vagy találjunk ki olyat, hogy kapjon egy új szekunder kört. Van 2x12V és 2x5V nyers feszültségünk, "egyenirányítva". Jelenleg a pozitív kör shottky diódáit kivettem.
Az analóg müszernek is van elönye ! :
pl Változó terhelést jobban lehet érzékelni
Sziasztok. az utóbbi időben elég sok tápegységgel kinlódtam de sikerrel. és néhány tapasztalat:
Ha valakinek kell az eredeti +5V, és a +12V akkor az ennél nagyobb feszültséget csak a trafó áttekercselésével lehet megkapni. az én feladatomhoz +5V, +12V és +24V kellett. Szerencsére a tekercsetsten még volt hely, igy kapott még 2x7 menetet a trafó 0,8 huzalból, melyet a 12V kimenetekhez kötöttem hozzá. (trafó szétszedése: lábosban vizet forralsz a trafóval együtt kb 3-4 percig és akkor engedd a ragasztás). A 24V tekercsvégeket pedig, mint a közös föld kivezetést a tekercsest másik (nem a nyák) oldalán hoztam ki a szokásos müa szigetelő csőben. A 3,3V tartózó fojtókat L5, L6 kiszedtem valamint a 3,3V csatlakozó egyéb nem egyenirányitásra szolgálatos alkatrészeket. A tulfesz védő ák. azon részeit melyek nem müködnek (3,3V) ki kell iktatni. Az ATX tápokat a szürke vezetéken keresztül indítja el a PC panel annak a földre huzásával. Ezt kivülrül ha összekötöd akkor a táp amikor a 230v rákapcsolod azonnal megy. A TL494 (1) lába a szabályozás, ha minden alkatrész mind a kapcs rajzon is bennt marad akkor mindkettőt figyeli, de csak a plussz fesz esetleges változását. Ha változtatható fesz kell, akkor csak a +12V kivezetésre kötött visszacsatolást használd, az +5v-ra menő ellenállást szedd ki. A föld felé bekötött 20k potival a kimenő fesz szabályozható. A trafóval nagyon figyelmesen bánni: nem mindegy a menetirány, és melyik véget vezetem ki. A 2x 12V tekercs az kétirányban van felcsévélve mert csak igy lesz meg a kétutas egyenirányitás. Ügyeljetek erre. Ha valiknek szimmetrikus feszültség kell akkor a minusz 12V ágba nagyobb terhelhetőségű Shottky diódára ki kell cserélni. Itt problémát jelethet, hogy a minusz diódák általában a kimenő fojtó alatt helyezkednek el, és 1,5 A felett azért ajánlatos a hütés. Tehát fojtó ki, majd a diódák kicserélése (ezeket a hütőbordára) majd fojtó vissza. Ne feledkezzetek meg a szürő kondenzátorok legalább 35V ra való kicseréléséről. (nem fog púposodni, majd durranni)
A negatív ágra is lehet applikálni valahogy... Egyébként ha9pi.feri a PIC -es megoldásra mondta, amit mondott, konkrétan azt, hogy a közös ágat figyeli. De miféle közös ágra gondolt?
SZerintem ez az állítása semennyire nem hozható összefüggésbe a valósággal, hiszen akkor nem kéne bele 2db áramsönt!!! Innentől kezdve felejtsd el a két GND-t. 1 GND van, ami megegyezik a hálózati védőfölddel. A kis értékű ellenállás a GND, és a terhelés között van, a terhelés felöli kivezetése megy be a műveletibe, és OHM törvény alapján "számolja" ki az aktuális áramot így tartja kordában a kimenetet. Csatolok egy képet, hogy érthető legyen. A képen a 0. jelenti a GND -t. Az 1 -es számú csomópont jelenti a képzelet beli GND-t. A 2 -es szám pedig a tápegység kimenete. Az izzólámpa a terhelés. Az a kis zöld téglalap a kis értékű ellenállás, amin a feszültség a kimeneti árammal lineárisan nő. U=I*R A rajta eső feszültséget figyeli a kék háromszög (műveleti erősítő, és a többi sallang, amit most nem rajzoltam oda). Innen világosan látszik, hogy ezt a megoldást egy az egyben nem lehet applikálni a negatív ágra, mert akkor a két kvázi föld (tehát az 1 -es pont) nem lesz azonos potenciálon. (hiszen köztük lesz még 1-1 ellenállás. Ha pedig összekötöd, akkor kiírtottad a rövidzár védelmet) A farigcsálási problémáról egy nagyon kedves volt tanárnőm szavai jutnak eszembe: "Áldozatok nélkül nincs győzelem!" Hu! Egy kérdés majdnem lemaradt: Honnan vannak azok a "nyers" feszültségek? A PC tápból, vagy segédtápra gondolsz?
Kimerítő választ kaptam ismét.
Akkor a cikk alapján PIC nélkül felejtős a szinkron áram szabályzás? Kissé pofátlannak érzem magam, mert más tudását használom fel, én itt csak dobálózok a "mi lenne, ha..." dolgokkal, és mint egy kisgyerek az új ajándékát, úgy várom az elképzeléseket, hogy mi féle új csoda dolgot kapok vajon... A nyersz feszültségen itt a főtrafó, PC táp feszültségeket értem. Amúgy mi lenne, ha nem lenne "saját" védelme a tápnak, ha a 494 védelmét tényleg kiiktatnánk, mint a cikk is írja, de, kapna egy külön rövidzár védelmet?! Mert ha amúgy applikálni lehetne a negatív ágra is, akkor egy egyszerű túláram védelemmel meg lehetne óvni a tápot. Nem méltatni akarom a cikk íróját, mert én magamtól ennyit sem tudnék összehozni, és elég misztikum volt a PC táp amíg hozzá nem fogtam, de még mindig vannak fekete foltok. Azonban a cikk írója azt nem vette figyelembe, hogy mi van azzal a lelkes pákásszal, aki nem akar PIC-ket. Érdekel maga a téma, és meg is csinálnám, e az plusz beruházás, mire most nem telik. Mert gondolom akkor kell egy interfész is mivel felprogramozom. Amúgy jó a mondás amit tanárnőd mondott, de erre mondhatnám, azt, amit nyerek a réven, elvesztem a vámon... :yes: Min. új panelt kellene készíteni...
Ne haragudj, ha a privátban feltett kérdésekre nem kezdek el neked kapcsolási rajzot tervezgetni.
A fórum azért van, hogy az ide vonatkozó kérdéseket itt kell feltenni és nem privátban. Nyilván azért nem rajzolgattam neked külön, mert nem érek rá. Elmondtam privátban, hogy hogyan lehet megoldani műveleti erősítőkkel. A pozitív és a negatív ágra külön-külön be kell egyet rakni, ahogyan az INA193 van berakva. Kell még két dióda, ami a vagykapcsolatot valósítja meg. A műveleti erősítőknek a kimenete rámegy a diódának az anódjára. A két dióda katódja össze van kötve, és azok mennek a TL494 4-es lábára. Nem próbáltam ki, de elvben működik.
Én nem haragszok, ellenben te nagyon felpaprikáztad magad!
Én KÉRTEM, és nem KÖVETELTEM.Én nem méltattam azt, hogy miért nem rajzoltál másik rajzot. Nem rajzoltál, hát nem rajzoltál. Megpróbáltam itt segítséget kérni, és kapni.Amiért meg privátban kerestelek, az annak tudható be, hogy nem tudtam milyen gyakorisággal vagy itt a topic-ban, és mint hogy a Te cikked, kézenfekvő, hogy kérdésemmel közvetlen hozzád fordultam... De ez csak az én hülye meglátásom, bocs ha megsértettem a magánszférádat. Amúgy meg köszönöm a megoldást. Bár ami azt illeti, az én laikusságomnak ezen mostani válaszod részletesebb, és kielégítőbb, mint a privátban.
Igen tudom, és annak idején én is úgy tanultam, hogy az analóg műszert rápillantással lehet értékelni, míg a digitálist le kell olvasni.
Azonban egy analóg műszer majdnem 2x annyiba kerül, mint egy digitális. Másrészről hely igény miatt is a digitális nekem a megfelelő.De tény, hogy sokkal esztétikusabb, és kiértékelhetőbb a változó értékek megjelenítésében.
Nos akkor ha jól értem, a két ág áramszabályzása két műveleti erősítős szabályzó áramkörrel oldható meg. Áganként eggyel, eggyel.
És a terhelés GND-je a sönt műveleti erősítőbe csatoló oldala, a másik meg megy a táp GND-re. Gyakorlatilag a nullpontot felhúzom 0,25 Ohm-mal. ![]() Ha esetleg hülyeséget írtam, javítsatok ki, elég kezdő vagyok ezen a téren. :yes:
Igen, felhúzod... Meg ha hasonló elven szabályozod a negatív ágat, akkor azt pedig lehúzod.
És így áll elő a csoda: A duplán rövidzárvédett tápod -ha pl. szimmetrikus tápról működő erősítőt élesztesz vele, ami rövidzárba megy- hirtelen mezitlábas füstgéppé alakul. (A két rövidzárvédelem egyszerre nem működhet ilyen formán!)
Köszönöm segítő készséged!
Nagy fejtörés után csak megértettem! Rém kézen fekvő volt amúgy, nem értem mi tartott eddig? Na mindegy.Azonban ezt a rövid zár dolgot nem értem. Amarton leírása eleve mellőzi a rövid zárat. "hirtelen mezitlábas füstgéppé alakul" :vigyor2: Ez tetszik! De jó lenne elkerülni. Ezért gondoltam arra, hogy egy külső rövidzár védelem kialakítása lenne jó.
Sziasztok!
Lenne az Aktív PFC-vel kapcsolatban egy kérdésem: nagyon egyszerű: "összedugom és nem megy" Komolyra véve; vettem 5 darab Q-Tecnology -QT-01300 R300- tápot. rá az alaplapra a 20 tűs részt, majd a 4 tűst, végül be a 230V tápkábel, POWER gomb a tápon.... Power a az alaplapon, és meg sem nyikkan, csak az alaplapi LED megy Nos 3 különböző lappal probáltam eddig, a lapok tuti jók... Mind az 5 tápot teszteltem, de mind így reagál. Rájöttem, hogy itt már nem lehet rossz semmi, csak némi információhiány lépett fel. Amit észrevettem a többi táphoz képest, hogy a 18 lábnál a többiben nincs, ebben pedig van egy fehér huzal. Valamint az alaplapok áramot látszólag kapnak, mert a rajtuk levő állapot LED világit. Lenne valami megoldást, hogy az Aktív PFC-s tápot hogy lehet életre kelteni ? Vagy a hiba mégiscsak máshol keresendő? ( környezet: Szólóban vannak a lapok, nincsenek házba szerelve. Egy Intel D865, egy MSI G865 és egy MSI 645-el próbáltam. semmi hdd, optika csak bill és vga csatlakoztatva.... a lapban természetesen CPU-k és memoriák. pl egy noname táppal is leteszteltem mindegyik lapot, majd egy FSP és egy DELTA táppal.. Ezek nem aktívak voltak, és gond nélkül indították a rendszert.) Trükk?? üdv: Old
Sziasztok!
Olvasom, hogy a PC táp 5V-os kimenetét lehet legjobban terhelni. Egy Minifor pákát elbír vajon?
Igen, elbírja. Egészen biztosan...
Csak a táp feszültségét kell felvinned 12V -ra.
Üdv!
Ha megnézed a tápd adatlapját, +5V-on 20-30 A bírnak. Ha csak 10A-ra számolsz akkor is el kell bírnija. Ha a +5V-ot feltornázod +12V-ra akkor a tápod majdnem maxon fog járni, de simán bírnija kell.
Üdv! Tudomásom szerint minden ATX-es tápot be lehet indítani lap nélkül is. Először én is így szoktam próbálgatni. A zöldet összekötöd egy feketével, vagyis PS-ON + GND. A 200w-os Vargánés táptól a 630w-os redundánst tápig és az aktív PFC-snél is működött.
Szerintem nem az 5V-os részét kéne feltornázni, hanem a visszacsatolást kéne átkötni a 12V-ra.
Igazad van. Ha egy 200W-os ATX-es tápot veszünk alapul, +12V-on az is lead 8A-t, ami 96W. Ha a visszacsatolást átköti akkor sabilan tartania kéne a feszültséget is.
Szevasztok!
Én is rajta vagyoka PC-táp átalakításon... Az előzőekben olvastam, hogy vki a 2003-as PWM szab. IC esetleges pdf-ét kereste. Én találtam egyet ami AT-2005B IC, ami van nekem az egyik tápomban. A pdf innét letölthető:www.rom.by/files/AT2005B_0.pdf Ha esetleg lenne vkinek ötlete evvel kapcsolatban...pl. a TL494-es szabályozáshoz hasonlóan... Kösz!
Sziasztok!
Én is a cikk szerint alakítok át egy tápot: minden megy is gyönyörűen a fesz szabályozás is csak a negatív ágon a feszültség elég lassan áll vissza nagyobb feszültségről kisebbre tekerve , a pozitív oldalon pedig semmi gond ahogy tekerem úgy változik a feszültség. Ez mitől lehet? nincs terhelés és emiatt? de akkor a pozitív miért jó?nincs ötletem már így este...ha hülyeséget kérdeztem akkor bocsi mindenkitől! A segítséget előre is köszönöm! Üdv:Gabesz |
Bejelentkezés
Hirdetés |





A többi eddig stimmelt -némileg. Avagy benne van a cikk által is említett szórásban. Pl. a negatív ág egyenirányítását 2 dióda végzi, nem 3. Másban nem találtam eltérést eddig.
)
Akkor Amarton mi okból javasolja ezt a megoldást?
Nos amit a trafóról mondtál, nem rossz ötlet, de mivel 2 oldalas nyákos ez a táp, nekem mégis farigcsálnom kell.

Én KÉRTEM, és nem KÖVETELTEM.
Rém kézen fekvő volt amúgy, nem értem mi tartott eddig? 




