Fórum témák
» Több friss téma |
Bocs, de most nem otthon vagyok, és Paint-ben nem igazán jó rajzolni, meg hát én sem vagyok profi.
Mások viszont már rajzoltak is. Nekik köszi szépen. Még valami: ha már izzó, akkor miért ne lenne darlingtonnal hajtott zseblámpaizzó? Jó a fénye, olcsó, és 5V-ról is megy relék nélkül. A másik meg a véletlen. Még mindig nem értem, hogy mit jelent az, hogy jobb az általunk előre generált számsorozat. Rendben, hogy a tapasztalat megmutatta, de hogyan? Miben jobb?
A véletlenbe az is beletartozik, hogy kimegy a 200 ember úgy, hogy egy piroslámpa villanást sem látsz! Tudom, hogy ez nem valószínű, de lehetséges. Ettől véletlen. Nem hiszem, hogy ezt akarjuk. Az előre generált számsort úgy alakítjuk, hogy véletlennek tűnjön, de a célunkat szolgálja. Igazából nem véletlenszám kell, hanem egy jól tervezett eseménysor, ami véletlennek kell tűnjön.
Nem tudom miért kéne darlingtonos fűtőtesteket építeni, mikor egy megfelelő FET, közvetlenül a PIC lábáról hajtva 10A-es izzó is bekapcsol, de ezt is írtam már.... Megaztán itt 220V-ról volt szó ezért relé, vagy szilárdtest relé jöhet szóba.
Hello!
- Véletlen generátorral, nem biztosítható, hogy "X" dolgozó számból "Y" legyen megvizsgálva. - Véletlennek az is bőven megteszi, hogy véletlenszerű sorrendben jönnek ki a dolgozók a kapun! - Egy a lényeg, ne lehessen a vizsgálatok logikáját felfedezni. üdv! proli007
Így van, az hogy a véletelen az egy előre generált számsor lesz az már biztos mert nekem tényleg az kell hogy 10 emberből legalább egyet vagy 20 ból egyet kivegyen és a véletlenben tényleg az van hogy akár az összes emberből esgyem lesz piros lámpás
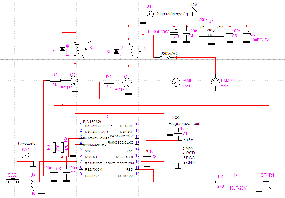
(mostmár csak a programot kéne megírni de azzal bizony lesznek gondok mivel még ott járok hogy gomb nyomás és led felvillantás ) szóval itt elkél majd nagoyn a segítség a hardver az most úgy gondolom hogy kezd jól alakulni még annyi kéne hogy megtudjam mi az hogy FET (azon kívül hogy zsír ![]() a kapcsolást amit most csináltam vagy hát összer ácsoltam azt csatolom nézzétek meg és haljuk a hibákat
Hello!
Jé! kezd testet ölteni a dolog? - A portok választása, mennyire vol tudatos? RA4 port szakadt kollektoros, azaz csak le tudja húzni a lábat fel nem, így a tranyót nem tudja vezérelni, csak egy felhúzó ellenállás beiktatásával. (Vagy másik portláb választása.) - Az 5. láb Vss amit nem a kondira kell kötni, hanem a GND-re. A kondi a GND és a +5V közé kell. - R3 ellenállások feleslegesen kis értékűek. 1..10kohm teljesen megfelel. üdv! proli007
A kondi az 5-ös és a 14-es láb között van! Az 5-ös láb meg testen!
Az ellenállások és a kondik a PIC lábánál vannak, bár lehet, hogy oda gondoltad, de a rajzról úgy tűnik, mint ha a gombnál lennének kint. Ez persze csak apróság, de tisztázzuk. A többi szerintem jó. Még egy 7805-ös stabIC-t be kell tervezned, a be és kimenetén 100n-s kondikkal minél közelebb a lábhoz, valamint a bemenetén egy 1000uF, a kimenetén egy 10µF-os megfelelő feszültésgű elkóval pufferolásnak. Gondolom valami dugasztáppal fogod táplálni, amiből a 12V-os az jó lesz. A programban majd segítünk. Az R3-asok jól vannak úgy, ha hosszú lesz a vezeték, ne hallgass proli007-re! Amúgy a többi amit írt megszívlelendő!!!
A FET az egy Térvezérlésű tranzisztor...Rendes Pillanar forraszval nem érdemes forrasztani mert a mágneses tér haza vághatja a cuccot...Meg asszem tán hogy sokkal jobb mint egy sima Tranyó ez a fajta tranzisztor, de ebbe nem vagyok biztos...
Vak vezet világtalant? Szép hogy segíteni akarsz, de ahhoz nem ártana tudni miről is beszélsz!
Amúgy ne kavarodjunk bele mindenféle dologba, hagyjuk ezt a FET-et, jó oda a relé!
Nos akkor el kell hogy keserítselek kedves barátom mert én szépen utánna jártam és az igazamért kiállok mert az úgy van ahogy én mondtamBővebben: Link Remélem további ilyen okosok nem lesznek...
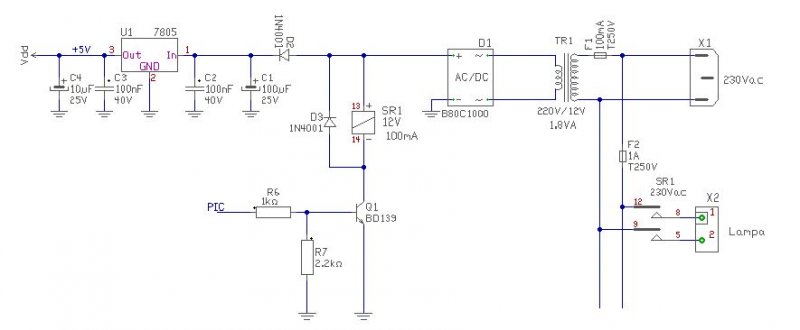
Gondoltam rövidre lehetne fogni a dolgot, így rajzoltam két verziót az eddig kialakult rajzodból kiindulva(csatoltam az eredeti DesignWorks fájlokat is, ha gondolod abban könnyű dolgozni).
A FET-es verzióban azért van akkora böszme FET, mert csak 4,5V körüli lesz a nyitófesze. Biztos erre mindenki ugrik(aki ért hozzá), hogy akkor miért nem logikai FET. Hát azért nem, mert a kiválasztott típusnak ugyanolyan jók a maradékellenállás adatai 4,5V gate fesznél, mint egy logikai FET-nek, sőt sok darabnál jobb, és nem is drágább. Lényeg, hogy elvileg még hűteni sem kell őket, de azért ezt meg kell nézni a próbák során, és maximum egy hűtőfül rákerülhet, de nem hiszem... A FET-es verziónak egy hátránya van, hogy 3A-es táp kell neki a 12V-os izzók miatt(feltéve, hogy csak az egyik világíthat egyszerre! A rajzon 6A-t írtam még, közben jutott eszembe a dolog...). Előnye, hogy nincs 230V/AC. A Relés vezrzió simán elmegy egy 12V-os 1A-es dugasztápról is. Valami minőségi darabot kell választani, hogy megbízható legyen!
nagyon örülök a rajzaidnak megnéztem őket és életemben nem fogok tudni ilyet csinálni
szóval örök hála, de mennyire biztos az hogy ha én ezt megcsinálom akkor működni fog ?a másik hogy én tápellátás gyanánt egy számítógép táppegységét szeretném berakni hiszen ez a leg megfelelőbb ehez az áramkörhöz, ott az 5 volt meg a 12 is és egy ilyen tápegység úgy gondolom elbírná a dolgot, nem ?
ja és mi az a programozási port? ott mi zajlik majd? vagy annak milyen gyakorlati haszna van ?
A PC táp 12V-ja jó lehet, de az 5V-os stabilizátort én betenném, mert jó ha megfelelően szűrt a PIC 5V-ja! A PC táp 5V-jában nem bíznék. Egyébként van olyan PC táp, ami be sem indul, vagy ha beindul nem jó feszültségre áll ba, ha nem terheled az 5V-ját. Namost a PIC nem jelentene neki terhelést, úgyhogy a gond mindkét esetben fennállhat. Természetesen ha bekapcsolás után a 12V megvan, akkor már nem lesz gond.
Hogy fog-e működni? Igen, ha a rajz alapján megépíted, ennek működnie kell, mert olyan egyszerű, mint a faék! Megjegyzem itt a program játsza majd a fő szereped, de az se lesz valami VGA driver! Az ICSP programozási porton keresztül tudod a PIC-et felprogramozni egy PIC égető áramkörrel. A fejlesztés idejére vagy kölcsönkérsz egyet, vagy építeni kell. A PIC-et nem külön szokták felprogramozni, hanem az áramkörön belül, ennek a rövidítése az ICSP.
Szia!
Ahogy Watt is írja, felesleges ide a PC tápja? (kb. 20x akkora lesz mint az áramköröd )Amennyiben reléket használsz majd, ajánlom figyelmedbe a kedvenc megoldásomat: Tekintve, hogy a két relé ráadásul egyidőben meg sem lesz húzva, egy 1,8VA-es kis nyáktrafó bőven megteszi tápegység gyanánt. (de ha mégis, akkor egyel nagyobb kell) A reléket, a szűretlen feszültségről szoktam üzemeltetni, ennek leválasztására szolgál a D2 dióda. Előnye, hogy a relé feszültségeket nem kell szűrni, így kisebb kondi kell, valamint, hogy a relék feszültsége csak a trafó feszültségesésével fog változni a terhelés hatására. Ellentétben azzal, amikor pufferelve ven. Így a sima 12V váltóból 12V egyent képezünk, s nem kell foglalkozni az egyenirányított feszültség csúcsértékének lepkézésével. A kétutas feszről a relék simán működnek. (Sőt tapasztalataim szerint még az ejtési idejük is jobb, bár ez itt nem számít.) (Az ábrán csak egy relés fokozat látható, de gondolom ez nem jelent nagyobb fejtörést) üdv! proli007
Apróság, de az R7 a PIC kimenete miatt nem kell. Amúgy egyetértek a relés verziónál a kis nyáktrafóval, mert jó meglátás, hogy a PC táp órmótlan ide.
Akkor viszont szóba jöhet, ha FET-es megoldás lesz kiválasztva, bár lehet kapni 3A-es dugasztápot is, ami kicsit kultúráltabb. pc.buher! Melyiket választod végül, a FET-est, vagy Relést?
Ismét írok egy nagyot.
Úgy tűnik, a hardver tényleg kialakult, és szép is lett. Gratula! A véletlen-ügyben viszont még kötözködnék. Ha a kiválasztás valószínűsége 15/200, akkor annak a valószínűsége, hogy legalább 8-szor jelez, 98.5%. Annak, hogy legalább 10-szer, még mindig 93.7%, és 20 fölé is csak az esetek 7.5%-ában megy. A nulla találatét pedig durván a hatos lottóhoz hasonlítanám. Ezek alapján szerintem nem rossz a véletlen. De ha ez sem elég jó, arra is van megoldás: Minden bejelzéskor lejátszhatja magában a PIC előre egy pszeudo-randommal a következő 25 gombnyomást, és megállapíthatja, hogy hanyadiknál lesz a következő riasztás. Ha eléri a 26-ot riasztás nélkül, akkor újraszámolja. Ha ez megvan, akkor már csak számolnia kell a gombnyomásokat, és a kiszámoltnál riasztani (és újra számolni). A pszeudo-random inicializálható minden riasztásnál egy gyorsan futó számlálóval, indításkor valaki megnyomja a gombot az első inicializáláshoz, és kész. Megfelelő randomgenerátorral ugyanaz az eredmény, mint a legegyszerűbb esetben, de 8-nál (=200/25) kevesebb riasztás nem fordulhat elő. Amúgy csak azért irtózok a véletlennek tűnő előre kitöltött táblázattól, mert nehéz okosan kitölteni, ha nem elég nagy, akkor meg bizonyos sajátosságok kiismerhetők (pl. dupla jelzés után egy darabig biztonságos), De leginkább csúnya megoldásnak tartom erre a problémára. Bocs, hogy szőrszálat hasogatok, meg fárasztom a szemetek, de szerintem a táblázatnál szinte minden jobb. Kösz a türelmet.
szia oleg 53!
úgy látom neked nagyon a vesssző paripád ez a valós véletlen szerűség, pedíg hidd el hogy nem célra vezető ráadásul jóval nehezebbb megírni mint az előre beállított számokkal. mert hogy akkor az csak annyi lenne(ha jól értem) , hogy dim a,b as word dim i as byte data data data és a data részre kell elhelyezni a zsámokat és kész is aztán a programban meg csak elő kell hívni és nincs vele oldalakon keresztül burjánzó program kavalkád ![]()
van egy régi hordozható telefonhoz tartozó kis töltőm 12 v
100 mA megfelel ez táp ellátás gyanánt? amúgy a relés megoldást választom mert az izzók szeretném ha 230asok lennének
egy kiszuperált 1000000 éves benefon autós kihangosítóból meg megmaradt egy hangszóró 2watt és 4 ohm szerintetek megfelel?
A hanszórót ki kell próbálni. Rákötheted, baja nem lesz, max halkan fog szólni. De szerintem elég lesz.
100mA nem elég, mert egy relé eleve annyit fogyaszt. Ide minimum 300mA kell, ha nyugodt akarsz lenni.
Hát, eddig PIC-et csak asm-ben programoztam, és akárhogy keresem, nem találom, hogy hogy érted ezt a "data" dolgot. Az világos, hogy fix táblázat lesz belőle.
De miket tárolnál benne? Azt, hogy igen, igen, nem...? Vagy azt, hogy 2,6,1,9,12... (a riasztások közt hányat enged át)? Igazából ugyan olyan könnyű mind a táblázatos, mind a sima véletlenes kód (lásd:mgy programját). Leginkább csak arra szeretném felhívni a figyelmet, hogy a véletlenes baromi kicsi valószínűséggel választ túl kevés embert. És ha mégis keveset választ egyszer, akkor sem kezdenek utána lopni, mert látják, hogy legtöbbször 15 környékén van, és ráadásul a véletlen kiismerhetetlen, mert független az előző értékektől. Egy csuklóból feltöltött táblázatnál viszont mi biztosítja azt, hogy ha bárhonnan kiragadsz belőle egy 200 emberes részt, kb 15 lesz kiválasztva, észrevehető szabályosságok nélkül?
ez a data ez a pic basicban van legalábbis én itt találkoztam vele de jó lenne ha valki aki tuja hogy hogy mitől döglik a légy
mondana valamit a dologra mert én ennyit tudok ezekben a data részekben lenne lementve mindíg két egytől húszig inetvalumba eső szám teljesen hasraütés szerint és ezekből a data "táblákból lenne egymás alatt mondjuk 20 és akkor a pic elindul számolja a leütéseket és minden leütés után összehasolítja azt hogy ez a szám egyezik e az aktuális táblában lévő véletlen számmal ha igen piros lámpa és így husznál megáll a számlálás újra indul és természetesen az összehasonlításhoz használt tábla is a következőre ugrik így már egy másik két embert fog kiszórni a húszból, és húsz táblánál képtelenség már véletlenszerűséget felfedezni amúgy a tápegységhez most találtam a lomjaim között egy extern dvd író tápját ami sajnos rossz csatlakozóval van mert eltörött és így azt fel áldozhatnám 12 és 5 voltot ad és mind a ketőtt 1.5 amperen, mit szóltok ?
A táp az jó lesz.
A programban csak ASM-ben tudok segíteni(C-t csak 18F-ekhez használok, basicet meg PC-hez...). A táblával kapcsolatban nem a 20. megtalált számnál kell a következő táblára ugrani, hanem a 200.-nál, ha 200-ból 20-at akarsz kiszedni.
Pontosítok, tehát meg kell várni a 200. lenyomást, és utána előszedni a következő 20 számot. Egy tábla 20 számból áll, 1..200-ig, monoton növekvő számokkal.
sajnos az asm-he még jobban semmit nem tudok mint a basic-hoz bár ezt meg is tanulhatom akár de ahoz meg nem tudok semmi programot amiben meg tudnám írni és segítene nekem, mert akkor azzal kellene kezdeni hogy megtöltöm a pic EEPROM-jába tenni a táblákat vagyis azt a 20 szor 2 számot ezzel már alapból nem boldogulok sehova :S
űdvözlök mindenkit
lehet, hogy a probléma megoldódott, de leírom, én hogy gondoltam: fénysorompót tennék, ami jelezne, számolná, hogy hányan mentek el az ellenörző pont előtt, és indítaná egy véletlenszerú szám generálását 10 és 15 között (a véletlenszerűséget az emberek megoldják), amit a pic eltárol, és amikor a számnak megfelelő számú személy elhalad a fénysorompó előtt akkor jelez. Amikor a jelzés megtörténik, újra generál egy számot, a fénysorompó állapotát számolja és igy tovább. Ajelzések mikéntjét már meg lehet oldani többféleképpen. A lényeg, hogy a készűlék mindent maga csináljon, a viták elkerúlése érdkében.
Nem azt mondtam, hogy ne használd a basic-et, csak azt, hogy én nem tudok basic-ben segíteni, mert nem használom.
Egyébként nem nagy dolgog asm-ban sem. És nem EEPROM-ba kéne tenni, hanem a program memóriába, bár ez csak részletkérdés... A fejlesztői környezet pedig ingyenes, az MPLAB.
Hmm. Így nem olyan rossz, de az eddigi progik közül sok ugyanezt csinálja, csak véletlennel, és egyszrűen. Amúgy az eloszlással némi baj van. Te ugyanakkora valószínűséggel írod be az összes számot az intervallumból. Így egy jelzés után 1/20 a jelzés eséllye. Viszont ha már 10-szer nem jelzett, akkor már 1/10, mert a választott szám csak 11, 12, ... 20 lehet.
Tehát az esély nem egyenletes. Jelzés után közvetlenül érdemesebb átmenni. Ezt pedig kiszúrhatják. Ezért mondtam, hogy macerás a kitöltés. Újabb javaslat: mgy féle szimpla véletlenes megoldás + minden zöld jelzés esetén növel egy számlálót. Ha az eléri a 20-at, akkor mindenképp piros. Mivel ez úgyis ritka, nem bontja meg a szabályosságot, és biztosított a minimális ellenőrzés is. |
Bejelentkezés
Hirdetés |




) szóval itt elkél majd nagoyn a segítség

Amúgy a többi amit írt megszívlelendő!!!



