Fórum témák

» Több friss téma
Fórum » PIC - Miértek, hogyanok haladóknak
Lapozás: OK   953 / 1320
(#) watt válasza kiskacsa2009 hozzászólására (») Ápr 16, 2011 / 1
 
Egy integer típusba(16bites) belefér...
(#) nyjani válasza El_Pinyo hozzászólására (») Ápr 16, 2011 /
 
20 MHz-es kvarcot használok. PLLDIV5-ös beállítással. Tehát a PLL bemenetére 4 MHz jut. Ezután ezt szorozza fel a PLL 96 MHz-re. És kettővel osztva jut az USB-hez. Mutatom a kódrészletet:
  1. _CONFIG1(JTAGEN_OFF & GCP_ON & GWRP_OFF & ICS_PGx1 & FWDTEN_OFF & WINDIS_OFF)
  2. _CONFIG2(IESO_OFF & PLLDIV_DIV5 & PLL96MHZ_ON & FNOSC_PRIPLL & FCKSM_CSECME & OSCIOFNC_ON & IOL1WAY_OFF & I2C1SEL_PRI & POSCMOD_HS)

Szerintem ezzel azért nincs gond, mert azt le tudtam mérni, hogy a 20MHz-es kvarc tényleg az adott órajelen ketyeg, a másik meg, hogy a DIP tokos panel működik ezzel a beállítással. Ennyi különbségnek nem kéne lennie a DIP és az SMD között. Csak a tok más elvileg.
(#) El_Pinyo válasza nyjani hozzászólására (») Ápr 16, 2011 /
 
Ha nem módosítottál rajta a fúratszerelt változathoz képest, akkor elvileg jónak kellene lennie a szoftvernek.
Hardverileg azért van néhány kérdésem: /MCLR bemenet fel van húzva tápra (10k), minden Vdd-Vss be van kötve, 100 nF kerámia minden táp-pár között megvan, valamint a Vdd össze van kötve a Vusb-vel és föld felé 1 µF kondenzátor is megvan?
(#) cassis hozzászólása Ápr 17, 2011 /
 
A/D kovertálás esetén milyen gyakorlati alkalmazáshoz érdemes használni Vref+ és Vref- kettős referenciákat egyidejűleg? Az még rendben van, ha a táp nem minden esetre megfelelő referenciaként, de a Vref- lehetne a föld is. Vagy más megfontolások vannak itt?
(#) szaffo555 válasza cassis hozzászólására (») Ápr 17, 2011 /
 
Talán annyi, hogy lehet szűkíteni adott PIC re jellemző felbontás mellett a V+ és V- értékek közötti konverziót.
És ha már ez felmerült miként lehetne negatív feszültséget A/D konverzióval feldolgozni?
(#) Attila86 válasza szaffo555 hozzászólására (») Ápr 17, 2011 /
 
Idézet:
„És ha már ez felmerült miként lehetne negatív feszültséget A/D konverzióval feldolgozni?”

Sajnos sehogy. Invertálni kell a jelet.
(#) Attila86 válasza cassis hozzászólására (») Ápr 17, 2011 /
 
A "VREF-"-nak csillagpont esetén van haszna.
(#) szaffo555 válasza Attila86 hozzászólására (») Ápr 17, 2011 /
 
Igen, erre én is gondoltam, de nekem detektorról érkező jel +- 300 mV os, így az egyszerű invertálás nem jelent megoldást.
(#) szaffo555 válasza Attila86 hozzászólására (») Ápr 17, 2011 /
 
Idézet:
„A "VREF-"-nak csillagpont esetén van haszna.”
itt mire gondoltál pontosabban?
(#) El_Pinyo válasza szaffo555 hozzászólására (») Ápr 17, 2011 /
 
Told el egy műveleti erősítő segítségével a feszültség szintet, akkor már feldolgozható a PIC számára is.
(#) Attila86 válasza szaffo555 hozzászólására (») Ápr 17, 2011 /
 
Akkor összeadó áramkör kell, szintén egy OPA segítségével.
(#) Attila86 válasza szaffo555 hozzászólására (») Ápr 17, 2011 /
 
Hát ezt nem tudom jobban kifejteni... csillagpontra gondoltam. Amikor a vezetékek csillagpontban találkoznak. Olvass utána!
(#) ndavid87 hozzászólása Ápr 17, 2011 /
 
Sziasztok!

Van valami eltérés a pic16f és a pic18f család spi moduljában?
Ugyan azt az SSP beállítást használom, ami működik 16f877-el.
Van olyan ic, ami tökéletesen működik, de pont azzal nem sikerül kommunikálni, amit használni szeretnék.
Lassan három hete szórakozok ezzel, még mindig sikertelenül.
(#) nyjani válasza El_Pinyo hozzászólására (») Ápr 17, 2011 /
 
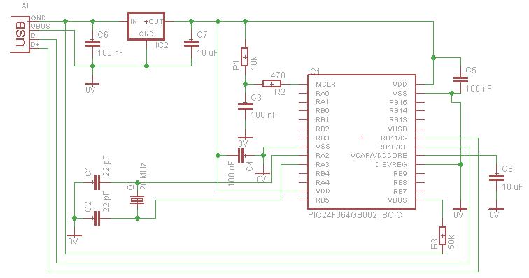
Sikerült megrajzolnom a kapcsolási rajzot. Ezt a hardvert követtem el. A csatlakozót fordítva kötöttem be, mert a kapcsolási rajz szerkesztőben nem volt olyan USB csati, amit pendriveokon szokás használni, csak olyan, amit alaplapokon használnik. (Legalábbis én nem találtam.) Ezért kötöttem fordítva, hogy a nyákon jó legyen. A Vusb-t nem kötöttem kondival a földre. De a furatszerelt nyák így működik. Lehet, hogy emiatt nem megy? Megnéznétek, hogy mit kell változtatni még rajta, mi lehet még hibás? Előre is köszönöm!

USB.JPG
    
(#) El_Pinyo válasza nyjani hozzászólására (») Ápr 17, 2011 / 1
 
Az adatlap 100nF-ot ír a Vusb és a föld közé, viszont én ránéztem a PIC24F Starter Kit panel kapcsolási rajzára, ott 1µF volt, de lehet, hogy csak a Host funkció miatt. Mindenesetre egy 100 nF-os kerámiát én azért tennék oda. A többi jónak tűnik, a regulátor is jól van bekötve, ilyen az ajánlott? Én a bemenetére azért tennék egy 10-100 µF elkót, a kimenetre meg még egy 100 nF kerámiát.
Az /MCLR bemenethez nem feltétlenül szükséges a C3 és R2, bár elvileg hibát nem okozhat.
(#) icserny válasza nyjani hozzászólására (») Ápr 17, 2011 /
 
Idézet:
„Sikerült megrajzolnom a kapcsolási rajzot. Ezt a hardvert követtem el.”
Reméljük, hogy nem ezt, mert a rajzon rosszul van bekötve az USB csatlakozó!
(#) El_Pinyo válasza icserny hozzászólására (») Ápr 17, 2011 /
 
A hozzászólásában ennek miértjét már leírta.
(#) watt válasza El_Pinyo hozzászólására (») Ápr 17, 2011 /
 
A rajzon eleve rossz a sorrend, függetlenül az alaplapi, vagy bármely más USB csatitól...
(#) ndavid87 válasza ndavid87 hozzászólására (») Ápr 17, 2011 /
 
/A kérdés már tárgytalan./
(#) nyjani válasza icserny hozzászólására (») Ápr 17, 2011 /
 
Idézet:

Reméljük, hogy nem ezt, mert a rajzon rosszul van bekötve az USB csatlakozó!


Tudom hogy a rajzon rosszul van, meg is indokoltam, hogy miért!
(#) El_Pinyo válasza watt hozzászólására (») Ápr 17, 2011 /
 
Köszönöm, én is látom. Szerintem aki PIC24-vel, SMD-vel, USB-vel foglalkozik és szkóppal is méricskél az nem ma kezdte a szakmát, így ha a csatlakozó rosszul is lenne bekötve nem hiszem, hogy komoly problémát okozna ennek felderítése. Ráadásul, mint tudjuk a nyáktervezőkben lehetőség van a footprint kivezetései és a sematikus szimbólum kivezetéseinek dinamikus hozzárendelésére. Mivel nyjani említette, hogy odafigyelt erre, emiatt nem említettem, mint hibaforrást.
Persze ettől még lehet, hogy ott van a hiba.
(#) nyjani válasza El_Pinyo hozzászólására (») Ápr 17, 2011 /
 
A rajzomból kimaradt egy vezeték, amivel a Vusb-t felkötöttem tápra. Ki fogom próbálni azt, hogy teszek oda egy 100 nF-os kondit. A regulátorhoz ezt ajánlották. Adatlapjában így volt bekötve. Köszönöm szépen a segítséget, majd jövőhéten megint összerakom és megnézem, hogy hogyan viselkedik. Addig is köszönöm szépen a segítséget!
(#) bankimajki hozzászólása Ápr 18, 2011 /
 
Sziasztok, már egy ideje szórakozok egy 16F819-es DIP tokos PIC-kel, de valamiért nem akar szépen elindulni. Én az oszcillátorra gyanakszom, mert ha azt piszkálom, akkor végrehajt pár utasítást. Ha a konfigurációs biteknél beállítom hogy XT oszc. És hardveresen ráakasztok egy 4MHz-es kvartzot 2db 22pF-os kondi kíséretében, akkor az úgy jó? Ill. a többi konfig. bitet mire állítsam? (Hogy biztosan elinduljon. A tápfesz.: 4,6V (PK2 klón) Már elég régóta szívok vele és már nagyon idegesít. (Az adatlapot bogarászva találkoztam új regiszterekkel. pl. OSCCON ill. még 1-2) Ezeket be kell állítani ha XT oszci van rajta? Szerintem nem, de ki tudja. Jelenleg így van beállítva.

untitled.JPG
    
(#) watt válasza bankimajki hozzászólására (») Ápr 18, 2011 /
 
HS-re állítsd. Az MCLR fel van húzva 10k-val? Nélküle nem indul el a program, illetve bizonytalan. A rajzát tedd fel, többet tudunk mondani!
(#) El_Pinyo válasza bankimajki hozzászólására (») Ápr 18, 2011 /
 
Az adatlap 15 pF-t ír a külső oszcillátor mellé, de szerintem a 22 pF is megfelelő. Esetleg próbáld meg HS módban is elindítani. Azt nem írtad, hogy ez egy NYÁK forrasztott kötésekkel, vagy dugdosós próbapanel? A dugdosós esetben könnyen előfordulhat kontakt hiba, nálam már volt ilyen probléma. Én ezt úgy oldottam meg, hogy precíziós tüskesor aljzatot használtam (tördelhető) és azokba illesztettem a kvarcot. A többi beállítás jónak tűnik, feltéve, hogy hardveresen minden rendben (tápok bekötve 100nF kerámia közöttük, /MCLR felhúzva).
(#) dudzsi hozzászólása Ápr 18, 2011 /
 
Sziasztok!
Itt lévö példának a fejléce miért nem fordul le?

list p=16f887
#include

errorlevel -302


__CONFIG _CONFIG1, _HS_OSC
__CONFIG _CONFIG2, _WRT_OFF

Ha ennél többet irok a confighoz egyböl azt irja az mplab hogy missing operator. De miért? Vagy nem kell a többi konfig be állitás?
(#) Hp41C válasza dudzsi hozzászólására (») Ápr 18, 2011 /
 
Szia!

A konstansok közé ne "," -t vagy " "-t írj, hanem "&" -et...
(#) icserny válasza dudzsi hozzászólására (») Ápr 18, 2011 /
 
Így írtad? Nekem ez lefordul.
  1. #include <p16f887.inc>
  2. __CONFIG    _CONFIG1, _LVP_OFF & _FCMEN_OFF & _IESO_OFF & _BOR_OFF & _CPD_OFF & _CP_OFF & _MCLRE_ON & _PWRTE_ON & _WDT_OFF & _INTRC_OSC_NOCLKOUT
  3. __CONFIG    _CONFIG2, _WRT_OFF & _BOR21V
(#) dudzsi válasza Hp41C hozzászólására (») Ápr 18, 2011 /
 
Erre gondolsz?
__CONFIG _CONFIG1, _HS_OSC$_WDT_OFF

Mert igy se megy.
(#) dudzsi válasza dudzsi hozzászólására (») Ápr 18, 2011 /
 
Basszus dollár jelet raktam.
Igy már megy.
Következő: »»   953 / 1320
Bejelentkezés

Belépés

Hirdetés
XDT.hu
Az oldalon sütiket használunk a helyes működéshez. Bővebb információt az adatvédelmi szabályzatban olvashatsz. Megértettem