Fórum témák
» Több friss téma |
Ezaz, h sehol, de pont ezért nem értem... Hogy 0V van. És most akkor, mit mire kössek majd?
A+12V ok. A negatív részét a földre? A tekercsre pl. +40V ok, de hol a negatív része?
Úgy látom komoly hiányosságaid vannak, de a 0V az a földpont, test, közös negatív része az egész áramkörnek. A 'válasz' gombot használd egészséggel.
Nagyfesz nélkül is lehet plazmát csinálni, lásd hegesztő. De azt kissé bonyolultabb modulálni. Használj csak nyugodtan sorkimenőt.
Egy olyan kérdésem lenne hogy a kapcsoláshoz milyen tranzisztort/tranzisztorokat lehet használni ?
Milyen kapcsoláshoz?
Uh bocs csak a linket felejtettem el.
Szóval a tranyó hejett milyeneket lehet használni?
Sziasztok!
Építettem már TL494-es IC-vel plazmahangszórót. 19V-ról járattam, mivel éppen az volt kéznél, az IC is ezt a feszültséget kapta, és tökéletesen működött. Adatlapja szerint egyébként 7-től 40V-ig jó neki a tápfeszültség. Most is tervezek egy újabb plazmahangszórót.
Ez jó megoldás. A legjobb, ha minél nagyobb teljesítmény bele van pumpálva a trafóba, hogy stabilabb, és hoszabb legyen az ív. Azt nem tudom, mikor hangosabb, ha kisebb fesz-nagyobb áram, vagy nagyobb fesz-kisebb áram áll fenn. Ha lenne időm kipróbálnám..
Kellemes Húsvéti Ünnepet Kívánok Mindenkinek!
Tudnád linkelni azt a kapcsolási rajzot amit megépítettél. Előre is köszi
Nem az én elképzelésem az áramkör, csak továbbfejlesztettem, és panelt terveztem hozzá.
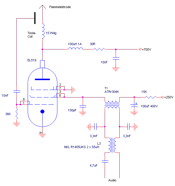
R1, R2 csak azért kerültek az áramkörbe, hogy a sztereo jel mindkét csatornája megszólaljon. C1, és C2 azért lettek 330n-sak, mert éppen olyan volt itthon, elvileg bármilyen legalább 100n-s kondi jó. R3/R4 feszültségosztóval sokáig kísérleteztem, amíg meghatároztam a 15K/82K értékeket. Ez határozza meg a bemeneti jel erősítését. Ha ennél nagyobb erősítést akartam, akkor rettenetesen torzított. A lényeg C3 legyen 1n, VR2 pedig 27K. VR1-gyel tudod majd állítani az üresjárati kitöltési tényezőt, ezzel együtt az áramfelvételt, VR2-vel pedig a frekvenciát. Nálam akkor működött rendesen, ha a frekvenciát 108 kHz-re állítottam, kitöltési tényezőt pedig kb. 30%-ra állítottam. (Mindkét érték frekiduplázóval). Elvileg működne az áramkör több mint 20 V-ról is, ekkor viszont az Q1/Q2 tranzisztorok bázisa és a föld közé (negatív pólus) érdemes egy 12V-os zénert berakni. Egy sima sorkimenővel üzemeltettem, primerként 7 menet kb. 2mm-es hutalt tekertem. A FET-et és a kettősdiódát egy 10x4x3 cm-es hűtőbordára pasztáztam. Szerettem volna minél több féle elektródával kipróbálni, de egy ismerősöm, amikor megtudta min dolgozom hamar elkunyerálta. Sikeres utánépítést! Kellemes ünnepeket mindenkinek!
Az áramfelvátel üres járatban kb. 1A, max kivezérlésnél 4-5 A. 5A/0,3=16,67A, úgyhogy Q3-ként IRF540-et vagy annál erősebb FET-et lehet használni.
Az ív kb 2 cm hosszú volt, és gyertyalángra hasonlított. Könnyen meg tudtam vele gyújtani akármit. Ha megépíted javaslom rakj elé egy kb. 2KHz-es felüláteresztő szűrőt, a mély hangokat ugyanis egyáltalán nem szólaltatja meg, csak torzít miattuk.
Sziasztok!
Fentebb említett 2kHz-es felüláteresztő szűrőről jut eszembe. Van youtubon egy- két videó, aminek egy "fülre" azért mélyebb hangjai vannak, mint 2kHz... Ez valóban így van, vagy csak programmal rá van segítve? Szerintetek? Bővebben: Link
Azt hiszem, gyorsan rá is jöttem egy megoldásra!
A másik videón írják, miket csinálnak teszt közben és kikapcsoláj a mélysugárzót... Valószínű, hogy akkor az előzőnél is ezt tették! Bővebben: Link
Mint mondtam, a mély hangok kibocsájtása függ a plazma hosszától. Sorkimenővel eleve nem lehet túl jól megcsinálni, de a legegyszerűbb megoldás. Minél hosszabb a plazmacsatorna, annál közelebb kerül a mélyebb hangok hullámhosszához. Ez pont olyan, mint ha egy kis membránnal rendelkező hangszóróból akarnál mély hangokat kicsalni.
Az 50, illetve 100Hz-en szaggatott vttc-m elég szépen muzsikál mély hangokat tekintve : Bővebben: Link Aki plazmával szeretne mélynyomót készíteni, mindenképpen nagy plazmacsatornára lesz szüksége.
Az eredeti ötlet innen jött, ezt fejlesztettem tovább.
Akkor szólt a legtisztábban, amikor folyadék és egy fémgömb között jött létre a plazma, ezt akarom továbbvinni. Ki akarom próbálni réz-klorid oldattal és rézgömbbel. Remélem, hogy így jó lesz a hangja, és az sem lenne mellékes, ha zöld fényben pompázna. Az általam feltöltött kapcsolás működtetéséhez két áramforrás kell. A vezérlő részt lehet működtetni 12V-os dugasztápról, aksiról, vagy akár 9V-os elemről is, egyáltalán nincs nagy áramfelvétele. Az viszont fontos, hogy a FET utáni részt egy erős áramforrással tápláljuk.
A réz klorid nagyon drága, és az ívben hamar elfogy. Szerintem bórsavat próbálj ki.
Csak azért gondoltam réz kloridra, mert az képződik bőven nyákmaratás közben. Bár valószínű nem elég tiszta, ezért (a nátriumtartalma miatt) inkább narancssárga lenne a plazma, mint zöld.
Ezt a kapcsolást egy német oldalon találtam. Elsősorban az fogott meg benne, hogy nagyobb frekin megy, így jobb hangminőséget produkál. Már minden megvan hozzá. Ha elkészül rakok fel róla képeket.
Egyetlen dolog ami aggaszt, hogy meddig fogja bírni a PL519-as egy ilyen kapcsolásban. Olvastam hasonló kapcsolásról magyar nyelvű oldalon is, ott azt írják, a nagy áramtól az anód vörösen izzik, megolvasztja az üvegbúrát, majd egyszerűen magára szippantja.
Üdv!
Ezt az Ic-t egy monitorba találtam. Megnéztem az adatlapját és arra gondoltam ezt nem lehetne felhasználni plazmahangszórós célra? (Lehet hogy hülyeséget írtam, akkor elnézést kérek.)
A kimenő áram +-1,8A ami elvileg elég is lenne. Mivel ez az IC a vertikális eltérítést hivatott szolgálni, így legfeljebb 160 Hz-ig húzható. Szerintem a horizontális eltérítő IC jobb lenne a feladatra, (horizontális freki=vertikális freki*képsorok száma) de ez csak az én véleményem.
Építettem már VDF-ből erősítőt, vérnyomásmérőből hangszórót, egyszóval mindent mindenre lehet hastználni.
Segítesz nekem hogy kb hogy kössem be ezt az IC-t erre a célra , mert őszintén megvalva fogalmam sincs hogy kezdjek hozzá és mély ismeretekkel sem rendelkezek.
Fogalmam sincs miként tudnád ezt az IC-t hasznosítani. Ahhoz hogy sorkimenő trafót, Tesla-tekercset, vagy valami hasonló nagyfrekvenciás cuccot hajts meg vele túl lassú. Kb. 1000-szer akkora frekvenciára lenne szükséged, mint amekkorára a TDA4866 hitelesítve van. Esetleg a bemenő hangfrekvenciás jelet erősíthetnéd vele, bár szerintem torzítana, és a magas hangokat teljesen levágná.
Ha van függvénygenerátorod, egy 1,5A-es álterheléssel kimérheted, hogy hány Hz-ig erősít az IC. (Ha nincs, akkor astabil kapcsolású 555-ös IC 6-os lábáról szedhetsz le kvázi fűrészjelet.) Szerintem egy próbát megér. Legrosszabb esetben elfüstöl az IC.
Sziasztok a Gáspár Dávid által készített rajzhoz tudnátok nyáktervet felrakni?
Előre is köszönöm!
Szia! Még nem néztem át, úgyhogy lehetnek benne hibák. Az összes ellenállás 1/4W-os (apró), kivéve R1, R2 amelyek 2W-osak. A kimeneti szűrőt (100pF*100ohm) nem raktam a panelre, így külön tápegységről hajthatod a vezérlést és a kimenő trafót. Szerintem a vezérlésnek 12-16V bőven elég, a trafó pedig kaphat 24V-nál nagyobb feszültséget is. A FET-et direkt a panel szélére raktam, hűtést mindenképpen tegyél rá!
Átnéztem, és találtam benne egy hibát. R3 jobb oldali kivezetését a dióda anódjára kell kötni. R8-at pedig érdemes a bemenet közelábe helyezni.
Visszatérve az eredeti kérdéshez, most én is valami hasonlót akarok építeni. Persze 1000V még nem elég az ívhúzáshoz, viszont az a pár száz mA lényegesen könnyebben kezelhető, mint a 12V-os változat több tíz A-e.
Elvileg elég, sőt még kisebb feszültség is elég lenne, viszont minél hosszabb az ív, annál szebb a hangja.
Olyan szép nagy hurkok vannak benne
, ilyet nagyon rég nem láttam.Jó tanács: Ahol tudod, hogy nagy (változó)áramok folynak, azokat az áramutakat próbáld a lehető legrövidebbre venni. És ígyekezz egy-egy áramút által bezárt huroknak a területét a lehető legkisebbre venni. Még egy: ne spróolj a rézfólia vastagságával.
Ez így nem igaz, az ív hosszától a hang frekvenciatartománya nő, a hanghoz semmi köze. Az ív stabilitásától függ a hang, illetve az alapfrekvenciától, meg persze az elektródáktól.
|
Bejelentkezés
Hirdetés |









Szerintetek?
A másik videón írják, miket csinálnak teszt közben és kikapcsoláj a mélysugárzót... Valószínű, hogy akkor az előzőnél is ezt tették!




, ilyet nagyon rég nem láttam.




