Fórum témák
» Több friss téma |
Üdv!
Kösz ismét a választ! A hűtés nem zavar, de majd megnézem, hogy mennyire is melegszik, és ha más nem lesz, kap egy ventilátort, de valami halkat, mert nem akarom lerontani a hangminőséget .
Üdv!
MIDI-s jelforrást Én személy szerint úgy képzelem el, hogy fogok egy régebbi telefont, és a hozzá tartozó headset-et és elindítom a telefonon azt a csengőhangot, ha meg a headset-en nem "szól" a csengőhang, akkor meg a hangszóróra kell rácsatlakozni. MIDI jelforrás lehet még szerintem egy szintetizátor is, vagy egyszerűen MIDI-t játszatsz le számítógépen... Egyébként szerintem legalább akkorának kell lennie a jelnek, mint amit az 555 előállít négyszögjelet (MP3)..
Persze ez nem ilyen egyszerű, eleve a folyamatosüzemnél forrósodik minden. Lehet, hogy PWM-be jobb lenne szaggatni.
Midi jelforrás azon alapul, hogy az adott hanghoz azon a frekvencián szaggatja a jel a kimenetet, és eközben nincs más harmonikus benne. Tehát egy hangkészlet van az egészhez. Ezért javaslom, hogy sorkimenővel érdemes ezt megcsinálni, egyszerűbb, és az tuti működik, én is építettem PWM-el (TL494).
hy
valaki meg tudná mondani az r2-esnek az értekét.. előre is koszi.. =) :pirul:
Komolyan... látott már valaki bármilyen kapcsolásban/boltban/webáruházban ezred/század ohm-ot?
Nem hiszem.
Jelenleg használok 2db ilyen 0,5 mOhm-os söntöt (0,0005 Ohm) , nagy áramok méréséhez.
Rendben, akkor ti mit gondoltok?
Segítsetek a kérdezőknek... Az R2 azért "m", mert lusta volt valaki lenyomni a Shift billentyűt, és M ohm, vagy milli ohm? Ha ti találkoztatok ilyennel, biztos tudtok következtetni a jelölésből. Én arra gondoltam, hogy ha milli ohm lenne, nem lenne a végén 0 pl..
Igaz...
Nem tudom, honnan jött ez a 0-ás gondolat... Lényeg, hogy ezek szerint, ha a rajzon helyesen van jelölve, és miért ne lenne úgy, akkor milli ohm. Köszönöm, az érdeklődők nevében is!
köszönöm mindenkinek a válaszokat..
=)
Ha jobban megnézed a rajzot, R2-n átfolyik a nagyfesz trafó primer árama, ezért van szükség ilyen kis értékű ellenállásra.
Sziasztok!
Én is megépítettem egy TL494-es IC-vel működő plazmahangszórót. A moduláció működik is. A probléma az hogy a FET-ek hatalmas áramot vesznek fel és nincs semmilyen elektromos ív, csak melegszenek a FET-ek, hörög a vasmag vagy ha ráteszem a zenét akkor hallani a vasmagban. Arra gondoltam hogy menetzárlatos a szekunder rész de nem ez a hiba mert több trafóval is kipróbáltam és a trafókat próba előtt és után is rátettem a ZVS meghajtómra és ott működött mind. Nem tudom mi lehet a hiba. Ugyan ez a hiba az 555-ös IC-vel működő plazmahangszórómnál is.Várom a konstrutív javaslatokat a segítséget előre is köszönöm.
Szia! A lemezelt vasmag 50Hz-re lett kitalálva. Bizonyos magas szilícium tartalmú típusok működhetnek néhány kHz-ig, de az itt alkalmazott 40-100kHz-et kizárt, hogy hatékonyan átvigyék. Itt csak is ferrit mag jöhet szóba.
Két darab különböző szinpla sorkimenő trafót használtam a próbákhoz. Mind a kettő ferritmagos. Az egyik kb 2 négyzetcentiméter keresztmetszetű a másik típus méreteit nem tudom meghazudni. a kapcsoló frekvenciáim a TL494-es IC-vel készült változatnál 80-100KHz között változtatható, az 555 IC-vel készültnél nem vagyok biztos benne de úgy 36-50KHz közötti. De valószínű hogy nem a kapcsoló freki a gond mert mint említettem kipróbáltam a trafókat a ZVS meghjtómon is és ott mind kettő működött, pedig a ZVS meghajtó egy önrezgő kapcsolás ami kb 200-400KHz között működik.
Azt már egyből látom, mit nem használsz: a "válasz" gomb
![]() Gondolom, nekem írtad. Nos, amire figyelni kell a ferrit magoknál, az a Bmax. Azaz mekkora térerő alakul ki a magban. Célszerű 0,3T-nál feljebb nem menni. Ha telítésbe viszed, akkor lecsökken az indukció és elég kicsi ellenállásként viselkedik a tekercs, túlterhelve a FET-et. Különböző kapcsolások más-más mágnesezési görbét alakítanak ki. Ha az adott kapcsolásban a trafón folyó áram eléri azt a szintet, hogy telítse a vasat (ez például függ attól is, hogy merre folyhat áram, azaz a vas átmágneseződik-e egy cikluson belül, vagy nem), akkor beindul a FET-szauna. A ferritben marad remanens indukció is, azaz ha nem mágneseződik át a vas, akkor a következő jel(ek) már telíthetik, annak ellenére, hogy az első ciklus még szép. Megoldás: menetszám-növelés, illetve a legjobb: légrés! Többnyire a ferritvasas trafókat légréssel készítik, hogy biztosítsák a telítődésmentes működést. Ilyenkor kisebb az önindukció és emiatt több menet is kell rá. A több menet kisebb áramot jelent (már könnyebb a FET-nek), és a ferritek másik tulajdonsága a μr függése a frekvenciától és a gerjesztéstől (és a hőmérséklettől). Ezért sem egyszerű kapcsolóüzemű tápot tervezni... Ezeknél a tekercs geometriája, a huzal szigetelésvastagsága (önkapacitás!), a tekercsek elrendezése (szórt induktivitás!) is döntő, főleg nagyobb teljesítményen. Nem mindegy, hogy kimegy a kakaó az outputon, vagy marad bent és elfűti az áramkör, illetve az alkatrészek pukkannak el. Tehát ne csak ráhasalj valami menetszámot, hanem próbáld méretezni. Vagy olyan tekercset kell tenni primernek, aminek több leágazása van, így kikísérletezheted a legjobb hatásfokot. Már az is közelebb visz, ha a normál hálózati trafó méretezőképletét használod a voltonkénti menetszám kiszámolásához, persze a Bmax legyen 0,2T (max 0,3T, vasfüggő), a freki az annyi, amit ráadsz és a 4,44 helyett használj 4-et, mert a jeled az négyszög és nem színusz. Javaslom, szkópon megnézni a FET-en, a tekercsen a jelalakot. Ha nagyon torz (túllövés!), akkor gyanús, hogy telít a vas.
Kössz a segítséget
ma kipróbálom a javaslatokat.Majd közlöm az eredményt.
Nagyon szívesen.
Azt elárulod, hogy milyen kapcsolást építettél meg? Ha belinkelnéd, megköszönöm.
A TL494-es kapcsolás megjavult de a próbálkozások közben rájöttem hogy nem a trafóval volt a baj hanem a bemenő jel amplitúdójával. A rendszer nem szerette azt az osztót amit ráraktam. Hamarosan felrakom csak megrajzolom a kapcsolási rajzát. Az 555-ös IC-vel működő kapcsolás viszont továbbra is rossz hiába szórakoztam a menetszámmal vagy a légréssel. Ígyhát arra gondoltam hogy a kapcsolás a rossz. Ennek a hangszórónak a kapcsolását feltöltöttem.
Megnéztem hogy az 555 IC kapcsolás szerinti bekötése a gyári adatlapban megtalálható-e benne is van a kapcsolás egy impulzus pozíció modulátor. Ez nem olyan jó hír mivel ennek a bekötésnek a kapcsolási frekvenciája változik de ez nem is lenne baj csak egy kicsit több menetet kéne rakni a trafóra. A baj az hogy a trafóval való próbálkozás után a kapcsolást összeállítottam egy szimulátor programban és megnéztem mit ad a kimenete egy 1KHz-es bemenő hangjelre. A kimeneten ilyenkor egy közel tápfeszültségű egyen szint jelent meg amin a kis 1KHz-es jel ült. Így hát hogy ezt leellenőrizzem a transzformátor helyére egy hangszórót tettem amin azt tapasztaltam hogy beugrik egy bizonyos mélységig és sípol egy magas hangon hangjel nélkül. Ezt a sípolást valószínűleg 2. és 6. lábakon lévő R-C tag eredményezi. Így hát most megint nem tudom mi a baj Lehet hogy a kapcsolás nem jó de akkor a gyári adatlapon lévő kapcsolásnak is rossznak kell lennie hiszen teljesen ugyan az csak az ellenállások helyett 2db 10KOhm-os potméter van benne. Lehet hogy az 555 IC a rossz de az elejétől fogva ezt produkálta az áramkör és akkor még biztos hogy jó volt az IC. Majd az IC-vel még kísérletezem. Ha esetleg meg néznéd a kapcsolást azt megköszönném.
Az 555 ic kimenetére nem célszerű így rákötni a fetet, tegyél be egy schmitt triggeres invertert, vagy valami egyéb jelformáló tagot. Egyébként a TL494-es megoldás az egyik legegyszerűbb, és legjobb szerintem. Bár oda sem árt valami jelformáló tag, különben még jobban forrósodik a fet.
Egyenlőre elegendő volna ha így működne az 555 IC-s kapcsolás aztán a későbbiekben majd beletennék valami zenerdiódás védőt. A FET így sem megy tönkre mert a kapcsolás kimeneti feszültsége maximum a táp feszültség lenne ami 12V a FET maximum gate feszültsége pedig 20V körüli. A FET most valószínűleg azért melegszik mert a szimuláció szerinti folyamatos egyen szint van a kimeneten ez pedig folyamatosan nyitva tartja a FET-et Így a kis menetszámú primer tekercs rövidre zárja a kimenetet. Ezt biztosabban tudnám megállapítani ha volna oszcilloszkópom de nincs így hát csak a szimulátorra meg a trafóval és a hangszóróval tapasztaltakra alapozok. A kapcsolás eme hibáját pedig nem tudom mi okozza mert ugyan ez a kapcsolás benne van az 555 gyári adatlapjában csap az alkatrészek mások. Azt hogy hibás-e az IC még nem néztem meg.
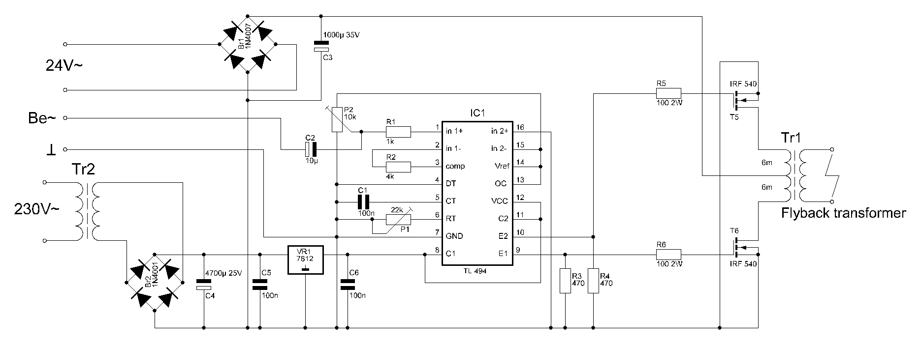
_BiG_ kérésére itt feltettem a TL494-es kapcsolást. Ezen a rajzon már nincs rajta a hibás osztó (hangerő szabályozó). A P1-es potméterrel tudjátok beállítani a kapcsoló frekvenciát maximum 100KHz-et. A P2-es potméterrel lehet a bemenő hangjelet offset-elni hogy a hibaerősítő nagy kivezérlést biztosítson. A kapcsolás félhidas ezzel jobban kivezérelhető a sorkimenő. A kapcsolás alacsony frekvencián csörög de ez összeszerelés kérdése. A napokban építek hozzá egy aktív felül áteresztő szűrőt 2KHz-es határfrekvenciával ha kiteszteltem annak a kapcsolását is felrakom. Idézet: „A FET így sem megy tönkre mert a kapcsolás kimeneti feszültsége maximum a táp feszültség lenne ami 12V a FET maximum gate feszültsége pedig 20V körüli.” Nem érted a lényeget. Ha nem négyszögjellel hajtod a FET-et, akkor nem kapcsolóüzemben működik, tehát melegszik. Egyébként éppen emiatt az egyenszint miatt érdemes lenne betenni valami jelformáló tagot, de ahhoz előbb meg kéne mérned, hogy mekkora egyen szint van rajta. Ha csak 1-2V, akkor nyugodtan tegyél be egy 74HC14-et, vagy hasonló schmitt triggeres invertert, az rögtön megoldja ezt a problémát, és a jelalak problémát is. Ennél a rajznál, amit feltettél, biztos, hogy szabad használni félhíd vezérléshez így közvetlen az IC-t? Nem lehet, hogy egymásra nyitnak a tranzisztorok? Én ezt a verziót építettem meg, és tökéletesen működött: Bővebben: Link
Az egyen szintes hiba nem a TL494 IC-s verziónál van hanem az 555 IC-s verziónál a 8.oldal utolsó előtti hozzá szólásában.
A TL494 IC-s megoldás már működik az egymásra nyitást az IC elméletben megoldja a belső logika és a beállítható holtidő segítségével. Habár én nem használtam a holtidőt szóval a kapcsolás hatásfokán még lehetne növelni egy kis állítgatással. Kössz ezt ki is próbálom! A baj csak az hogy a jelalakot nem bírom leellenőrizni mert nincs oszcilloszkópom de majd bejátszom valahogy.
Ez az 555-ös kapcsolás valóban egy PPM (Pulse Position Modulation) áramköri megoldás.
Azaz a növekvő CV feszültséggel nő a kimenő impulzus magas szintjének szélessége, csökkenő CV meg szélességcsökkenést okoz a kimeneten. A Low szint hossza kb. ugyanaz marad. Ez a kapcsolás eléggé sokáig kinyithatja a FET-et, ami fűteni kezd, meg telíti a vasmagot. Mekkora volt a vezérlő feszültség? Mert az se mindegy. Ja, én is csináltam szimulációt, nekem abban jól működik (Multisim). Szép variálódó négyszögek vannak a kimeneten.
Az 555 IC tápfeszültsége 12V a kapcsolás kimeneti (vezérlő) feszültsége kb 11V körül mozog. Én a Tina v8.0 programmal teszteltem de majd megnézem Multisim-el is. Az IC hibáját még mindig nem néztem meg de ma sort kerítek rá.
Kipróbáltam a kapcsolást egy másik 555 IC-vel is de az eredmény ugyan az a sorkimenővel és a hangszóróval is valamint leteszteltem a kapcsolást Multisim-mel is de az eredmény itt is ugyan az mint Tina-val lehet hogy a baj csak az én hozzá nem értésem.Majd valahogy megnézem a kapcsolás kimenő jelét valami PC oszcilloszkóppal akkor kiderül hogy mi a baj.
Szia!
Ha jól látom, ez Tinában van. Én nem találom. Te hogy raktad be? Már kérdeztem ezt a TINA fórumban is, de nem kaptam választ. Így nem tudom, hogy lehet bővíteni az alkatrészlistát.
Heló
Ic-s, sorkimenős plasma hangszórónál mi befolyásolja hogy milyen hosszú az ív? |
Bejelentkezés
Hirdetés |




.
:pirul:
Ugyan ez a hiba az 555-ös IC-vel működő plazmahangszórómnál is.







