Fórum témák
» Több friss téma |
Elkészült az áramköröm.
Hogyan tudom letesztelni, hogy működik is? Addig nem merem rákötni a céleszközre. Com Uart KÉP NYÁK áramkör.
Szia!
Mint írtam, néhány méterre 38400 Baud -on még működik... Sajnos a hosszú kábeleknek jelentős kapacitásuk van, ez az áramkör pedig a Txd vonalat a negatív segédfeszültség felé elég nagy impedanciával hajtja meg. Ha nem kaptál max3232 -t, keress olyan max232 helyettesítőt, ami működik 3.3V -ról is. Pedig itt a HeStore -ban is kapható a max3232.
Sziasztok!
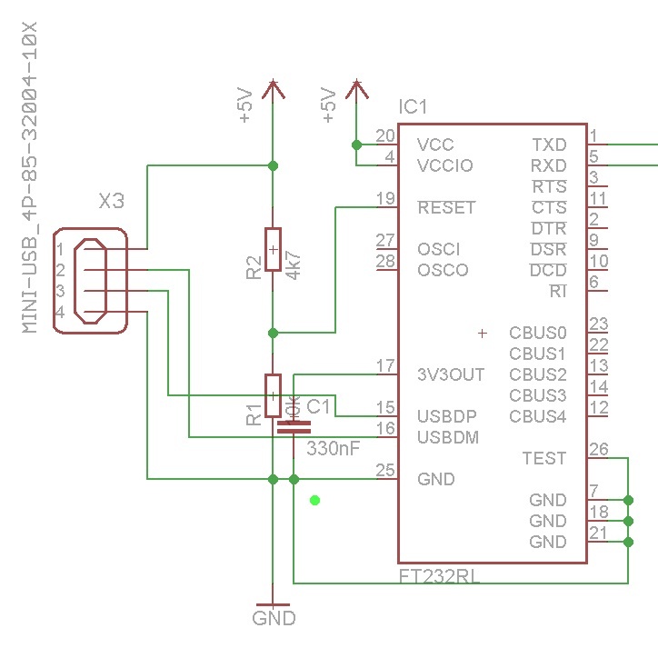
Készítettem egy USB-soros átalakítót FT232 IC-vel, az FT megy egy PIC-re. Gyakorlatilag egy I/O kártya ez, a kimeneten most egyenlőre LED-ek vannak amit vezérel a PC. Virtuális soros portként használom az FT-t, működik is szépen amíg újra nem indítóm a PC-t, ilyenkor újraindítás után eltűnik a virtuális soros port, és csak az USB-t ki-be dugva jön újra elő. Az FT és a PIC is az USB 5V-járól táplálkozik, valamint az FT reset lábát a tápra huztam fel egy 4,7k+10k-s osztóval. Valaki találkozott már hasonlóval?
Kapcsolási rajzot tudsz felrakni? A PIC része nem érdekes, csak az USB meg az FT IC környéke.
A hozzászólás módosítva: Okt 15, 2012
Itt van az FT kapcsolása, innen az RX, TX megy csak a PIC-hez.
Próbáld ki úgy is, hogy a RESET lábról a két ellenállást kiveszed.
Mennyi kondi van a tápvonalakra aggatva?
Azt hiszem csak 2db 100nF van rajta jelenleg, mert előtte a PIC egy 7805-ről ment akkor volt bent 220uF, de kivettem mikor USB tápos lett mert nem mindíg indult el rendesen a program amíg benne volt a kondi.
A 220µF biztosan rossz gondolat, az USB tápja nem tolerálja az ekkora kondikat, egy 4.7-10µF-os tantál vagy kerámia viszont elférne.
Első körben úgy tűnik működik a két ellenállás nélkül, nagyon köszönöm!
![]()
Sziasztok!
Kedves szakik! aki tud segíteni kérem válaszoljon.Készítettem egy a rajzon látható infra kütyüt a vércukor mérőmhöz és adatokat át tudom vinni a PC re.De sajnos elromlott a gépem amin volt soros port és most egy kölcsön laptopon szerettem volna futtatni de itt csak USB port van. hogyan tudnám átalakítani a csatlakozást egyáltalán van lehetőség? üdv:dava
Bemégy a legközelebbi számítástechnikai boltba, és veszel egy USB-RS232 átalakítót.
Sziasztok!
Már kb. a 100. kört futottam le a Google-ön, de sehogy sem találtam USB to RS-232 kábelt vagy konvertert FTDI FT232B chipsettel, mindenféle verzióra bukkantam http://www.pcland.hu/shop+_120976_3420645, de a megadott chipsettel sehol sem találkoztam. Sajnos én a legkevésbé sem vagyok jártas a témában, viszont sürgősen kerítenem kéne egyet a munkahelyemre, mert a főnököm leszedi a fejem.Egyszerűen nem tudom, hol találhatnék itt Budapesten? Eléggé sürgős a dolog, hálás lennék, ha valaki tudna segíteni a témában! Előre is köszönöm a válaszokat: Barbi
A legegyszerubb az lenne, ha szepen lassan elmondanad, hogy mibe/mire kell.
Ez a chipset egy elegge bonyolult, draga es regi chip. Hacsak nincs valami kulonleges oka, hogy egeszen biztosan ezt hasznald, akkor az osszes tobbi is jo lehet, amiket elottem irtak a tobbiek. Milyen fonok az, aki egy technikaban jaratlan non kovetel ilyesmit, sulyos retorziokkal koritve?
az fdh.hu-nál (vagy hu.farnell.com) 1329310 rendelési számon kapható FTDI - US232R-100 - CABLE, USB TO RS232, SERIAL CONV. Ha mindenáron szórni akarjátok a pénzt. ez is egy megoldás.
Minden válaszadónak nagyon szépen köszönöm, sokat segítettetek! bbalázsnak: A külföldi partnerünk új fejlesztő eszközét csak ilyen formán tudjuk PC-vel összekötni (definiálták a konkrét chipsetet) és nem is tervezik, hogy mást támogatnak. Úgyhogy azzal kell főznünk, amit ők adnak...persze kábelt nem kapunk hozzá. A főnököm is próbált már taláni ilyet, de feladta...
icserny javaslatára megveszem a FTDI - US232R-100 - CABLE, USB TO RS232, SERIAL CONV-t, és legalább a fejem is a helyén marad! Még egyszer nagyon köszönöm, életmentő volt! Barbi
Támogatom a javasolt FTDI konvertert, nálunk is jó tapasztalatok vannak vele. Ezerszer jobb és megbízhatóbb, mint a Profilic chipset-es eszközök valaha voltak.
Ha mondjuk esetleg vennéd a fáradságot és visszaőlvasnál a topicban, mondjuk július 31-ig, akkor megtalálnád a kérdésedre a választ! (ATC-810 és 830)
Sziasztok!
Az a helyzet, hogy van egy max3232-es RS232 szintillesztő áramköröm, ami hibátlanul működik. Két, egymással RS232 porton kommunikáló eszköz között figyelem vele az adatforgalmat (egyik irányban be van kapcsolva az echo, így látható mindkét eszköz által kiadott parancs és a válasz is. 19200 Baud). Ez az áramkör a PC egyik USB portjáról kapja a +5V-ot. De egy PC RS232 portjára dolgozik, s CLEAR Terminallal jelenítem meg az adatokat. A bajom az, hogy ugyanezt az adatáramlást kellene figyelnem, de egy notebook-kal, ahol nincs RS232 port, csak USB! Tehát Cmos RS232 jelek RXD adatait kellene USB porton keresztül olvasni! Kérdés: Milyen elektronikával és milyen programmal? Üdv! fatti
FT232, FT2232, PL2303, MCP2200, ezek a kulcsszavak.
A fenti IC-k azt tudják, hogy USB van az egyik oldalon, és TTL/CMOS jelszintű soros vonal a másik oldalon. Ide lehet kötni a MAX3232 vagy hasonló IC-k TTL/CMOS oldalát. Lehet kapni önállóan IC-t, aztán faragsz mellé panelt, csatlakozásokkal (Bővebben: Link), vagy lehet kapni panelt rajta az IC-vel, meg valami csatlakozóval (Bővebben: Link). De lehet kapni komplett USB-RS232 "átalakító" nevű eszközt is, amire közvetlenül az RS232 jelszintek köthetők (belül azokban is ilyesmi IC-ket találsz, de MAX3232 vagy hasonló IC társaságában), egyik végén USB, másik végén DB9 (Bővebben: Link). Érdemes szétnézni az ebay-en. Programnak bármilyen terminál emulátor jó lesz, a bedugott USB-s soros cucc egy COM-portként fog látszani minden programnak. Én Linuxon a minicomot használom, Windows-on pedig a TeraTerm Pro nevű free software nyújtotta a legtöbb boldogságot. A hozzászólás módosítva: Ápr 4, 2013
Nagyon köszönöm a gyors segítséget! Ami nekem a legjobban tetszik, az ez: Bővebben: Link, ennyi pénzért nem szabad hozzáfogni panelt gyártani, nem hogy gondolkozni... Már csak meg kell szerezzem valahogy! Vaterát ismerem, ebay-t még nem... Üdv! fatti
Nem reklámozni akarok, de vaterán mesibaba82 kínálatában van hasonló(lehet h. most inaktív).
Illetve itt a HE-n talán DecebaL is tud segíteni, szoktak nála jó cuccok lenni. Én pedig olyan MCP2200 panelt szoktam készíteni amit breadboard-ba lehet dugni, egyik oldalon megkapja az USB-ről a 4 szálat(+5V,D-,D+,GND), a másikon pedig a TTL jelek futnak(+5V,Rx,Tx,GND). Ezt a panelt pl. prototípus NYÁK-ra épített cuccok "okosítására" használom. Egy hátránya van hogy az USB-hez nincs csatlakozója, a 4 szálat kell bekötni. A hozzászólás módosítva: Ápr 5, 2013
Szia! Kipróbáltam a TeraTerm Pro-t, hát nem tudom. Ismered a Herculest, vagy a Bray Terminalt? Mindkettő a maga nemében más okok miatt jó. A Hercules a megjelenítési lehetőségek miatt nagyon tetszett, sokat segít! Bővebben: Link
A hozzászólás módosítva: Ápr 5, 2013
Nem néztem eddig őket, a weboldalaik alapján ígéretesek. Mondjuk sehol nem voltak még akkoriban, amikor a TTPro-hoz már SSH plugin is volt - és mindez ingyen.
Sziasztok!
Nézegettem webshopokban USB-RS232 átalakító IC-ket és ráakadtam az FTDI FT230-as chipjére. Itt a fórumon nem találkoztam még vele, viszont reménykeltően hat, hogy fele, harmada az ára a "nagy" FT232-esnek. Annyi az egyszerűsítés benne, hogy nem teljes értékű RS232 átalakító, mert "csak" az RX, TX, RTS, CTS jeleket adja ki. De AVR-hez még ez is sok. Szerintem a 600 Ft alatti árával simán leverné az FT232-est. Kérdés, hogy van-e valami oka, hogy ez nem ismert errefelé? Mert ha nincs, akkor már nem sok értelme van Virtual USB-vel szenvedni.
Egy PIC16F1454 már 330 Ft +Áfa költséggel megcsinálja (quartz nem kell hozzá, csak egy kis program). Egy DIP14 vagy SOIC14 tok...
|
Bejelentkezés
Hirdetés |