Fórum témák
» Több friss téma |
de az N-esben is van akku benne (battery aszem)
Áhh jó köszi aszem fog sikerülni ha mégsem akkor írok! Köszi
Az csak szárazelem a duda számára. Nem nagy kiterjedésű, könnyű letakarni a maga két vezetékével együtt.
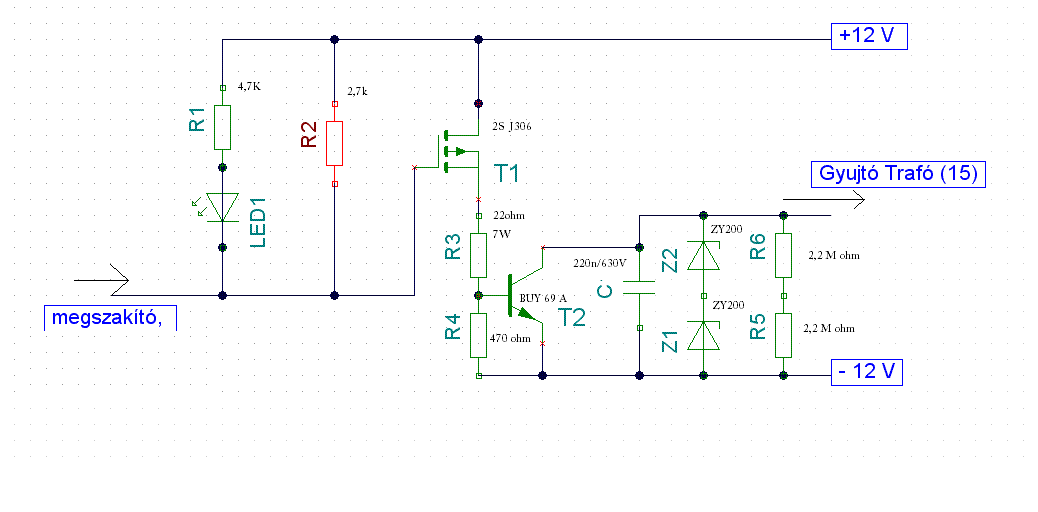
Hello, megépítettem EZT a kapcsolást és sajnos azt tapasztaltam, hogy kicsi a szikra... Tehát eléggé gyenge, annyi változás történt, hogy a 100nF-os kondi helyett egy 150nF-ost használtam ill. a transzformátorom egy hálózati transzformátor 230V - 12 V 50Hz. Kérdés az lenne, hogy mi lehet a probléma vele ?
Előre is köszönöm!
Jó érzékkel nyúltál bele a kapcsolásba.
Van még egy rakás alkatrész, éppen a C2-t variáltad. Ahogyan én számolgattam, ez a változtatás azt eredményezte, hogy a működési frekvencia az eredetihez képest ~30%-kal csökkent. Ez biztos nem javított a dolgon. A trafó hány VA-es? A hálózati trafó is megfelel.
HI
Ha megszakítós vagy jeladós a gyújtás vezérlésed ezt a kapcsolást tudom ajánlani. Nekem a 250 ETZ-ben 3 éve már megyen tökéletesen. Azóta már bekerült egy robogóba, és egy kocsiba ![]() Ott megkellet fordítani egy tranzisztorral.
Lemaradt a megszakítós változat
Ebben az a "rossz", hogy nagy az áramfelvétele, és a Simson generátora nem tudja pótolni a kinyert energiát. Gyakorlatilag akkora áramot vesz fel, mint amennyi a trafó ellenállásából adódik 12V-os tápfesz esetén. Ez valahol 2.5-4A között van. A Simson pedig jó ha tud 1.5A-t fordulaton. Két töltőtekerccsel talán megvan a 3A, ismétlem fordulaton. Ezek a rendszerek pedig csak akkor működnek megfelelően, ha alapjárat felett már rendelkezésre áll akkora töltőteljesítmény, ami az akkus fogyasztókat ellátja energiával, de minimum a gyújtást.
Ez az inverter talán a legrosszabb választás CDI gyújtás ellátására. Rossz a hatásfoka, bazinagy és nehéz trafó dukál hozzá...Nekem ez bevált.
Honnan tudom hogy nem jó a tekercs ha nem látok rajta sérülést!
Helló!
Ha megméred multival a kivezetéseket, akkor az 1-15 pontok között a 4.5-5ohm, a nagyfeszhez képest pedig 7.5-8kohm ellenállás értékek az jónak mondható. VIM
sziasztok!
Az lenne a kérdésem hogy a simsonomba 12vos gyújtás ment a motor szépen , de felpörgettem akár üresben akár menetközben, alapjárati fordulat után leállt.Ezek után kiprobáltam a kis kondi cserét, nem változott probáltam nagy kondi cserét is , és most skoda kondi volt, ezek után ha beis indult nem volt alapjárat. Jelenleg ugy viselkedik hogy a gyertya kb minden 4ik rugásra ad le vajmi kevés szikrát a kábel maga minden másodikra. Innentől én teljesen elakadtam mi lehet a baj? Valaki segítsen legyen szíves megszakító? gyujtotekercs? mi lehet a baj?
Szisztok!
Nekem egy olyan gondom lenne hogy beindítom a mocit aztán rövid időn belül leáll. Kicserélem a tirisztort egy újra amit vettem azzal is szintén ez a gond. már a harmadik tirisztort nyirja ki Mi lehet a a gond? vagy ennyire szarok a gyáriak. Valaki tudna ajánlani egy jól bevált sokak által használt kapcsolást? Egy S51C simoról van szó. Előre is köszi
Hali. Nem a tirisztorral van a gond, hanem a jeladóval az alaplapon. azt Cseréld ki. Amikor ,,bemelegszik a motor,, a jeladó ellenállása változik, és már nem a jó jelet küldi a tirisztornak, amiért bedöglik
Nekem is volt már ilyen problémám. Volt, hogy adott szikrát volt hogy nem. Levettem az alaplapot, megmozgattam a forrasztásokat majd az 1ik lejött. Újraforrasztottam mindet, azóta nem volt vele baj, bár nem az enyém a motor, de ismerem a srácot, és megy neki!
Az alaplapon lesz a probléma az fix. Az is lehet, hogy a jeladóban van baj, na akkor az alaplap cserés... Fel lehet újítani elv, van róla 1cikkem, ha kell előkeresem, de szerintem akkor inkább keress gyári jót!
Biztosan a tirisztor ment tönkre?
Mert Simson gyári tirisztoros gyújtásnál van olyan probléma, hogy ha bemelegszik a jeladó, akkor belül pár forrasztás kontaktossá válik, és tényleg leáll a moci. Ha visszacseréled azt a tirisztort, amit már halottnak véltél, és működik, akkor ilyen irányban kell mozogni. Egyébként egy BT151 sokkal strapabíróbb, mint egy TIC106 (talán ilyet kaptál). Gyújtótekercs milyen van a gépben? Gyári/utángyártott/nem tudod?
A TIC 106-ot mire írtad? ,,Tirisztort" épít valaki? Nekem TIC106 volt benne, és nem volt vele semmi baj 3hónapig, azóta nem tudom, hogy mi van vele, mert eladtam.
Üdv mindenkinek!
Jöttem már informálódni ![]() Az lenne a kérdésem,hogy a tirisztoros gyújtás működését nem értem... ![]() Valaki eltudná nekem magyarázni,hogy mi miért felelős,a szikrát hogy adja,meg ilyesmik...??? Nagyon érdekel,de nincs sok időm a gép előtt ülni,és olvasgatni :S De érdekelne a CDI gyújtás is,ha valami angol nyelvű oldalt tudnátok ajánlani,ahol levan írva minden róla,azaz működési el,tervezés,készítés,beállítás,stb... azt megköszönném. Nekem egy simson s51 van megszakítós gyújtással,ment mint a végítélet,csak főtengelyes most,és szétkaptam xD Válaszotokat előre is köszönöm. További szép napot mindenkinek.
Nagyon egyszerű az egész, de előbb tisztázzuk, hogy a tirisztoros egyenlő a CDI-vel, csak az köznyelv a kapacitív kisüléses gyújtást (CDI) egyeszerűen csak tirisztornak nevezi, mert általában az a kapcsolóelem.
Nos, a CDI gyújtásnál általában van egy nagyfeszültségű tekercs (0.1-0.2mm átmérőjű huzallal tekerve), ami képes előállítani 2-300V-ot is. Ez a gyújtáselektornikában egyenirányítás után tölt egy kondenzátort. Aztán van egy jeladótekercs is (Simsonnál a lendkeréken belül egy "U" alakú vasmagon), ami a megfelelő pillanatban (Simsonnál a kivágott mágnes erővonalvezetőknél) egy határozott jelet szolgáltat az elektornika számára, amikor is a fentebb tárgyalt kondenzátort egy kapcsolóelem (itt tirisztor) rásüti a gyújtótrafóra, melynek primer ellenállása kisebb szokott lenni, mint a megszakítósoké. A trafóban felépülő mágneses tér feszültséget indukál a trafó szekunder körében, és létrejön a szikra.
Tehát, ha jól értem, akkor a CDI gyújtásnál egy kondenzátor ad áramlöketet a primer tekercsnek, míg megszakítós gyújtás éppen fordítva működik, vagyis a gyújtás pillanatában a megszakító megszakítja a primer áramkört, és az összeomló mágneses tér indukál feszültséget a szekunder tekercsben...
Így van, ahogy mondod. Azaz pontosabban az akkus megszakítósnál (pl MZ) van az összeomló mágneses tér miatt szikraképzés. A "gyújtó/gerjesztőtekercses" megszakítósnál (szaknyelven energiaáthelyezéses), mint a Simsonnál is, ott a felépülő mágneses tér által jön létre a szikra.
mostmár minden világos
![]() vagyis majdnem minden,de kérdésem most nincs... mert gondolkoztam hogy megszakítósról majd áttérnék tirisztorosra,dehát olvastam,hogy mindegyiknek van előnye,és hátránya is... így inkább maradok ennél a megszakítós változatnál...mondjuk ez is megtudja szivatni az embert,mert a tekercsnél képes az áram elvándorolni :S mert nekem a gyári tekercs lakkozva volt,és kiment,de mikor belevettem az újat,nem volt,vagy csak gyenge volt a szikra és nemindult,vagy elindult,de ha meleg lett a gép,akkor leállt,pukkadozott meg ilyesmik :S kondi,megszakító,tekercs,vezetékelés,trafó csere,és mégse indult... de lefújtam festékkel,utánna ment rendesen,semmi probléma nem volt vele... a héten már összerakom,és hegesztek egy rezót hozzá ![]() gyakorolni kell a hegesztést
Hello!
Idézet: „de lefújtam festékkel,utánna ment rendesen,semmi probléma nem volt vele...” Hát én még ilyenről nem hallottam. A felsorolt tünetek szerint kondi baja volt. A megszakítóssal semmi bajom nem volt, de tudtam szerezni tirisztorost és szerintem sokkal jobb! (Után gyártott tirisztort sose vegyél, inkább csinálj, ha tudsz. Van hozzá rajzom, ha kell. 1500Ftból meg lehet úszni dobozolással.) Üdv!
rakjak fel egy képet róla???
elméletileg lekellett volna lakkozni!!! mert ha a tekercs nincs lelakkozva akkor mi van??? pont az... az áram csak kondi/megszakító/trafó fele mehet,sehova máshova,ha nincs leszigetelve a tekercs,akkor az alaplapba távozik az áram....nekem ez volt,aki nem hiszi,azzal nem tudok mit csinálni... de képet tudok küldeni a gyújtásról,vagyis ami van belőle ![]() Van egy szembetűnő különbség a többi hozzászólás, és te hozzászólásaid között. Igen, ők használnak nagybetűket mondatkezdéskor. Tégy te is így. Köszönöm. szamóca
Most erre lenne egy szép kifejezés,amit tudnék felemlegetni,de inkább nem,mert bann lenne a vége....
Értettem főnök xD
Azt nézted már, hogy a kondi-tekercs-megszakító-trafó-gyertya összeállításnak van egy közös pontja, mégpedig a test? Ha ez valamelyiknél bukik, akkor nem megy a gépezet.
Hát igen,ez így van...
Engem a CDI érdekelt,mert nemtudtam hogy miaz,hogy működik,a megszakítós már nem érdekes... Amúgy nekem "a tekercs elszigetelése az alaplaptól" után beindult a gép,és működött is addig,míg a főtengelyem megnem adta magát... De ez nem idetartozik,hanem máshova. Majd ha lesz egyszer még kérdésem majd felteszem nektek ![]() További szép napot,és bocsássatok meg a hülyeségeimnek,anyám szerint nem lopnának el az eszemért ![]() Üdvözlettel.:Girgov
Semmi gond, kérdezz csak nyugodtan.
Csak azért írtam az előzőt, mert elvileg (gyakorlatilag is) működésképtelen lenne az, amit írtál. Látni kellene, csak ezt tudom mondani.
Sokan amúgy bírnak annyi marhaságot összehordani,hogy az már szinte lehetetlen...
Haver elvitte az 50-es simsonját egy szerelőhöz..... A probléma az volt,hogy nem indult,de egy tekercs csere megoldotta...ezután durrog,hát mit ád az ég,mondja a tag hogy biztos kondi. Elment a motorosboltba,vett egyet,belerakja,ugyanaz. Vissza,megszakítót vett,bele,az se segít. Fel Nyíregyházára,vett egy "gyári" kondit,az se jó. Erre az alaplapot jobbra vagy 2-3 centivel elforgatta,semmi gond,megy a gép. Múlthét.:felmelegszik neki,utánna leáll,durrog. Mondtam havernak állítsa be a gyújtást,tuti az a gond,jól lebaszott érte...erre hétfőn meg mondja,hogy belőtte nagyjából,és mikor felmelegszik,már akkor nincs vele semmi gond... Pedig mennyire mondták hogy a kondi a ludas,közben meg sehol semmi. Ha a kondi a szar,akkor tuti nem indul be. Ismerek egy szerelőt,már kiskora óta motorokat szerel,csak már nem csinálja ( egészségügyi okok sajnos ). Annak mondtam mi az én gépemmel a gond,rögtön mondta hogy szerinte is ez a gond amit én mondtam. Én ezt a test dolgot nem értem annyira,de nem szabad hogy a tekercs a vezeték helyett magán a 2 felfogató csavarnál adja le az áramot. Nem értem miért,de tényleg nekem ez volt. Van egy ismerősöm,neki megcsináltam a gyújtását,neki pl. az volt a gond,hogy a világító+gyújtótekercs felcserélve,nem indul/nehezen indul,melegszik leáll,de visszacserélés után semmi gond. Én is csináltam már ilyet,de mondjuk a világítótekercsek nincsenek az alaplapon nekem. Ha rossz helyen van a gyt.,akkor a lendkerék visszafele való mozgásával ad szikrát a gép,hátrafele be lehet elméletileg tolni,de gyakorlatilag még nem próbáltam ![]() Mikor egyszer rosszul raktam be a dugót,vagyis fordítva,én marha elnéztem a nyilat,de beindult,és ment is,de valamiért szétszedtem,és puff de hülye vagyok ![]() Nah de a tanulság.: -a buta ember a saját kárán tanul; -az okos a másén... Én pl. a buta ember vagyok amint ez kiderült Idézet: „ha nincs leszigetelve a tekercs,akkor az alaplapba távozik az áram” Az alaplap végül is a test, ha fel van szerelve. Ha a test összeér a + árammal, ami esetünkben a tekercsben indukálódik, akkor már nincs is pozítív! Pont olyan mint ha levennéd gyújtásról. (Ezzel letesteled a gyújtóáramkört, és NINCS SZIKRA, nem pedig van csak gyenge...) Nem kötekedni akarok, csak segíteni. A szikra sok mindentől függ, elsősorban, hogy minden meg van-e, és a helyes beállítástól. (Ha 50ccm-es akkor felső hp-tól vissza 1,8mm-rel kell nyitnia a megszakítónak, és a max. nyitási távolság: 0,4mm!!! A gyertyahézag is: 0,4mm. Ne szemre állítsd, hanem házagolóval, hidd el megéri! De ez már nem ide tartozik.) Ja és még valami: egy ilyennel jobban járnál az után gyártott kondi helyett. |
Bejelentkezés
Hirdetés |




Előre is köszönöm!
Van még egy rakás alkatrész, éppen a C2-t variáltad. Ahogyan én számolgattam, ez a változtatás azt eredményezte, hogy a működési frekvencia az eredetihez képest ~30%-kal csökkent. Ez biztos nem javított a dolgon. 








