Fórum témák
» Több friss téma |
hát az eredetin a bal oldal ment ki. az új ic-kel meg a kivezérlésjelzője ment rendesen, de amikor rákapcsoltam a hangszórót akkor 1-2 mp-ig halkan szólt, utána búgás és az ic elkezdett felforrni, aztán meg egy kis pukkanás és mindkét oldal meghalt...mind a 2 esetben. Azért kérdeztem hogy az stk2038-asnál is ki kell-e cserélni, merthogy ez a tervrajz amit feltettem az egy su-z55-ösé nekem z35-ös van. De ugyanolyannnak tűnik a végfok felépítése, merthogy ugyanolyan az an7072-es ic meg ugyanolyan feszültségek vannak a végfok lábain mint az ábrán. Merthogy a z55-ben 2038-as stk van. Ha jól olvastam akkor ez nagyobb feszültséggel dolgozik és 50w felett van a teljesítménye. Szóval akkor forrasszam egybe a 3-as és a 4es lábát az an7072-nek?
Egyébként tényleg nagyon köszönöm a segítséget...már majdnem repült a kukába az egész
összekötöttem az an7072es 3as és nes lábát de meg sem mukkan, sőt jobban melegszik. Lehet, hogy a 4-est és 5-öst kell összekötni?
Nem a 3 mas es a 4 est kell biztosra,ha mered az eloerosito ic-t akkor mindent rendben mutat?
A 7062 ic nek az 1 es es a 16 hatos laban 1,2 voltnak kell lennie,ha tobb akkor rossz az ic.Vagy a tranzisztorok rosszak.
A tranyókat már néztem még régebben, én is arra gyanakodtam, de "sajnos" mennek. Az stk 1es és 16os lábán megvan az 1,2V..."sajnos"... most egy stk2030-as van benne. Lehet hogy azért nem megy?de ugyanolyan értékek vannak az erősítőben mint a rajzon, ezért vettem 2030-ast mert az erősebb. Szerintem koppra megegyezik a 2028-assal csak többet bír.
Lehetséges hogy az a baja, hogy a 2038-asban megvan az a z ellenállás ami a 2028-asban nincs és akkor a 7072es 3-4 összekötött láb miatt melegszik?
az osszekotes miatt nemmelegedhet,mert az osszekotessel csak a 7072 es ic van kiiktatva mert amugy nemkapcsolna be az STK.A kivezetesen milyen feszultseg van? Probalj hang jelet vezetni a 7062 es ic 2 es es 17 es lababa valamilyen eloerositobol vagy cd lejatszobol.Lehet hogy nemjut rendes jel a bemenetre es ezert rosszalkodik a vegfok.De amikor jelet kuldessz az ic re akkor kosd le az erosito sajat jel ellatasat
Mar megvan a hiba,az STK2030 ban nincsenek benne a ket 5 wattos 0,22 ohmos ellenalasok,hanem kinn kell rakotni azokat.Az STK 2028 ban bennevan mind 2 teljesitmeny kimeneti ellenalas
Szia!
Én először is megköszönném a feltett rajzot, majd egy nem barkácsbarát, de ésszerű javaslatot tennék. Először is köszönöm az SU-Z55 rajzát, ha ez valóban az, mert van két ilyen erősítő is a családban. (A távirányítós kivitelről szóló részt azt nem értem, mert az SU-Z55-ön olyan nincs.) Szerencsére nálunk a legnagyobb munka eddig a belső portalanítás volt, mert tökéletesen működnek. Nagyon jó kis erősítők a 80-as évek elejéről és remélem még sokáig nem lesz szükség a rajzra. De ha szükség is lesz rá, akkor is szakember fogja majd nézni a rajzot. Itt jönne az ésszerű javaslatom. Az erősítő további kínzása helyett én javasolnám az eljuttatását egy korrekt szerelőhöz . Jó dolog, ha az ember meg tud pár dolgot otthon csinálni, de az még jobb, ha felismeri a saját korlátait és ami meghaladja a tudását, azt más, hozzáértő emberre bízza. Így esetleg lehet egy jól működő erősítőd és nem költesz további összegeket a "kivégzésre kerülő" alkatrészekre. Én így szoktam tenni, mert van jópár régi technikám, ami ápolgatásra szorul és a tudásom eléggé korlátos ezen a téren. Ha viszont ez az erősítő a gyakorló darabod, akkor nem szóltam. Ez csak egy kósza javaslat, a döntés a te kezedben van. Üdv.
Lehet hogy az a baja, csak az a helyzet hogy elírtam...stk2038-asom van
. Egyébként rákötöttem a hangfalakat és ha úgy kapcsolom be hogy be vannak kapcsolva a hangfalak akkor csak búg keményen, ha viszont várok 1-2mpet a hangfalak bekapcsolásával akkor megy 1-2mpig rendesen és aztán kezd el búgni. Úgyhogy csak ott lesz a baj a végfoknál valahol...
ha jól értem akkor az a baja az ic-nek hogy túl nagy áram folyik a hangfalakon át, mert nincs benne ez az ellenállás és akkor bekapcsol ez a protect funkció? Hova kell ezeket bekötni? ja és valamilyen sima ellenállás nem jó helyette mert most egy ideig nem tudok beszerezni semmit, csak ami itthon van.
nem megoldhato mert nemtudni hogy a vegfokon belul mi mivel van osszekotve es hogy hova kell az a plussz ellenalas.Ha megy par masodpercig akkor azt jelenti hogy a standby vagy mute funkcio kondenzatorja nemkap eleg feszultseget es nemmarad feltoltve,azert kapcsol ki egy ido utan.Te hol laksz?Mert ha latnam a dolgot magam elott akkor konnyebb lenne.
Mikor írtad hogy nem tudjuk mi van az ic-ben, arra gondoltam hogy mivel úgyis van kettő kivégzett meg a gyári, aminek még megy a fele igazán belenézhetnék
. Elég megdöbbentő az eredmény, legalábbis számomra: 3db stk2028-3db különböző felépítés. Így nem csoda, hogy durrogtak sorba elfele.Ha minden igaz akkor a gyári stk képen a bal alsó tranyó nem megy és arra gondoltam, hogy valamelyik másik ic-ből átrakok egy jót, merthogy azok kb egyformák. Csakhogy nagyon jól oda lettek ragasztva. Úgy működne szerinted ha a három kivezetést átkötném a másik ic-be és a másik végfokot is becsavarozom valahova a hűtőbordára?
Ez mintha 3 teljesen különböző felépítésű hibrid lenne. :eek2:
A román ic bal alsó tranyóját bekötöttem a gyári ic bal alsója helyett de nem jut el a felső tranyó jele az alsóhoz, úgyhogy valami köztük is megment. A magyar stk-ban meg benne vannak azok a teljesítmény ellenállások amiket TSM mondott, az eredetiben nincsenek. Ha minden igaz akkor a magyar ic-ben csak a bal oldali ellenállás égett ki teljesen, a jobb oldalból még tartotta néhány magát, de ott is csak pár megy. Ezért ment eleinte a magyar ic-vel, miközben égtek lefele sorban
.Szóval a gyári ic-ben szinte kizárt, hogy megtaláljam, hogy mi ment ki a két tranyó között. A magyar ic-ben ha áthidalnám az "ellenállásmezőt" működne szerintetek? Meg akkor azt az an7072-es ic-t ki kellene iktatni így is?
Hat ezekkel az ic kell eleg nehez manipulalni de nekem sikerult megjavitani,tegnap szetszedtem az erositot hogy megnezzem hogyis kottem be amikor javitottam.Azert hogy biztos legyek abban,hogy nemirok hujeseget.Veletlenul bele esett valahova egy csavar es nemvettem eszre.Megint leegett a bal oldal,de most nem a veg tranyok hanem a vezerlok.Csatolok egy kepet,hogy nekem milyen stk-val megy es hogy hogy nez ki az atalakitasom rendes tranzisztorokkal.
én is itt erölködök egész nap...háromból egyet próbálok összehozni de nem sok sikerrel. leírnád hogy milyen tranyókat tettél be?
2 darab 2SA992 es es 1 darab 2SC1845 tranyot. Az elso ketto PNP az utolso meg NPN.A baj hogy nagyon melegednek,mert nagy aram folyik keresztul rajtuk.De sajnos nagyobb tranzisztor nemfert bele az ic be.En meg mar megint nemveszek uj ic-t,inkabb szetszedem alkatresznek az erositot.
na hát elvoltam én itt 2 órán keresztül...
bekötöttem a gyári ic jobb oldalát a jobb oldalra a magyar ic működőképesnek tűnő oldalát meg a bal oldalra. Nem kapcsoltam rá se hangszórót, se bemenetet de már a bal oldal ledjei maxon. Az an7072-esnek összekötöttem a 3-4 lábát. Most hogy így leírtam gyanús, hogy a bal oldalak menegetnek itt tönkre...na ennek majd holnap utánanézek...már rá sem bírok nézni...
a bal oldal felső végfoka melegszik azonnal, pedig a bázisán 1,2v, emitteren semmi a kollektoron meg a tápfesz. De akkor mi a t...kömtől melegszik?????
Fu kabeloztal am kemenyen,szerintem valahonnan rossz jelet vesz fel es emiatt nagy aram halad at a vegtranyokon,egyen feszultseg nincs az emitteren de szerintem valto van.Nekem is voltak ilyen problemaim mikor eloszor kiegett az erosito de amikor megcsinaltam az atkotest akkor ment gond nelkul kb 2 evet ugy hogy majdnem minden nap volt maximumon vagatva rola 2 8 ohmos 250 wattos hangfal.Futott rendesen az igaz de tettem a hatrujara 2 kis proci ventilatort es az eleg volt neki egesz mostanaig,csak most jott az a bizonyos csavar es pufff.
En amondo vagyok hogy ha most sem sikerul megcsinalnod akkor vagy iktasd ki a vegfokot es epits bele TDA7293 mas ic vel veg erositot,vagy pedig osszehozok egy rajzot es felepited azt a reszt ami az stk2028 ban talalhato benne es akkor nemfog kelleni stk ic hanem egyszeru tranzisztoros lessz a gep,az egesz tobbi aramkor meg marad a regi.Azert mert tudom,az stk nem egy olcso dolog es nemjo ha mindennapi kelleke valik A tranzisztorok meg mindig olcsobbak,szerintem meg probalkozz asztan meg gondold at hogy milyen megoldast talalsz.Ami a kepen van,az a bekotes van az STK2028 ban is csak a labak mashogy csatlakoznak meg ez levan egyszerusitve.
hát már ott tartok hogy a gyári ic sem megy egyáltalán, de az legalább nem melegszik
Asszem kipróbálom először a tda-t. Láttam itt azon a román weblapon kb 700ft-ba kerül. Tudnál segíteni hogy a lábakat hogyan kell bekötni meg hogy milyen változtatásokat kell tenni?
Segitek szivesen,szerintem az lenne a legjobb ha csinalodana egy kissebb nyaklap a tda nak es ugy szerelodene be mert az stk mas bekotesu mint a tda ic.
szóval akkor tulajdonképpen a teljes belsejét ki kell cserélni? hát nagy meló lesz akkor. csak sajnos hétfőtől suli és kolis vagyok, szóval csak hétvégén tudom csinálni.
nagyon jó lenne ha segítenél. Köszi előre is
segitek,nemgond.Nem kell mindent kicserelni,maradhat a tap egyseg,eloerosito meg a kimeneti tekercsek is,csak a vegfok alkatreszeit es a vezerlo ict ,a 7062 eset kell eltavolitani,hogy nagyobb hely legyen a dobozban,mert ez eleg kis doboz.A ket tda siman elfer a hutesen,de a nyak lappal lessz nemi munka.A jelet pedig lehet huzni a 762 es ic 2 es es 17 es labanak a helyeirol.
a TDA7293 akkor már maga a végfok? vagy kell ehhez is valamilyen vezérlő mint az stk-nak az an7062-es? Ha jól értem akkor a 7062-es 2es és i7es lábához jön a hangjel és onnantól a 7062-es a 7072-es meg az stk alkotja a végerősítőt?(ezekkel az erősítő részeivel nem nagyon vagyok tisztában, bocs ha hülyeséget írok).
Tehát akkor legjobb lenne ha külön panelre kihúznám a tápokat, a hangjelet, ide megépíteni a tda-t és ezt kivezetni a hangszórókra. Ha jól vettem ki akkor 2db tda-t kell vennem?
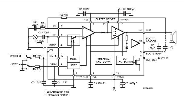
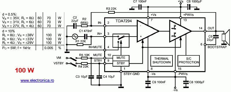
Keresgéltem egy kicsit a neten meg itt a fórumon és ezt a tervet találtam. A 13as és a 15ös a két táp, 14-es a kimenet...eddig oké de van ott az a 2-es és 3-as láb. ide gondolom az egyik oldal, mondjuk a jobb jön de mi az a in+ és in-? oké hogy a hangjel az váltóáram és gondolom oda kell kötni ahol az a karika van a ullámmal benne, de miért van a földre is kötve? A standby és mute-t nem használnám, akkor azt hova kössem-földre vagy tápra? A clip detectort olvastam a fórumon, az valami max teljesítmény jelző. Meg az a boot loader is volt a fórumba, de azt nem tudom hogy mi akar lenni. Ezt kössem be vagy fölösleges és ha igen, akkor oda milyen kondit tegyek?
Jó lenne ha tudnál feltenni egy nyák beültetési rajzot ha van neked vagy egy linket ahonnan leszedhetem(bár fototechnikás nyákot még nem csináltam, de jövő héten megpróbálok minden kelléket meg alkatrészt beszerezni, aztán az stk-t meg úgy megtaposom!!!...mind a négyet ![]() ).
No akkor en adok egy egyszerubb kepet,nyak tervet es kapcs rajzot,Nemmuszaj TDA 7293 ast venned megteszi a 7294 es is,az ara joval olcsobb a teljesitmenye is ugyan olyan,meg a lab kiosztasa is megegyezik.A kulonbseg csak annyi hogy a tda 7294 +- 40 voltal megy,a tda 7293 meg max +-50 voltal.En kiprobaltam tegnap tda 7294 el es bar a tapfeszultseg karcolja a maximalis erteket de gondnelkul mukodik.A mute es stand by a plussz tapfeszre kotodik be,bootstrap vagy boot loader re 22 mikrofarrados elektrolites kondenzatort kell kotni 50 voltos fesz birassal. A kepeken szlovakul vannak a dolgok feltuntetve,de majd leforditom amit nemtudsz.Leirom mit vegyel...R1-150ohmos ellenalas 2 szer,R2,4,5,6-22K ohm,R3-820ohm,C1-2,2mikrofarrad folia,C2-1nano folia,C3,4,5-10mikrofarrad 50 voltra,C6-22mikro. 50 voltra,C7,9-1000mikro. 50 voltra,C8,10-470nanofarrad-50 voltra folias es utolsokent 2 darab TDA7294 de paszol a 7293 is,ugyhogy mindegy.Minden leirt alkatreszt ketszer kell megvenni,mert ugyebar ket kanalis rol beszelunk.
Köszi a segítséget!
Az ellenállásoknál mindegy hogy hány wattosat rendelek? meg a fóliakondenzátorokat nem lehet helyettesíteni kerámiakondival? A második kép a nyákról egy kicsit homályos nekem...annak mindkét oldalán van áramkör, mert úgy tűnik a képen mintha a sötétebb vezeték a másik oldalon lenne. El tudnád küldeni emailben ezeket a képeket, mert a server lekicsinyíti és nem tiszta egészen.
Lehet helyetesiteni keramia kondival is a foliakat,nekem is van par darabb helyettesitve ilyennel,az ellenalasok mind 0,6 wattosak,nyak csak egy oldalas,ha beutod a googleba hogy TDA7294 akkor a kepeknel egy csomo bekotes es nyakrajz koszt lehet valasztani.Onnan megeri huzni,nekem is onnan van,azert mert nincs scenerem oszt csak mobillal tudok fenykepezni,az meg nagyon rossz minoseg.Sajnos meg nemfutta a penzbol a scenerre de a jovo honapban mar fogja
|
Bejelentkezés
Hirdetés |




. Egyébként rákötöttem a hangfalakat és ha úgy kapcsolom be hogy be vannak kapcsolva a hangfalak akkor csak búg keményen, ha viszont várok 1-2mpet a hangfalak bekapcsolásával akkor megy 1-2mpig rendesen és aztán kezd el búgni. Úgyhogy csak ott lesz a baj a végfoknál valahol... 








En amondo vagyok hogy ha most sem sikerul megcsinalnod akkor vagy iktasd ki a vegfokot es epits bele
A tranzisztorok meg mindig olcsobbak,szerintem meg probalkozz asztan meg gondold at hogy milyen megoldast talalsz.Ami a kepen van,az a bekotes van az STK2028 ban is csak a labak mashogy csatlakoznak meg ez levan egyszerusitve. 









