Fórum témák
» Több friss téma |
Oké, Frankye-t és téged is kerelek majd.
Kérdésem:
1. A telefonos relé jelenleg hány V-ról megy? 2. Az alkalmazott relé hány áramkörös?
A relé 12V-os, az előző oldalon a "restart_vazlat.JPG" tartalmazza a rajzát.
Igen, Rapidus kolléga megkeresett, és természetesen nagyon szívesen engedem, hogy a cikkemet kiegészítsétek.
Amúgy a cikk maga is abból az apropoból született, hogy éppen egy ilyen célra kellett készíteni egy áramkört, bár az az áramkör eredetileg telefon-átjátszó (mobil) adótornyok gépeihez készült, de pontosan ilyen feladatra. Azért is lett ilyen egyszerűre, de üzembiztosra tervezve, hogy a "semmi közepén álló" tornyokba egy gombnyomás miatt ne kelljen a technikusnak órákat autóznia. Az eredeti, a cikkben is olvasható koncepció az volt, hogy csak 230V-os hálózat kelljen a készülékhez, és magára lehessen hagyni. A telefonból az akkumulátor kikerült, és a helyére lett bekötve a tápellátásért felelős részből kijövő, külön, stabilizált feszültség. A konkrét kérdésre térve: Véleményem szerint a legegyszerűbb, ezért a leginkább üzembiztos megoldás a Rapidus kolléga által felvetett, 3 relével megoldott, időzített kapcsolás, ami Ebben a hozzászólásban olvasható. (Tapasztalatom szerint: Minél kevésbé bonyolult valaminek a kivitelezése, annál kevesebb a meghibásodási lehetőség is!) Mindjárt megpróbálok "összedobni" egy ennek megfelelő kapcsolást, és feltenni ide.
Na, csináltam egy rajzot, remélem jó.
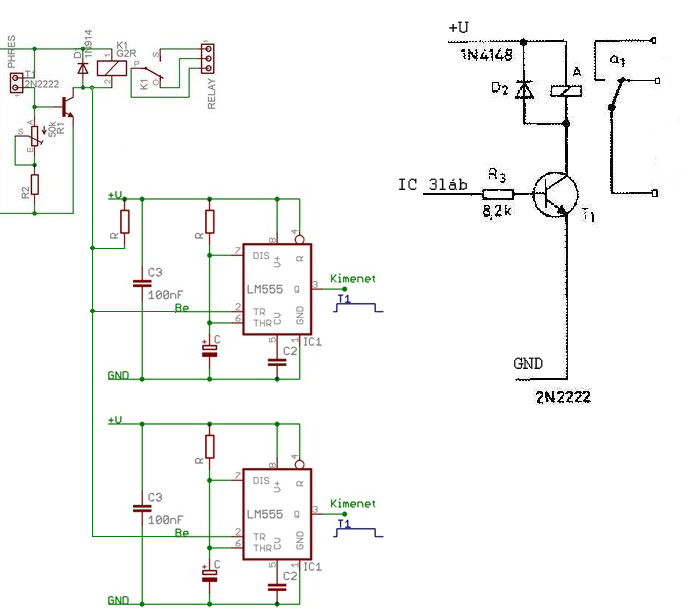
Mivel a minostabilok lefutó éllel indulnak, ezért alapból a bemenetüket fel kell húzni tápra, ezért van ott betéve egy R ellenállás, értéke kb. 4,7Kohm. A monostabilok RC adatainak a kiszámításához használd az oldalon a segédprogramot. A tranyós részből kettő kell, gondolom világos. (lusta voltam rajzolni, ezért összevágdostam)
Mivel a linkelt hozzászólásban azonos idő volt megadva mindkét relére, így azonos idővel számoltam ennél a kapcsolásnál is. Mellékelem a kapcs. rajzot png és sch formában is. zért nézzétek át, legyetek szívesek, mert így, január 1-én nem vagyok teljesen önmagam (
), lehet, hogy valami épületes szarvas hibát hagytam benne, de nagyon igyekeztem...Titi beelőzőtt...
A monostabilokhoz szerintem használj 250 kohm -os potmétert, és 470µF -os kondenzátort.
Így kb max 2perces időzítést tudsz beállítani. Természetesen, amelyiknek (switch) hamarabb kell indulni, azon kisebb értéket állítol be. (áruljátok már el, hogy a kohm -nál hogy kell írni, hogy az ohm jelét rakja be?)
Ha simán beírod, hogy O h m (persze szóközök nélkül, de szóközzel az O h m előtt és után) vagy k O h m, a fúrum átírja. 47 k Ohm
az újra indítás az mindig is szoftveres művelet volt, a tápot teljes egészében hidegen hagyja hogy újraindítottad a gépet.
Csináltam egy nyáktervet elsőként Frankye rajza alapján, később titi verzióját is megcsinálom, mert úgyis 2 darab kell). Valaki nézze át plz, hogy stimmel-e!
Ez a "Telefonos relé" szerintem alkalmatlan ilyen célokra.
Mi van akkor, ha téves hívást kap vagy valami barom direkt marketinggel csörget rá? A DTMF-es lenne a nyerő. Szerintem. Ha lenne hozzá kapcsolás...
Előfordulhat, de a saját tapasztalatomból kiindulva, meg a közelemben lévőket is gyorsan megkérdeztem, és egységes vélemény, hogy ez rendkívül ritka, nálam például több hónapig nincs ilyen (a telfonszámom elég sok ügyfélnél ott van). Ha fatális véletlenek egybeesése révén mégis így alakulna, akkor legvégső esetben kiveszem a helyéről, vagy a telefonon letiltom minden más szám fogadását, kivéve a sajátomat (híváskezelés/hívások fogadása/csak listáról).
Első ránézésre jónak tűnik a rajz, de a 7812 köré - emlékezetem szerint - nem árt egy alapos tápszűrés és pufferelés.
Igen igaz, és köszönem az észrevételed! Egy dugasztápról fog menni, amiben van egy greatz, meg valami elkó is (nagyobbacska darab) a kimenő fesz pedig 17-18V, ezét tettem bele a 7812-őt.
Ha be tudod szerezni a Tibbo-t hozzá ez egy jó megoldás.IPStecker
Ebben van egy webszerver, azon tudsz ki-be kapcsolgatni 3 dugaljat, a negyedik fix.
Ezek tényleg jók, sőt profik, de én messze nem ekkora összegben gondolkodom .
Frankye!
Most nézem a rajzod, nincs benne hiba? Az elkó hogy fog feltöltődni?
Igazad van, bocs, ezt tényleg benéztem, mégpedig alaposan!
Kösz, hogy figyelmeztettél rá! Rapidus! Ez alapján NE építsd meg, elvi hiba van benne! (Egyébként, most, hogy jobban megnéztem, Titi megoldása sokkal korrektebb, legfeljebb azért érdemes 556-ost használni, hogy kisebb legyen a helyigénye, és kevesebb legyen az alkatrész, de különben a 2x555 is abszolute korrekt megoldás. Más eltérést pedig csak az jelent, hogy Titi rajzán az 555-ösök kimenetén egy tranyó kapcsolgatja a reléket, nem maga az IC. Ami szintén korrektebb megoldás, mint az enyém, mert így nem terheled az IC Q lábát feleslegesen a relé áramával.) Ezért kértem, hogy nézzétek át, mert a szilveszteri "elhajlás" után még nem volt teljesen OK a fejem...
Köszi, hogy szóltál, akkor rajzolok egy másik nyákot titi rajza alapján.
Ne nekem köszönd, hanem Titinek, Ő vette észre a hibát...
Azért a te rajzod se rosz, csak ki kell egészíteni egy pár vonallal.
(Ugyanakkor te több energiát öltél a rajzba, én csak összeollóztam.) A szilveszter már csak ilyen! Na, viccet félretéve egy kis módosítással az is OK. Természetesen az én verziómban is lehet használni 556-ost, csak a lábkiosztást kell módosítani. Régen én is tranzisztor nélkül használtam az 555-öst, pl. ablaktörlő ütemvezérlőben, de sajnos elég gyakran kiment miatta az IC. Ezért jobb levenni a válláról a terhet, azért tettem fel erre a rajzra is. Bár kétség kívűl anélkül is üzemképes, de így megbízhatóbb.
Tény, hogy képes az 555/556 vezérelni egy relét, de huzamosabban nem túl jó dolog azzal hajtani. Jobb, ha egy tranyó leveszi a válláról a feladatot.
Az meg, hogy mekkora bakit lőttem, csak akkor tudatosult, amikor felhívtad rá a figyelmet. Egyébként az ember a saját hibáit ritkán veszi észre...
Hali!
Itt a terv Eagle-be. Azért nézd át! Bármi van, szólj!
Nagyon profi, hálás köszönetem.
1-2 napon belül meg is építem, és persze megírom, hogy sikerült. Esteleg pici segítségként a rajzon szereplő alkatrészek értékeit megadnád? Ahogy én gondolom, összevetve az eredeti rajzoddal és kb 2 perc időzítéshez beállítva (régi -> új): R3 -> R5, R6 (8.2K) C -> C5, C6 (470uF) C3 -> C1, C3 (100nF) R -> R4, R8 (250k, erre javasoltál trimmert). Ami nem derült ki nekem, az eredetin C2, az új rajzon C2-C4 értéke mennyi legyen? 10nF? És van egy R1 is a rajzodon annak mennyi legyen az értéke?
Na nem hagyott a kisördög nyugodni
próbanyákon öszedobtam (vennem kell nyákot, mert perpill. nincs itthon), de vagy elszúrtam valamit, vagy nem tudom. Amikor a hívás beérkezik, az első relé (amit eredetileg Fankye tervezett) szépen átbillen, ez eddig is így volt, ez továbbra is jól működik. De második, és harmadik nem billen át az elsővel együtt (a hívás pillanatában mindhárom relének át kell billennie). Mindkét 555-ös IC 2-es lábát (bemenet) ott van a 12V, de a 3-as lábakon csak 1.34V van. Ennyinek is kellene lennie, vagy elrontottam valamit? (Az 1-es és 5-ös láb közé -C2, C4- én 10nF-et raktam, R1 helyére pedig 170k-t) Idézet: „Az 1-es és 5-ös láb közé -C2, C4- én 10nF-et raktam,” Oda nem 10, hanem 100nF-os kondi kell. (Sajna az sch és brd fájlokat innen, melóhelyről nem tudom megskubizni, de majd otthonról.)
Amikor a Frankye féle részben behúz a relé, elvileg az 555-ösök 2-es lábán lekéne esni a fesznek.
lehet, hogy nagyobb értékű felhúzóellenállás kellene, vagy esetleg megpróbálhatod elhagyni. De mindjárt átnézem még. szerk: C2,C4, amint Frankye is írta 100n R1 470k ohm, de ha nem megy, próbáld meg ezt az ellenállást kihagyni.
Esetleg megnézhetjük külön az 555-ösöket.
Ehhez azt a vezetéket, ami a 2-es lábról megy a Frankye féle részhez, szakítsd meg, (közben az R1 maradjon bekötve) és a 2-es lábat egy pillanatra zárd testre. Mi történik? |
Bejelentkezés
Hirdetés |





), lehet, hogy valami épületes szarvas hibát hagytam benne, de nagyon igyekeztem...


