Fórum témák
» Több friss téma |
Ja, így értem.. Árnyékolni, pld. egy fém dobozzal lehetne. De ez beszerelés/felépítés kérdése is lehet, ha zavarja a váltó az áramkört. Esetleg megpróbálhatod a földelést az áramkör GND-re kapcsolni.
Hogy kapacitíven zavar-e a 20V AC, azt úgy is megtudhatod, ha rövidre zárod a relé érintkezőt. Mert akkor kapcsolni ugyan nem fogja a lámpát, de váltófeszültség ott lesz az áramkörnél. Így ellenőrzöd, hogy a nyákot, nincs-e szivárgás a váltófeszültség és az áramkör között.
Műanyag doboz is megteszi??? Lassan ki is próbálom először gnd és a földes dolgot. Nagyon szépen köszönöm aztán lehet lassan írok
)
A műanyag doboz, maximum a fényt árnyékolja. Ha nincs más, egy nyáklap is megteszi, ami a forrasztási oldalon van, és a fólia a GND-re van kötve. (Persze az üvegszálas részével a forrpontok felé, nehogy zárlatot készítsen.) Vagy egy horganyzott lemez darab, kis szigeteléssel.
rendben.
Még annyit hogy miért működik rendesen ha a spotlámpa 20AC leszedem és folytonosságot mézem??? A hozzászólás módosítva: Márc 14, 2016
Hello!
"2 db 100nf sorba úgy 50nf lett Az még belefér?? " Én úgy emlékszem ha két kondit sorosítasz a feszültségük adódik össze, a kapacitás marad! Tévedek? Gábor
Sziasztok!
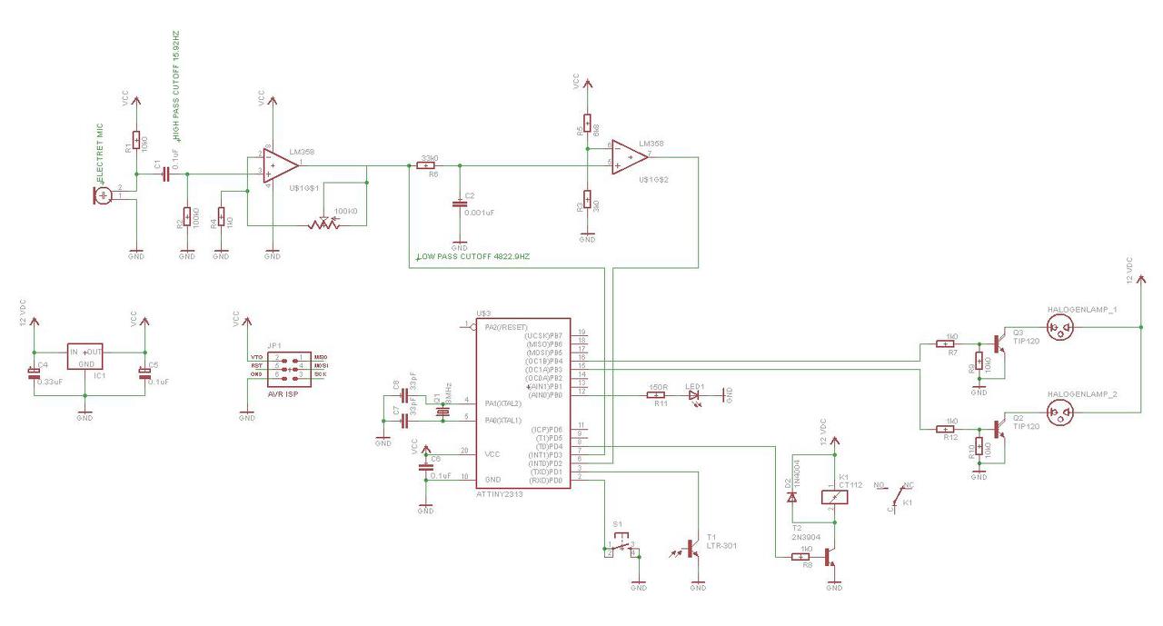
Megépítettem ezt a tapskapcsolót! Működik tökéletesen, csak annyi a gondom vele, hogy a fényerőt nem szabályozza le teljesen a programot lehetne módosítani, hogy teljesen sötét is legyen? Itt a projekt! én sajna nem tudom megoldani, köszönöm! Ja és itt az általam tervezett nyák is, hátha vaklaki kedvet kap hozzá!! A hozzászólás módosítva: Jún 7, 2016
Szerintem ezt a sort módosítsd: "uint16_t OCR1A_min = 3000; // how low the PWM fade can go. " az értéket csökkentsd ameddig szeretnéd. 0-ra is rakhatod.
Utána újra kell fordítani a programot a C fájlból, és az elkészült hex fájlt égesd be, ne azt, ami a rar fájlban van. A hozzászólás módosítva: Jún 7, 2016
Szia!
Köszi erre gondoltam én is, de sajna nem sikerült nekem lefordítani, meg hát annyira nem is vágom! Te letudnád fordítani? Köszi!
Ezt a hibaüzenetet kapom: "Error 1 __builtin_avr_delay_cycles expects a compile time integer constant c:\program files (x86)\atmel\atmel toolchain\avr8 gcc\native\3.4.1061\avr8-gnu-toolchain\avr\include\util\delay.h 163 28 GccApplication1" nem tudok vele mit kezdeni.
Hátha valaki más is ránéz. Én AtmelStudio 6-tal próbáltam.
Szia! Először nálam is hibát adott. Hiányolta a delay-hez az F_CPU definíciót. Beírtam 8MHz-nek a nyákterv szerint, így lefordult. Itt a lefordított hex, 0-ra állítottam a minimumot.
Köszönöm szépen! Rögtön ki is próbálom!
Szia! nem tudom beégetni hibát ír ki! Az eredeti hex az 5.65KB amit küldtél az meg 13.6KB, lehet ezért nem engedi?
![]() Az eredetit gond nélkül sikerül beégetni!! A hozzászólás módosítva: Jún 7, 2016
Valóban, nem figyeltem rá, tényleg nagyobb (215%), ezért nem fér bele a flash-be. Módosítottam a fordítás beállításain, most 99% a memória foglaltság a studio szerint. Remélem így jó lesz, más ötletem nincs sajnos.
Nem is kell több ötlet!
Tökéletesen működik. Köszi szépen, most már teljesen 100% a projekt!
Azt én is beírtam még az include-ok elé, 8MHz-re. Újra is indítottam az AtmelStudio-t. Hm. Nem szeretem az ilyen hibákat. Mi lehet a problémája?
Nem tudom Nálad mi okozhatja a hibát, ennyire nem értek hozzá. Én AVR Studio 4-et használok. A méretcsökkenést a libm.a hozzáadása eredményezte. Igaz, így még mindig 5byte-al nagyobb volt, mint a flash, ezért a "uint16_t OCR1A_min =0;"-t define-ra cseréltem, így néhány byte még szabadon is maradt.
Sziasztok!
Lenne egy kis problémám a tapskapcsolóval! A TIP120-as helyett BDW93-at raktam bele ami kapcsolja a fogyasztót. most egy led szalagot kötöttem rá és kikapcsolt állapotban nagyon halványan világítanak a ledek. A TIP120-as verzióval meg nem! A tranzisztor ellenállásait kellene változtatni? És milyenre ha azt? Itt a rajz! Köszönöm. A hozzászólás módosítva: Okt 23, 2016
Hello! Érdekes, mert a kapcsolásnak megfelelőnek kellene lenni. De lehet hogy az általad használt BDW-nek magas a Cut-off árama. Tegyél a tranyók kollektora és a 12V táp közé egy 1kohm-os ellenállást. Ha igaz, az "lenyeli" ezt a kis áramot.
Köszi! Kipróbálom! Kipróbáltam "lenyelte jó lett az 1Kohm-al
A hozzászólás módosítva: Okt 23, 2016
Sziasztok!
Van néhány kérdésem az alábbi kapcsolásról: - Ennél a kapcsolásnál mindig idegesítően villogni fog a rákapcsolt izzó? - Normális, hogy 9W energiatakarékos és 40W izzószálas terhelésnél is durván melegszik a 10W ellenállás? Megoldja mondjuk 20W teljesítményű helyette? - Melyik alkatrész szabályozza a taps érzékenységét? A válaszokat előre is köszönöm.
Ne viccelj már 10W-os ellenállással csökkented a hálózati feszültséget? Dobj be egy 12V 100mA-es adaptert neki, akkor nem fog melegedni semmi. A villogást is okozhatja akár ez soros ellenállásos táp.
Sziasztok,
Ki vállal hang kapcsoló készítést? Amire szükségem lenne. Bemenet: 12 v Kimenet: 12 v Max 3A A lényeg hogy hang hatására kapcsoljon be és 30-60 másodpercig működjön a világítás amit kapcsolt.. Megoldható?
Sziasztok!
Rendeltem egy Hangkapcsolót Elmodules EM-60033 a neve és RGB LED szalaghoz kötöttem de nem működik. A 12 voltot megkapja mert a led világít és érzékeli a tapsomat, mert a relé behúz. Ezután semmi sem történik. Tudna valaki segíteni ezügyben?
Ha a relé kattan azt kell megvizsgálni.
Üdv! Lehet hülye kérdés, de nem csak a relé érintkezőire kötötted a szalagot? A tápfesszel sorba kötötted a relé érintkezőit?
Nem adtál neki tápot! A relé csatlakozóin nem jön ki feszültség, az csak a váltóérintkező három kivezetése. Hisz akár 230v-ot is kapcsolhatsz vele, míg a panel tápfesze 12V. A csatolt kép szerint kösd be! Ha a Led nem akkor világít mikor akarod, a pozitív vezetékét tedd át a relé n.o. kapcsába az n.c. helyett!
A tápod stabil 12V? A led szalag csak azt szereti! |
Bejelentkezés
Hirdetés |




) 









