Fórum témák
» Több friss téma |
én ugy hallottam vagyis ezt mondták hogy a kondi plusz részét pluszra negatív részét negatívra kössem.
A mélyre melyiket javaslod? szűrő/sima hangszín. szűrőbe kicsit félek belevágni mert ne, os tudom talán önbizalom hiány
Elkó nem lesz jó... Fólia MKT kondi kell .
Pontosan azokat a dolgokat írtam ,én is le . Egy kicsit tanulmányozzad a rajzot , és megfogod találni a soros kondit. Minél nagyobb az értéke annál lejjebb engedi a vágási frekijét a magasnak. Egy bolti hangváltó is így készül, csak épp nem a te hangszóróidhoz. Úgyhogy nem is lehet jó hozzá igazán.
Érdekes amit te motyogsz, de bassmestert jobban értem, mint téged, vmint a hangváltó az egy rakás szar mindig is szűrővel dolgoztam mármint mélyhez és az mindig beválik
namajd még duma
Sziasztok!
Lenne egy kerdesem ,rendeltem az internetrol az alabbi Rack-ot a sztereo TDA7294 vegfokomnak,es nincs semmi jo elkepzelesem a beepitesrol(nem tudom a toroidot a vegfokot stb.hava helyezzem el,kozepre ,oldalra)esetleg erre van valami STAS hogyan is kell elhelyezni ,hogy(ne zavarjak egymast).
A hangváltó az egy passzív szűrő! Milyen szűrőkkel "dolgoztál"? Aktív crossover-rel? Lehet olyat is csinálni, de a Te esetedben nem kéne túlbonyolítani a cuccot (külön végfok a mély/magasnak, stb). Ha nem csinálsz egy normális váltót, specifikusan a mély és magas hangszóródhoz méretezve, akkor lehet az bármilyen minőségi holmi, nem fog normálisan szólni.
Olvasgasd a hangváltós topikot! Már annyiszor leírtuk a váltótervezés csínját-bínját, hogy biztosan rábukkansz majd. "Sajnos" én csak a korrekt, célra vezető módszerekben tudok a segítségedre lenni, ha elfogadod... eleve kudarcra ítélt megoldásokban pedig nem szívesen működök közre.
Szia én adnák pár tippet hogyan -a toroidot tedd a doboz hátsó sarkába ,amit árnyékolj egy 1mm alu lemezzel utána a toroiddal szembe rakhatod a graezt hídat(akat9 majd az elé jöhetnek a puffer kondik ezzel ki is lesz töltve a bal vagy a jobb oldalad, a másik üres oldalra hátul tegyél egy jókora hűtőborda sínt (lamellás) amelyre rögzíteni tudod majd az elszigetelt (ic) végfok modult és ha még építenél hangszínt akkor az mehetne a végfok panel elé és lényegében ennyi ,és ha nem akarsz búgást akkor kialakíthatsz még valahol egy csillagpontot ahonnan a közös ki és bemenet földje stb...csatlakozik. A dobozt ha földeled figyelj arra hogy ne érintkezzenek a hang bemenetei a dobozzal mert beleszűrödik a hálózati "zavar". Remélem értehtő voltam,igyekeztem
Jópofa doboz... linkelhetnéd a beszerzési forrást
Egy ilyen végfoknál, zavarvédelmi szempontból nem olyan kritikus a belső elrendezés. Inkább a megfelelő huzalozásra kell nagyobb gondot fordítani. Javaslom, hogy előbb a hűtő blokkot tervezd meg és ennek megfelelően rendezd el a tápot. Ha belső hűtője lesz (ventillátoros) akkor ügyelj a megfelelő szellőzésre is. Szemléltetésképpen itt van az egyik PA végfokom (2 db TDA 7294 híd, 600W-os kapcsolótáppal) A kapcsitáp látványa ne zavarjon meg, ha trafóval csinálom, akkor is oda került volna ahol van. Törekedj a minél rövidebb, rendezett huzalozásra, a megfelelő keresztmetszetekre.
Koszi.
Megprobalom a leirtakat betartani. Megegyszer kosz.
Igen nekem is tetszik a Rack ezert is valasztottam ezt.Bővebben: Link.Persze vannak szebbek is de eleg kicsi a terfogatuk csak 1 mono tda7294-est ha be lehet epiteni
Ez egy román webáruház
Egyébként nem lenne rossz árban sem...
Újra itt
Rendeltem végfokot (tda7293) és helyette tda 7294et küldtek és megépítettem. Nem szol nem ccsinál semmit sőt nem is melegedik. bemeneten mértem pár mv-t azt hiszem, de lényeg hogy meg se nyikkan ki van vezetve a stand by, mute funkció (nyákon oldalra de nem kötöttem őket sehova. Mi lehet a probléma? A tda 7294el eddig csak megszívtam mindig de muszáj vagyok vmilyen erősebb erősítőt építeni
Mellékelj róla minden doksit (nyák, kapcsolás).
Ha ezt megteszed, akkor jó eséllyel meg tudom mondani, hogy mi lehet a gond. Te szerelted össze, vagy készen volt? Dobhatsz róla egy fotót is. Nekem a TDA 7294-gyel eddig csak pozitív tapasztalataim vannak. Eddig mindegyik általam épített darab első indításra működött. :yes:
itt a kép bár nekem még sose működött ezért előre kész nyákkal alkatrészekkel próbálkoztam.
Már látom hogy vamit eltoltam lehet hogy az a hiba de megvárom míg te mondasz valamit mert neked már van pár működő példányod 10szerte jobban bízok benned mint magamba...
Tedd fel légyszi eredeti méretében mert nem látom jól. A feltöltéskor a méretezésnél állitsd be a "Ne méretezz" opciót. Nem a mute/standby körül van a gond? A Zobel nem árt neki ha banne van, minimalizálja az oszcilláció veszélyét, de ha nincs benne akkor is működik.
még kihagytam azt hogy a rajzon amit mellékeltem az a 100n kondi meg a 10 Ohmost 2W os ellenállás mi célt szolgál a leírásban Zobeltagnak hívják?!
Hallottál már rola ha igen elmagyarázod hogy mi is az pontosan?
nem engedi nagyba:S mentsd el és próbálj ráközelíteni
Nagynehezen kibogarásztam. Ennél a kapcsolásnál a mute és standby kivezetéseket a pozitív tápágra kell kötni, akkor fog szólni. A Zobel nincs rajta a kapcsolási rajzon, a mellette lévő huzalozási rajzon, a mélysugárzóval párhuzamosan kötve ajánlják, de ha elhagyod az sem nagy baj.
nem kötöttem a stand by-t meg a mute-t össze és nem huztam el + ra az gáz?:O
Sztem annyira fölösleges a mute vagy a stand by funkció, mondjuk nekem a lényeg az hogy ha bekapcsolom a kapcsoloval szóljon ha meg nem kell ne szóljon
értem akkor gáz
![]() Sebaj legközelebb már tudni fogom bár ilyen az én szerensém a saját káromon tanulok mindent. Am nem azért de akkor nem kéne melegedni az Ic-nek legalábbis egy picit mert a másik erősítőm a tip tranzisztorok + egy TDA 7260 ott is ugy volt hogy be volt dugva a hálózatba egész nap nem szolt rajta semmi de mire észrevettem akkor kellemesen langyos volt a borda. Csak emiatt kérdezem mert ez feltűnt.
Ha nincs rajta borda, akkor melegszik mute alatt is, de ha van rajta hűtő, akkor nem lehet észrevenni.
hali
Na megcsináltam ahogy mondtad meg ahogy arajz mutatja és igazad volt Köszi szépen még egyszer. Még azt szeretném megkérdezni hogy +-29,7V -on mekkora a teljesítménye? (8Ohmon)
4Ohmon?
mert akkor átcserélem a 2X100asra az erősítőt
80W , ha 10% torzítást elviselsz akkor 100W.
Vizsgáljad meg a TDA7294 datasheet -jét. Output Power vs. Supply voltage , van grafikon 4 ohm -ra és 8 ohm -ra is.
1. Számos tévhit ellenére, a csillagpontosság egyáltalán nem azt jelenti, hogy "pókra hasonlító" részek vannak a nyákon kialakítva. Ez butaság, ahol ilyen van, ott szinte mindig jobb lenne az adott részt "tömör szigetté" tenni.
2. Sokkal célszerűbb lenne a hangszóró GND-jét, a hagyományoknak megfelelően a jelölt helyre kötni. 3. Ha esetleg több csatornát is készítesz, és azok közös trafótekercsről, illetve közös tápegységpanelról mennek, akkor még a bemeneti GND-k szabványos összekötésekor belefuthatsz egy földhurokba.
Hello Szilva!
Kipróbáltam azt a zeneres tápot 1,5k ellenállással. (42-12)/1,5=20mA. Az ellenállás 2W-os, de olyan 60°C körül mértem, és a dióda is legalább 50 fokos, pedig még terhelés sincs rajt. Ez nem gond ? Egyébként a +/- ágban elég hasonló feszültséget ad, talán az jó lesz. Pufferkondinak 10µF lesz, és egy 100 nF kerámia kondi is helyet kap ![]() Köszi, zoka
Ha rá lesz téve az előfok, akkor a Zenerre eső áram annyival fog csökkenni, amennyit az előfok felvesz. Az ellenálláson nem fog változni az áram. A mostani beállításban adatlap szerint minden rendben van, természetes, hogy melegszenek az alkatrészek, hiszen közel 1W teljesítmény elfűtődik rajtuk. (Pont amiatt szokták ezeken a helyeken alkalmazni a Zeneres stabilizátort megtámogatva egy emitterkövető tranzisztorral, mert tranzisztorból lehet találni olyat, amire könnyű hűtést szerelni.)
Ha az előfoknak elég kevesebb áram (valószínűnek tartom), akkor meg lehet emelni a soros ellenállást, 2.2k-ra vagy 2.7k-ra szerintem gond nélkül fel lehet menni. De ezt majd akkor kellene megmérni, amikor ott van már az a fokozat is: A Zenereken kell majd a feszültséget figyelni, miközben kicseréled a soros ellenállást nagyobbra.
Értem, rendben. Egyébként lemértem, olyan 28-29 V jut az ellenállásra, ha egy 20mA-el számolok, akkor kb. 0,6W. Az ellenállás 2W, úgyhogy bírnia kell. (de azt nem értem, hogy gondolták, 2W-nál már vörösen izzik, vagy mi ?
).Hagyom így , tegnap fél órát be volt kapcsolva, nagyjából beáll a hő, és nem melegszik tovább 60-65 foknál Üdv, zoka
Sziasztok
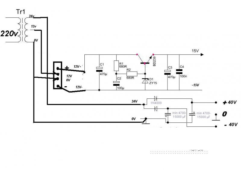
Kérdésem az lenne hogy , egy tda7294 erősítőt és egy LM1036 hangszínszabályzót szeretnék ezzel a trafóval meghajtani és lehetséges-e ebben a formában ? A trafó 0-hoz viszonyítva 12 és 24V-ot ad le. 12V-al az LM1036-ot,a 24V- egyutasirányítással pedig a Tda7294-es erősítőt hajtanám meg. Észrevételem a kimenő -15V és a kimenő GND-on 6V-ot értéket lehet mérni. Kérdésem az lenne még hogy ebből baj nem lesz-e ha az erősítő bemenetét és a hangszínszabályzó kimenetét összekötöm ? köszönöm válaszotokat
Javits ki ha tevednek, de ez a rajz nem teljesen jo.
A felso reszen, ilyen bekotesnel sosem lesz -15V a foldpotencialhoz kepest, mert asszimetrikusan van bekotve a transzformator. Egyutas egyeniranyitoval nem illik/szokas erositot kesziteni. |
Bejelentkezés
Hirdetés |









).




