Fórum témák
» Több friss téma |
Szia!
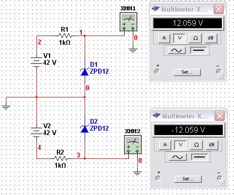
Odáig eljutottam, hogy az erősítő normál és híd üzemmódja között egyetlen "vezérlőjellel" tudok váltani, vagyis amíg a relékre ráadom a 12V-ot, addig meghúzva maradnak, és ezzel híd üzemben tartják az erősítőt. Innentől fogva lehetne akár egy billenőkapcsolóval, akár egy nyomógombbal átkapcsolni, de a billenőkapcsolót választom, az sokkal stabilabb megoldás, és kikapcsolás után is "emlékszik", abban a módban kapcsolhatom vissza, ahogy hagytam. Vannak azonban problémák, amiket meg kellene még oldani, hogy biztonságosan használható legyen: 1. némítás 2. véletlen átkapcsolás 3. koppanás 1. A némítás 2 db karos kapcsolóval van megoldva, és külön-külön némíthatók az erősítők. 2db visszajelző LED is van, amik csak nem némított állapotban világítanak. Viszont híd esetén csak egyszerre lehessen némítani. Ezzel kapcsolatban csak egy kérdés: vajon közösíthető a 4 IC némítása ? Vagyis A 2-2 panel némítását egyszerűen összekötném, ha lehet. 2. Akár a hangfal azonnali elhalálozásához is vezethetne, annyira megugorhat a teljesítmény. Erre csak ennyit tudok kitalálni, hogy az átkapcsoló a hátlapon lesz, jól védett helyen... 3. Ha híd módban indul az erősítő, okoz valami gondot, amíg az inverternek felfut a tápfesz? Bár addig a koppanásgátló úgyis védi a hangfalakat. Ha kikapcsolt állapotban van a váltás, akkor nincs gond. De tegyük fel, hogy be van kapcsolva az erősítő, jelet nem kap. És ekkor átkapcsolom híd-ra. Mivel az inverter folyamatosan táp alatt van, akármilyen módban, az nem fog koppanni, de esetleg a relék, ahogy átváltják a bemenő jelet, illetve a kimeneteket, ott történhet-e koppanás, kell-e valami késleltetőt készíteni, ami a váltás után még némítva tartja az erősítőket egy darabig ? Ja, a Zener diódás kapcsolást úgy gondoltad, ahogy a képen? És milyen ellenállás kellene? Milyen dióda? Köszi
Sziasztok!
Már régebben is gondoltam rá, hogy építenék én is magamnak egy ilyen erősítőt... az igazság az, hogy építgettem már ezt azt, tehát teljesen sötét nem vagyok a dolgokhoz és technikus barátom is segítene nekem, habár inkább egyedöl szeretnék nekiesni a dolognak. Na most láttam itt ezt a rajzot: Bővebben: Link Ez nagyon tetszik ez alapján gondoltam megépíteni de ehhez akkor feltétlen olyan trafó kell aminek 4x 28V-s kivezetése van? Mert én olyat szerettem volna venni ami olyan 250-300VA-s és +- 28V-s az gondolom elég lenne... Vagy akkor ne ezt építsem meg inkább hanem ezt 2x: Bővebben: Link ? Most fogom jövőhéten megvenni a 2db TDA-t meg a toroidot hozzá... csak kérdéses, hogy kell e ide 300VA? nem elég 250? A nyákot magamnak megcsinálom persze, és akkor valamelyik terv szerint megépítem, aztán ha ez megvan akkor majd szeretnék ugye elé rakni valami előerősítő félét amin van ugye hangerőszabályzó meg valami bemenet választó... gondolom ez fog menni a végfok bementeire ha jól tévedek, meg szeretnék ide tenni 2 analóg műszert is ez van is ami ritmikusan kilengene ugye... ezt egy magnó deck-ből szuperálom ki majd és ennek a deck-nek a dobozába szeretném majd beépíteni kompletten a kicsikét... szép lesz elképzeléseim szerint... meg gondolom ugye erre kellene valami védelem is.. mármint a hangfalaknak...koppanásgátló ugye?Na egyenlőre ezek lennének a kérdéseim aztán majd ha eljutok odáig jövőhéten, hogy meglesz a trafó meg a 2 IC akkor el is készítem az általatok ajánlott terv alapján és aztán majd a többit... előre szólok, hogy valszeg nem fogtok szeretni mert elég sokat tudok kérdezni, de remélem nem bánjátok majd
Az én tervem, és a "másik" az azonos. Pontosan ugyanaz a kapcsolás, csak nálam a tápegység is rajta van a panelon. Ez azért célszerű így, mert kisebb az elkötések veszélye, kevesebb huzalozás van, helytakarékos a kialakítás, és így kisebb a kísértés a kellő számú puffer elspórolására.
A védelem célszerű eszköz, jót tesz a hangszóróknak ha baj van. Sőt megoldja a bemeneti késleltetést és a kikapcsolási zavarokat sem hallod így. A trafó! Ha így akarod csinálni, akkor ehhez 4*28V AC kell. Most sem értem mi ebben a gond. Ha úgyis veszel trafót, akkor csak annyi a különbség, hogy ilyen tekercseket kell kérni rá, nem pedig másmilyent. (Egyszerűen nem értem mi ebben a probléma, nekem eddig simán legyártották minden trafómat, bármilyet is kértem.) A teljesítmény örök gumicsont, de célszerűen 250-300W körül van az optimális méret. Az enyémben 250VA-es van, és már abban is bőséges tartalékok vannak. Lehet másmilyen trafót is használni, de akkor másként kell a tápegységet kialakítani, illetve akkor elég kevesebb greatz is, de nem spórolnék ezen (kb. 120FT/db), mert a jó tápegység legalább olyan fontos mint a jó kapcsolás. Ha a nyákot magadnak csinálod, akkor esetleg egészítsd ki a tápágakat biztosítékokkal, az ártani biztosan nem fog.
Fel is teszek 2 képet, hogy megmutassam mire gondoltam.
Ez a doboz pont alakalmas lenne mert van neki szép nagy gombja a hangerő potihoz.. van neki 3 gombja ami alkalmas bementválasztáshoz,ugyanis egyszerre mindig csak 1 lehet benyomva... ezt majd valahogy kiműtöm a magnóból meg van egy gomb ami jó lenne a mute funkcióhoz (az a gomb ami a szorosan egymás mellett lévő 3-tól elkülönűl) és van bekapcsológomb is... meg nem is beszélve a szép műszerekről.. kérdés már csak az,h hogy elég e a doboz ennyi cuccnak ami ebbe kell.. persze a szelőőzésről gondoskodni akarok... szerintetek?
Köszi a választ.. félreértés ne essék... a legjobb felé szeretnék én törekedni csak én a trafó vásárlást úgy képzeltem, hogy megyek a vaterára és keresek egyet... ott pedig bizony ilyen nem lesz... márpedig gondolom ez a legolcsóbb megoldás... vagy mennyiért csinálnak nekem egy 4x 28-as trafót? meg az most pontosan milyen 4x +28V vagy 2x +- 28V? Mert ha emberi áron van akkor inkább én is csináltatok, csak nem tudom, hol kell ezt intézni...
Egyébként a te terved rendkívül tetszetős szerintem azt kellene megcsinálnom...
Találtam itt az aprók közt valakit akit megkérdeztem most, hogy tudna e ilyen 4x28V-s 250VA-s trafót nekem... hátha.
De ha nekem kellene ugye előerősítő meg védelem meg minden akkor nem kellene még valami kisebb 12V körüli kivezetés is?
Mit ártott Neked ez a deck, hogy le akarod bontani?
Igen - igen nem rossz a kicsike... bár az a darab amit bontani akarok az épp elég rozzant már... motor is hallott fej sincs valami jó állapotban... és úgy az egész mechanika is elég gány már... sajnos ez nem az enyém volt valami mellé kaptam ajándékként... és persze van belőle másik is ami tökéletesen jó
![]() Na elvileg 6k körül tekernek nekem olyan trafót ami 4x 28V-s és 270W-s... már csak az lenne a kérdés, hogy akkor nem kellene erre még valami kisebb kivezetés is a többi cuccnak?
Huhh, kezdjük a végéről
Igen, arra a zeneres megoldásra gondoltam, amit lerajzoltál. A Zenerekkel párhuzamosan esetleg lehet tenni pártíz µF kondenzátort, meg az OPA táplábaira 100nF-okat az IC mellé. A Zenerek áramát 20mA körülre választva (ZPD12-nél ez adatlap szerint pont megfelelő, bőven az 500mW-on belül marad) lesz legalább 15mA tartalék az IC tápjára, ami bőven elegendő (a TL072 két OPA-ja katalógus szerint maximum 5mA-t vesz fel üresjárásban). A soros ellenállás (42V-12V)/20mA=1.5kohm, minimális teljesítménye 0.6W, érdemes ide tenni egy 1 vagy 2 wattos ellenállást.A többi felvetésed elég komplex dolgokat feszeget. Ha annyira bolondbiztosra akarod építeni, akkor majdhogynem nem fogod megúszni a mikroprocesszoros vezérlést, gondolok itt arra, hogy pl. a menet közben hídba átkapcsoláskor az átkapcsolás előtt a némítást mindenképpen aktiválni kellene. Én nem gondolnám, hogy ennyire meg kellene bonyolítani a vezérlést. Az jó megoldásnak hangzik, hogy a hídkapcsoló a készülék hátára kerül, nem egy könnyen átkapcsolható helyre. Ha valaki ehhez hozzányúl, akkor az remélhetőleg tudja, mit akar, és talán meg lehet bízni annyira benne, hogy előtte kikapcsolja a készüléket. Az IC-k némítását lehet közös kapcsolóról vezérelni, de érdemes lenne úgy kialakítani a némító áramkört, hogy bekapcsoláskor egy ideig a némítás aktív legyen. Nem kell bonyolult dolgokra gondolni, csak egyszerű RC tagokra a mute bemenet körül. A kézi némítás is ide csatlakozhat. Egyébként a menet közben hídba kapcsolás a nem hídágba kötött hangszórókon nem fog semmi problémát okozni. Kicsit furán fog szólni a zene, mert a két oldal ellenütemben lesz meghajtva, de a teljesítmény nem változik. Ugyanígy nem okoz problémát az sem, ha hídágba kötött hangszóró esetén sztereo üzemmódban hajtod az erősítőt: a hangszórón a két csatorna különbségét fogod hallani, ami ugyan elég érdekesen fog szólni, de kárt nem tesz semmiben. Tehát ez a probléma véleményem szerint nem probléma, persze az átkapcsoláskori esetleges koppanás miatt a fentebb írt némítás-átkapcsolás sorrend kívánatos lenne.
Én annyira szeretem ezeket a klasszikus készülékeket, hogy mindig fáj a szívem, ha elpusztul egy ilyen. Nemrég szereztem egy AKAI AM302-es erősítőt, aminek az alappanelját elég rondán eltörték, valaki foltozgatta is már korábban. Annyira nincs kedvem alkatrésznek szétbontani, hogy elkezdtem újragyártani az alappanelt. Szkennelt és fotózott képek alapján már a minta be van rajzolva SL5-be... Bővebben: Link
Ha szabadon rendelkezel a trafó szekundereiről, akkor lehet, hogy nem rossz gondolat még két önálló, mondjuk egyenként 16V-os tekercs feltekertetése is a trafóra. Ezeknek nem kell nagy áramot tudniuk, 1A bőven elég. Ebből majd elő lehet állítani az előfokoknak, védelmeknek a kisebb feszültségeket.
Úgy néz ki, hogy egyszerre rendelek mindent, mert aki a trafót készíti tud mindent adni IC-ket is... most már csak el kellene döntenem végre, hogy milyen trafó kellene...
![]() Akkor 4X28V 270W + 2 db 16V-s kivezetés 1A-n.? ez igy megfelelne nekem akkor? Mondjuk egy-két dolog nagyon nem világos most... mert itt azt mondta az emberke akitől venném a trafót, hogy ennek nem kell előerősítés... most akkor ez így van? Elég ha annyit csinálok, hogy egy panel amin van 3 RCA pár, és 3 kapcsoló és akkor ha az egyiket benyomom akkor ez rákapcsolja az adott bemenetet a végfok bementére egy 50k-s sztereo potin keresztül? És már kész is ennyi az egész? Meg gondolom ide még a poti előtt kellene kötnöm az analóg műszereimet... de ha csak ennyi akkor minek kellene a 16v-s ágak? vagy az a védelemnek fog kelleni? meg esetleg a ventinek, mert lehet, hogy akarok ventit aminek építek egy szabályzót, hogy X fok felett kapcsoljon be... Na kezd bonyolódni számomra a dolog.. azt hiszem túl sokat akarok, de keveset tudok... valaki segíthetne egy kicsit, hogy pontosan, hogy is lehetne megcsinálni amit akarok... legalább annyival, hogy a trafót döntsük el, hogy milyet rendeljek aztán később a többi ráér miután összetettem a végfokot és kipróbáltam milyen jó, azután elég lenne a bemenet választó meg a hangerőszabályzó meg egyebek...
Szia bassmester!
van kapcsoló üzemü tápról rajzod a TDA7294 hez?Tudsz küldeni egy linket?Elöre is köszi.
Nem szoktam trafót rendelni, de gondolom, hogy valahogy így kellene megadni a kívánalmakat:
- 270VA, primer 1x230V - 4db 1x28V szekunder, min. 1.6mm átmérő - 2db 1x16V szekunder, min. 0.7mm átmérő Az átmérőket 3A/mm2-re számoltam. Ezen kívül érdemes tisztázni, hogy a trafó kettős szigetelésű készülékbe lesz, eszerint kell elkészíteni. Gondolom, hogy a trafógyártó tudja, hogy ez mit jelent (tekercsrétegek közötti szigetelés és hasonlók). Az nem jelent hátrányt, hogy a 16V-os tekercsek rajta vannak, és esetleg most nem használod fel azokat. Később hasznos lehet, hogy kéznél vannak, pont a védelemnek/ventilátornak/előfoknak jó az. Egyébként az igaz is meg nem is, hogy ez a végfok önmagában is használható, nem kell elé előfok. Igaz annyiból, hogy ha megfelelő szintű kimenetről tudod meghajtani, akkor valóban akár önmagában is használható. Főleg, ha ez a kimenet szabályozható is, akkor még hangerőpoti sem kell a végfokba. Viszont azt is tudni kell, hogy az asztali készülékek nem feltétlenül rendelkeznek ilyen kimenettel, ráadásul a végfok 22kohm-os bemenete sem biztos, hogy ideális nekik. Általában 47kohm-os bemenetre számítanak az ilyen eszközök, így a kisebb bemeneti impedancia el is ronthatja a frekvenciamenetet a kisebb frekvenciákon, valamint a kimeneti szint is leeshet emiatt. Tehát elég sanszos, hogy előbb-utóbb akarsz majd egy hangerő-, és esetleg hangszínszabályozóval egybeépített előfokot építeni a végfok elé. Ebben az esetben jól fognak majd jönni a kisebb feszültségű, különálló szekunderek. De persze szívesen meghallgatnám rutinosabb erősítőépítők véleményét is a dologról!
Hali!
Milyen rajz kéne? Milyen ferrit magod van hozzá? LAY-t tudok adni ha kell, pont olyat amit én is használok. Meg tudod tekerni a trafót? Tudsz mérni induktivitást?
Na akkor segít valaki gyorsan, hogy milyen legyen az a trafó?
Most csak ennyi kell aztán majd ha megérkezett minden akkor összeteszem a végfokot és aztán majd a többit mert egyszerre úgyis sok lenne most ha mindent most akarnék megérteni... majd szép fokozatosan... csak most a trafó a fontos, hogy milyen legyen mert rendelném meg a sráctól aki csinálja meg az IC-ket meg a hütőbordát... Aztán a többit majd később ha már kész a végfok... szóval leírtam, hogy mit szeretnék, de összegzem akkor itt most mégegyszer és akkor ehhez válasszunk nekem trafót... Tehát -Sztereo TDA7294 Végfok Alkotó terve alapján. -Bement választó, hangerőszabályzó (azaz gondolom előerősítő ha kell vagy ezt még nem értem, hogy megy) -Hangszoróvédelem -Venti, vezérléssel -Meg az analóg műszerem Ennyi lenne tehát... huu most így ránézve lehet, hogy sokat akarok... de lesz segítség is szóval elvileg baj nem lehet, most csak a trafó a lényeg, hogy milyen legyen ami minderre alkalmas... Most eddig ott tartottunk, hogy: 4x28V AC 270W + 2db 16V 1A Ez maradjon vagy mi legyen akkor? Nagyon köszönöm mindenkinek a segítséget... az eddigieket is meg a következőket is, sajnos én ilyen vagyok sokat kérdezek tudom, dehát így tudok tanulni, hogy ha profikat kérdezgetek...
Na közeb válasz is érkezett... hát igen erre gondoltam én is, hogy nem valószínű, hogy mindennek elegendő kimeneti jele lesz mert gondolom a hangkarinak igen, de a CD-nek meg tunernak szerintem nem... és nekem ezek kellenek... pontosan ezért is kell 3 bemenet: PC, CD, Tuner... na most tehát akkor kelleni fog előerősítő is amin lesz a bemenet választás is meg a hangerőszabályzás más nekem nem kell nem akarom színezni a hangot semmiképp max még egy balance elférhet rajta.. de áá az se kell...
Kell még a védelem persze meg venti és ennyi... semmi több nem kell... tehát akkor mindehez ha jól értem ez kell nekem: Primer: 1x230V 270VA SEC1: 4db 1x28V SEC2: 2db 1X16V, de elég ha 1A-s? Tehát akkor ez külön tekercsen van nemde?
Igen, erre gondolok én is, hogy így kellene megrendelni, ez 6db különálló szekunder tekercs. A 28V-os tekercsekre add meg vagy a huzalátmérőt, vagy az áramterhelhetőséget (min. 5A mindegyikre).
Egyébként ha toroidot gyártatsz, arra nem nagy mutatvány utólag feltekerni még kisfeszültségű szekundert, ha esetleg szükség lenne rá. De nem valószínű, hogy erre szükséged lesz a 6 különálló szekunder mellett.
Egyébként fleta kolega tekeri a trafót meg adja a többi alaktrészt is..
Húúú de bonyolult egy trafót megrendelni meg méretezni meg egyáltalán eldönteni, hogy milyen kell... na de mostmár akkor ö9sszegezzük: Primer: 1x 230V Teljesítmény: 270W SEC1 oldal: 4db 1x28V (min. 5A mindegyiken, tehát min. 1,6mm huzalátmérő) SEC2 oldal: 2db 1x16V (kb. 1A mindegyiken) azaz összesen 6db különálló SEC tekercs. Na akkor ennyit kell megadnom?
Huha köszönöm szépen... akkor le is adtam a rendelésem...
![]() A nagynehezen összeszedett toroidra meg 2 IC-re csillámra meg bordára... és akkor mint itt lesz már teszem is össze és akkor aztán jöhet a többi... Köszi a segítséget mégegyszer.
Egyébként az előerősítő rész az most, hogy is nézne ki? vannak esetleg kész tervek erre? Nem ront ez a hangminőségen egyébként?
Én valami ilyesmire gondolnék: Bővebben: Link
A hangminőség miatt én nem aggódnék különösebben, a végfok szerintem sokkal többet szól bele, mint ezek az előfokok. Ráadásul ízlés szerint más IC-vel is megépíthetők, a különböző IC-k "hangjáról" azt hiszem az erősítős topicban írtak páran.
Hát szerintem abból induljunk ki, hogy akkor mit is szeretnél. Hangszínt, balanszt meg hangerőt szabályozni, ez esetben azt hiszem az lm1036-os hangszínszabályzó ic-t fogják javasolni, vagy csak azt szeretnéd, hogy kellően ki lehessen hajtani a végfokot, ez esetben pedig szerintem elég, ha visszalapozol pár oldalt és keresel egy szintemelőre utaló linket. Ha nem tévedek mindkettő érzékeny, könnyen tudja negatív irányba módosítani a hangképet, de kellő figyelemmel (jól megszűrt táp, árnyékolt kábel, csillagpont, jól megtervezett nyák) el lehet kerülni.
A helyzet az hogy ez csak az elmélet, gyakorlatban még nem volt szerencsém megtapasztalni. De össze van téve egy lm1036-os előfok, csak még nem kötöttem össze a végfokkal, remélhetőleg pár napon belül eljutok idáig hogy be üzemeljem, és ha gondolod, majd írok tapasztalatot.
Az javaslom, egyáltalán ne bonyolódj bele semmiféle előerősítőbe. A TDA 7294 kellően érzékeny, a normál készülékek ki tudják hajtani.
Ha mégis kell előerősíteni valami miatt, akkor annak semmi köze a végfokhoz, nem része annak, az egy külön egység. A végfok helye a szekrény alatt van, arra nem kellenek kapcsolók, meg tekerentyűk, meg mutatók. Idézet: „A hangminőség miatt én nem aggódnék különösebben, a végfok szerintem sokkal többet szól bele, mint ezek az előfokok.” Ez butaság! Akár a zaj, akár az erősítés mértéke, akár a linearitást befolyásoló képesség (hangszinek) oldaláról is nézzük, egyértelműen az előfok a kritikus pont.
Na igen ezen aggódok én is... dehát ha megépítem akkor úgy is kiderűl, hogy mennyire tudják kihajtani az itthoni cuccok a véget... és akkor ha ki tudják hajtani akkor csak egy olyan egységet kell építenem amin vannak a bemenetek, meg a gombok amik váltogatják ezeket és egy hangerőpotit és így ezt rátenni a végfok bemenetére igaz?
ha meg előerősítés akkor ahhoz meg külön IC kell.. de én szinezni a hangot nem akarom semmiképpen... nekem csak egy hangerő poti kell és kész... mert hangerőt szabályozni csak kellene mivel a cd-n pl nincs szabályzás... vagyis de azon van variable kimenet... azt lehet szabályozni de a tuneremen akkor sincs, tehát hangerő poti kell mindenképp... meg 3 bemenet... és ennyi... mást nem akarok én... ilyen bass, trible meg balance nem kell... ja meg az analóg műszekrek mert azok szépek... de az meg nem oszt nem szoroz, mivel annak csak a forrásról kell levenni a jelet és gondolom felerősíteni és akkor ritmikusan kileng majd nem?
Értem amit mondasz, sőt, alapvetően egyet is értek vele.
Ám szerintem nem az a jellemző, hogy ezeket az egységeket külön-külön építi meg az ember. Ha valami olyasmit szeretnél otthonra, mint a gyári készülékek, hogy bele tudsz dugni pár műsorforrást és azok közül tudsz választani, hangerőt (és esetleg hangszínt) szabályozni, akkor nem nagyon úszod meg az előfok beépítését. Ráadásul könnyen lehet, hogy a szintek (vagy a bemeneti impedancia) illesztése miatt nem is tudod kihagyni legalább a szintemelőt. Persze, amit Te mondasz, az a fajta megközelítés, kivitelezés egy következő lépcső a szép hang felé. Ennek ellenére én azt mondom, hogy az itt tárgyalt kapcsolásokat gondosan megépítve kiváló eredményeket lehet elérni. Merem állítani, hogy a legtöbb kommersz (és esetleg nem is teljesen kommersz), boltban kapható készüléket megszégyenítő hangminőség érhető el ezekkel is. Még egy gondolat és tényleg nem a vitatkozás miatt: ha az előfok ennyire domináns lenne a láncban, akkor mi értelme a végfokcserélgetős teszteknek? Én azt gondolom, hogy a végfokon rengeteg múlik, mert közvetlenül a hangsugárzóval áll kapcsolatban, ami - mint tudjuk - az egész lánc leggyengébb láncszeme, és ahány példány, annyiféle módon "rossz". Szóval tényleg törekedni kellene afelé, amit leírtál, csak valahol az embernek mindig kompromisszumokat kell kötnie.
Egyébként az "egyértelmű" válasz a kérdéseidre sajnos az, ha megépíted a végfokot és meghallgatod. Majd megépíted az előfokot/szintemelőt és meghallgatod azzal is.
De a legnagyobb "baj" ezzel az, hogy egy idő (minőségi szint) után kezd szubjektívvé válni, hogy kinek hogy tetszik jobban. Aztán jöhetnek a hitviták. De ez nem is baj igazán, ez ennek a hobbinak a szépsége. Az mindenképpen igaz, hogy ha a TDA7294-est gondosan megépíted, akkor (sokak szerint) egy kiváló minőségű végfokod lesz. Továbbá a Rod Elliot-os kapcsolásokat is szokták dícsérni (a Project88-ban pl. nincs hangszín, de bemenetválasztás és hangerő+balansz van; de a Project02-ben is kikapcsolható a hangszín), persze lehet drágább/precízebb műveleti erősítőkkel is helyettesíteni az ott megadott típusokat. Meg kell építeni valamelyiket és meghallgatni. Az elektronikusan szabályozható előfokokat (TDA1524, LM1036) én nem javasolnám, ha már a minőség felmerült követelményként.
Oké akkor először megépítem majd a végfokot és kipróbálom kell e nekem előerősíteni...
az lenne a legjobb ha nem mert akkor tényleg csak a bementválasztást kell megoldanom és ennyi... Védelemről mit lehet tudni? van valami jól bevált módszer már rá?
Úgy gondolom, hogy elsősorban hangszóróvédőre lenne szükséged, mivel a TDA-ban áramkorlátozás és hővédelem is van. Ha mégis megadná magát az IC, akkor a hangsugárzókat kell megóvni a kimenetre kikerülő feszültségtől. Erre itt, a kapcsolások között is találsz megoldást: Bővebben: Link.
Ha rám hallgatsz, persze nem akarlak rábeszélni, én ezt építettem meg, már tökéletesen működik, persze az oldalon több működőképes kapcsolás is található, és gondolom mindenki az általa megépített, bevállt kapcsolást fogja javasolni, hogy ezek közül melyiket választod, az a Te döntésed.
A bemenetválasztáshoz visszatérve, ez nálam is kérdéses egyenlőre. Van egy 3 állású kapcsolóm, amit bontottam egy régi erősítőből, ott is bemenetválasztóként működött. Ezzel szeretném megoldani, nem akarom túlbonyolítani ilyen léptetős megoldással, csak nagyobb hibalehetőség, bár lehet később még meggondolom magam. Szóval gondolom nem elegendő csak úgy egyszerűen rákötni a jeleket, milyen módon lehet megoldani? |
Bejelentkezés
Hirdetés |












