Fórum témák
» Több friss téma |
Szia Alkotó!
Tudom nem nekem címezted a kérdést, de most én segítelek ki Bővebben: Link Remélem, ebből is láthatunk csodás Alkotós nyáktervet. Minden jót. Üdv. B
Köszönöm!
Mint céloztam rá, a kérdés gonosz volt. Amit linkeltél, az adatlap 25-ös ábrája. De sem a szövegben, sem a következő oldalon lévő diagramokban nincs semmilyen utalás, ami 200W-ról szólna. Sőt, olyannyira nincs, hogy a 10%-os torzításhoz is csak 150W/8R és 170W/16R-ot ad meg (eltérő tápfeszültségekkel). Reloop "egytápos" híd verziójához már készítettem egy szerintem életképes paneltervet. Ez alapvetően támaszkodik az Ő tervére, de néhány fontos szempont miatt alakítottam rajta.
Szia.
Én is néztem az adatlapon, hogy nem írja hogy 200W-ot tudna, de ha jól emlékszem, akkor Bassmester csinált egy mérést ahol leadta ezt a teljesítményt szinuszosan. A nyáktervet közzé teszed/tetted? Üdv. B.
Szia! Ilyen jellegű mérésnél a szkóp-ábráról azt lehet leolvasni, hogy lecsapja-e a jel tetejét a túlvezérlés. A jel alakhűségét, azaz a harmonikus torzítást nem mutatja ki. Az adatlap 100W-hoz 10% torzítást irányoz elő. Ekkor még nem klippel, de a számított felharmonikusok mértéke tetemes. No, erre a híd kapcsolásban jön még egy fokozat ami hozzáadja a magáét. Itt egy ollózatom az adatlapból, nem nagyon van ez másként az általunk épített erősítőkben sem.
Reloop számos fontos részletre ráirányította az én figyelmemet is. Ezek közt a tápfeszültség növelésének indokolatlan hőtermelő hatása és a most feszegetett teljesítmény téma is szerepel.
Szerintem nem az a lényeg, mekkora számokkal próbáljuk "leírni" a teljesítményt, hanem mennyire tud hangos lenni egy ilyen híd. És ennek megítélésében, BassMaster és Reloop is egyértelműen nagyon jó tapasztalatokról számolt be. Paneltervre hamarosan visszatérek.
Igen, egyetértek veled, hogy nem a számokat kell figyelni, hanem hogy milyen SZÉPEN, és milyen HANGOSAN szól. Szigorúan ebben a sorrendben. Egyedül, azért érdekel engem a híd kapcsolás, mert a 8ohm-os hangládákhoz kevés a sima TDA. (Bár megjegyzem, így se tudom a szobában teljesen felcsavarni a hangerőt, de hangosításhoz szükséges)
A nyákra kíváncsi vagyok nagyon. Minden jót. B
Értem. Ezt nem tudtam, köszi. Én csak a videóban látottak alapját írtam a számokat. A táblázat nagyon hasznos a WATT mániások ellen.
Minden jót. B
A wattokat a maguk helyén kell értékelni az emberi fül sajátos érzékenysége miatt. A 150 és a 200W között 1,2dB a különbség (már 1,5dB-is nagyon kevésnek számít). Ezt halljuk. Az két érték kivonásából származó 50W az csak egy adat, semmi több.
Igen! Ezért szeretem azt a mondatot " 2x300W-tal olyat hangosítottunk", holott a wattokat nem hallja az ember...
Ha jól emlékszem, akkor a 3dB különbséget hallja meg az ember. Üdv. B
Egy PA végfok addig használható, amíg nem klippel.
A videómon látható mérésem valóban csak a tiszta, vágás nélküli szinuszos effektív teljesítményre vonatkozik, torzításmérés nélkül. Szinte mindegyik PA gyártó RMS teljesítményt ad meg és a THD-t kisebb teljesítményen mérik. A 7294 híd, 8 Ohm-os műterhelésre +/- 36V megléte esetén adja le a 200W-ot. Ez nem wattmánia... csupán azt kell eldönteni, hogy egzakt mérésekre, vagy gyári adatlapokra hagyatkozunk.
Jól. Ennyi a különbség egy 300 és egy 600W-os erősítő között.
Köszönöm szépen mindenkinek.
Nagyon hasznosak voltak a hozzászólások. Minden jót. B
Sziasztok. VAn egy rajzom 7293-al. 4db IC van benne. Ahogy én kivettek ezek m ind össze vannak kötve vagyis ha minden igaz 400W mono-t tud?
HA ez igaz 400W akkor szeretném kérni, ha valakinek ez megvan .lay.ban az legyen szíves feltenni.
Hello,
Én ahogy kiveszem a rajzból 2-2 ic van közösítve de ugyan akkor a 2 csoport is közös lábakon van kivezetve. Érdekes ez a kapcsolás. De ha valóban működik akkor tudja a 400W-ot.
Szia
Ahogy én látom 2-2 paralelbe van és a 2Ő hídba Szerintem 300-350 Wat ami kivehető belőle, de vannak itt akik jobban tudják csak lehet most a meleg elől valami nedves helyen vannak és lubickolnak
Hi, rosszul emlékesztem a trafóra. Váltóban adja a 27V amiből 35V körül van egyenírányítva. Ami +-35V így kijön a 70-72V.
Így már jobb vagy sok neki?
Jól is teszik
Én is mennék se lesebesültem így majd talán jóvő hétvégén![]() A 300-350W is elég. Innen az oldalról van így nem hinném hogy égbekiálltó hiba lenne benne
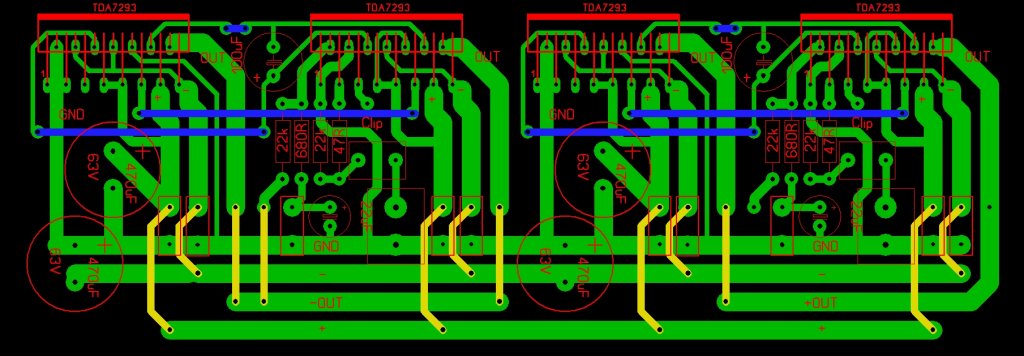
Szia! Ezek a hosszú tápsínes rajzok tőlem származnak. A jelenlegi legjobb verzió ez lenne. A nyákon két független párhuzamos kapcsolást helyeztem el, melyeket fázisfordítós előerősítővel hajtok meg.
300-350W teljesítményt lehet vele megcélozni. 200W-ot szeretnék kivenni belőle 1%-nál kevesebb torzítással. A nyák beültetésre készen várja, hogy időt szakítsak rá. Ha minden hibátlanul működik akkor részletes leírást készítek róla. Az első változat itt tekinthető meg.
Ja és ezen a rajzon is az egyik out a + a másik out a - és nem a GND-hez képest van a 2 kimenet. Mert haveromnak monó kellene.
Az egycsatornás fázisfordítóval megbirkózol?
Ha van egy kapcsolási rajz akkor nem jelent gondot.
Sziasztok!
Olyan problémám lenne hogy meg csináltam alkotó erősítőjét a v3-asat és csak akkor szól ha a 11-es és a 13-as lábhoz teszem az ujjamat mi lehet a baj??
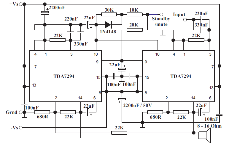
Hello, nekem egy olyan kérdésem lenne, hogy van 2 db ic hídba kötve, és a közös stand by és a mute közösítve van. Na most erre egy olyan csatlakozó megy ami az alaplapoknál a "jumper" csak 2 lábú. Erre is egy "jumpert" tegyek vagy kössek rá tápfeszt a fent leírtak alapján? Mellékelek kapcsolási rajzot is.
Szia! A "Standby/mute" a pozitív tápra kötendő ennél a kapcsolásnál. Ha testre kapcsolod akkor némít és készenléti állapotba kerül. Lebegve ne hagyd.
Így gondoltad? Semmi ellenállás semmi nem kell? + 36 V-ot kössem rá közvetlenül erre a sarura? (azaz a + ágból menjen tovább).
Pontos. Az összekötés pirossal jelölve.
Akkor végül is csak annyit kell csinálnom, hogy "jumpert" kell tennem, azaz össze kell kötnöm a 2 lábat. Az alapján én így gondolom amit te pirossal jelöltél. Nem kell akkor semmi plusz vezetéket vinni sehova csak azt a 2 "sarut" összekötni.
Oké ez menni fog. És ha ezt bekötöm a kapcsolás elé akkor az out1 és az out2 lesz a kimenet és nem a out1,2 és a test?
Ez a kis ábra szemlélteti a lényeget.
Amit rajzoltam 3x jelerősítést végez, hasznát szoktam venni. |
Bejelentkezés
Hirdetés |








