Fórum témák
» Több friss téma |
Na akkor remek, és már csak utolsó kezdő kérdéssel zaklatlak
1µF fóliát pedig találok tápok 230V-os részében azok megteszik oda? Max egy kicsit túl lesz méretezve feszültség terén.
Én doboznak egy 1mm vastag saválló fűtéselosztó házat/dobozt választottam...
Pár oldallal előrébb vannak is képek meg videjóó...
Megtenni megteszi, de hogyan fog elférni? Rakd össze a 470nF kerámiával, hallgasd meg, és ha nem tetszik csak akkor cserélj!
reloop én ez a rajzod szerint csináltam semmi gond nincs vele minden az ami írva van! De egy olyan kérdésem lenne, hogy ennek így kb mekkora a bemeneti érzékenysége? Meg, hogy kb mennyi a kimenö teljesítménye 35V-on 6 Ohm-os hangládákkal?
Szia! Ezekkel a paraméterekkel 550mV szükséges a teljes kivezérléshez, amit a tápegységed belső ellenállásának ismerete hiányában csak tippelni tudok 55W-ra.
Szerk.: a képek tallózását megnehezíti, ha az egyszer már felrakott képet újra feltöltöd. Add meg inkább a kép link-jét! A hozzászólás módosítva: Feb 18, 2014
Értem akkor holnap rámérek a táp ellenálására... azt elég az egyik oldalon mérni? Hogy lehet belőle 100watt ha az ic tud annyit? Hogy tudom a maximumot kiszedni belőle? Oksa bocsi a feltöltésért!
A hozzászólás módosítva: Feb 18, 2014
a trafo natur 1,5 Ohm A táppal együt +/- oldalon meg 1 KOhmtol megy fel nemtudni meddig 15Knál levettem a műszerröl... de lehet az a baj hogy rajta volt a végfok is...
Ebben a témában nem fér meg a táp belső ellenállásának vizsgálata. Annyit megtehetsz, hogy oszcilloszkópon figyelve a szinusz határolását, annak bekövetkezése előtt leolvasod a kimenet AC feszültségét. Ilyenkor ohm-ikus műterhelést kell használni! A teljesítmény U2/R lesz.
Itt vannak az adatlapból a teljesítmény adatok, már korábban feltettem őket. Nézd meg hogy állunk a torzítással! Ez, amit kiveszel belőle untig elég. Szoktam írni, hogy az 50 és a 100W között 3dB a különbség, ami koránt sem látványos dolog az emberi fül hallásgörbéje miatt. Ha nincs szkópod ide tettem egyet. A műterhelést magadnak kell elkészíteni. (vagy beéred a becslésemmel) A hozzászólás módosítva: Feb 18, 2014
Hm hát próbálok minél kisebbet kutatni, de ha nem valahogy megoldom, vagy 470-enessel megpróbálom majd. És a hangzás minősége eshet vagy nem lesz akkora a bejövő jel szűrése és búgni fog?
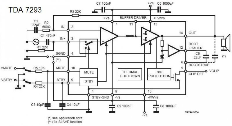
Üdv! Tegnap beszéltünk a szétdurrant TDA 7293 ról nos megpróbálom helyrehozni, annyi kérdésem lenne hozzád kedves Reloop , hogy az említett 12-14 szomszédos lábakat ezen a panelen összezárom ezenkívűl igényel e más beavatkozást a panel hogy tudja fogadni a 7294 et? Köszönöm segítséged. Üdv.
Más teendőd nem lesz. Ezen az ábrán szaggatott vonal jelzi, hogyan kell a feszültségutánhúzást módosítanod, mivel a TDA7294 nem tartalmaz ilyen meghajtót, a 12-es láb üres.
Köszönöm szépen! Tehát a Buffer (c5 ös kondi) utánhúzást kötöttem kimenetre thank you!
A hozzászólás módosítva: Feb 18, 2014
Nem ördöngösség ez, csak nézegetni kell az adatlapot
Azért jobb ha megerősítést nyerek tőletek tapasztaltabbaktól
, de most hogy mondod igen Na megpróbálom ezt is feléleszteni
TDA7294
Itt egy kis videó pici bordával de ezt is lepróbáltam.Tegnap ezt a panelt robbantottam fel 7293 al sikeresen, de ma megoldottam.Reloop köszi a segítséged!
Szia! A KIT leírásában esik szó a sárga karikával jelölt vezetősáv szakaszról?
Szia! Nem térnek rá ki, pedíg magán a panelen és a kapcsirajzon is ott van ez a jelzés, passz nem tudom elképzelni miért van az ott a jelútnál megjelölve, csupán a végén írnak annyit hogy ugye a 100 nanos és a 10ohm os Zobel tag nem képezi a kit részét.
Mintha úgy rémlene hogy az a földhurok megszüntetés lenne. De nem vennék rá mérget.
Magam is erre gondolok, be is vetem az elkövetkezendő terveknél.
Jó gondoltat!
Egy pont nekünk.
Ilyet nem kap mindenki a KIT-hez? Az örökösen megkérdezett Stby/Mute is rajta van
Haladni kell a korral.
A d-audio kit kifogástalan
És én kaptam hozzá még annó...
Tisztelt Reloop.
Megépitettem az általad közzétett kapcsolást, de nem akar megszólalni. A hangszóróban halk susogás hallatszik, ha a bemenetre ráteszem az ujjam akkor halk brumm. A táp +/- 36,4 volt, a 9-es lábon 37,9 voltot mérek, a 10-es lábon 12,3 voltot mérek. Ha tudnál némi tanácsot adni, hogy hol keressem a hibát azt nagyon megköszönném. Tisztelettel Torzito.
Az egyszerűbb forgatókönyv, hogy a bemenetre nem érkezik meg a jel. Ha a ujjal megérintve búg, akkor oda jelet vezetve szólnia is kutya kötelessége.
Komplikáltabb a helyzet, ha gerjedéssel állunk szemben, a susogó hang miatt ezt sem lehet kizárni, mert nagy alacsony alapzajú az IC. Ezt a kimenet és a bemenet vezetékének közelsége okozhatja. A bemenetet a csatlakozási pontnál kösd testre, és jelezd van-e változás az alapzajban. |
Bejelentkezés
Hirdetés |




1µF fóliát pedig találok tápok 230V-os részében azok megteszik oda? Max egy kicsit túl lesz méretezve feszültség terén.
Pár oldallal előrébb vannak is képek meg videjóó... 









