Fórum témák
» Több friss téma |
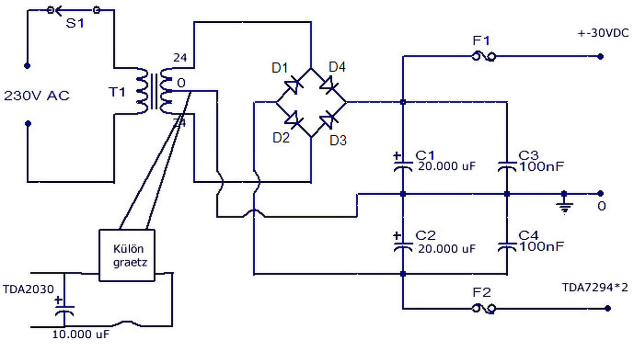
Sziasztok! Elnézést hogy megint háborgatom a fórumot de fontos lépés előtt állok. Találtam a közelemben egy céget ahol toroid trafókat tekernek meg ahoz képest elég türhető áron.(Mondjuk ezt ugyis a sulim állja maga a trafót.) Mivel 110V os rendszert készítek emiatt kell a kimenő trafó. A nagy problémám hogy menyi kellene legyen a primerem hány volt, hány amper. Mivel max 100W os lenne szekunder resze 110V on még 1A sem kell. A primerrel vagyok bajban. Az ic tápja +-30VDc.
Szia! Durván 250ms kell a megszólaláshoz, de ez csak akkor igaz, ha kisült pufferkondiról indul az erősítő. Egyébként rövidebb.
Sziasztok!
Egy Genius SW-HF 5005 típusú hangfal végfok részét szeretném kiváltani, mivel a gyári szétégett benne. A régit is egy TDA7294 hajtotta ezért maradnék ugyanennél a típusú IC-nél. Tudnátok valamilyen egyszerű kapcsolást ajánlani amivel meg lehetne ezt valósítani? Előre is köszönöm a segítségetek!
Szia! A Geniusnál túl vastag, ezért sajnálatosan rossz hővezető képességű szigetelő alátéttel találkoztam a TDA7294 alatt. Ezt feltétlen érdemes normál vastagságú csillámra cserélni, és a hővezető pasztáról se feledkezz meg.
Az ilyen sebek gyógyítására dolgoztam ki ezt a panelt. A 220k ellenállást ne ültesd be, hanem oda kösd 10k ellenálláson keresztül a STBY jelet!
Igazad van és valóban 511 oldal szól erről, de már 2 napja olvasom a topicot és kicsit el vagyok veszve, hogy melyik is lenne akkor jó nekem mivel van azért pár változat. Elnézést emiatt.
reloop: Az előbb rosszul határoztam meg, hogy mit is szeretnék, mert ennél összetettebb a dolog. A gond azzal van, hogy ahogy én látom a subwoofer panelje amit ki szeretnék váltani, több részből is áll, mert rajta van a táprész, előerősítő és a végerősítő. Ezért most azon gondolkodom, hogy lehet inkább lemásolom az eredeti kapcsolást és reprodukálom azt. A hozzászólás módosítva: Nov 28, 2014
Tapasztalatom szerint ilyenkor csak a TDA7294 alatt van felégve a NYÁK. A táp és a szub sávszűrője épen szokott maradni. A pót-panelre csak simán át kell vinni azt a hat szálat.
Persze könnyen át lehet dobni Sprintbe az eredeti NYÁK-ról készült fotót és gazdagabb lesz az építési élmény, ebben tiéd a döntés
Úgy döntöttem az utóbbit fogom megvalósítani, bescanneltem a nyákot és beillesztettem sprintbe háttérképnek, aztán az alapján másolom le.
Ha kész lesz és működik megosztom veletek majd, hátha valaki másnak is jól jönne. Köszönöm a segítséged!
Szia! Korlátozott az áram és a hőátadó képesség. Kisebb hangsugárzóimpedanciához kisebb tápfeszültség ajánlott.
Akkor ha jól értem nekem 8 Ωs hangszóróm van akkor nekem ez nem lesz jó!
kapcsitáp
A ±25V-os táppal 50W leadására lesz képes, az bőven jó.
Remek
és azt,hogy is fogja nekem megtenni?
Ha egyenirányításra gondoltál az nekem nem jött be 220V-ról legalábbis a ledeknél.
Te raktad be a linket, én csak a számítást végeztem el: Bővebben: Link
Hiszek én neked!!Akkor meg is rendelem!
A hozzászólás módosítva: Dec 1, 2014
Sziasztok
A következő kapcsolást építettem meg :Link Labortáppal teszteltem, a bementet a telefonom jack kimenete volt lassan hangosítva. Szépen ment örültem is neki. Igaz egy bizonyos hangerőnél elkezdett akadozni. Gondolom a labortáp nem bírta árammal. Ma egy 19,9 V-os laptop tápot kötöttem rá elvileg 7,9 A-t bír. Egy ideig szépen szólt aztán egy bizonyos hangerő felett elkezdett zizegni a hangszóró. Zene semmi csak zizegés. kb zzzzgriiiiiiiiiiiiiii hangon ![]() Mi lehet az oka? A hangszóró egy 4Ohm-os mélyláda egy kompakt házimoziból. Nem egy komoly darab de ez van itthon. Előre is köszi Gergol
Szia! Mérd meg a test pontot a két tápfeszültséghez képest mikor elhalkul! Ha a tranzisztorok rosszul lettek beültetve, a test elhúzódik az egyik táp felé.
Köszönöm megmérem. Az igazság az, hogy nem halkul el. Csak elkezd zizegni. Nem azt az üres zúgást csinálja.
Este megmérem amit javasoltál, meg kipróbálom egy másik hangfallal. Meglátjuk. Ide hangfile-t tudok feltölteni? Üdv: Gergol
Úgy tudom a laptop tápok nem igazán szeretik a hirtelen terhelés váltásokat, és mondjuk a basszusnál előfordul ez. Lehet egy jobban kialakított táppal nem lenne ilyen baj. Gondolok itt trafóra és pufferekre.
A hozzászólás módosítva: Dec 9, 2014
Szia! Itt az igazi gond, hogy a TDA7294 olyan 19-20V teljes táp környékén kezd el működni alatta leáll. Ha hullámos a tápfeszültség, ez az állapot periodikusan változhat. Kérdezőnknél még egyéb hibát is gyanítok.
Ime az igert kepek. Remelem talaltok vmit mert nekem eleg hasonlonak tunik. Kiveve az ic elotti kondik tokozasa.
Kerlek kukkants ra, jol gyanitottad-e? Elore is koszi.
A kép alapján csak remélni tudom, hogy a forrasztási oldalon csak az ér össze aminek össze kell. A beültetésben nem találok hibát.
A COM, vagy GND pontok valamelyikéhez képest mérd meg a pozitív és a negatív tápfeszültséget, mikor zizegősen szól!
A forrasztasi oldalnak jonak illene lennie. Azt egy mikroszkoppal ellenoriztem (20as nagyitas). Kozben probalkoztam es valoszinu h a tappal lesz gond, mert masik hangfallal is zizeg. A laptoptapot lecserelve ujra a labortapra nagyobb hangeronel kezd el akadni, szakadozni a hang. Viszont ilyenkor nem zizeg, dinamikusabban szol. Penteken keritek egy rendes toroid tapot remelem azzal mar jo lesz. Addig gondolkodom h miben lehet nagyobb tap. Kepcsoves monitorban milyen trafo van ? Mielott szetszednem...
A tápszimmetriát azért csak jó volna ellenőrizned. Mekkora puffereket használsz? Jó polaritással kötötted be őket?
Tudom amatőr kérdés, de kérdezve lehet tanulni: a kapcsolásban Link a 2 db 4700u-s kondenzátor nem pufferként működik? Ezeken kívül is kelleni fog még?
A labortápban ill. laptoptápban kellene lennie puffernek nem? Én ebben a hiszemben nem használtam külön. Ezt a trafót gondoltam megvenni : Hirdetés A 2x 25V-os elég lesz? Koszi A hozzászólás módosítva: Dec 10, 2014
|
Bejelentkezés
Hirdetés |






Ha kész lesz és működik megosztom veletek majd, hátha valaki másnak is jól jönne. Köszönöm a segítséged!








